124376 (598600), страница 7
Текст из файла (страница 7)
Мт + Мж + Ме=М'м + М'ж + М'г,
где М'т , М'ж , М'г - массы продуктов, получившихся в результате технологического процесса (расход).
В реальных технологических процессах не всегда участвуют все фазы. Кроме того, часть продуктов остается не прореагировавшей. Тогда уравнение материального баланса будет иметь вид:
где ц г - фактическая теплота, поступившая в зону взаимодействия с исходными веществами;
Qa - теплота экзотермических реакций и физических переходов из одного агрегатного состояния в другое (плавление, испарение, кристаллизация, растворение).
-Если тепловой эффект взаимодействия отрицательный, то Q3 помещают в расходную часть баланса;
Qe - теплота, введенная в зону процесса и не принимающая участия в химических превращениях (обогрев, охлаждение за счет использования газа, топлива, горячей воды, хладоагента и т. д.);
Q'ti ~ физическая теплота, выходящая из процесса с продуктами реакции;
Q'n - потери тепла в окружающую среду.
Расход воздуха, необходимый для окисления аммиака, будет равен:
Пример 6. Составить материальный баланс печи окислительного обжига ванадийсодержащего сырья производства ванадата аммония (NaV03) в расчете на 1 т готового продукта. Исходное сырье: ванадиевый шлак, содержащий .15% (масс.) оксида ванадия /V/ (V2Os); хлорид натрия (NaCl), расходуемый в количестве 10% от массы шлака; воздух.
Решение. Ванадий, широко применяемый для изготовления твердых сплавов, чугуна, сталей специального назначения, а также как катализатор при производстве серной кислоты, нафталина, анилиновых красителей, получают из ванадийсодержащего сырья (шлаков, концентратов, руды). Такие шлаки образуются при выплавке стали из чугуна, предварительно полученного из железных и ванадиевых руд. Ванадийсодержащие шлаки включают до 18% оксида ванадия /V/.
Сырье смешивают с NaCl, измельчают и подвергают окислительному обжигу во вращающихся печах при температуре 800 - 900°С.
На первой стадии идет окисление хлорида натрия по уравнению:
На основе проведенного расчета составляют таблицу материального баланса (табл. 2).
Таблица 2
Материальный баланс ванадийсодержащего сырья
| Приход | Расход | ||
| Исходное вещество | кг | Полученное вещество | кг |
| Ванадиевый шлак | 4966,70 | Шлам (4966,7 - 745) | 4221,70 |
| Хлорид натрия | 496,67 | Ванадат натрия | 1000,00 |
| Воздух | Хлорид натрия | 16,67 | |
| в том числе: | Хлор | 290,00 | |
| Кислород | 65,50 | Азот | 214,00 |
| Азот | 214,00 | ||
| Итого | 5742,87 | Итого | 5742,37 |
Невязка баланса 0,50 кг (9ДЗх10~3 %)
Пример 7. Рассчитать материальный баланс процесса электрокрекинга природного газа имеющего состав 98% (объемн.) метана (СН4), 2% (объемн.) азота (N2). В газе, выходящем из аппарата, содержится 14% ацетилена. Побочные реакции не учитывать. Расчет вести на 1000 м3 исходного природного газа.
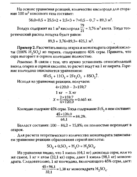
Решение. Ацетилен получают из метана в газовой фазе при температуре 1200 - 1600°С в электродуговых печах. Процесс описывается уравнением:
Полученные данные используют для составления таблицы материального баланса (табл. 3).
Таблица 3
Материальный баланс процесса электрокрекинга метана
| Приход | Расход | ||||
| Исходное вещество | и» | кг | Продукты | и» | кг |
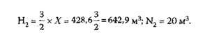
| сн4 N2 | 980 20 | 702,46 25,00 | С2Н2 сн4 н2 N2 | 214,3 551,4 642,9 20,0 | 247,19 395,24 57,78 25,00 |
| Итого | 1000 | 727,46 | Итого | 1428,6 | 725,21 |
* плотность метана - 0,7168 кг/м3; азота - 1,250 кг/м3; водорода - 0,08988 кг/м3; ацетилена - 1,1535 кг/м3. Невязка баланса составляет 2,25 кг (0,31 % масс).
Пример 8. Рассчитать количество теплоты, выделяющейся при образовании 200 л ацетилена из карбида кальция, если теплота образования (кДж/кмоль) равна: карбида кальция (СаС2) -62 700; оксида кальция (СаО) - 635 100; воды (НаО) - 241 840; ацетилена (С2Н2) - 226 750.
Решение. Разложение карбида кальция с образованием ацетилена описывается схемой:
СаС2 + Н20 = СаО + С2Н2 + Qp.
Согласно закону Гесса тепловой эффект реакции равен сумме теплоты образования конечных продуктов минус сумма теплоты образования начальных продуктов с учетом стехиометрических коэффициентов в уравнении реакции. Тогда:
Qp = (635 100 + 226 750) - (62 700 + 241 840) = 557 310 кДж/кмоль.
Результаты расчета сводят в табл. 4.
Таблица 4 Тепловой баланс процесса пиролиза ацетона
| Приход тепла | кДж | % | Расход тепла | кДж | % |
| С ацетоном При сжигании природного газа | 98928,1 6308593,9 | 1,54 98,46 | С ацетоном Теплота реакции С отходящими газами | 1309968,4 818560,0 4278993,6 | 20,44 12,78 бё,78 |
| Итого | 6407522,0 | 100 | Итого | 6407522,0 | 100 |
2.3 Контрольные задания к практическим занятиям
-
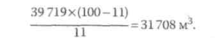
Сухой коксовый газ включает следующие компоненты (% объемн.): Н2 - 59%; СН4 - 25%; CnHm- 3,5%; СО - 7,5%; С02 - 3,6%; 02 - 0,7%; N2 - 6,7%. Какое количество сухого воздуха необходимо для полного сгорания сухого коксового газа?
-
Определить выход моногидрата серной кислоты из элементной серы.
-
Вычислить теоретические расходные коэффициенты для железного колчедана (Fe304) в процессе выплавки чугуна. Чугун включает 93% железа, а колчедан не содержит примесей.
4. Рассчитать расходные коэффициенты в производстве карбида кальция. Исходное сырье - известь - содержит 95% оксида кальция. Кокс включает 3% золы; 4,5% летучих веществ; 2,5% влаги. Готовый продукт содержит 78% карбида кальция, 15% оксида кальция, 3% углерода, 4% примесей.
5. Технологический процесс производства азотной кислоты характеризуется производительностью 50 000 т/год кислоты. На стадию окисления аммиачно-воздушная смесь подается с концентрацией аммиака 10% (объемн.). Выход оксида азота составляет 95%, степень абсорбции 89%. Рассчитать расход воздуха, требуемый для окисления аммиака, а также количество аммиака для получения азотной кислоты.
-
Для производства ванадата аммония применяют: ванадиевый шлак, включающий 14,5% масс, оксида ванадия /V/, хлорид натрия расходуемый в количестве 10% от массы шлака, воздух. Составить материальный баланс процесса окислительного обжига ванадийсодержащего сырья на 1 т продукта.
-
Рассчитать материальный баланс процесса электрокрекинга природного газа, имеющего состав (% объемн.): метана - 96, азота - 4. Газы, выходящие из аппарата, содержат 18% (объемн.) ацетилена.
-
Определить количество теплоты, выделяющейся при образовании 400 л ацетилена из карбида кальция.
-
Какое количество теплоты образуется при сгорании 2 кг (м3) этана, если теплота сгорания газа при стандартных условиях составляет 1 559 880 кДж/кмоль?
-
Сколько потребуется мазута для получения 1,5 т оксида алюминия из гидроксида алюминия?
-
Рассчитать тепловой баланс процесса пиролиза ацетона в производстве уксусного ангидрида, если производительность по уксусному ангидриду равна 20 т/сут, температура пиролиза 800°С, степень превращения ацетона в кетен 22%, состав пригодного газа: 98% метана, 2% азота.
3. ОПРЕДЕЛЕНИЕ ВЫХОДА, ВОЗМОЖНОГО
ИСПОЛЬЗОВАНИЯ ВТОРИЧНЫХ ЭНЕРГЕТИЧЕСКИХ
РЕСУРСОВ И ЭКОНОМИИ ТОПЛИВА ЗА СЧЕТ ИХ
ПРИМЕНЕНИЯ
-
Определение вторичных энергетических ресурсов, их
классификация и направления использования
Одним из направлений экономии топливно-энергетических ресурсов является использование вторичных (побочных) энергетических ресурсов (ВЭР). Под ВЭР понимают энергетический потенциал продукции, отходов, побочных и промежуточных продуктов, образующихся в технологических процессах (установках, агрегатах), который не применяется в самом процессе (агрегате), но может быть частично или полностью реализован для энергоснабжения других агрегатов, процессов.
Термин «энергетический потенциал» подразумевает наличие в перечисленных продуктах запаса энергии: физического тепла, химически связанного тепла, потенциальной энергии избыточного давления. Химически связанное тепло продуктов топливно-перерабатывающих установок (нефтеперерабатывающих, коксовых печей, газогенераторных, углеобогатительных) к ВЭР не относится.
ВЭР делятся на следующие группы:
-
Горючие (топливные) ВЭР. Это горючие отходы процессов химической и термохимической переработки углеродистого и углеводородного сырья; твердые и жидкие топливные отходы, не пригодные для дальнейшей технологической переработки; отходы деревообработки; щелока целлюлозно-бумажного производства и т. д.
-
Тепловые ВЭР. Физическое тепло отходящих газов технологических процессов (агрегатов); физическое тепло основной, побочной и промежуточной продукции; отходов основного производства; тепло рабочих тел систем принудительного охлаждения установок, агрегатов; тепло горячей воды, пара, отработанных в технологических процессах, силовых установках.
-
ВЭР избыточного давления. Это потенциальная энергия газов, жидкостей, покидающих технологические агрегаты с избыточным давлением, которое нужно снижать перед следующей ступенью использования газов, жидкостей или при сбросе их в атмосферу либо очисткой.
Исходя из классификации ВЭР, выделяют направления их применения. Топливное - непосредственное использование горючих ВЭР в качестве топлива. Тепловое - использование тепла, получаемое непосредственно в качестве ВЭР или вырабатываемое за счет ВЭР в утилизационных установках. Сюда относят и выработку холода. Силовое направление включает применение механической (электрической) энергии, вырабатываемой за счет ВЭР в утилизационных установках. Комбинированное направление характеризует использование потребителями тепла, электрической (механической) энергии, одновременно вырабатываемых за счет ВЭР.
Для проведения расчетов используют следующие основные понятия. Выход ВЭР - количество ВЭР, образующихся в данном технологическом процессе (агрегате) в единицу времени. Выработка за счет ВЭР - это количество тепла, холода, электроэнергии, механической энергии (работы), получаемых за счет ВЭР в утилизационных установках. Различают возможную, планируемую, фактическую выработку за счет ВЭР. Возможная - максимальное количество холода, тепла, энергии, которое практически можно получить за счет данного вида ВЭР. Планируемая выработка - количество тепла, холода, энергии, которое предполагается получить за счет ВЭР. Фактическая - это фактически полученное количество тепла, холода, энергии за определенный период.
















