101970 (598163), страница 7
Текст из файла (страница 7)
Размеры и ритмы партий деталей
Расчет длительности цикла
Определение опережений запуска и выпуска
Расчет заделов
6.1 ЗАДАЧИ ОПЕРАТИВНОГО ПЛАНИРОВАНИЯ ПРОИЗВОДСТВА
Оперативного планирования производства - это разработка производственных заданий по изготовлению продукции на относительно короткие промежутки времени, непрерывный контроль и регулирования для осуществления принятой производственной программы и достижения целей деятельности организации.
В процессе оперативного планирования устанавливаются:
-
На каких рабочих местах, участках, в каких цехах,
-
В каких объемах,
-
В какие сроки,
-
В какой очередности должны выполняться те или иные операции по изготовлению деталей, сборке узлов и изделий согласно производственной программе.
По охвату производственного процесса в пространстве оперативное планирование может быть:
-
Межцеховым;
-
Внутрицеховым.
Существует 2 стадии операционного планирования производства:
-
1 оперативно-календарное планирование
-
2 диспетчирование
Цель и задачи оперативного планирования производства
Цель – это выполнение производственной программы по критериям количества, качества, сроков и затрат
Основные задачи:
-
Обеспечение выполнения производственной программы
-
Минимизация времени ожидания покупателя
-
Минимизации длительности производственного цикла
-
Обеспечение минимальных уровней запасов
-
Эффективное использование площадей; оборудования и персонала
6.2 ТИПЫ СИСТЕМ ОПЕРАТИВНОГО ПЛАНИРОВАНИЯ
Систем оперативного планирования производства – это совокупность методов и техники плановой работы, определяемые:
-
степенью централизации плановых расчетов;
-
характером принятых планово-учетных единиц;
-
периодом планирования;
-
составом и порядком оформления и движения плановой и учетной документации.
По степени централизации различают следующие системы:
Степень централизации определяет распределение всего объема плановой работы по уровням принятия решений.
-
централизованные
-
децентрализованные
Планово-учетная единица – это принятая в организации для целей планирования учетная единица работ.
Важнейшая характеристика системы оперативного планирования – состав планово-учетных единиц.
Календарно-плановые нормативы – это инструменты взаимной увязки календарных планов, согласования работы взаимосвязанных рабочих мест, участков и цехов, а также обеспечения эффективного использования оборудования и персонала:
-
размеры партий деталей и узлов;
-
ритмы деталей и узлов и их партий;
-
длительность производственных циклов;
-
опережения запуска и выпуска деталей и узлов и их партий;
-
размеры запасов.
Различают два концептуальных подхода к организации оперативного планирования производства:
-
выталкивающие системы;
-
вытягивающие системы.
6.3 НАЗНАЧЕНИЕ И ВИДЫ РАСПИСАНИЙ В ПРОИЗВОДСТВЕННОМ МЕНЕДЖМЕНТЕ
Расписание – это совокупность календарных дат, определяющих сроки выполнения конкурирующих по ресурсам операций (работ).
Требования к составлению расписаний в производственном менеджменте:
-
обеспечение выполнения всей планируемой номенклатуры работ по всем изделиям;
-
обеспечение непрерывности выполнения работ по всем планируемым изделиям;
-
обеспечение равномерной и полной загрузки персонала и оборудования по всем отрезкам календарного периода.
Типы методов составления расписаний:
-
последовательное составление – от первой к последней операции;
-
обратное составление – от последней к первой операции.
Приоритеты – это критерии для определения очередности выполнения конкурирующих по ресурсам работ.
Правила приоритетов – это совокупность приемов и методов определения очередности выполнения конкурирующих по ресурсом операций (работ):
-
«первый пришел – первый обслужен» (FCFS) – работы выполняются в порядке их поступления;
-
ранняя по дате исполнения (EDD) – работы выполняются в порядке установленных дат исполнения;
-
кратчайшее время исполнения (SPT) – первой выполняется работа с минимальной продолжительностью;
-
наиболее продолжительное время выполнения (LPT) – первой выполняется работа с максимальной продолжительностью;
-
критическое отношение (CR) – первыми выполняются работы с наименьшим значением индекса напряженности (отношение времени, оставшегося до срока выполнения работы, к остающемуся времени на исполнение работы);
-
правило Джонсона;
-
система КАПУР.
П
роблемный пример
Правило Джонсона для N работ по две операции
-
Составления перечня работ с указанием продолжительности операций.
-
Отбирается работа с минимальной продолжительностью. Если эта продолжительность приходится на первую операцию, то работу расписывают первой. Если минимальное время приходится на вторую операцию – работа записывается в расписании последней.
-
Расписанная по любой операции работа исключается из дальнейшего рассмотрения.
-
Повторяются этапы 2 и 3 для оставшихся работ
Схема календарного планирования у правления разработками (КАПУР).
-
Составление перечней работ по отдельным объектам с указанием продолжительности операции и исполнителей.
-
Определение расчетных параметров суммарных продолжительностей работ первой (Тi1) и второй (Тi2) частей технологических цепочек:
-
Распределение работ в соответствии с правилом I (вариант 1).
Правило I.
Из совокупности k изделий первыми располагаются n ≤ k изделий с (Тi2 – Тi1)≥0 в порядке Тi11 <Тi21 <Тi31 ….Тin1 и вторыми (k - n) оставшихся изделий с (Тi2 – Тi1) <0 в порядке Т (n+1) 2 >Т (n+2) 2 >Т (n+3) 2 …..>Тk2
-
Распределение работ в соответствии с правилом II (вариант2).
Правило II.
Все k изделий располагаются в порядке (Т12-Т11)> (Т12-Т21)> (Т32-Т31) ….> (Т(k-1)2- Т(k-1)1)> (Тk2- Тk1).
-
Построение числовых моделей календарного распределения работ (ЧМКР) по каждому из вариантов очередности.
-
Сравнение двух вариантов ЧМКР и выбор эффективного варианта.
6.4 СОСТАВЛЕНИЕ РАСПИСАНИЙ ДЛЯ ИНДИВИДУАЛЬНЫХ ПРОЦЕССОВ
Управление проектами – это область операционного менеджмента, используемая для пространственной и временной организации индивидуальных процессов, отличающихся высокой сложностью.
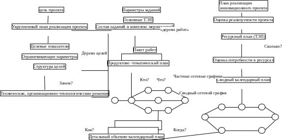
ОСНОВНЫЕ ЭТАПЫ ПРОЦЕССА ПЛАНИРОВАНИЯ ПРОЕКТОВ
Сетевой график - это формализованное описание комплекса работ в логической последовательности их выполнения с документальным фиксированием всех выявленных взаимосвязей.
Элементы сетевого графика:
-
работа;
-
события;
-
пути.
Работа – это процесс или действие, которое нужно совершить, чтобы перейти от одного события к другому.
Разновидности:
-
действительные работы – трудовой процесс, требующий затрат времени и ресурсов;
-
зависимость или «фиктивная» работа – логическая связь между работами, не требующая ни затрат времени, ни ресурсов, но указывающая, что возможность начала одной работы непосредственно зависит от результатов другой.
Изображение: преимущественно вектор на графике (сплошные и прерывные стрелки).
События – это промежуточный этап в ходе выполнения работ по проекту, который свидетельствует о том, что все предшествующие работы выполнены и могут быть начаты последующие.
Разновидности:
-
начальное – событие, за которым непосредственно следует данная работа;
-
конечное – событие, которому непосредственно предшествует данная работа;
-
исходное – событие, не имеющие предшествующих работ и отражающее исходные условия выполнения проекта;
-
завершающее – события, не имеющее последующих работ и отражающее конечные результаты осуществления проекта.
Изображение: преимущественно геометрические фигуры на графике (окружности, прямоугольники).
Путь – это любая последовательность работ в сети, в которой конечное событие одной работы совпадает с начальным событием следующей за ней работой.
Разновидности:
-
полный путь – путь от исходного к завершающему событию.
-
критический путь – полный путь максимальной продолжительности.
Изображение: направленная цепь векторов.
ПАРАМЕТРЫ СЕТЕВЫХ ГРАФИКОВ Работ
Продолжительность – tij
оптимальная оценка – to ij
пессимистическая оценка – tп ij
наиболее вероятная оценка – tнв ij
ожидаемое значение – tож ij
Ранний срок начала – Трн ij
Поздний срок начала – Тпн ij
Ранний срок окончания – Тро ij
Поздний срок окончания – Тпо ij
Резерв работ
полный – Rп ij
свободный – Re ij
Событий
Ранний срок свершения – Тр I
Поздний срок свершения - Тп i
Резерв времени свершения - Ri
Путей
Длительность пути – Тi
Длительность критического пути – Ткр
Резерв пути - Ri















