101970 (598163), страница 3
Текст из файла (страница 3)
– доля подготовительно – заключительного времени, %
Р
АСЧЕТ ДЛИТЕЛЬНОСТИ ЦИКЛА ПРОСТОГО ПРОИЗВОДСТВЕННОГО ПРОЦЕССА.
Операционный цикл - tj
n – размер партии изделий;
t k.j – калькуляционное время выполнения j-й операции;
Sj – количество рабочих мест/оборудования на j-й операции;
tшт. – штучное время выполнения j-й операции;
K пз – коэффициент, учитывающий затраты подготовительно-заключительного времени по j-й операции.
Обработка детали - Тц
tе – время естественных процессов;
Тмо – суммарная длительность межоперационных перерывов,
Обработка партии деталей - Тц
А – переводной коэффициент в календарные дни, если tшт.j исчисляется в минутах, то А = 1/60с
d, где с – число смен, d – продолжительность смены, ч;
KВ – плановый коэффициент выполнения норм.
РАСЧЕТ ДЛИТЕЛЬНОСТИ ЦИКЛА СЛОЖНОГО ПРОИЗВОДСТВЕННОГО ПРОЦЕССА
Tцi – длительность циклов последовательно связанных между собой простых процессов;
Tмц – межцикловые перерывы.
Помимо циклов производства отдельных заготовок и деталей длительность производственного цикла изготовления изделия составляют циклы сборки отдельных сборочных единиц (узловая сборка), агрегатов (агрегатная сборка), машин (приборов), в целом (общая сборка), а также продолжительность отделочных операций, регулировки, испытаний и упаковки.
Производственный цикл сложного процесса определяется наибольшей суммой циклов последовательно связанных между собой простых процессов и межцикловых перерывов (см. структуру сложного процесса).
2
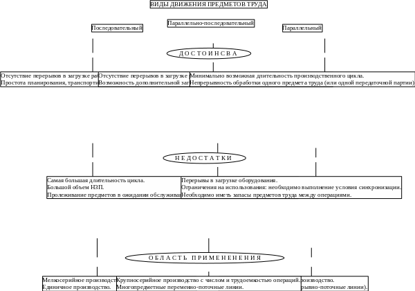
.3 ВИДЫ ДВИЖЕНИЯ МАТЕРИАЛЬНЫХ ПОТОКОВ
Длительность производственного цикла зависит от организации материальных потоков во время, т.е. от порядка движения предметов труда в ходе их обработки.
Обработка партии предметов может осуществляться тремя способами:
-
Последовательно;
-
Параллельно;
-
Параллельно-последовательно.
Партия предметов труда – группа предметов, обрабатываемых на одном рабочем месте, одним (или бригадой) с одной наладкой или настройкой.
Т
Последовательный вид движения
ребования, предъявляемые к последовательному виду движения: партии предметов обрабатываются на операции, и после обработки последовательного предмета партия целиком передается на следующую операцию.Главная цель: обеспечить непрерывность загрузки каждого рабочего места и оборудования на каждой операции.
Т
Параллельный вид движения
ребования, предъявляемые к параллельному виду движения: небольшие передаточные партии предметов (или поштучно) после обработки передаются на следующую операцию независимо от готовности всей обрабатываемой партии. На самой продолжительной операции вся партия предметов обрабатывается без перерывов.Главная цель: обеспечить непрерывность обработки одного предмета (или одной передаточной партии) последовательно на всех операциях.
Т
Параллельно – последовательный вид движения
ребования, предъявляемые к параллельно – последовательному виду движения: вся партия предметов непрерывно обрабатывается на каждой операции, как при последовательном виде движения, но передается по операциям частями (поштучно или передаточными партиями), как при параллельном виде движения, не дожидаясь окончания обработки последнего предмета в партии.Главная цель: обеспечить минимально возможную длительность цикла обработки партии предметов при непрерывном цикле обработки каждого из них.
Цикл сокращается за счет параллельного хождения каждой отдельной пары смежных операций.
2.4 ПРИНЦИПЫ ОРГАНИЗАЦИИ ПРОИЗВОДСТВЕННОГО ПРОЦЕССА
Принципы организации производственного процесса формулируют совокупность требований, выполнение которых обеспечивает его рациональную организацию во времени.
П
риведем причины, препятствующие реализации принципов рациональной организации производственных процессов.
| Принцип | Причины | Следствие |
| Пропорциональность | Снижение производительности труда отдельных рабочих мест. | Снижение использования производственной мощности. |
| Параллельность | Требования технологического процесса. | Увеличение длительности производственного цикла. |
| Непрерывность | Образование межоперационных заделов. | Рост незавершенного производства. Снижение оборачиваемости оборотных средств. |
| Прямоточность | Снижение загрузки оборудования. | Снижение фондоотдачи. |
| Равномерность | Снижение загрузки высокопроизводительного оборудования. Снижение производительности труда отдельных рабочих мест и рабочих мест. | Снижение фондоотдачи. Снижение производственной мощности. |
ТЕМА 3
УПРАВЛЕНЧЕСКИЕ РЕШЕНИЯ В ПРОИЗВОДСТВЕННОМ МЕНЕДЖМЕНТЕ
СОДЕРЖАНИЕ ТЕМЫ
ЦЕЛЕВЫЕ УСТАНОВКИ ПРОИЗВОДСТВЕННОГО МЕНЕДЖМЕНТА
-
Цели
-
Параметры
ХАРАКТЕРИСТИКА РЕШЕНИЙ В ПРОИЗВОДСТВЕННОМ МЕНЕДЖМЕНТЕ
-
Целевая направленность
-
Содержание
ОЦЕНКА И ВЫБОР УПРАВЛЕНЧЕСКИХ РЕШЕНИЙ
-
Принцип экономичности
-
Показатели оценки
3.1 Целевые установки производственного менеджмента
Цели.
Производственный менеджмент обеспечивает рациональное сочетание производственных факторов во времени и в пространстве в производственной деятельности организации, т.е. рациональную организацию производственных процессов.
Цели организации производственных процессов
Параметры.
Наряду с общеэкономическими критериями и показателями для характеристики эффективности производственного менеджмента используются специфические целевые параметры и комплексные система оценки организационно-технического уровня производства.
В качестве целевых параметров (операционных приоритетов) производственного менеджмента наиболее часто используются:
-
время (срок) выполнения заказа (обслуживания клиента);
-
затраты на производство (производственная себестоимость продукции);
-
использование производственной мощности;
-
длительность производственного цикла;
-
гибкость (адаптивность) производства, т.е. способность реагировать на изменение спроса, гибкость и скорость освоения новой продукции;
-
производственные потери (вследствие брака и пр.);
•прочие, зависящие от вида продукции.
Сравнительный анализ и динамика приоритетов производственного менеджмента может осуществляться графическим способом.
3.2 ХАРАКТЕРИСТИКА РЕШЕНИЙ В ПРОИЗВОДСТВЕННОМ МЕНЕДЖМЕНТЕ
Целевая направленность.
По целевой направленности различают два вида управленческих решений в производственном менеджменте:
-
ориентированные на структуры
-
ориентированные на процессы
Структурные решения производственного менеджмента направлены на формирование рациональной структуры организации и заключаются в разделении процессов на отдельные задачи, закрепленные их за определенными, специально создаваемыми структурными элементами организации.
Структурные управленческие решения обеспечивают организацию деловых процессов в пространстве и находят выражение в уставных документах организации и системе положений, регламентирующих задачи и ответственность подразделений.
Процессуальные решения, направленные на формирование рациональных процедур в организации и представляют собой разделение деловых процессов на отдельные задания, распределение их по отрезкам календарного периода и закрепление работ за конкретными исполнителями.
Содержание решений: управленческие решения, ориентированные на
Процессы
-
дифференциация заданий
-
установление сроков
-
расчет запасов
-
установление опережения
-
определение исполнителей
-
прочие
Структуры
-
создание подразделений
-
установление их специализаций
-
построение планировок
-
определение коммуникаций
-
установление функции
-
прочие
В зависимости от содержания управленческие решения в производственном менеджменте дифференцируются на стратегические, тактические и оперативные.
3.3 ОЦЕНКА И ВЫБОР УПРАВЛЕНЧЕСКИХ РЕШЕНИЙ
Принцип.
Все решения производственного менеджмента основаны на принципе экономичности (экономической эффективности). Он заключается в том, чтобы при наличии различных вариантов решений и способов их реализации достигать наилучшего соотношения между используемыми ресурсами и достигаемыми результатами, т.е. между целью и средствами ее достижения.
Экономичность (Э) характеризует внутреннюю эффективность и измеряет использование ресурсов и рациональность организации производственных процессов. В своей основе принцип экономичности предъявляет свойственное всем предприятиям само собой разумеющееся требование не тратить даром производственные факторы, а значит, работать «экономично».
Мера уровня Э организации формулируется на базе соотношения затрат и результата, при этом под затратами понимается их денежная оценка на «входе» (Input), а под результатами — денежная оценка результата организации (Output).
В производственном менеджменте для оценки управленческих решений возможно использование двух альтернативных критериев:
-
минимизация возможных затрат при определенном результате;
-
максимизация результата при заданных ресурсах.
Принцип минимизации — min Э:
Минимальные (планово-расчетные для заданного результата) затраты
Фактические, обеспеченные при достижении заданного результата, затраты
Принцип максимизации — max Э:
Э=
Фактический результат, достигнутый при заданных затратах (ресурсах) М
инимально возможный (планово-расчетный) результат при заданных затратах (ресурсах)
Величина Э находится между 0 и 1, при этом:
-
если Э 1 — низкая экономичность вследствие высоких затрат, превышающих расчетные (нормативные), т.е.высокий уровень потерь (расточительства);
-
если Э = 1 — высокая экономичность вследствие низкого уровня потерь;
-
если Э > 1 — низкое качество нормативов, используемых для расчета потребных затрат.
Действовать в производственном менеджменте в соответствии с принципом экономичности — это значит с заданными производственными факторами достигать максимально возможного результата (критерий максимума) или получать определенный результат при минимально возможном расходовании производственных ресурсов (критерий минимума).















