48970 (597418), страница 6
Текст из файла (страница 6)
Індуктивні елементи
До індуктивних елементів відносяться котушка постійної індуктивності, що підбудовується котушка індуктивності і трансформатор (див. мал. 3.44, а).
При розрахунку перехідних процесів у програмі використовується схема заміщення котушки індуктивності (мал. 3.44, б), параметри якої визначаються вираженнями [67]:
Rln=2L/h; Iln=hUn/2L+In
при чисельному інтегруванні по методу трапецій;
Rln=L/h; Iln=hUn/L
при використанні методу Гіра.
У приведених формулах h — крок збільшення часу; 1П -струм еквівалентного джерела на певному кроці; Rln, Un і Iln — опір шунтуючого резистора, напруга на індуктивності і струм на певному кроці.
Математична модель трансформатора (мал. 3.44, в) містить керовані джерела струму і напруги, за допомогою яких установлюється коефіцієнт трансформації, а також елементи, параметри яких задаються в діалоговому вікні (див. мал. 3.45) [67]. Відповідно до керівництва користувача [67] висновки 2 і 5 при використанні трансформатора повинні бути заземлені, що в деяких випадках істотно знижує можливості його застосування.
а) б) в)
Мал.3.43. Індуктивні компоненти EWB(а), схеми заміщення індуктивності(б) і трансформатора(в).
Параметри котушок з постійною й індуктивністю, що підбудовується, задаються за допомогою діалогових вікон, аналогічних вікнам для конденсаторів і різі рів. У діалоговому вікні установки параметрів лінійних трансформаторів (їх ще 1 називають повітряними) задаються (див. мал. 3.45): коефіцієнт трансформації п, індуктивність розсіювання Le, індуктивність первинної обмотки Lm, опір первинної Rp і вторинної Rs обмоток. При п>1 трансформатор є понижуючої, при п<1 - підвищувальної.
Мал.3.45. Вікно установки параметрів трансформаторів.
3.6 Напівпровідникові діоди
Комбінація двох напівпровідникових шарів з різним типом провідності (р —діркової і n — електронної) має випрямляючі властивості: вона набагато краще пропускає струм в одному напрямку, чим в іншому. Полярність напруги, що відповідає великим струмам, називається прямій, а меншим — зворотної. Звичайно користуються термінами пряма і зворотна напруга, прямій і зворотний струм. Поверхня, по якій контактують р- і n-шари, називається металургійною границею, а прилягаюча до неї область об'ємних зарядів — електронно-дірковим переходом.
Електронно-діркові переходи класифікують по різкості металургійної границі і співвідношенню питомих опорів шарів.
Східчастими переходами (коефіцієнт плавності переходу m = 0,5, у EWB 5.0 має позначення М) називають переходи з ідеальною границею, по одну сторону якої знаходяться дірки, а по іншу — електрони. Такі переходи найбільш прості для аналізу, тому всі реальні переходи намагаються, якщо це можливо, розглядати як східчасті.
Плавними переходами (ш = 0,333) називають такі, у яких в області металургійної границі концентрація одного типу домішки поступово зменшується, а іншого типу — росте. Сама металургійна границя в цьому випадку відповідає рівності концентрацій домішок. Усі реальні р-n-переходи — плавні, ступінь їхнього наближення до східчастого залежить від градієнта ефективної концентрації в районі металургійної границі.
По співвідношенню концентрацій домішок у р- і n-шарах переходи поділяються на симетричні, несиметричні і однобічні. Симетричні переходи не типові для напівпровідникової техніки. Основне поширення мають несиметричні переходи, у яких концентрації не однакові. У випадку різкої асиметрії, коли концентрації домішок (а виходить, і основних носіїв) розрізняються на один-два порядків і більш, переходи називають однобічними.
Вольт-амперна характеристика р-n-перехода описується вираженням [12]:
I=I0(exp(U/Ut-1) (3.7)
де i — струм через перехід при напрузі U, 1ОБ — зворотний струм, Ut — температурний потенціал, рівний при кімнатній температурі 26 мв.
Якщо до переходу підключити зворотна напруга, то при визначеному його значенні перехід пробивається. Розрізняють три види пробою: тунельний, лавинний і тепловий. Перші два зв'язані зі збільшенням напруженості електричного поля в переході, а третій — зі збільшенням потужності, що розсіюється, і, відповідно, температури.
В основі тунельного пробою лежить тунельний ефект, тобто "просочування" електронів крізь тонкий потенційний бар'єр переходу. В основі лавинного пробою лежить "розмноження" носіїв у сильному електричному полі, що діє в області переходу. Електрон і дірка, прискорені полем на довжині вільного пробігу, можуть розірвати одну з ковалентних зв'язків напівпровідника. У результаті народжується нова пара електрон-дірка і процес повторюється вже за участю нових носіїв. При досить великій напруженості полючи, коли вихідна пара носіїв у середньому породжує більш однієї нової пари, іонізація здобуває лавинний характер, подібно самостійному розрядові в газі. При цьому струм буде обмежуватися тільки зовнішнім опором. Явище пробою знаходить практичне застосування в стабілітронах — приладах, призначених для стабілізації напруги.
В основі теплового пробою лежить саморозігрів переходу при протіканні зворотного струму. З ростом температури зворотні струми різко зростають, відповідно збільшується потужність, що розсіюється в переході; це викликає додатковий ріст температури і т.д. Як правило, тепловий пробій не має самостійного значення: він може початися лише тоді, коли зворотний струм уже придбав досить велику величину в результаті лавинного або тунельного пробою.
Раніше (у розд. 3.4) ми вже говорили про бар'єрну ємність. Її прийнято розділяти на дві складові: бар'єрні ємності, що відбиває перерозподіл зарядів у переході, і дифузійну ємність, що відбиває перерозподіл носіїв у базі. Такий поділ у загальному умовно, але воно зручно на практиці, оскільки співвідношення обох ємностей по-різному при зміні полярності прикладеної напруги. При прямій напрузі головну роль грають надлишкові заряди в базі і, відповідно, дифузійна ємність. При зворотній напрузі надлишкові заряди в базі мала і головна роль грає бар'єрна ємність. Обидві ємності нелінійні: дифузійна ємність залежить від прямого струму, а бар'єрна — від зворотної напруги.
Набір параметрів, що задаються, для діодів у EWB 5.0 помітно більше в порівнянні з EWB 3.1. Діалогове вікно для завдання параметрів діодів у EWB 5.0 складається з двох однакових по зовнішньому вигляді закладок (перша з них показана на Рис. 3.49), за допомогою яких можна додатково (у порівнянні з вікном на Рис. 3.38) задати наступні параметри:
N- коефіцієнт інжекції;
EG - ширина забороненої зони, ев; (для германія — 0,72 эв, для кремнію — 1,1 эв); FC - коефіцієнт нелінійності бар'єрної ємності прямо зміщеного переходу; BV - напруга пробою (позитивна величина, у EWB 3.1 вона прийнята негативної), У; для стабілітронів замість цього параметра використовується параметр VZT — напруга стабілізації;
IBV — початковий струм пробою при напрузі BV (позитивна величина), А; Для стабілітронів замість цього параметра використовується параметр IZT — початковий струм стабілізації;
XTI — температурний коефіцієнт струму насичення; KF — коефіцієнт фліккер-шума;
AF — показник ступеня у формулі для фліккер-шума; TNOM — температура діода, °С.
Мал.3.49. Діалогове вікно параметрів діодів.
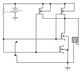
а) б) в) г)
Мал.3.50. Еквівалентні схеми діода при розрахунку на постійному струмі(а), в діапазоні частот (б,в) і схема для дослідження прямої гілки ВАХ(г).
Еквівалентні схеми діода показані на мал. 3.50, а, б, на яких позначено: А — анод, ДО — катод, I — джерело струму, Rs — об'ємний опір, З — ємність переходу, Gmin — провідність, обумовлена витоками (у EWB 5.0 задається в діалоговому вікні, див. мал. 1.17). Вольт-амперна характеристика <ВАХ) діода визначається наступними виразами [67]:
для прямої галузі
I=I0(exp(U/(N*Ut))-1)+U*Gmin для U≥-5N*Ut;
для зворотньої гілки
I=I0(exp(U/(N*Ut))-1)+U*Gmin для 0≥U≥-5N*Ut;
I=-I0+Uч*Gmin для -BVt;
I=-IBV для U=-BV;
I=I0{exp(-(U+BV)/(N*Ut)))-1)+BV/Ut для U<-BV}.
Тут IО = Is — зворотний струм діода при температурі TNOM; N — коефіцієнт інжекції; BV, IBV — напруга і струм пробою; U, — температурний потенціал переходу; U — напруга на діоді.
При розрахунку перехідних процесів використовується еквівалентна схема діода (див. Рис. 3.50, б), для якої ємність переходу визначається за допомогою виражень [67]:
С=τ(di/dU)+CJO(1-U/Ut)-m для U С=τ(di/dU)+CJO(F3-mU/Ut)/F2 для U≥FC*VJ; У приведених формулах т — час переносу заряду; CJO — бар'єрна ємність при нульовому зсуві на переході; VJ — контактна різниця потенціалів; m = 0,33...0,5 — параметр переходу. При малих рівнях сигналів використовується линеалізована еквівалентна схема (мал. 3.50, в), на якій провідність G = dl/d = Ioexp(U/(NUt))/(NUt). При цьому ємність переходу визначається формулами [67]: С=τG+CJO(1-U/Ut)-m для U С=τG+CJO(F3-mU/Ut)/F2 для U≥FC*VJ; Дослідження прямої галузі ВАХ діодів може бути проведене за допомогою схеми на мал. 3.50, м. Вона складається з джерела струму I, амперметра А (можна обійтися і без нього, оскільки регістрований струм точно дорівнює що задається), досліджуваного діода VD і вольтметра V для виміру напруги на діоді. а) Мал.3.51. Схема характеріографа (а), отримана на ньому ВАХ діода (в) і схема для дослідження його зворотньої гілки. Процес дослідження ВАХ може бути автоматизований за допомогою характеристик осцилографа (мал. 3.51, а, в), у якому формування зображення ВАХ виконується в режимі розгорнення В/А осцилографа, при цьому використовуються сигнал з функціонального генератора і з навантаження діода. Для дослідження зворотної галузі ВАХ діода використовується схема I див. мал. 3.51, б. У ній замість джерела струму використовується джерело напруги \]\ I із захисним резистором Rz для обмеження струму через діод у випадку його пробою. Крім одиночних діодів, у бібліотеці EWB мається також діодний місток, I для якого можна додатково задати коефіцієнт емісії N (Emission I Coefficient). Світлодіод — спеціально сконструйований діод, у якому передбачена можливість висновку світлового випромінювання з області переходу крізь прозоре вікно в корпусі. При проходженні через діод струму в прилягаючим до переходу областях напівпровідника відбувається інтенсивна рекомбінація носіїв зарядів — електронів і дірок. Частина вивільнюваної енергії виділяється у виді квантів світла. У залежності від ширини забороненої зони напівпровідника випромінювання може мати довжину хвилі або в області видимого світла, або невидимого інфрачервоного випромінювання. Випромінювання переходів на основі арсеніду галію має довжину хвилі близько 0,8 мкм. Переходи з карбіду кремнію або фосфіду галію випромінюють видиме світло в діапазоні від червоного до блакитного кольору. Найважливішими параметрами світлодіода є яскравість, вимірювана в нітах при визначеному значенні прямого струму, і колір світіння (або спектральний склад випромінювання). Для світлодіода додатково вказується мінімальний струм у прямому напрямку Turn-on current (Ion), при перевищенні якого світлодіод запалюється. Для виміру ВАХ світлодіодів можна використовувати приведені вище схеми. Перемикаючі діоди з р-п-р-п- або п-р-п-р-структурами — це тірістори [86]. Тиристори, що мають висновки від крайніх електродів, називають діністорами, а прилади з третім висновком (від одного із середніх електродів) — тріністорами. Крім того, до класу тірісторів відносяться сімістори — симетричні діністори (діаки), симетричні тріністори (тріаки) і досить рідкий тип діністора — діод Шоклі, у якому структура п-р-п організована за рахунок наявності в р-гс-переході пасток, формованих шляхом легування. На мал. 3.52 приведені позначення перемикаючих діодів, моделі яких маються в програмі EWB 3.1: (ліворуч праворуч) діод Шоклі, симетричний діністор (діак, двохнаправлений діністор), тріністор (тріодний тірістор) і симетричний тріністор (тріак, сімістор). Мал.3.52. Діоди, які самі перемикаються. Для перемикальних діодів задаються значення наступних параметрів (для EWB 5.0 їхні позначення вказуються в квадратних дужках): Saturation current Is [IS], A — зворотний струм діністора; Peak Off-state Current Idrm [IDRM], A — те ж, але для тріністора; Switching Voltage Vs [VS], У — напругу, при якому діністор переключається у відкритий стан; Forward Breakover Voltage Vdrm [VDRM], У — те ж, але для тріністора при нульовій напрузі на керуючому електроді; Peak On-State Voltage Vtm [VTM], У — спадання напруги у відкритому стані; Foward Current at wich Vtm is measured Itm [ITM], A — струм у відкритому стані; Turn-off time Tg [TG], з — час переключення в закритий стан; Holding current Ih [IH], A — мінімальний струм у відкритому стані (якщо він мень-ші встановленого, то прилад переходить у закритий стан); Critical rate of f-state Voltage rise dv/dt [DV/DT], У/мкс — припустима швидкість зміни напруги на аноді тринйетора, при якому він продовжує залишатися в закритому стані (при більшій швидкості тріністор відкривається); Zero-bias junction capacitance Cj [CJO], Ф — бар'єрна ємність діністора при нульовій напрузі на переході; Gate Trigger Voltage Vgt [VGT], У — напругу на керуючому електроді відкритого тринйетора; Gate Trigger current Igt [IGT], A — струм керуючого електрода; Voltage at which Igt is measured Vd [VD], У — напругу, що відмикає, на керуючому електроді. Перераховані параметри можна задати за допомогою діалогових вікон, аналогічних приведеному на мал. 3.53 для тринйетора. Дослідження прямої гілки ВАХ тринйетора можна проводити з використанням схеми (мал.3.54), на якій показані джерела вхідної напруги Ui. Мал.3.53. Діалогове вікно установки параметрів тріністора. Мал.3.53. Схема для дослідження тріністорів. 3.7 Цифрові мікросхеми Напівпровідникова електроніка бере свій початок у 1948 р., коли групою розробників фірми Bell був створений перший транзистор. Через 11 років інженерами фірми Texas Instruments була розроблена перша мікросхема, що складалася усього із шести транзисторів, а в 1971 р. нині всесвітньо відома фірма Intel розробила перший 4-розрядний мікропроцесор 4004, що містив більш 2000 транзисторів. Надалі мікромініатюризація електронних компонентів досягла таких темпів, що це послужило приводом для досить образного порівняння в журналі Sientific American (1982 р.): "Якби авіапромисловість в останні 25 років розвивалася настільки ж стрімко, як і промисловість засобів обчислювальної техніки, то зараз літак "Боїнг-767" коштував би 500 доларів і робив обліт земної кулі за 20 хвилин, затрачаючи при цьому 5 галонів палива". Разючі результати, досягнуті в мікроелектроніці, стали можливі завдяки не тільки новітнім напівпровідниковим технологіям, але і величезному багажеві схемотехнічних рішень, накопиченому протягом десятиліть багатомільйонною армією розроблювачів. Незважаючи на вражаючу уяву кількості транзисторів, зібраних на малюсіньких напівпровідникових кристалах, варто все-таки пам'ятати, що вони являють собою набори з найпростіших елементів, до розгляду яких ми і перейдемо. У залежності від технології виготовлення інтегральні мікросхеми (ІМС) підрозділяються на серії (сімейства), що розрізняються фізичними параметрами базових елементів і їхнім функціональним призначенням. Найбільше поширення одержали ІМС, виготовлені по ТТЛ- і КМДН-технологіям. (ТТЛ — транзисторно-транзисторна логіка з використанням біполярних транзисторів, КМДН — з використанням комплементарних МДН-транзисторів). Першої була випущена ТТЛ-серія SN74/SN54 (74 — комерційна, 54 — для військових застосувань). Вітчизняним аналогом серії SN74 стала популярна у свій час серія 155. У 1967 р. додатково розроблені сімейства SN74H/54H (High speed — швидкодіюча, вітчизняні аналоги — серії 131 і 130) і SN74L/54L (Low power — малопотужна, аналоги — серії 158 і 136). У 1969 р. розроблена серія SN74S/54S (серії 531 і 530), у 1971 р. — серія SN74LS/54LS (серії 555 і 533), у 1979 р. — серія SN74F/54F фірми Fairchild (FAST — Fairchilds Advanced Schottky TTL, серія 1531), у 1980 р. — серія SN74ALS/54ALS (серія 1533), у 1982 р. — серія SN74AS/54AS (у позначеннях серій S — Schottky, LS — Low power Schottky, ALS — Advanced Low power Schottky, AS — Advanced Schottky, Advanced — удосконалена). Використання діодів з бар'єром Шоткі дозволило значно підвищити швидкодію ІМС за рахунок запобігання глибокого насичення транзисторів у ключовому режимі. Приємною для розроблювача особливістю всіх перерахованих серій є повне співпадання номерів висновків і позначення типу для ІМС однакового функціонального призначення. Наприклад, якщо SN7472 — JK-тригер, то позначення 72 буде присутнє для нього у всіх серіях. Цей же принцип використовується й у вітчизняних ІМС, хоча тип тут позначається буквами. Помітимо, що в EWB 5.0 для всіх цифрових IC уведена нумерація висновків, що істотно полегшує задачу визначення їхнього функціонального призначення при зіставленні з вітчизняними аналогами. У бібліотеці програми EWB використовується тільки серія SN73. У число дактуючих параметрів цифрових ІМС входять наступні (у дужках приводяться позначення для EWB 3.1): VOH, VOL — верхній і нижній рівні вихідного сигналу (напруга логічної одиниці і логічного нуля); у EWB 3.1 ці параметри відсутні; VIH (Vih), VIL (Vil) — верхній і нижній рівні вхідного сигналу; TPLH (Tplh) — затримка поширення сигналу при включенні (звичайно дає на рівні 1,0); TPHL (Tphl) — затримка при вимиканні (на рівні ОД); VTG (Vth) — середня напруга спрацьовування. Для полегшення роботи з бібліотекою нижче приводиться список вітчизняних аналогів серії SN74 (для стислості деякі повторювані символи опущені): 4 елементи 2І-НІ (цифра 2 означає двовхідний); 4 елементи 2АБО-НІ; 4 елементи 2І-НІ з відкритим колектором (дозволяють підключати навантаження з живленням більш високовольтного джерела живлення); 6 елементів НІ; 6 елементів НІ з відкритим колектором; 6 елементів НІ з відкритим колектором; 6 буферних елементів з відкритим колектором; 4 елементи 2І; 4 елементи 2І с відкритим колектором; 3 елементи ЗІ-НІ; 3 елементи ЗІ; 3 елементи ЗИ-НІ з відкритим колектором; 6 тригерів Шмітта з інверсією (мають підвищену перешкодозахищеність); 6 буферних елементів НІ; 6 буферних елементів з відкритим колектором; 2 елементи 4І-НІ; 2 елементи 4І; 2 елементи 4І-НІ з відкритим колектором; 2 елементи 4І-НІ з входом стробирования; 4 елементи 2І-НІ з відкритим колектором; 4 елементи 2АБО-НІ; елемент 8І-НІ; 4 елементи 2АБО; 4 елементи 2І-НІ з відкритим колектором; 4 елементи 2І-НІ з відкритим колектором; 2 елементи 4І-НІ з підвищеною навантажувальною здатністю; 7442 555ИД6 дешифратор 4x10 (декодування 4-розрядного двійкового числа в десяткове); 7451 155ЛР11 елементи 2-2І-2АБО-НІ (2 елементи 2І, виходи яких підключені на кристалі ІМС до елемента 2АБО-НІ) і 2-ЗІ-2АБО-НІ (аналогічно для 2-ЗИ); 7454 155ЛР13 елемент 2-3-3-2І-4АБО-НІ (2 елементи 2І и 2 елементи ЗИ об’єднані через 4АББО-НІ); 7455 155ЛР4 Елемент 4-4І-2АБО-НІ (2 елементи 4І об'єднані через 2АБО-НІ) з можливістю об'єднання по АБО (вихідний каскад елемента 2ИЛИ-НІ має додаткові входи транзистора З — Collector і Е — Emitter, що і дозволяє здійснити об'єднання по АБО); 7472 155ТВ1 JK-тригер з елементом ЗИ на входах; 155ТМ2 2 D-тригери; 155ТМ7 4 D-тригери з прямими й інверсними виходами; 155ТВ7 2 JK-тригери; 155ТМ5 4 D-тригери з прямими виходами; 134ТВ14 два JK-тригери; 7486155ЛП5 4 елементи що Виключає АБО; 155ИЕ2 4-розрядний асинхронний двійково-десятковий лічильник; 134ИР2 8-розрядний зміщуваний регістр; 155ИЕ4 4-розрядний асинхронний лічильник-дільник на 12; 7493155ИЕ5 4-розрядний асинхронний двійковий лічильник; 74107155ТВ6 2 JK-тригери з роздільною установкою нуля; 74109155ТВ15 2 JK-тригери; 74112 155ТВ9 2 JK-тригери; 74113 155ТВ10 2 JK-тригери з предустановкою нуля або одиниці; 74114 55ТВ11 2 JK-тригери з предустановкою нуля або одиниці і загальним пронуленням; 74125 155ЛП8 4 буфера з трьома станами; 74126155ЛП14 4 формуавтеля з трьома станами; 74132155ТЛЗ 4 тригери Шмітта; 74134155ЛА19 елемент 12І-НІ з трьома станами; 74138155ИД7 дешифратор-демультиплексор 3x8; 74139155ИД142 дешифратора-демультиплексора 2x4; 7414555ИД10 двійково-десятковий дешифратор з відкритим колектором; 74147555ИВЗ пріоритетний шифратор 10-4; 74148155ВЕРБ1 шифратор пріоритетів 8x3; 74150 155КП1 селектор-мультиплексор 16x1; 74151 155КП7 селектор-мультиплексор 8 74 152 155КП5 селектор-мультиплексор 8 74153 155КП2 2 селектора-мультиплексора 4х2. 74154 155ИДЗ дешифратор-демультиплексор 4x16; 74155 155ИД4 2 дешифратора-мультиплексора 2x4; 74156 555ИД5 2 дешифратора-демультиплексора 2x4 з відкритим колектором 74157 533КП16 4-розрядний селектор-мультиплексор 2x1; 74158 1533КП18 4-розрядний селектор-мультиплексор 2x1 з інверсією; 74160 155ИЕ9 4- розрядний синхронний двійково-десятковий лічильник; 74162 1533ИЕ11 4-розрядний синхронний десятковий лічильник; 74163155ИЕ18 4-розрядний синхронний реверсивний двоїчно-десятковийлічильник; 74164 155ИР8 8-розрядний регістр зрушення з рівнобіжними виходами; 74165 555ИР9 8-розрядний регістр зрушення з рівнобіжним введенням інформації; 74166 555ИР10 8-розрядний регістр зрушення із синхронним рівнобіжним уведенням; 74169155ИЕ17 4-розрядний двійково- синхронний реверсивний лічильник; 74173 155ИР15 4-розрядний регістр із трьома станами; 74174 155ТМ9 6 D-тригерів; 74175 155ТМ8 4 D-тригери; 74181 155ИПЗ 4-розрядне АЛУ; 74191 155ИЕ13 синхронний реверсивний двійковий лічильник; 74192 155ИЕ6 двійково-десятковий реверсивний лічильник; 74194 155ИР11 4-розрядний універсальний регістр зрушення; 74195 155ИР12 4-розрядний регістр зрушення з рівнобіжним уведенням; 74198 155ИР13 8-розрядний універсальний регістр зрушення; 74240 155АПЗ 8 буферів з інверсією і трьома станами; 74241 155АП4 8 буферів із трьома станами; 74244 155АП5 2x4 буферів із трьома станами; 74251 155КП15 селектор-мультиплексор 8x1 із трьома станами; 74253 155КП12 2 селектора-мультиплексора 4x1 із трьома станами; 74257 155КП11 4 селектора-мультиплексора 2x1 із трьома станами; 74258 155КП14 4 селектора-мультиплексора 2x1 із трьома станами й інверсією; 74273 155ИР35 8-розрядний регістр з установкою нуля; 74279 555ТР2 4 RS-тригера-засувки; 74280 1533ИП5 9-розрядна схема контролю парності; 74283 155ЇМ6 4-розрядний повний суматор із прискореним переносом; 74298 155КП13 4 2-вхідних мультиплексора з запам'ятовуванням; 74353 555КП17 здвоєний мультиплексор 4x1 з інверсією і трьома станами виходу; 74365 155ЛП10 6 повторювачів з керуванням по входах і трьома станами 74367 155ЛП11 6 повторювачів з роздільним керуванням по входах і трьома станами; 174373 155ИР22 8-розрядний буферний регістр із трьома станами і потенціальним керуванням; 74347 155ИР23 8-розрядний буферний регістр із трьома станами й імпульсним керуванням; 174377 155ИР27 8-розрядний регістр із дозволом запису; 74395 533ИР25 4-розрядний рівнобіжний регістр зрушення. Посилання в цьому переліку на ІМС інших серій викликано їхньою відсутністю в серії 155, однак тут це не має істотного значення, оскільки мова йде тільки з'ясуванні функціонального призначення висновків. Цифрові ІМС КМДН-серії одержали назву від свого базового елемента, у якому використовується так називана комплементарна пара з двох МДН-транзисторів різної провідності. Такі ІМС характеризуються малим споживанням потужності в статичному режимі (0,02..Л мквт на вентиль), великим діапазоном живлячих напруга (3...18 У), високим вхідним опором(до десятків Тім), великою навантажувальною здатністю, незначної залежності характеристик від температури, малими розмірами транзисторів у інтегральному виконанні і, як наслідок, більш високим ступенем інтеграції по порівнянні с ТТЛ-мікросхемами. Перші ИМС по КМДН-технології розроблені фірмою RCA у 1968 р. Ця серія мала назву CD4000 (вітчизняні аналоги — серії 164 і 176), потім пішли серії CD4000A, CD4000B (вітчизняні аналоги — 564, 561 і 1561) а також МС14000А и МС14000В фірми Motorola і 54НС фірми Nationa Semiconductor у 1981 р. (вітчизняний аналог — серія 1564). У програмі EWВ у якості бібліотечних використовуються ІМС фірми RCA, більшість яких приведено в наступному переліку: 4000 176ЛП4 2 елементи З АБО-НІ і І-НЕ; 561ЛЕ5 4 елементи 2АБО-НІ; 561ЛЕ6 2 елементи 4АБО-НІ; 561ЇМ1 4-розрядний повний суматор; 176ПУ2 6 перетворювачів рівня з інверсією; 176ПУЗ 6 перетворювачів рівня без інверсії; 561ЛА7 4 елементи 2І-НІ; 561ЛА8 2 елементи 4І-НІ; 561ТМ2 2 D-тригери; 4015561ИР2 2 4-розрядних зміщуваних регістри; 4017561ИЕ8 десятковий лічильник з дешифратором; 4019561ЛС2 4 елементи І-ІЛІ; 561ЛА9 3 елементи ЗІ-НІ; 176ИЕ1 6-розрядний двійковий лічильник; 1561ЛЕ10 3 елементи ЗАБО-НІ; 561 ТВ1 два JK-тригери; 561ИД1 двійково-десятковий дешифратор; 4030561ЛП2 4 елементи ЩО ВИКЛЮЧАЄ АБО; 4040 1561ИЕ20 12-розрядний двійковий лічильник; 4042 561ТМЗ чотири D-тригери; 4043 561ТР2 чотири RS-тригери; 4049 561ЛН2 6 елементів НЕ; 4050 561ПУ4 6 перетворювачів рівня; 4066 561КТЗ 4 перемикачі (цифрового або аналогового сигналу); 4070 1561ЛП14 4 елементи ЩО ВИКЛЮЧАЄ АБО; 4081 1561ЧИ2 4 елементи 2И; 4502 561ЛН1 6 стробіруємих інверторів; 4516 561ИЕ11 4-розрядний реверсивний лічильник; 4520 561ИЕ10 2 4-розрядних лічильники; 4556 1561ИД7 двійковий декодер-демультиплексор. Приведемо систему позначень входів і виходів найпростіших логічних елементів, використовуваних у програмі EWB. Позначення для ТТЛ-серії приводяться в перших круглих дужках, для КМДН — у других, при однакових позначеннях — без дужок: Висновок для живлення — (Ucc), (Udd); Загальний висновок — (GND), (Uss); Висновок не підключений — NC; Входи —(А, У, С...), (I); Виходи — (Y), (ПРО); Вхід стробіровання — G. Приведемо приклад позначення послідовності висновків для 2-вхідних логічних елементів: (1А IB 1Y, 2А 2В 2Y, ЗА ЗВ 3Y, 4А 4В 4Y), (II12 01,13 14 02,15 16 03,17 18 04). Для більш складних ІМС визначення функціонального призначення їхніх висновків доцільно проводити шляхом зіставлення з вітчизняними аналогами [4—10]. Для більш оперативної орієнтації при роботі з цифровими ІМС приведемо перелік найбільш розповсюджених мнемонічних позначень на їхніх функціональних схемах і в таблицях станів [5, 7]. А = У (Parity) — вихід рівності операндів А і В. A/S (Asynchro/Synchro) — вхід асинхронного і синхронного режимів. B/D (Binary/Decimal) — вхід переключення рахунку з двійкового на десятковий. З (Clock input) — вхід тактових імпульсів. CD (Count down) — вхід тактових імпульсів на зменшення рахунку (у реверсивних лічильниках). Сс (Count up) — вхід тактових імпульсів на збільшення рахунку. СЕ (Clock enable) — вхід дозволу для тактових імпульсів. СІРИЙ (Count enable parallel) — вхід рівнобіжного нарощування розрядів лічильника. СЕТ (Count enable trickle) — вхід дозволу рахунку при нарощуванні розрядів лічильника. CLR (Clear) — вхід скидання. Cn (Carry in) — вхід для розряду переносу. CS (Chip select) — вибір кристала; визначає доступ до однієї з ІМС пристрою. D (Data input) — вхід даних тригера, лічильника, регістра. DSI (Data serial input) — вхід послідовних даних. DS(Data select) — вхід вибору даних. DL, DR (Data left, Data right) — входи для послідовного завантаження (регістра) ліворуч, праворуч. DSL, DSR (Data shift left, Data shift right) — входи для зрушення даних вліво, вправо. Е (Enable) — вхід сигналу дозволу. ЄС (Enable count) — вхід сигналу дозволу рахунку. ЇЇ (Enable even) — вхід сигналу дозволу, рахунковий. El (Enable input) — висновок ІМС, по якому дається дозвіл на прийом даних. НЕЮ (Enable input/output) — висновок для одночасного дозволу по входу і виходу. ЕО (Enable output) — висновок для дозволу по виходу. LSB (Least significant bit) — молодший значущий розряд (МЗР). М (Mode control) — вибір режиму "Арифметика-логіка" в АЛУ. РЕ (Parallel enable load) — вхід дозволу рівнобіжного завантаження. P/S (Parallel/serial) — вхід переключення режимів рівнобіжного або послідовного завантаження. R (Reset) — асинхронне скидання даних. RE (Read enable) — вхід дозволу читання. S (Set) — установка тригера, лічильника, регістра. S (Set enable) — дозвіл попереднього рівнобіжного запису. SI (Serial input) — вхід послідовний. SIR, SIL (Serial input right, SI left) — вхід послідовний праворуч, ліворуч. SR (Synchro reset) — вхід скидання синхронно з тактовим імпульсом. ТС (Terminal count) — вихід закінчення рахунка. TCD (Terminal count down) — те ж, на зменшення рахунка. TCU (Terminal count up) — те ж, на збільшення рахунка. Розглянемо базові елементи, з яких набираються самі складні цифрові ІМС. Схема базового елемента (вентиля) ТТЛ-серії показана на мал. 3.70, а. Вона має три основних каскади: вхідний на транзисторі VT1, фазорозподільний на транзисторі VT2 з можливістю реалізації на ньому функції АБО і вихідний підсилювач на транзисторах VT3 і VT4 [49]. Як транзистор VT1 використовується багатоемітерний транзистор, відсутній у бібліотеці EWB. Принцип дії вхідного каскаду легко зрозуміти, якщо переходи база-емітер представити у виді діодів, як показано на мал. 3.70, б. Тоді очевидно, що якщо вхідні діоди (входи А, В) підключені до шини з високою напругою (3...5 В), те струм резистора R1 потече через коллекторний діод у базу транзистора VT2. Якщо ж хоча б один із вхідних діодів підключений до заземляючої шини або до шини з низькою напругою, то в такий же спосіб, виявиться підключеним і резистор R1. На базі транзистора VT1 при цьому буде низька напруга (перевищуюче вхідне на величину напруги база-емітер) і базовий струм транзистора VT2 стане рівним нулеві. Таким чином, при високих напругах на обох входах на колекторі транзистора VT1 також буде висока напруга; якщо ж хоча б на один із входів подана близька до нуля напруга, то на колекторі VT1 установиться низька напруга, а це означає, що вхідний транзистор виконує логічну функцію І. Фазорозподільний каскад виконаний на транзисторі VT2 і резисторах R2, R3,у яких приблизно рівні опори (близько 0,25...0,33 від R1). При цьому насичення транзистора VT2 досягається вже при досить малому коефіцієнті підсилення струму. Коли на всі логічні входи схеми подана висока напруга, через перехід бази-колектора транзистора VT1 у базу VT2 подається керуючий струм, у результаті чого VT2 відкривається. При цьому напруга в точці Е може зрости тільки до напруги база-емітер транзистора VT4, а напруга в точці З (на колекторі VT2) знизиться до значення, рівного сумі напруг відкритих діода VD і транзистора VT3. Якщо хоча б на один з логічних входів подається низька напруга (сигнал логічного нуля), то транзистор VT1 відкривається, відключаючи керуючий базовий струм транзистора VT2, у результаті чого VT2 закривається і через резистори R2, R3 протікає тільки струм витоку, тому напруги в точках Е и С близькі до нуля і Ucc відповідно. Логічна функція АБО може бути реалізована при рівнобіжному з'єднанні двох або більш подібних фазорозподільних каскадів (у точках С і Е). Основним транзистором вихідного каскаду є транзистор VT3. Коли на входи А, В (мал. 3.70, б) подані висока напруга, транзистори VT2 і VT3 відкриті. У цьому випадку напруга в точці З буде дорівнювати, як зазначено вище, напрузі двох відкритих р-n-переходів. Якщо тимчасово виключити з розгляду транзистор VT4 і розглядати тільки ланцюг, що містить діод VD і транзистор VT3, то напруга в точці S буде нижче напруги в крапці З на величину, рівну напрузі на двох р-n-переходах. При цьому напруга на базі транзистора VT4 буде достатнім (саме за рахунок діода VD) для підтримки його у відкритому стані, тобто на виході S буде діяти напруга, рівне напрузі насичення транзистора VT4 (сигнал логічного нуля). Якщо хоча б на один із входів вентиля А або В подане низька напруга, то транзистори VT2 і VT4 закриті. Через резистор R2 тече тільки струм витоку транзистора VT2, тому напруга в крапці З близько до напруги харчування Vcc, а потенціал у крапці S нижче потенціалу З на величину спадання напруги на двох відкритих переходах. Спаданням напруги на резисторі R2 від базового струму транзистора VT4 можна зневажити. Таким чином, при наявності хоча б на одному з входів вентиля низької напруги вихідна напруга вентиля нижче напруги живлення на спадання напруги на двох р-n-переходах. У різних серіях ТТЛ використовуються різні схеми вихідних каскадів, однак завжди між шиною Ucc і виходом S мається два послідовно включених р-n-переходи. Резистор R4 служить для захисту транзистора VT3 при закорочуванні виходу S на "землю". Базовий елемент серії 54/74 (155) (мал. 3.71) небагато відрізняється від розглянутого (мал. 3.70). Основна відмінність полягає в тім, що діод VD включений у емітерний, а не в базовий ланцюг транзистора. На мал. 3.71 показаний також підключений до виходу мультиметр і імітатор вхідного сигналу, виконаний на ключі Z. У положенні ключа, показаному на малюнку, на вході формується сигнал логічної одиниці. При перекладі ключа в інше положення вхід вентиля підключається через резистор Ri до загальної шини, у результаті чого на вході вентиля формується сигнал логічного нуля. а) б) Мал.3.70. Базова схема елемента ТТЛ-серії (а) і еквівалентна схема багатоемітерного транзистора(б). Мал.3.71. Базова схема елемента серії 54/73. а) б) Мал.3.73. Базова схема інвертора (а) і елемента АБО-НІ (б) КМДН-серії. Розглянемо тепер базові елементи ІМС КМДН-серії. Найпростішим елементом цієї серії є КМДН-інвертор, схема якого показана на мал. 3.72, а. Вона складена з КМДН-транзисторів різного типу провідності. Транзистор n-типу підключений джерелом до нульового потенціалу, транзистор р-типу до позитивної шини джерела живлення. Схема реалізує логічну операцію НІ і забезпечує роботу в режимі позитивної логіки. У такому режимі працюють більшість ІМС КМДН-серій. Для реалізації функції АБО-НІ (мал. 3.72, б) використовується рівнобіжне включення МДН-транзисторів n-типу і послідовне (ярусне) включення транзисторів p-типу. Крім того, кожний із вхідних транзисторів n-типу зв'язаний по затворі з транзистором р-типу. Для реалізації функції І-НІ (мал. 3.73) napaлельно включаються транзистори р-типу і послідовно — транзистори n-типу. При подачі на вхід схеми АБО-НІ сигналу X1 високого рівня відкриється транзистортор VT1 і закриється VT3. У результаті на виході схеми формується низький рівень напруги. При подачі на обидва входи (X1 і Х2) сигналів низького рівня транзистори VT1 і VT2 закриваються, але відкриваються транзистори VT3 і VТ4, у результаті чого на виході схеми напруга буде близькою до напруги живлення Ucc. Таким чином, перезаряд ємності навантаження, що підключається між вихідним затискачом Y і загальною шиною, завжди здійснюється через відкритий транзистор р-або n-типу, що підвищує швидкодію схеми. Потужність, споживана схемою на КМДП-транзисторах, витрачається в основному під час перехідного процесу на заряд вихідних паразитних ємкостей схеми і власних ємкостей транзистора. Тому зі збільшенням частоти переключення, а також при збільшенні вихідної еквівалентної ємності споживана потужність зростає відповідно до вираження Рдин = 2CxFxUсс2 де З — еквівалентна ємність навантаження; F — робоча частота; Ucc — напруга джерела живлення. У статичному режимі споживана потужність визначається напругою живлення і струмами витоку закритого МДН-транзистора. Для зменшення потужності, споживаної в динамічному режимі, необхідно в першу чергу знижувати їм навантаження. Мінімальна напруга живлення схеми на КМДН-транзисторах визначається напругою відмикання р-канального транзистора, тому що воно більше, ніж напруга відмикання n-канального транзистора. Природно, що живлення вибирається більше напруги відмикання. Це забезпечує схемі на КМДН-транзисторах високу завадостійкість і швидкодію. Мал.3.73. Схема базового елемента І-НІ КМДН-серії. Схема І-НІ на мал. 3.73 містить імітатор вхідного сигналу на ключах А, В і мультиметр для перевірки правильності функціонування схеми. У положенні перемикачів, показаних на схемі, на входи А, В подаються сигнали логічної одиниці. При цьому транзистори VT1, VT2 будуть закриті, а транзистори VT3, VT4 — відкриті і на виході Y мультиметром буде фіксуватися низький рівень сигналу логічного нуля. Досить один з вимикачів перевести в інше положення й один із двох нижніх транзисторів закриється, при цьому на виході Y буде фіксуватися високий рівень сигналу логічної одиниці, що і відповідає логіці роботи І-НІ. Контрольні питання н завдання 1. Коли і де були створені перша мікросхема і перший мікропроцесор? Що із себе представляють ТТЛ- і КМДН-серии цифрових ІМС? Що дозволило радикально підвищити швидкодію ТТЛ-серії? У чому полягає розходження в позначеннях цифрових ІКС закордонного й вітчизняного виробництва? Яку основну перевагу мають цифрові КМДН-мікросхеми в порівнянні з ТТЛ і на яких частотах воно виявляється? Які функції виконує багатоемітерний транзистор у ІМС ТТЛ-серії? З опису процесу формування на виході S сигналу логічного нуля в схемі вентиля на мал. 4.70, а не зовсім ясно, у якому стані при цьому знаходиться транзистор VT3 — у відкритому або закритому. Для перевірки необхідно при логічній одиниці на входах А, У виміряти за допомогою мультиметра напругу на колекторі VT3, попередньо переконавшись, що на виході S сигнал логічного нуля. Якщо ця напруга дорівнює Ucc = + 5 В, то це означає, що через резистор R4 струм не тече і, отже, транзистор VT3 закритий. Якщо це так, спробуйте пояснити, чому? Перевірте правильність функціонування схеми на рис 4.73.














