183867 (596706), страница 9
Текст из файла (страница 9)
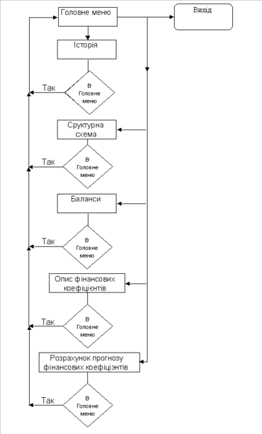
Блок-схема інформаційної системи прогнозування фінансових коефіцієнтів наведена на рис. 3.1.
Рис. 3.1. Структурна схема інформаційної системи
Після запуску АІС з`являється “Головне меню” зображене на рис. 3.2.
Рис. 3.2. Головне меню
В головному меню є можливість подивитися:
-
історію ВАТ “ВРЗ” (рис.3.3). Для цього потрібно натиснути лівою кнопкою на вікно з надписом Історія.
-
Структурну схему ВАТ “ВРЗ” (рис.3.4). Для цього.потрібно натиснути лівою кнопкою на вікно з надписом Структурна схема.
-
Баланси ВАТ “ВРЗ” (рис.3.5). Для цього потрібно натиснути лівою кнопкою на вікно з надписом Баланси.
-
Опис фінансових коефіцієнтів ВАТ “ВРЗ” (рис.3.6). Для цього потрібно натиснути лівою кнопкою на вікно з надписом Опис фінансових коефіцієнтів.
-
Розрахунок прогнозу фінансових коефіцієнтів ВАТ “ВРЗ” (рис.3.7). Для цього потрібно натиснути лівою кнопкою на вікно з надписом Розрахунок прогнозу фінансових коефіцієнтів.
Рис.3.4. Структурна схема ВАТ “ВРЗ”
Рис.3.4. Структурна схема ВАТ “ВРЗ”
Рис. 3.5. Баланси ВАТ “ВРЗ”
Рис. 3.6. Опис фінансових коефіцієнтів ВАТ “ВРЗ”
Рис. 3.7. Розрахунок прогнозу фінансових коефіцієнтів ВАТ “ВРЗ”
Д
ля того щоб повернутися до головного меню треба натиснути на активне вікно “Головне меню” (у всіх випадках). Переміщення по вікнам робиться завдяки макросам. Для того щоб вийти треба натиснути ліву кнопку мишки на
4. ТЕХНІКА БЕЗПЕКИ
4.1 Загальні положення та область застосування
4.1.1 Правила охорони праці під час експлуатації електронно-обчислювальних машин (далі - Правила) поширюються на всі підприємства, установи, організації, юридичних осіб, крім відзначених у пункті
4.1.2 Незалежно від форми власності, відомчої приналежності, видів діяльності (далі - підприємства) і на фізичних осіб (що займаються підприємницькою діяльністю з правом наймання робочої сили), що здійснюють розробку, виробництво і застосування електронно-обчислювальних машин і персональних комп'ютерів (далі - ЕОМ), у тому числі і на тих, котрі мають робочі місця, обладнана ЕОМ, чи виконують обслуговування, ремонт і налагодження ЕОМ.
Правила установлюють вимоги безпеки і санітарно-гігієнічні вимоги до устаткування робочих місць користувачів ЕОМ і працівників, що виконують обслуговування, ремонт і налагодження ЕОМ, і роботи з застосуванням ЕОМ, відповідно до сучасного стану техніки і наукових досліджень у сфері безпечної організації робіт з експлуатації ЕОМ і з урахуванням положень міжнародних нормативно-правових актів з цих питань (директиви Ради Європейського союзу 90/270/ЄЕС, 89/391/ЄЕС, 89/654/ЄЕС, 89/655/ЄЕС, стандарти !5ПРО, МРГСИ).
4.1.3 Вимоги Правил не поширюються на:
-
комп'ютерні класи вищих і середніх навчальних закладів, майстерні професійно-технічних навчальних закладів;
- робочі місця операторів ЕОМ, що використовуються в сфері керування й експлуатації атомних електростанцій;
-
робочі місця пілотів, чи водіїв операторів транспортних засобів, обладнаних ЕОМ, ЕОМ у системах обробки даних на борті засобів повідомлення й ЕОМ у складі машин і устаткування, що переміщаються в
процесі роботи; -
так називані портативні системи обробки даних, якщо вони мінливо використовуються на робочому місці;
-
обчислювальні машинки (калькулятори), що реєструють каси і прилади з невеликими пристроями
-
індикації чи даних результатів виміру;
-
друкарські машинки класичної конструкції, обладнані відеотерміналом (так називані дисплейні друкарські машинки);
-комп'ютерні гральні автомати і системи обробки даних, призначені для суспільного користування.
Вимоги Правил є обов'язковими для всіх працівників при організації і виконанні робіт, зв'язаних з експлуатацією, обслуговуванням, налагодженням і ремонтом ЕОМ, а також при проектуванні і реконструкції підприємств, їхніх виробничих об'єктів, споруджень і робочих місць, обладнаних ЕОМ.
4.1.4 Робочі місця, що уперше вводяться в експлуатацію після запровадження в дію цих Правил, повинні в повному обсязі задовольняти їхньої вимоги.
Робочі місця, що вже знаходилися в експлуатації на час введення в дію цих Правил, повинні бути в повному обсязі приведені у відповідність з вимогами цих Правил не пізніше чим через рік після дати їхнього запровадження в дію.
4.1.5 В випадку відсутності в нормативно-правових актах про охорону праці й у цих Правилах вимог, які необхідно виконувати для створення безпечних і нешкідливих умов праці на визначеному робочому місці і під час виконання визначеного виду робіт, зв'язаних з чи експлуатацією обслуговуванням ЕОМ, власник підприємства, установи, чи організації уповноважений їм орган (далі - власник) зобов'язаний прийняти погоджені з органами державного нагляду за охороною праці заходу для забезпечення безпеки працівників.
4.1.6 Власники, керівники служб і структурних підрозділів, безпосередні керівники робіт і інші посадові особи підприємств, фізичні особи, що займаються підприємницькою діяльністю з правом наймання робочої сили, забезпечують виконання вимог даних Правил у межах покладених на них завдань і функціональних обов'язків відповідно до чинного законодавства.
4.1.7 Державний нагляд за дотриманням вимог даних Правил здійснюють органи державного нагляду за охороною праці.
4.2 Скорочення, терміни, визначення, прийняті в тексті
Скорочення, терміни Визначення
ЕОМ, ПЕОМ Електронно-обчислювальна чи машина персональний комп'ютер з необов'язковими додатковими приладами, системними елементами (дисководи, пристрої для печатки, сканери, модеми, блоки безупинного харчування й інші спеціальні периферійні пристрої)
Відеодисплейний термінал відеотермінал, дисплей, монітор, візуальний-дисплейний термінал, ВДТ) Частина ЕОМ, що містить пристрій для надання візуальної інформації 1
Користувач ЕОМ, користувач ПЭВМ, користувач відео термінала. Працівник, що у процесі виконання дорученої роботи чи постійно періодично використовує ЕОМ, чи відеотермінал
Вимоги до виробничих приміщень. Загальні вимоги
4.2.1 Облаштованість робочих місць, обладнаних відеотерміналами, повинне забезпечувати:
- належні умови висвітлення приміщення і робітника місця, відсутність відблисків;
- оптимальні параметри мікроклімату (температура, відносна вологість, швидкість руху, рівень іонізації повітря);
- належні эргономичные характеристики основних елементів робочого місця;
а також враховувати такі небезпечні і шкідливі фактори:
-
наявність шуму і вібрації;
-
м'яке рентгенівське випромінювання;
-
електромагнітне випромінювання;
-
ультрафіолетове й інфрачервоне випромінювання;
-
електростатичне поле між екраном і оператором;
-
наявність пилу, озону, окислів азоту й аэроионизации.
4.2.2 Будинки і приміщення, у яких експлуатується ЕОМ і виконуються їхнє обслуговування, налагодження і ремонт, повинне відповідати вимогам:
"Снип 2.09.02-85 Виробничі будинки",
"Снип 2.09.04-87 Адміністративні і побутові будинки",
"Правил пристрою електроустановок", затверджених Главгосэнергонадзором СРСР 1984 р. (ПВЕ), "Правил технічної експлуатації електроустановок споживачів", затверджених Главгосэнергонадзором СРСР 21.12.84 (ПТЕ), Правил безпечної експлуатації електроустановок споживачів, затверджених наказом Госнадзорохран-труда 09.01.98 N 4 ( 20093-98 ), зареєстрованих у Мін'юсту України 10.02.98 N 93/2533 (ПБЕ), "Снип 2.01.02-85 Протипожежні норми", ДСТ 12.1.004 "ССБТ. Пожежна безпека. Загальні вимоги безпеки", Правил пожежної безпеки в Україні, затверджених наказом Керуванням Державної пожежної охорони МВС України від 22.06.95 N 400 (20219-95), зареєстрованих у Міністерстві юстиції України 14.07.95 під N219/755, "Снип 2.08.02-89 Суспільні будинки і спорудження" з доповненнями, затвердженими наказом Госком-градостроения України від 29.12.94 N 106, "СН 512-78 Інструкція з проектуванню будинків і приміщень для електронно-обчислювальних машин", затверджених Госстроем СРСР,Дсанпин 3.3.2.-007-98 "Державні санітарні правила і норми роботи з візуальними дисплейними терміналами електронно-обчислювальних машин", затверджених МЗ України 10.12.98, а також вимогам нормативно-технічної й експлуатаційної документації заводу-виробника ЕОМ, що діють санітарних норм, санітарних норм і правил, правил у сфері охорони праці і цих Правил.
4.2.3 Для всіх споруджень і приміщень, у яких експлуатуються відеотермінали й ЕОМ, повинна бути визначена категорія по взрывопожарной і пожежної безпеки відповідно до ОНТП 24-86 "Визначення
категорій приміщень і будинків по взрывопожарной і пожежної небезпеки", затверджених МВС СРСР 27.02.86, і клас зони відповідно до ПВЕ. Відповідні позначення повинні бути нанесені на вхідних двер приміщення.
4.2.4 Будинки і ті їхні частини, у яких розташовується ЕОМ, повинні мати не нижче II ступеня вогнестійкості. Приміщення для обслуговування, ремонту і налагодження ЕОМ повинні відноситися по пожаро-взрывобезопасностью до категорії. Відповідно до ОНТП 24- 86, а по класі приміщення - до П-Иа по ПВЕ. Якщо відповідно до Снип 2.09.02- 85 ці приміщення повинні бути відділені від приміщень іншого призначення протипожежними стінами, то границя їхньої вогнестійкості визначається у відповідності зі Снип 2.01.02-85.
4.2.5 Неприпустимим є розташування приміщень категорій А и Б (ОНТП 24-86), а також виробництв із мокрими технологічними процесами біля приміщень, де розташовується ЕОМ, виконується їхнє обслуговування, налагодження і ремонт, а також над такими чи приміщеннями під ними. Виробничі приміщення, у яких розташовані ЕОМ, не повинні граничити з приміщеннями, де рівні шуму і вібрації перевищують норму (механічні цехи, майстерні тощо).
4.2.6 Робочі місця з чи відеотерміналами персональними ЕОМ у приміщеннях із джерелами шкідливих виробничих факторів повинні розміщатися в ізольованих кабінах з обладнаним повітрообміном.
Санітарно-гігієнічні параметри на робочому місці повинні відповідати вимогам, відзначеним у підрозділі 2.2.
Стіни кабін виготовляються з непальних матеріалів. Дозволяється виготовляти їх зі скла і металевих конструкцій. У кабіні повинне бути оглядове вікно (вікна). Висота оглядового вікна повинна бути не менше 1,5 м, а відстань від підлоги не більше 0,8 м.
4.2.7 Відповідно до Дсанпин 3.3.2-007-98 "Державні санітарні правила і норми роботи з візуальними дисплейними терміналами електронно-обчислювальних машин", затверджених МЗ України 10.12.98, є неприпустимим розташування приміщень для роботи з відеотерміналами й ЕОМ у підвалах і цокольних поверхах.
4.2.8 Площа приміщень, у яких розташовують відеотермінали, визначають відповідно до діючого нормативним документам з розрахунку на одне робоче місце, обладнане відеотерміналом: площа – не менше 6,0 кв. м, обсяг - не менше 20,0 куб.м, з урахуванням максимальної кількості обличчя, що одночасно працюють у зміні.
4.2.9 Стіни, стеля, підлога приміщень, де розміщена ЕОМ, повинні виготовлятися з матеріалів, дозволених для обробки приміщень органами державного санітарно-епідеміологічного нагляду.
4.2.10 Обслуговування, ремонт і налагодження ЕОМ, вузлів і блоків ЕОМ варто виконувати в окремому приміщенні (майстерні).
При цьому робочі місця електромеханіків повинні бути оснащені спеціальним устаткуванням і захисними засобами відповідно до підрозділу 4.2 даних Правил.
4.2.11 У приміщеннях для обслуговування, ремонту і налагодження ЕОМ варто передбачити можливість вологого очищення поверхонь комунікацій і опалювальних приладів.
4.2.12 Підлога всієї зони обслуговування, ремонту і налагодження ЕОМ, вузлів і блоків ЕОМ повинний бути покритий діелектричними ковриками, термін використання яких після їхнього іспиту на електричну міцність не закінчився, чи выложен ізолювальними підстилками (шириною не менше ніж 0,75 - 0,8 м) для ніг.
4.2.13 Приміщення, у яких проводиться пайка, крім того, повинні відповідати вимогам СП 952 - 72 "Санітарні правила організації процесів пайки дрібних виробів сплавами, що містять свинець", затверджених головним санітарним лікарем СРСР 20.03.72.
4.2.14 Приміщення комп'ютерних класів (залів), у яких проводиться навчання на ЕОМ, крім відзначених у пункті 1.1.2, повинні мати суміжне приміщення (лаборантську) площею не менше 18 кв. м із двома входами: у навчальне приміщення й у коридор (на сходову клітку).
4.2.15 Заземлені конструкції, що знаходяться в приміщеннях (батареї опалення, водопровідні труби, кабелі з заземленим відкритим екраном тощо), повинні бути надійно захищені діелектричними чи щитками сітками від випадкового дотику.















