183715 (596702), страница 3
Текст из файла (страница 3)
DI-808HV – это высокопроизводительный широкополосный маршрутизатор с функциями безопасной передачи данных, спроектированный специально для применения в связках центральный офис – отделение. Предлагая эффективное решения для подключения удаленных офисов во всем мире к центральному через Интернет, устройство составляет серьезную конкуренцию подключениям типа точка-точка по дорогим выделенным каналам. Маршрутизатор поддерживает IPSec для обеспечения безопасности соединений, связывая небольшие сети удаленных офисов в единую сеть или позволяя удаленно получать дополнительные сервисы вашим доверенным партнерам.
Серия маршрутизаторов доступа с фиксированными портами DI-2000 включает две модели: DI-2004 и DI-2006. Маршрутизаторы предназначены для использования в сетях небольших офисов для обеспечения доступа к корпоративной сети или сети Интернет, а также для обеспечения резервирования основного канала связи. Эти маршрутизаторы позволяют осуществлять подключение локальных сетей Ethernet к глобальным сетям по линиям ISDN, через асинхронные и синхронные последовательные порты с использованием различных технологий, включая Frame Relay, X.25, а также по выделенной линии. Устройства предоставляют расширенные возможности защиты от несанкционированного доступа, обеспечивают простоту настройки и обладают низкой стоимостью владения.
DI-824VUP+ -это беспроводной 802.11g VPN маршрутизатор, объединяющий функции широкополосного доступа в Интернет с надежной VPN защитой межсетевым экраном, встроенным принт-сервером и 4-х-портовым коммутатором для подключения принтера и рабочих станций. Разработанный для использования дома и в офисе, маршрутизатор обеспечивает высокую скорость передачи по беспроводной сети, безопасные VPN подключения, расширенную защиту межсетевым экраном и фильтрацию содержимого пакетов, основанную на политиках. Это устройство предоставляет экономичный способ установки безопасной и быстродействующей сети с каналом связи без узких мест к внешнему миру.
Телефонная связь на предприятии организована с использованием АТС Panasonic KX-TEM824RU.
Функциональные возможности данной модели включают в себя:
-
Аналоговая гибридная АТС
-
Начальная ёмкость системы: 6 внешних и 16 внутренних линий
-
Предельная ёмкость системы: 8 внешних и 24 внутренних линий
-
Поддержка русского языка на дисплее системного телефона и в SMDR
-
Функция DISA (прямой доступ к ресурсам системы)
-
Трёхуровневый автоматический оператор
-
Услуги речевой почты для всех внутренних абонентов (опция)
-
Программирование с компьютера (USB), по модему или с системного телефона
-
Распознавание и автоматическая переадресация факсимильных вызовов
-
Отображение номера вызывающего абонента (Caller ID) на дисплеях системных и обычных телефонов (опция)
-
Режимы работы: дневной/ночной/обеденный
-
Гибкое распределение и ограничение вызовов
-
Совместимость с любыми аналоговыми телефонными аппаратами, факсами, модемами
-
Возможность контролировать затраты на связь (детальный отчёт на компьютер/принтер)
-
Разъем для подключения резервного источника питания
-
Разъемы для подключения домофонов/дистанционного управления замком входной двери (опция)
-
Функция "конференц-связь" с участием до 5 абонентов
-
Маршрутизация SMS
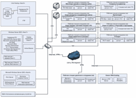
Программная архитектура информационной системы ООО «СВ Логистика» наглядно представлена на рисунке 1.3.
Рисунок 1.3 Программная архитектура ООО «СВ Логистика»
На всех компьютерах установлен стандартный пакет программного обеспечения:
-
Операционная система Windows XP Pro SP3;
-
Пакет MS Office 2007;
-
Антивирус Касперский 6;
-
Mozilla Firefox;
-
Adobe Acrobat 6.0 Professional;
-
Punto Switcher;
-
Справочная система Консультант Плюс;
-
Skype;
-
FreshOffice CRM Professional.
С учетом специфики деятельности департаментов персональные компьютеры ООО «СВ Логистика» имеют следующие дополнительные программные обеспечения (персональные пакеты ПО для отделов):
-
Отдел бухгалтерии: 1С Бухгалтерия: Версии 7.7, системе 1С - Торговля – Склад; Банк-Клиент;
-
Отдел по работе с клиентами и партнерами: 1С Бухгалтерия: Версии 7.7;
-
IT – отдел: Radmin Viewer 3, PonyProg, Remote Administrator v2.2, Total Commander;
-
Web – отдел: Macromedia DreamWeaver, Macromedia Flesh, CorelDraw Graphics Suite X4, Adobe Photoshop CS3, Adobe Stock Photos CS3, FilleZilla FTP Client, Teleport Pro, Total Commander;
-
Отдел раскрутки и продвижения сайтов: Site-auditor, ICQ, Semonitor;
-
Отдел маркетинга и рекламы: ICQ, Adobe Photoshop CS3, Adobe Stock Photos CS3;
-
Отдел продаж/доставки: ICQ.
-
Характеристика комплекса задач, задачи и обоснование необходимости автоматизации
-
-
Выбор комплекса задач автоматизации и характеристика существующих бизнес-процессов
-
Существующие бизнес-процессы «СВ Логистики» вытекают из набора деловых связей, обозначенных в организационной структуре компании.
Учитывая специфику деятельности каждого подразделения, основные бизнес-процессы «СВ Логистики» будут выглядеть следующим образом:
-
Прием менеджером по работе с клиентами и партнерами (реже – директором отдела) заявки от клиентов и/или партнеров по телефону, или по общей корпоративной почте, уточнение запроса и выявление существенных нюансов (сроков исполнения, важные параметры, расчет и согласование стоимости услуг и т.д.);
-
Определение менеджером специалиста, ранее работавшим с клиентом/партнером по запрашиваемому виду услуг;
-
Формирование менеджером и пересылка в электронном виде заявки клиента/партнера с указанием условий технического задания начальнику соответствующего подразделения и идентифицированному специалисту – в случае осуществления ранее аналогичных работ, только начальнику соответствующего подразделения – в случае первичного обращения по услуге, с пометкой «первая услуга»;
-
В случае первичного обращения по услуге – определение начальником департамента специалиста, которому будет поручено выполнение заявки и направка заявки специалисту с указанием менеджера, направившего эту заявку, а также ответ менеджеру с указанием принятого решения по определению ответственного специалиста;
-
Отправка менеджеру специалистом подтверждения о получении заявки с указанием факта готовности ее исполнения (готов/не готов), с указанием объяснительных причин – в случае неготовности исполнения;
-
В случае неготовности исполнения специалистом заявки – отправка менеджером клиенту запроса о согласии на прохождение повторного цикла заявки с указанием объяснительных причин несостоятельности первого цикла и описанием предлагаемых условий прохождения повторного цикла;
-
В случае отказа клиента о прохождении повторного цикла заявки – закрытие заявки;
-
В случае согласия клиента на прохождение повторного цикла заявки – направление менеджером повторной заявки специалисту;
-
В случае готовности исполнения специалистом заявки или в случае согласия клиента на прохождение повторного цикла заявки – исполнение заявки специалистом по схеме утвержденного технического задания;
-
Мониторинг менеджером сроков исполнения заявки и существенных условий технического задания;
-
Мониторинг начальником соответствующего подразделения сроков, существенных условий и профессионального качества выполнения технического задания;
-
Отправка специалистом результата выполнения заявки начальнику соответствующего подразделения и менеджеру, от которого поступила заявка в отдел;
-
Пересылка менеджером, принявшим заявку и получившим результат ее выполнения, результата и/или отчета об окончании выполнения работ/оказанию услуг клиенту/партнеру;
-
В случае неудовлетворительного согласования результатов исполнения заявки, передача менеджером ответственности за устранение разногласий начальнику соответствующего подразделения с указанием претензий клиента и его контактов и уведомление менеджером директора по работе с клиентами и партнерами о факте конфликта интересов;
-
В случае получения начальником подразделения результатов неудовлетворительного согласования исполнения заявки, под контролем директора по работе с клиентами и партнерами начальником соответствующего подразделения предпринимаются все меры по выявлению и устранению причин расхождения результатов от технического задания в случае ошибки специалиста и недостаточном контроле со стороны начальника подразделения – за счет штрафных санкций соответствующего отдела, в случае необоснованных претензий клиента/партнера – за счет клиента/партнера;
-
В случае удовлетворительного согласования результатов исполнения заявки, выставление менеджером клиенту/партнеру счета на оплату;
-
Контроль менеджером факта оплаты клиентом выполненных работ/оказанных услуг;
-
Сбор и передача менеджером в бухгалтерию всех необходимых первичных документов от клиентов/партнеров;
-
Добавление менеджером информации об исполненной заявке в сводный отчет о заявках, подлежащий представлению директору по работе с клиентами и партнерами;
-
Закрытие заявки.
-
Определение места проектируемой задачи в комплексе задач и ее описание
Во время и после проведения описанных бизнес-процессов компании ее управленческий состав столкнулся со следующими проблемами:
-
«Неидеальность» схемы принятия, обработки и передачи заявки, а также схемы согласования результатов ее исполнения, выраженная в тесной привязанности к работе «через менеджера», что увеличивает срок обработки заявок и количество потенциальных «человеческих ошибок»;
-
Трудность в проведении объективной оценки эффективности работы менеджеров по работе с клиентами и партнерами;
-
Отсутствие прямого контроля работы менеджеров по работе с клиентами и партнерами со стороны директора соответствующего подразделения. Снижение скорости обработки заявок от постоянных клиентов и партнеров на фоне общего роста запросов;
-
Рост ошибок «человеческого фактора» (ошибки менеджеров) при обработках заявок от постоянных клиентов и партнеров на фоне повышения загруженности и увеличения объемов работ;
-
Увеличение штрафных выплат вследствие задержки и/или некачественного исполнения заявки;
-
Сложность мониторинга и оценки эффективности исполнения заявок специалистами «от А до Я» (в разрезе каждого этапа выполнения);
-
Сложность в выявлении ответственных лиц, виновников «торможения» исполнения заявок.
Все представленные трудности оказывают негативное влияние на общую работу ООО «СВ Логистика», выявляются во время проведения внутреннего контроля и анализа бизнес-процессов, берут свое начало при регистрации, обработке и мониторинге заявок от клиентов и партнеров.
-
Обоснования необходимости использования вычислительной техники для решения задачи
Основным документом в рассматриваемой задачи является заявка клиента. Схема документооборота заявки приведена на рис. 1.4.
Рисунок 1.4 Схема документооборота в ООО «СВ Логистика»
Существующий способ приема заявок способ учета связан с большой трудоемкостью, разрозненностью сведений, что с большой вероятностью ведет к их утере или неправильной интерпретации. На сегодняшний день невозможно получить сведения об общем количестве заявок, провести анализ основных причин возникновения проблемных вопросов у клиентов и проанализировать причины обращения.
Кроме того, в отчетный период необходимо составление аналитических отчетов, включающих в себя анализ работы за определенный период, что очень затруднительно.
















