183715 (596702), страница 2
Текст из файла (страница 2)
Основной штат ООО «СВ Логистика» состоит из пятидесяти двух человек, из которых восемь – управленческий состав, сорок – профессиональные специалисты, четыре – курьеры. К внештатным сотрудникам относятся промоутеры и технический персонал, привлекаемые по требованию.
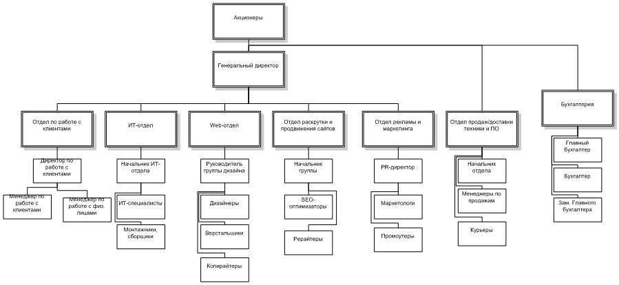
На рисунке 1.1 представлена организационная структура ООО «СВ Логистика», отражающая взаимосвязи между подразделениями и отдельными работниками компании.
Рисунок 1.1 Организационная структура ООО «СВ Логистика»
Все сотрудники компании согласно своей профессиональной квалификации закреплены за отдельными департаментами с четко определенными обязанностями и полномочиями.
-
Программная и техническая архитектура ИС предприятия
Техническая архитектура ООО «СВ Логистика» представляет собой совокупность следующих технических средств: три сервера, сорок четыре персональных компьютера, два канала связи, семь многофункциональных устройств (принтер-сканер-копир), периферийные устройства (два принтера, две точки доступа WiFi, один беспроводной модем Yota, один факс).
Наглядно техническая архитектура информационной системы ООО «СВ Логистика» представлена на рисунке 1.2.
Рисунок 1.2 Техническая архитектура ООО «СВ Логистика»
Оборудование, представленное в технической архитектуре ООО «СВ Логистика», с возложенными на него задачами справляется вполне успешно. Объем передаваемых, принимаемых и обрабатываемых данных относительно разнообразен и имеет тенденцию к росту в связи с расширением деятельности компании.
Персональные компьютеры ООО «СВ Логистика» имеют следующую конфигурацию системы:
-
Центральный процессор: Intel(R)Core(TM) 2Duo CPU E7500 2,93GHz;
-
Оперативная память: 3,00 ГБ;
-
Видеокарта: Radeon X1600 Series Secondary.
В качестве аппаратной основы серверов используется сервера ETegro Hyperion RS120 G3, Hyperion RS230 G2, сервер хранения данных базируется на специализированной аппаратной основе Fastor NS300 G3.
Технические характеристики серверов приведены в таблицах 1.2-1.4.
Таблица 1.2 Технические характеристики ETegro Hyperion RS120 G3
| Набор микросхем | Intel 5500 + ICH10R |
| Процессор | 1 или 2 Intel Xeon 5xxx (до 8 ядер) |
| Системная шина | Intel QPI до 6.4GT/s |
| Максимальный объем памяти | 48GB шестиканальной DDR3 ECC Reg, 6 слотов |
| Слоты расширения | 2x PCI-E 2.0 8x (низкопрофильный) |
| Встроенные контроллеры | LSI SAS 1064 |
| Оптический накопитель | DVD/CD-RW |
| Опциональные контроллеры | SAS RAID контроллеры c поддержкой BBU, адаптеры FibreChannel, 10G Ethernet и InfiniBand HCA |
| Максимальное количество дисков | 2 SAS с горячей заменой |
| Емкость дисковой подсистемы | До 1.2TB SAS/ 4TB SATA |
| Сетевые интерфейсы | 1x Intel Gigabit Ethernet 82574L 1x Intel Gigabit Ethernet 82567LM |
| Графика | ASPEED AST2050, 8MB |
| Интерфейсы | Задняя панель: VGA, RS232, 3 x RJ45, 2 x USB, 2 x PS2 Передняя панель: 2 x USB |
| Управление системой | IPMI 2.0 интегрировано, KVM over IP, Virtual Media, ПО управления серверной инфраструктурой ESMS, выделенный порт Ethernet |
| Поддерживаемые ОС | Семейство Microsoft Windows® Server 2008 SuSE Linux Enterprise Server 11 Red Hat Enterprise Linux 5 Sun Solaris 10 FreeBSD 7, 8 |
| Размеры (ДxШxВ), мм | 1U 510 x 430 x 44 (глубина стойки не менее 800 мм) |
| Блок питания | 400Вт одиночный |
| Охлаждение | 2 управляемых турбины |
| Рабочие условия | Относительная влажность: 10-75 % Диапазон температур: 10-35 °C |
Таблица 1.3 Технические характеристики Hyperion RS230 G2
| Набор микросхем | Intel 5000P |
| Процессоры | 1 или 2 Intel Xeon 5xxx (до 8 ядер) |
| Скорость системной шины | 1333 Мгц |
| Максимальный объем памяти | 64GB четырехканальной FBDIMM |
| Слоты расширения | 1x PCI-X 64/100 4x PCI-E 8x |
| Встроенные контроллеры | Технология дочерних плат расширения |
| Оптические накопители | DVD/CD-RW |
| Опциональные контроллеры | Дочерняя плата 8 портового SAS RAID контроллера c поддержкой BBU и 256MB кэш памяти либо дочерняя плата SAS HBA (не занимают слот PCI), адаптеры FibreChannel и InfiniBand HCA |
| Максимальное количество дисков | 6 SAS с горячей заменой |
| Ёмкость дисковой подсистемы | До 2.7TB SAS/ 9TB SATA |
| Сетевые интерфейсы | 2x Intel Gigabit Ethernet, IOAT |
| Видеоконтроллер | Matrox G200, встроено в ServerEngines Pilot (1024x768 16 бит) |
| Интерфейсы | Задняя панель: VGA, RS232, 2 x RJ45, 2 x USB, 2 x PS2 Передняя панель: 2 x USB, 1x VGA |
| Управление системой | IPMI 2.0 интегрировано, ПО развертывания сервера Speedy-In!. KVM over IP, Virtual Media, ПО управления серверной инфраструктурой ESMS. |
| Поддерживаемые ОС | SuSE Linux Enterprise Server 10 SuSE Linux Enterprise Server 11 Novell Open Enterprise Server Red Hat Enterprise Linux 5.0 Семейство Microsoft Windows® Server 2008 |
| Размеры (ДxШxВ), мм | 2U 700 x 430 x 88 (глубина стойки не менее 800 мм) |
| Блок питания | 700Вт дублированный с горячей заменой |
| Охлаждение | 8 управляемых вентиляторов охлаждения системы с дублированием (redundancy 5+3) |
| Рабочие условия | Относительная влажность: 10–75 % Диапазон температур: 10–35 °C |
Таблица 1.4 Технические характеристики Fastor NS300 G3
| Форм-фактор | 3U |
| RAID контроллер | 16 портов SATA II |
| Уровни RAID | 0, 1, 5, 10, 50 и JBOD |
| Кэш-память | До 4GB |
| Интерфейс СХД | Gigabit Ethernet SMB/CIFS, FTP, Secure FTP, Apple Talk, NFS v3, v4 iSCSI FibreChannel (опция) InfiniBand (опция) |
| Возможность наращивания | Подключение iSCSI и FC массивов |
| Максимальное количество внутренних дисков | 16 SAS/SATA с горячей заменой |
| Емкость дисковой подсистемы | До 7.2TB SAS/16 TB SATA |
| Управление системой | Удаленное управление через web интерфейс. |
| Поддерживаемые ОС | SuSE Linux Enterprise Server 10 Novell Open Enterprise Server Microsoft Windows® Server 2003, Enterprise x64 Edition Microsoft Windows® Server 2003 Red Hat Enterprise Linux 5.0 Sun Solaris 10. |
| Размеры (ДxШxВ), мм | 3U 675 x 430 x 133 (глубина стойки не менее 800 мм) |
| Блок питания | 650W с горячей заменой |
| Охлаждение | C горячей заменой |
| Рабочие условия | Относительная влажность: 10–75 % Диапазон температур: 10–35 °C |
В качестве рабочих станций используется Avelion DW310 G2.
Данная модель позволяет устанавливать до 8 дисков SAS или SATA с горячей заменой и до 32GB двухканальной памяти DDRII 667. Два слота PCI-E 16x, 2 PCI-E 1x, 2 PCI слота позволяют устанавливать практически любые платы расширения, два порта Gigabit Ethernet с поддержкой TOE для максимальной пропускной способности сети и минимальной загрузки центральных процессоров.
Характеристики данной модели приведены в таблице 1.5.
Таблица 1.5 Технические характеристики Avelion DW310 G2
| Набор микросхем | NVIDIA nForce Pro 3400 |
| Процессор | 1 AMD Opteron 2xxx (до 6 ядер) |
| Системная шина | HyperTransport, 2000 MHz |
| Максимальный объем памяти | 32GB двухканальной DDRII 667 |
| Слоты расширения | 2x PCI-E 16x 2x PCI-E 1x 2x PCI 32/33 |
| Встроенные контроллеры | 6 портов SATAII RAID 1 канал IDE |
| Оптический накопитель/ FDD | DVD-RW |
| Опциональные контроллеры | Контроллеры SAS/SATA RAID с поддержкой BBU |
| Максимальное количество дисков | 4 по-умолчанию и до 8 SAS/SATA с горячей заменой |
| Емкость дисковой подсистемы | До 16TB SATA/ 4.8TB SAS |
| Сетевые интерфейсы | 2x NVIDIA nForce Professional Networking |
| Аудио | AC\'97 5.1 |
| Графика | Профессиональные платы NVIDIA Quadro |
| Интерфейсы | Задняя панель: RS232, 2 x RJ45, 4 x USB 2.0, 2 x PS/2, LPT, Audio Передняя панель: 4 x USB 2.0 |
| Поддерживаемые ОС | SUSE Linux Enterprise Desktop 11 Microsoft Windows 7 Microsoft Windows Vista RedHat Enterprise Linux 5.0 Sun Solaris 10 |
| Размеры (ДxШxВ), мм | Напольный: 620 x 430 x 220 |
| Блок питания | 550W |
| Рабочие условия | Относительная влажность: 10-75 % Диапазон температур: 10-35 °C |
В качестве сетевого оборудования используется маршрутизатор DI-808HV, DI-2006, DI-824VUP.















