151186 (594639), страница 16
Текст из файла (страница 16)
Номинальный ток теплового реле выбирается по номинальному току ЭП:
Выбор магнитных пускателей приведен в таблице 9.3.9.
Т
аблица 9.3.9.
| Ответвл. к | , А | типы | в пускателе | |
| пускателя | тепл. реле | |||
| В22 | 11 | ПМЕ-222 | ТРН-25 | 12,5 |
| В24 | 1,2 | ПМЕ-122 | ТРН-10 | 12,5 |
| 3ПР | 72,6 | ПАЕ-421 | ||
Выберем автомат, защищающий линию, питающую ШМА.
А
А
Принимаем АВМ-4Н
12200>1,251494
, 770>0,33200
10537,82>1,52400=3600 А
5500>1,252400
Аналогично выбирается секционный автомат АВМ-10Н по номинальному току шин (расчетному).
Заключение
В данном дипломном проекте было рассмотрено электроснабжение завода механоконструкций, а именно, были рассчитаны электрические нагрузки завода и его освещение, выбраны схемы его внешнего и внутреннего электроснабжения. Также был проведен расчет электроснабжения инструментально-механического цеха.
В результате расчета была определена расчетная нагрузка, осветительная нагрузка и суммарная расчетная нагрузка завода Sр=49661.3 кВА.
В результате расчета внутреннего электроснабжения завода были выбраны мощности цеховых трансформаторных подстанций и схема распределительных сетей завода. Было выбрано основное оборудование на напряжениях 110 и10 кВ.
Для ГПП применена схема “Два блока с выключателями и неавтоматической перемычкой со стороны линий".
Рассмотрен вопрос электроснабжения отдельно взятого цеха. На примере цеха №1 (инструментально-механического) произведён расчёт силовой и осветительной нагрузки и выбрано основное оборудование. Также рассчитаны токи КЗ и выбраны аппараты защиты.
В экономической части дипломного проекта было проведено технико-экономическое сравнение двух вариантов внешнего электроснабжения завода на 35 и 110 кВ. В результате сравнения суммарных затрат на внешнее электроснабжение было выбрано питающее напряжение 110 кВ с меньшими годовыми затратами.
В разделе "Безопасность и экологичность" был рассмотрен вопрос о разработке мероприятий по охране труда электрики при электроснабжении завода механоконструкций.
Список литературы
1. Справочник по проектированию электроснабжения, линий электропередачи и сетей / Под ред. Я.М. Большама, В.И. Круповича, М.Л. Самовера - М.: Энергия, 1974. - 696с.
2. Правила устройства электроустановок. (7 издание) - М.: Энергия, 2005. - 645с.
3. Справочник по электроснабжению промышленных предприятий/Под ред.А. А. Фёдорова. - М.: Энергия, 1973.
4. ЭСПП в примерах и задачах / Под ред. А.И. Артёмова. - С.: 2000. - 300с.
5. Справочник по проектированию электроэнергетических систем / Под ред. С.С. Рокотяна. - М.: Энергоатомиздат, 1985. - 348с.
6. Электроснабжение промышленных предприятий и установок/Под ред. Липкина Б.Ю. - М.: Высш. Школа, 1981. - 376с.
7. Электрическая часть станций и подстанций / Под. ред. Б.Н. Неклепаева. - М.: Энергия, 1972. - 336с.
8. Справочная книга для проектирования электрического освещения/Под ред. Г.М. Кнорринга. - Л.: Энергия, 1976. - 384с.
9. Основы электроснабжения промышленных предприятий/Под. ред.А. А. Ермилова. - М.: Энергия, 1975. - 208с.
10. Электромагнитные переходные процессы/Под. ред. С.А. Ульянова. - М.: Энергия, 1970. - 520с.
11. Основы техники безопасности в электроустановках / Под. ред. П.А. Долина. - М.: Энергоатомиздат, 1984. - 447с.
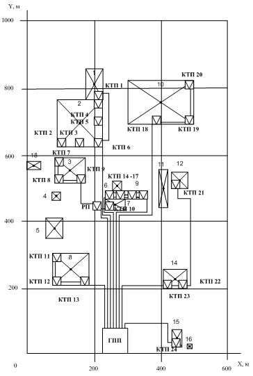
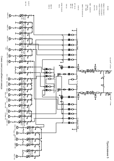
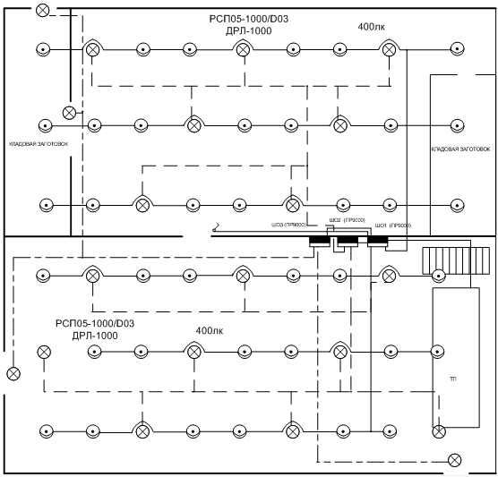
Приложения
Приложение 1
Генплан и план распределительной сети.
Приложение 2
Силовая схема электроснабжения цеха.
Приложение 3
Световая схема электроснабжения цеха.
Приложение 4
Расчётная схема замещения.
















