150062 (594519), страница 5
Текст из файла (страница 5)
Нормативный показатель надежности установки принят равным P норм=0,98
Для резервирования схемы предлагается использовать элементы типа A, В или С; их параметры даны в следующей таблице:
Таблица 1.1
| Тип резервного элемента | А | А | А | В | В | В |
| Вероятность работоспособного состояния pi | 0,85 | 0,90 | 0,98 | 0,80 | 0,85 | 0,90 |
| Пропускная способность Zi | 50 | 70 | 90 | 60 | 70 | 100 |
| Удельная стоимость, тыс.руб./ед.мощности ci | 7 | 8 | 9 | 15 | 17 | 19 |
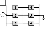
2.4.1 Вычисление структурных функций
Для рассматриваемой схемы структурная функция S(Z) имеет вид:
S(Z) = β∑( α 1(x1x4) α 2(x2x5) α 3(x3x6)) (2.7)
В этом выражении операция α 1 предполагает преобразование двух элементов х1х4 в один эквивалентный структурный элемент (который так и обозначим - α 1); α 2 состоит из двух элементов x2x5, которые тоже будут преобразованы в один элемент - α 2; α 3 состоит из двух элементов x3x6, которые тоже будут преобразованы в один элемент – α 3. При этом элементы α 1, α 2, α 3 образуют вместе три параллельно соединенных (в смысле надежности) элемента посредством операции β.
Выражение для каждого αi выпишем максимально подробно:
α 1(x1x4) = (p1[50]+q2[0])(p4[70]+q4[0])=p1p4[50] +[p1q4 +p4 q1+ q1 q4][0]=0,95*0,85[50]+[0,95*0,15+0,85*0,05+0,05*0,15][0]=0,8075[50]+0,1925[0]=1 (проверка)
α 2(x2x5) = (p2[50]+q1[0])(p5[70]+q5[0])=p2p5[50] +[p2q5 +p45q2+ q2 q5][0]=0,95*0,85[50]+[0,95*0,15+0,85*0,05+0,05*0,15][0]=0,8075[50]+0,1925[0]=1 (проверка)
α 3(x3x6) = (p3[50]+q3[0])(p6[70]+q6[0])=p3p6[50] +[p3q6+p6q3+ q3 q6][0]=0,95*0,85[50]+[0,95*0,15+0,85*0,05+0,05*0,15][0]=0,8075[50]+0,1925[0]=1 (проверка)
S(Z) = β∑( α 1(x1x4) α 2(x2x5) α 3(x3x6))= (0,8075^3)*[50+50+50]+ (0,8075^2)*0,1925[50+50]+ (0,8075^2)*0,1925[50+50]+ (0,8075^2)*0,1925[50+50]+ 0,8075*(0,1925^2)[50]+ 0,8075*(0,1925^2)[50]+ 0,8075*(0,1925^2)[50]+(0,1925^3)[0]=0,5265[150]+0,3766[100]+0,0898[50]+0,0071[0] =1. (2.8)
| Zнk | S(Z) = α∑( β1(x1x2)β2(x3x4)β3(x5x6)) | P[Z≥Zнk] |
| 0 | 0,5265[150]+0,3766[100]+0,0898[50]+0,0071[0] | 1 |
| 10 | 0,5265[150]+0,3766[100]+0,0898[50] | 0,9929 |
| 20 | 0,5265[150]+0,3766[100]+0,0898[50] | 0,9929 |
| 30 | 0,5265[150]+0,3766[100]+0,0898[50] | 0,9929 |
| 40 | 0,5265[150]+0,3766[100]+0,0898[50] | 0,9929 |
| 50 | 0,5265[150]+0,3766[100]+0,0898[50] | 0,9929 |
| 60 | 0,5265[150]+0,3766[100] | 0,9031 |
| 70 | 0,5265[150]+0,3766[100] | 0,9031 |
| 80 | 0,5265[150]+0,3766[100] | 0,9031 |
| 90 | 0,5265[150]+0,3766[100] | 0,9031 |
| 100 | 0,5265[150]+0,3766[100] | 0,9031 |
| 110 | 0,5265[150] | 0,5265 |
| 150 | 0,5265[150] | 0,5265 |
Рис. 2.2. Показатели надежности установки в зависимости от нагрузки.
Анализ графика в контрольных точках показывает:
-
область вблизи номинальной нагрузки, до 70 ед., обеспечена пропускной способностью системы с вероятностью не менее 0,9031;
-
максимальная нагрузка равна предельной пропускной способности и вероятность ее обеспечения минимальна, составляет 0,5262.
2.4.3 Обеспечение нормативного уровня надежности установки
Из таблицы 2.2. следует, что при расчетной нагрузке 70 ед. вероятность безотказной работы установки P[Z ≥ 70] = 0,9031 не соответствует заданному нормативному уровню P норм = 0,98. Следовательно, требуется повышение надежности установки, которое в данном случае может быть обеспечено вводом дополнительной перемычки.
Для рассматриваемой схемы структурная функция S(Z) имеет вид:
S(Z) = α∑( β1(x1x2 x3)β2(x4x5 x6)) (2.7)
В этом выражении операция β1 предполагает преобразование трех элементов х1х2 x3 в один эквивалентный структурный элемент (который так и обозначим - β1); β2 состоит из трех элементов х4х5 x6, которые тоже будут преобразованы в один элемент - β2. При этом элементы β1, β2 образуют вместе два последовательно соединенных (в смысле надежности) элемента посредством операции α.
Выражение для каждого β i выпишем максимально подробно:
β1(x1 x2 x3) = ( p1 p2 p3 [150]+ p1 p2q3[100]+ p1 q2 q3[50]+ p1p3 q2[100]+ p2p3 q1[100]+ p3 q1 q2[50]+ p2q1 q3[50]+ q1 q2q3[0]= 0,8574[150]+0,0451[100]+0,0024[50]+0,0451[100]+0,0451[100]+0,0024[50]+0,0024[50]+0,0001[0]=0,8574[150]+0,1353[100]+0,0072[50]+0,0001[0]=1
(проверка)
β1(x4 x5 x6) = ( p4 p5 p6 [210]+ p4 p5q6[140]+ p4 q5 q6[70]+ p4p6 q5[140]+ p5p6q4[140]+ p6 q4 q5[70]+ p5q4q6[70]+ q4 q5q6[0]= 0,6141[210]+0,1084[140]+0,0191[70]+0,1084[140]+0,1084[140]+0,0191[70]+0,0191[70]+0,0034[0]=0,6141[210]+0,3252[140]+0,0573[70]+0,0034[0]=1
(проверка)
S(Z) = α∑( β1(x1x2 x3)β2(x4x5 x6))= (0,8574[150]+0,1353[100]+0,0072[50]+0,0001[0 ])*( k0,6141[210]+0,3252[140]+0,0573[70]+0,0034[0])=0,5265[150]+0,2788[140]+0,1271[100]+0,0569[70]+0,0072[50]+0,0035[0]=1. (2.8)
| Zнk | S(Z) = α∑( β1(x1x2)β2(x3x4)β3(x5x6)) | P[Z≥Zнk] |
| 0 | 0,5265[150]+0,2788[140]+0,1271[100]+0,0569[70]+0,0072[50]+0,0035[0] | 1 |
| 10 | 0,5265[150]+0,2788[140]+0,1271[100]+0,0569[70]+0,0072[50] | 0,9965 |
| 20 | 0,5265[150]+0,2788[140]+0,1271[100]+0,0569[70]+0,0072[50] | 0,9965 |
| 30 | 0,5265[150]+0,2788[140]+0,1271[100]+0,0569[70]+0,0072[50] | 0,9965 |
| 40 | 0,5265[150]+0,2788[140]+0,1271[100]+0,0569[70]+0,0072[50] | 0,9965 |
| 50 | 0,5265[150]+0,2788[140]+0,1271[100]+0,0569[70]+0,0072[50] | 0,9965 |
| 60 | 0,5265[150]+0,2788[140]+0,1271[100]+0,0569[70] | 0,9893 |
| 70 | 0,5265[150]+0,2788[140]+0,1271[100]+0,0569[70] | 0,9893 |
| 80 | 0,5265[150]+0,2788[140]+0,1271[100] | 0,9324 |
| 90 | 0,5265[150]+0,2788[140]+0,1271[100] | 0,9324 |
| 100 | 0,5265[150]+0,2788[140]+0,1271[100] | 0,9324 |
| 110 | 0,5265[150]+0,2788[140] | 0,8053 |
| 140 | 0,5265[150]+0,2788[140] | 0,8053 |
| 150 | 0,5265[150] | 0,5265 |
Рис. 2.3. Показатели надежности установки в зависимости от нагрузки
Анализ графика в контрольных точках показывает:
-
область вблизи номинальной нагрузки, до 70 ед., обеспечена пропускной способностью системы с вероятностью не менее 0,9893 ;
-
максимальная нагрузка равна предельной пропускной способности и вероятность ее обеспечения минимальна, составляет 0,5365.
Из таблицы 2.3. следует, что при расчетной нагрузке 70 ед. вероятность безотказной работы установки P[Z ≥ 70] = 0,9893 соответствует заданному нормативному уровню P норм = 0,98.
Библиографический список
1. Надежность и диагностика систем электроснабжения железных дорог: учебник для ВУЗов ж\д транспорта / А.В. Ефимов, А.Г. Галкин. М: УМК МПС России, 2000, - 512с.
2. Китушин В.Г. Надежность энергетических систем. Учебное пособие для электроэнергетических специальностей вузов.- М.: Высшая школа, 1984г. – 256с.
3. Ковалев Г.Ф. Надежность и диагностика технических систем: задание на контрольную работу №2 с методическими указаниями для студентов IV курса специальности «электроснабжение железнодорожного транспорта». – Иркутск: ИРИИТ, СЭИ СО РАН, 2000г.-15с.
4. Дубицкий М.А. Надежность систем энергоснабжения: методическая разработка с заданием на контрольную работу. – Иркутск: ИРИИТ, ИПИ, СЭИ СО РАН, 1990г.-34с.
5. Пышкин А.А. Надежность систем электроснабжения электрических железных дорог – Екатеринбург, УЭМИИТ, 1993, - 120 с.
6. Гук Ю.Б. Анализ надежности электроэнергетических установок. - Л.: Энергоатомиздат, Ленинградское отд., 1988г. – 224с.
7. Маквардт Г.Г. Применение теории вероятностей и вычислительной техники в системе энергоснабжения.- М.: Транспорт, 1972г.- 224с.
8. Надежность систем энергетики. Терминология: сборник рекомендуемых терминов. Вып. 95. - М.: Наука, 1964г. – 44с.
18















