104455 (590865), страница 5
Текст из файла (страница 5)
Таблица 2.4 Таблица идентификации процессов, их владельцев и руководителей
Условные обозначения:
Р – руководит, принимает решение;
О – отвечает за выполнение работ по своему направлению деятельности;
У – участвует в выполнении работ;
П – получает информацию.
Определение состава процессов системы менеджмента качества предприятия осуществляет директор.
За каждым процессом (подпроцессом) закреплен ответственный и участник.
Руководитель процесса – должностное лицо предприятия, несущее ответственность за результативность и эффективность процесса, а также выделения ресурсов, необходимых для планирования и ведения процесса.
Ответственный исполнитель – должностное лицо, несущее ответственность за текущий менеджмент процесса с целью достижения запланированных результатов.
Участник – должностное лицо, подразделение принимающее участие в процессе.
Графически модель системы менеджмента качества, основанной на процессном подходе (ИСО 9001:2000)[2] приведена на рисунке 2.4.
Модель иллюстрирует концепцию требований к системе менеджмента качества, изложенных в стандарте. Она отражает интеграцию четырех основных разделов (5, 6, 7 и 8) стандарта и показывает, как процессы формируют завершенный цикл, образуя интегрированную структуру системы менеджмента качества.
2.4 Разработка бизнес- процессов жизненного цикла продукции
Для облегчения понимания требований самого стандарта ИСО 9001:2000 г., а также в качестве примера построения СМК предлагается модель деятельности организации, объекта исследования, осуществляющей производство продукции. Модель включает в себе все стандартные процессы, начиная от проектирования и заканчивая сервисным обслуживанием продукции. Она представляет собой совокупность бизнес- процессов организации с интегрированными в них требованиями ИСО 9001:2000г.
Для описания бизнес-процесса используется нотация функционального моделирования IDEF0. Процессы верхнего уровня модели соответствуют ключевым разделам стандарта ИСО 9001:2000 г., далее они декомпозируются на подпроцессы нижнего уровня уже непосредственно в привязке к производственно-хозяйственной деятельности организации.
Цель построения модели на предприятии – создание системы менеджмента качества. В деятельности предприятия можно выделить один деловой процесс – "Реализовать выпуск издания". Входами этого процесса являются: а) внешняя информация, включая требования потребителей (магазинов и компаний); б) сырье и материалы; в) ресурсы. Выходами процесса являются: а) готовый выпуск; б) информация для внешних потребителей (удовлетворение). Управление процессом осуществляется на основании нормативных документов, регламентирующих производственные процессы на предприятии. Учитывая, что нас интересует процесс с точки зрения менеджмента качества, то в качестве внешнего управления будем рассматривать нормативные документы, регламентирующие эту сферу. Декомпозиция делового процесса на предприятии представлена на рисунке 2.5. Далее составлена карта процесса (таблица 2.5).
Таблица 2.5 Карта процесса А - 0
| п. ИСО 9001 | СТО СМК 7.0.0-007–2007 |
| Определение процесса | Цель процесса |
| Реализовать выпуск издания | Получение заданного чистого денежного потока при условии минимизации используемых ресурсов на долгосрочных горизонтах деятельности. |
| Входы процесса | Выходы процесса |
| Информация о внешнем окружении, информация об организации. | Готовый выпуск, удовлетворение потребителей. |
| Требования к входам | Требования к выходам |
| Достоверная информация о внешнем и внутреннем окружении, тщательный анализ данной информации. | Выпуск издания в срок и в соответствии со всеми утвержденными требованиями. |
| Поставщики процесса | Потребители процесса |
| Руководство предприятия | Все подразделения |
| Основные ресурсы: | |
| Компетентный персонал, финансы, инфраструктура, предыдущий опыт. | |
| Контролируемые параметры процесса | Методы измерения процесса |
| Сроки исполнения, оценка рисков, себестоимость, соответствие параметров опытного образца. | Аналитические, Регистрационные, статистические. |
| Показатели результативности процесса | |
| Отсутствие задержек проектирования; Выполнение плана по продаже рекламных полос, Количество привлеченных рекламодателей(старых и новых)не менее 105% Отсутствие сбоев в производстве; Снизить производство некачественной продукции до 1 %. Показатели результативности регистрируются в Сводном отчете по результативности СМК, 1 раз в полгода | |
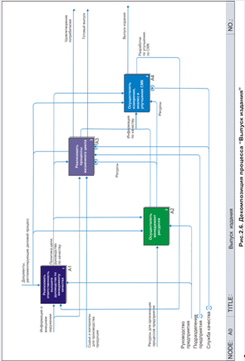
Учитывая цели моделирования – соответствие делового процесса требованиям ИСО 9001 – декомпозиция делового процесса включает 4 блока процессов, представленных на рисунке 2.6.
В соответствии с требованиями ИСО 9001 деловой процесс "Реализовать выпуск издания" включает следующие процессы:
- реализовать ответственность высшего руководства по менеджменту качества;
- осуществлять менеджмент ресурсов;
- реализовать процессы жизненного цикла;
- осуществлять измерения, анализ и улучшения СМК.
Рассмотрим взаимодействия между процессами, составляющими деловой процесс "Реализовать выпуск издания" (рисунок 2.6, таблица 2.6).
Процесс "Реализовать ответственность высшего руководства по менеджменту качества" является управляющим процессом для всех остальных процессов. Соответственно, выход этого процесса – "Политика, цели, руководство по качеству, программы качества" является управляющим входом для всех остальных процессов, представленных на диаграмме (рисунок 2.6). Процесс "Осуществлять менеджмент ресурсов" имеет связь "выход – механизм" с процессами "Реализовать процессы жизненного цикла" и "Осуществлять измерения, анализ и улучшения СМК". На диаграмме представлен контур обратной связи: выход процесса "Осуществлять измерения, анализ и улучшения СМК" с входом процесса "Реализовать ответственность высшего руководства по менеджменту качества".
Таблица 2.6 Карта процесса А 0
| п. ИСО 9001 | СТО СМК 7.0.0-007–2007 "" |
| Определение процесса | Цель процесса |
| Выпуск издания | Получение заданного чистого денежного потока при условии минимизации используемых ресурсов на долгосрочных горизонтах деятельности в соответствии с требованиями ИСО 9001. |
| Процедуры процесса | |
| • Реализовать ответственность высшего руководства по менеджменту качества • Осуществлять менеджмент ресурсов • Реализовать процессы жизненного цикла • Осуществлять измерения, анализ и улучшения СМК | |
| Входы процесса | Выходы процесса |
| Информация о внешнем окружении, сырье и материалы для производства продукции, ресурсы для организации процессов предприятия, информация по качеству. | Информация для потребителей, партии готовой к отправке продукции, выпуск издания, разработки по улучшению. |
| Требования к входам | Требования к выходам |
| Достоверная информация о внешнем окружении, тщательный анализ данной информации, качественное сырье и материалы. | Выпуск издания в срок и в соответствии со всеми утвержденными требованиями. |
| Поставщики процесса | Потребители процесса |
| Директор | Все подразделения |
| Основные ресурсы: | |
| Компетентный персонал, финансы, инфраструктура, предыдущий опыт. | |
| Контролируемые параметры процесса | Методы измерения процесса |
| Сроки исполнения, оценка рисков, соответствие параметров опытного образца, осуществление деятельности в соответствии с требованиями ИСО 9001. | Аналитические, Регистрационные, статистические. |
| Показатели результативности процесса | |
| Отсутствие задержек проектирования; Отсутствие сбоев в производстве; Показатели результативности регистрируются в Сводном отчете по результативности СМК, 1 раз в полгода. | |
Количество уровней детализации процесса определяется целями моделирования и спецификой деятельности моделируемой организации.
В рамках настоящей методики основной целью моделирования процессов является анализ соответствия процесса требованиям системы менеджмента качества.
На диаграмме А0 деловой процесс "Выпуск издания" представлен в виде 4 процессов. Диаграмма А0 является первым уровнем декомпозиции (детализации) для этого процесса. Каждый из 4 представленных процессов в свою очередь может быть декомпозирован. На рисунке 2.7 представлена декомпозиция процесса "Реализовать процессы жизненного цикла".
На диаграмме А3 (рисунок 2.7) процесс "Реализовать процессы жизненного цикла" представлен в виде шести процессов, включая "Выработка согласованных условий деятельности", "Разработка специфики издания и его совершенствование", "Продвижение издания и привлечение клиентов", "Техническая подготовка к выпуску", "Финансирование деятельности и расчеты по обязательствам", "Организация доставки и распространения", которые также могут быть декомпозированы (см. далее).
Представленный на диаграмме процесс "Выработка согласованных условий деятельности" относится к типу управленческих процессов; в пользу этого вывода свидетельствует также то, что выход процесса "Разработать согласованные условия деятельности" является управлением для остальных процессов, представленных на диаграмме. Остальные процессы относятся к категории процессов жизненного цикла, так как на входах и выходах этих процессов представлены материальные ресурсы, а также требования потребителей и информация для потребителей.
Таблица 2.7 Карта процесса А 3
| п. ИСО 9001 7 Процессы жизненного цикла | СТО СМК 7.0.0-007–2007 "Процессы жизненного цикла" |
| Определение процесса | Цель процесса |
| Реализовывать процессы жизненного цикла | Целью деятельности является стабильное и полное обеспечение производственного процесса компа-нии при условии минимизации затрат. |
| Процедуры процесса | |
| • Разрабатывать согласованные условия деятельности • Разрабатывать специфику издания и его совершенствование • Осуществлять продвижение издания и привлечение клиентов • Реализовывать техническую подготовку к выпуску • Осуществлять финансирование деятельности и производить расчеты по обязательствам • Осуществлять доставку и распространение. | |
| Входы процесса | Выходы процесса |
| Информация о внешнем окружении, информация об организации, данные о качестве и рекомендации по улучшению, сведения о предыдущих выпусках, ожидание рекламодателей, ожидание потребителей, бюджеты, денежный поток от рекламодателей, обязательства перед рекламодателям. | Сведения о новых концепциях, привлеченные рекламодатели, выпуск издания, расчеты по обязательствам, удовлетворение потребности рекламодателей и потребителей. |
| Требования к входам | Требования к выходам |
| Достоверная информация о внешнем и внутреннем окружении, утвержденные рекомендации по улучшению, обеспечение регулярного потока денежных средств от рекламодателей. | Утверждённый проект новой или модернизированной продукции, расчеты по обязательствам в срок. |
| Поставщики процесса | Потребители процесса |
| Директор, начальники подразделений | Все подразделения |
| Основные ресурсы: | |
| Компетентный персонал, финансы, инфраструктура, предыдущий опыт. | |
| Контролируемые параметры процесса | Методы измерения процесса |
| Сроки исполнения, оценка рисков, себестоимость, соответствие параметров опытного образца. | Аналитические, Регистрационные, статистические. |
| Показатели результативности процесса | |
| Отсутствие задержек проектирования; Выполнение плана по продаже рекламных полос, Отсутствие сбоев в производстве; Снизить производство некачественной продукции до 1 %. Показатели результативности регистрируются в Сводном отчете по результативности СМК, 1 раз в полгода | |
















