64113 (589084), страница 4
Текст из файла (страница 4)
Рис. 25. Структура дифференциального каскада с максимальным коэффициентом ослабления синфазного сигнала
Как видно из соотношений (96) и (97), идентичность основных транзисторов должна обеспечивать нулевое значение
. Однако в реальных схемах эта величина ограничивается влиянием сопротивления коллекторного перехода, образующего цепь прямой передачи входного сигнала из базы в коллектор основных транзисторов.
Полученные выше схемы наглядно демонстрируют место структурного синтеза в аналоговой микросхемотехнике. Любые результаты анализа обобщенной структуры позволяют выявить фундаментальные ограничения в исследуемом классе электронных схем, показать способы решения практических задач и перевести их из области эвристических процедур в область формализованных математических преобразований. Однако для получения на этой основе практических схем по-прежнему необходим детальный анализ возможных схемотехнических конфигураций, вскрытие причин, обусловливающих те или иные результаты, поиск способов преодоления трудностей. Именно эти проблемы и создали «специальный язык» схемотехники, который по своей значимости ничем не уступает языку алгоритмизации проектных процедур. С методической точки зрения композиция этих двух подходов и открывает новые горизонты в микросхемотехнике. Так, решение главной в предметной области задачи и уверенность в ее если не оптимальном, то рациональном решении позволяет перевести эти результаты в область нового практического применения, используя язык схемотехники даже без поиска физического объяснения найденной закономерности. Сказанное можно продемонстрировать на конкретной задаче применения синтезированных дифференциальных каскадов. Первоначально сформулируем практическую задачу.
Создание смешанных систем на кристалле не только аналого-цифро-вого, но и цифроаналогового типов предполагает разработку широкодиапазонных и энергоэкономичных инструментальных усилителей как с фиксированными, так и с управляемыми параметрами. Эти устройства являются основой как для аналоговых портов, так и для целого класса сложно-функциональных блоков. Кроме этого, их схемотехника должна ориентироваться на базовые компоненты и технологические процессы, применяемые при производстве СнК. С этих позиций использование классических инструментальных усилителей, состоящих из трех прецизионных операционных усилителей и семи резисторов, оказывается невозможным по следующим основным причинам. Во-первых, коэффициент ослабления синфазного сигнала будет непосредственно определяться точностью изготовления этих резисторов. Например, для резисторов с классом точности 0,1 %
не превышает 60 дБ, что при полупроводниковой технологии требует специальной дорогостоящей функциональной подстройки. Во-вто-рых, для реализации трех ОУ необходимо относительно большое число транзисторов (75–100), с оптимальным режимом работы соответствующих каскадов. Наконец, и это самое главное, потребляемая от источников питания мощность оказывается соизмеримой с мощностью программируемого ядра СнК.
В [6] отмечалось, что решение таких задач целесообразно ориентировать на мультидифференциальные ОУ (МОУ), в рамках которых используется только один выходной и промежуточные каскады. Однако базовая структура входных цепей МОУ непосредственно определяет достижи- мый
при заданном дифференциальном коэффициенте усиления. Таким образом, для решения различных задач необходимо оценить целесообразность использования данной структуры во входных каскадах этих усилителей.
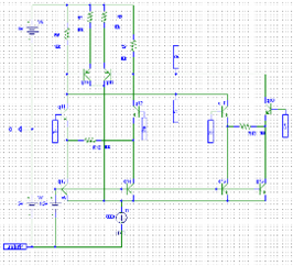
На рис. 26 приведена структурная схема входного каскада для МОУ с дополнительными компенсирующими синфазный сигнал обратными связями и эмиттерными сопротивлениями для расширения диапазона линейной работы. В табл. 4 приведены результаты ее поэтапного преобразования:
-
вариант 1: простейший входной каскад без дополнительных обратных связей и эмиттерных сопротивлений;
-
вариант 2: входной каскад с дополнительными, компенсирующими синфазный сигнал обратными связями, но без эмиттерных сопротивлений;
-
вариант 3: входной каскад с эмиттерными сопротивлениями для расширения диапазона линейной работы, но без дополнительных обратных связей;
-
вариант 4: входной каскад, приведенный на рис. 26.
Рис. 26. Структурная схема входного каскада для МОУ с дополнительными обратными связями и эммитерными сопротивлениями
Таблица 4
Результаты моделирования мультидифференциальных каскадов
| Вариант | Параметры | ||||||
| | | | | | | | |
| дБ | Гц | В | мВ | дБ | МГц | В | |
| 1 | -82 | 2500 | -3,3 1,7 | -40 40 | 30 | 22 | 1,1 |
| 2 | -119 | 76 | -3,3 3,3 | -40 40 | 26 | 16 | 2,6 |
| 3 | -82 | 2500 | -5 1,6 | -2000 850 | -0,2 | 21 | 1,1 |
| 4 | -119 | 76 | -3,3 3,3 | -1300 1300 | -0,8 | 16 | 2,7 |
| Примечание. Для всех вариантов Еп=5в. | |||||||
Из табл. 4 следует, что применение эмиттерных сопротивлений значительно уменьшает дифференциальный коэффициент усиления, но не влияет на эффективность действия контуров обратных связей. Их примене-ние расширяет класс задач, решаемых предложенным методом. В табл. 4 также отмечено уменьшение дифференциального коэффициента усиления, которое объясняется влиянием входного сопротивления транзисторов p-n-p типа. На рис. 27 приведены частотные зависимости коэффициента передачи синфазного сигнала всех вариантов, откуда видно значительное увеличение коэффициента ослабления синфазного напряжения за счет использования дополнительных обратных связей.
Рис. 27. Частотная зависимость коэффициента передачи синфазного сигнала мультидифференциальных каскадов
Таким образом, найденный метод построения дифференциальных каскадов действительно позволяет существенно (практически на три порядка) увеличить коэффициент ослабления синфазного сигнала. Это достигается путем введения дополнительных компенсирующих обратных связей. При этом предложенные преобразования не влияют на дифференциальный коэффициент усиления. Уменьшение граничной частоты полосы пропускания дифференциального каскада объясняется влиянием входных емкостей каскадов на p-n-p транзисторах. Как видно из табл. 3 и 4, граничные частоты дифференциальных каскадов с дополнительными обратными связями практически совпадают.
Б
иблиографический список
-
Крутчинский, С.Г. Расширение диапазона перестройки аналоговых ARC-фильтров [Текст] / С.Г. Крутчинский, Ю.И. Иванов // Электроника и связь : тем. выпуск по материалам Междунар. НТК «Проблемы физической и биомедицинской электроники». – Киев, 2009.
-
Крутчинский, С.Г. Расширение диапазона рабочих частот ограничителей спектра с низким дрейфом нуля [Текст] / С.Г. Крутчинский, Д.А. Щекин // Проблемы современной аналоговой микросхемотехники : сборник материалов Междунар. науч.-практ. семинара. – Шахты, 2008. – С. 83–89.
-
Крутчинский, С.Г. Расширение диапазона рабочих частот перестраиваемых ARC-устройств [Текст] / С.Г. Крутчинский // Радиоэлектроника. – № 11. – Т. 31. – С. 74–76.
-
Крутчинский, С.Г. Синтез структур аналоговых интерфейсных ус-ройств [Текст] / С.Г. Крутчинский // Электроника и связь. – 2010. – № 8. – Т. 2. – С. 320–324.
-
Крутчинский, С.Г. Синтез структур микроэлектронных устройств аналоговой обработки сигналов [Текст] / С.Г. Крутчинский // Проблемы физической и биомедицинской электроники : сборник докладов Междунар. НТК. – Киев, 2006.
-
Крутчинский, С.Г. Синтез структур прецизионных аналоговых устройств [Текст] / С.Г. Крутчинский // Теория и системы управления. – 2008. – № 6. – С. 164–172.
-
Крутчинский, С.Г. Собственная компенсация в электронных усилителях [Текст] / С.Г. Крутчинский, Н.Н. Прокопенко, Е.И. Старченко // Электроника и связь. – 2007. – № 21. – С. 85–91.
-
Крутчинский, С.Г. Структурная оптимизация дифференциальных каскадов [Текст] / С.Г. Крутчинский // Известия ЮФУ. Серия «Технические науки». – 2009. – № 7. – С. 41–48.
-
Крутчинский, С.Г. Структурно-топологические признаки ARC-схем с собственной компенсацией [Текст] / С.Г. Крутчинский // Изв. вузов. Радиоэлектроника. – 2008. – Т. 37, № 1–2.
-
Крутчинский, С.Г. Структурные признаки дифференциальных каскадов [Текст] / С.Г. Крутчинский // Известия ЮФУ. Серия «Технические науки». – 2008. – № 7. – С. 6–12.
-
Крутчинский, С.Г. Структурный синтез аналоговых устройств [Текст] / С.Г. Крутчинский // Проблемы физической и биомедицинской электроники : тем. выпуск по материалам Междунар. НТК. Инженерные приложения «Электроника и связь». – Киев, 2009. – С. 207–211.
-
Крутчинский, С.Г. Структурный синтез аналоговых электронных схем [Текст] / С.Г. Крутчинский. – Ростов н/Д. : Изд-во СКНЦ ВШ, 2007. – 188 с.
-
Крутчинский, С.Г. Структурный синтез звеньев второго порядка с решающими усилителями [Текст] / С.Г. Крутчинский // Избирательные системы с обратной связью : межвуз. тематический научный сбор-ник. – Таганрог, 2006.
-
Крутчинский, С.Г. Структуры современных аналоговых интерфейсов [Текст] / С.Г. Крутчинский, И.П. Щербинин // Электроника и связь. – 2007. – № 21. – С. 95–101.
-
Крутчинский, С.Г. Схемотехника RC/2-фильтров ВЧ и СВЧ диапазонов [Текст] / С.Г. Крутчинский, А.С. Будяков, А.И. Гавлицкий // Проблемы современной аналоговой микросхемотехники : труды 6-го Междунар. НПС. – 2007. – Ч. 1. – С. 133–142.
-
Кряжева, О.Р. Оптимальная реализация ARC-цепей [Текст] / О.Р. Кряжева, Б.С. Саркисян // Избирательные системы с обратной связью. – 2009. – Вып. 5. – С. 25–27.
-
Кустов, О.В. Операционные усилители в линейных цепях [Текст] / О.В. Кустов, В.З. Лундин. – М. : Связь, 2008. – С. 141.
-
Ланкастер, П. Теория матриц [Текст] : пер. с англ. / П. Ланкастер. – М. : Наука, 2010. – 272 с.
-
Ланнэ, А.А. Оптимальная реализация линейных электронных цепей [Текст] / А.А. Ланнэ, Б.С. Саркисян // Радиотехника. – 2009. – Т. 34, № 7. – С. 14–20.
-
Ланнэ, А.А. Оптимальная реализация линейных электронных RLC-схем [Текст] / А.А. Ланнэ, Е.Д. Михвйлова, Б.С. Саркисян, Я.Н. Матвийчук. – Киев : Наукова думка, 2008. – 205 с.
-
Лурье, О.Б. Интегральные микросхемы в усилительных устройствах [Текст] / О.Б. Лурье. – М. : Радио и связь, 2008. – 175 с.
-
Лыпарь, Ю.И. Проектирование оптимальных структур активных RC-фильтров [Текст] / Ю.И. Лыпарь, Д.А. Скобейка // Избирательные системы с обратной связью. – 2007. – Вып. 6. – С. 141.
-
Лыпарь, Ю.И. Структурный синтез электронных цепей [Текст] / Ю.И. Лыпарь. – Л. : ЛПИ, 2009. – 84 с.
-
Максимович, Н.Г. Методы топологического анализа электрических цепей [Текст] / Н.Г. Максимович. – Львов : Изд-во Львовского ун-та, 2007. – 258 с.
-
Масленников, В.В. Избирательные RC-усилители [Текст] / В.В. Масленников, А.П. Сироткин. – М. : Энергия, 2010. – 215 с.
-
Мееров, М.В. Синтез структур систем автоматического регулирования высокой точности [Текст] / М.В. Мееров. – М. : Наука, 2007. – 423 с.
-
Немудров, В.Г. Системы на кристалле. Проектирование и развитие [Текст] / В.Г. Немудров, Г. Мартин. – М. : Техносфера, 2006. – 216 с.
-
Остапенко, А.Г. Анализ и синтез линейных радиоэлектронных цепей с помощью графов [Текст] / А.Г. Остапенко. – М. : Радио и связь, 2009. – 280 с.
-
Прокопенко, Н.Н. Архитектура и схемотехника быстродействующих операционных усилителей [Текст] / Н.Н. Прокопенко, А.С. Будяков. – Шахты : Изд-во ЮРГУЭС, 2006. – 230 с.
-
Прокопенко, Н.Н. Архитектура и схемотехника с собственной и взаимной компенсацией импедансов [Текст] / Н.Н. Прокопенко, Н.В. Ковбасюк. – Шахты : Изд-во ЮРГУЭС, 2007. – С. 325.
-
Прокопенко, Н.Н. Быстродействующий СВЧ-операционный усилитель с нелинейной токовой обратной связью [Текст] / Н.Н. Прокопенко, А.С. Будяков, Н.В. Ковбасюк // Актуальные проблемы твердотельной электроники и микроэлектроники : труды 10-й Междунар. науч. конф. и школы-семинара. – Таганрог, 2006. – Ч. 2. – С. 161–164.
-
Прокопенко, Н.Н. Нелинейная активная коррекция в прецизионных аналоговых микросхемах [Текст] / Н.Н. Прокопенко. – Ростов н/Д. : Изд-во СКНЦ ВШ, 2010. – 224 с.
-
Свирщева, Э.А. Алгоритм и программа синтеза RC-схем с операционными усилителями в дифференциальном включении [Текст] / Э.А. Свирщева, А.И. Минаев // Избирательные системы с обратной связью. – Таганрог, 2008. – Вып. 4. – С. 185–186.
-
Сигорский, В.П. Проблемная адаптация систем автоматизированного проектирования [Текст] / В.П. Сигорский // Автоматизация проектирования в электронике. – Киев : Техника, 2008. – Вып. 26. – С. 3–14.
-
Синтез активных RC-цепей. Современное состояние и проблемы [Текст] / под ред. А.А. Ланнэ. – М. : Связь, 2009. – С. 296.
-
Старченко, Е.И. Мультидифференциальные операционные усилители [Текст] / Е.И. Старченко // Проблемы современной аналоговой микросхемотехники : сборник трудов МНПС. – Шахты, 2007. – С. 35–42.
-
Тафт, В.А. Спектральные методы расчета нестационарных цепей и систем [Текст] / В.А. Тафт. – М. : Энергия, 2008. – 272 с.
-
Торговников, Р.А. Приборно-технологическое моделирование SiDe биполярных и МОП-транзисторов структур СБИС [Текст] / Р.А. Торговников // Проблемы разработки перспективных микроэлектронных систем : материалы Всерос. науч.-техн. конф. – Подмосковье, 2006. – С. 173–178.
-
Фаддеева, В.И. Вычислительные методы линейной алгебры [Текст] / В.И. Фаддеева, Д.К. Фаддеев. – М. : Физматгиз, 2010. – 655 с.
-
Филаретов, Г.А. Организация структуры критериев в задачах векторной оптимизации радиотехнических цепей и систем [Текст] / Г.А. Филаретов, Л.Б. Шустерман, Т.В. Мазюкевич // Информатика. Сер. Автоматизация проектирования. – 2008. – Вып. 3. – С. 45–54.
-
Чибизов, Д.Г. Автоматизация процедур поиска решений при структурном синтезе нестационарных ARC-схем с расширенным частотным и динамическим диапазонами [Текст] / Д.Г. Чибизов // Интеллектуальные САПР. Тем. вып. Известия ТРТУ. – 2009. – № 3. – С. 224–228.
-
Чибизов, Д.Г. Структурный синтез гибридных фильтров Калмана-Бьюси [Текст] : дис. … канд. техн. наук / Чибизов Д.Г. – Таганрог, 2009. – 202 с.
Размещено на Allbest.ru
















