64113 (589084), страница 2
Текст из файла (страница 2)
где
– коэффициент усиления каскада с общей базой.
Рис. Структура усилительного каскада с компенсацией влияния Скб
Следовательно, приращение передаточной функции, вызванное влиянием Ск, будет иметь следующий вид:
. (21)
Таким образом, в приведенной структуре, как это видно из (21) и (5), наблюдается умножение численного значения Ск на множитель (1-Кп) и уменьшение ее влияния на частотный диапазон схемы. При этом чувствительность передаточной функции к емкости коллекторного перехода не изменяется.
Важной составляющей успешного решения задачи является также минимизация входной емкости усилительного каскада, являющегося либо входным, либо промежуточным. Именно поэтому в структуре этого четырехполюсника необходимо обеспечить относительно низкое сопротивление нагрузки в коллекторной цепи или при использовании полевых транзисторов в цепи стока. Пример реализации каскада с компенсацией приведен на рис. 5.
Рис. 5. Пример реализации широкополосного усилительного каскада
Анализ схемы приводит к следующему выражению:
, (22)
где
– постоянные времени, определяемые соотношением (5) для первого и второго транзисторов при
.
Учитывая, что
, влияние
на диапазон рабочих частот оказывается в практических схемах незначительным. В приведенных выражениях полагалось, что при экономичных режимах работы
>
. Таким образом, при
<
амплитудно-частотная характеристика каскада является гладкой, и перерегулирование переходной характеристики отсутствует (рис. 6).
Рис. 6. Амплитудно-частотная характеристика каскадов без компенсации влияния
(1) и с компенсацией (2)
Рассмотрим основные физические процессы в полученной структуре каскада с собственной компенсацией.
Выходной транзистор V1 (рис. 7) выполняет две функции. С одной стороны, он обеспечивает передачу в цепь нагрузки Rн.экв приращений тока
, пропорциональных входному сигналу (составляющая Suвх.).
Рис. 7. Последовательная компенсация Ск1
Здесь и далее S,
– крутизна и коэффициент передачи по току цепи компенсирующей обратной связи (ЦКОС). С другой стороны, он передает в коллекторную цепь емкостную составляющую
тока базы V1, которая выделяется подсхемой ВП1, а затем с усилением Ki.1 поступает в эмиттер и далее в цепь нагрузки V1:
. (23)
Для точного измерения тока
и компенсации Cк1 необходимо:
-
обеспечить высокое сопротивление в эмиттерной цепи V1 с помощью подсхемы ЦКОС;
-
выделить емкостную составляющую тока базы транзистора V1 с помощью ЦКОС. Такой режим обеспечивается близким к нулю входным сопротивлением ЦКОС;
-
передать ток
в эмиттерную цепь V1 с коэффициентом передачи тока
, близким к единице в широком диапазоне частот и без дополнительных фазовых сдвигов.
При выполнении данных условий в нагрузке V1 произойдет почти полная компенсация двух близких по величине, но противоположных по знаку токов
и
.
К таким трактовкам теоретических результатов привыкли традиционные схемотехники компонентного уровня. Однако более общие принципы формирования понятий о принципах собственной компенсации можно получить, оперируя дополнительным возвратным отношением электронной схемы.
Дополнительный компенсирующий контур обратной связи характеризуется следующим возвратным отношением
, (24)
где
– входная проводимость компенсирующей цепи обратной связи.
Если в диапазоне высоких (верхних) частот каскада выполняется неравенство
, как видно из соотношений (3), (5), возвратная разность анализируемой схемы будет иметь следующий вид
, (25)
что и объясняет эффект собственной компенсации. Действительно, без дополнительной обратной связи
образуют паразитную цепь комплексной (близкой к реактивной) обратной связи с положительной возвратной разностью (аналог отрицательной обратной связи), которая и уменьшает в диапазоне высоких частот коэффициент усиления каскада. Введение упомянутого контура, глубина которого непосредственно определяется величиной
при выполнении указанных ограничений, приводит к появлению дополнительного противоположного по знаку возвратного отношения (аналог положительной обратной связи), что в конечном итоге и уменьшает влияние
на постоянную времени каскада и расширяет диапазон его рабочих частот. Такой анализ физических процессов более перспективен, так как показывает возможность любого уровня компенсации за счет специального проектирования цепи обратной связи (реализация численного значения
). Последнее утверждение представляется важным по целому ряду чисто практических соображений и, в первую очередь, в плане возможности взаимной компенсации влияния емкости на подложку в сложных электронных схемах. Кроме этого, настоящая физическая трактовка полученного результата важна в плане влияния и, следовательно, выбора режимов работы основного и дополнительного транзисторов. Так, из (25) следует, что уровень компенсации зависит в основном от численного значения объемного сопротивления базы основного транзистора.
4. Взаимная компенсация емкостей подложки и нагрузки
Применение предложенного выше принципа расширения диапазона рабочих частот может оказаться недостаточным для достижения конкретных целей проекта. Влияние емкости между выходной цепью транзистора и подложкой кристалла (Спi) действует эквивалентно емкости нагрузки и, следовательно, может оказаться доминирующим фактором. В этом случае
, (26)
где
– коэффициент передачи цепи межкаскадной связи между i-м и j-м каскадами;
– эквивалентная постоянная времени цепи нагрузки i-го каскада; Сi – дополнительная емкость нагрузки i-го каскада.
Тогда, согласно (10) и табл. 1, при
i=0
передаточная функция устройства будет иметь следующий вид:
. (27)
Учитывая, что
, (28)
получим
. (29)
Применив метод пополнения матрицы, когда
, (30)
получим ряд
, (31)
Где
(32)
является коэффициентом передачи идеализированного усилителя (отсутствуют реактивные составляющие в моделях транзисторов),
(33)
коэффициент передачи на выходе i-го каскада при выполнении аналогичных условий,
(34)
передаточная функция на выходе схемы при подаче сигнала на конденсатор
(
), входящий в структуру нагрузки i-го каскада.
Векторный сигнальный граф схемы, отображающий эти соотношения, приведен на рис. 8.
Рис. 8. Векторный сигнальный граф системы при влиянии Спi и Сi
Как отмечалось выше, условия собственной компенсации, вытекающие из (19), являются достаточными и единственными, поэтому сравнения соотношений (11) и (31), (12)–(14) и (32)–(33) показывают невозможность такой компенсации для емкостей нагрузки и подложки. Физическая сторона такого утверждения связана с электрической недоступностью заземленного узла Спi и Сi.
Действительно, как это видно из схемы (рис. 4), собственная компенсация осуществляется действием контура дополнительной (регенеративной) обратной связи через этот же проходной конденсатор. Отметим, что для указанного принципа компенсации такой вывод справедлив и при более сложной структуре паразитных постоянных времени активных элементов [6].
Невозможность собственной компенсации
требует детального исследования взаимной компенсации [6]. Для решения этой задачи введем матрицу
, показанную на рис. 8 пунктиром. Невозможность собственной компенсации
требует детального исследования взаимной компенсации [6]. Для решения этой задачи введем матрицу
, показанную на рис. 8 пунктиром.
Тогда
(35)
Из системы (35) следует, что результирующее приращение коэффициента передачи К0 определяется следующим соотношением:
, (36)
где
, (37)
. (38)
Следовательно, для компенсации влияния
необходимо выполнить условие
(39)
Действительно, в этом случае реализуется параметрическое равенство
, (40)
минимизирующее приращение (36).
Таким образом, для реализации принципа взаимной компенсации влияния эквивалентной емкости нагрузки i-го каскада необходимо выход j-го каскада усилителя подключить к выводу дополнительного (в данном случае компенсирующего) конденсатора Сi так, чтобы выполнить условия (40).
Если в структуре усилителя используется последовательное включение каскадов
, (41)
то это условие можно конкретизировать до численного значения дополнительного конденсатора
. (42)
Настоящее соотношение показывает, что эффективность такого способа решения общей задачи зависит от идентичности процессов в тех компонентах, модели которых и характеризуют эти емкости. В этой связи в качестве Сi целесообразно использовать один из активных компонентов в соответствующем режиме работы.
Рассмотрим применение найденного принципа на примере трехкаскадного усилителя (рис. 9).
Рис. 9. Взаимная компенсация влияния Сп и С1 на частотные характеристики усилителя
Здесь при условии К0 ≈ К01 проводимости gвх2 и gвых1 достаточно малы, и влияние СП максимально, что и определяет ее доминирующее значение. В соответствии с (39)–(41) введение С1 при выполнении согласно соотношению (42) следующего условия
(43)
влияние С1 и СП исключается.
Недостатком взаимной компенсации является относительно высокая чувствительность этого условия к нестабильности Спi и Сi. Так, для указанного на рис. 9 случая относительная чувствительность постоянной времени усилителя и, следовательно, его граничной частоты
, (44)
(45)
непосредственно определяется желаемым (достижимым) уровнем компенсации. Именно поэтому и будет наблюдаться режимная зависимость частоты единичного усиления такого устройства.
В этой связи кардинальным способом решения практических задач является переход на схемотехнику устройств с собственной компенсацией путем изменения геометрии транзисторов и создания под сформулированный здесь принцип «сигнальной» доступности подложки.
В этом случае компенсация влияния соответствующей паразитной емкости совпадает со структурой организации компенсирующего контура влияния
.
На рис. 10 показана топология p-n-p транзистора ФГУП НПП «Пульсар».
а) б)
Рис. 10. Топология p-n-p транзистора ФГУП НПП «Пульсар» без компенсации Сп (а) и с компенсацией Сп (б)
Особенность изоляции p-n переходом такого транзистора состоит в том, что вывод от его изолирующего кармана К1 обычно подключается к шине положительного источника питания Еп при металлизации. Однако, если вывод К1 в конкретной схеме соединить с эмиттером p-n-p транзистора (рис. 10б), а эмиттер подключить к Еп через резистор Rэ, сопротивление которого в 5
10 раз превышает сопротивление эмиттерного перехода, то в соответствии с (42) эффективное значение емкости на подложку Сп уменьшается:
, (46)
где
– комплексный коэффициент передачи тока эмиттера;
– верхняя граничная частота коэффициента усиления по току эмиттера.
а)
б)
Рис. 11. Примеры собственной компенсации емкости на подложку p-n-p транзистора V3
Например, в схеме каскодного усилителя рис. 11а, сформированный таким образом вывод К1 от изолирующего кармана и эмиттера p-n-p транзистора V3 должен (для получения эффекта компенсации Сп3) соединяться с шиной положительного источника питания
через резистор
. Это несколько сужает области практического использования такого технического решения, так как высокоомный резистор R1 не всегда удается реализовать. Поэтому в ряде случаев целесообразно введение дополнительного компенсирующего канала на транзисторе V2 (рис. 11б), что позволяет снять ограничение на способ соединения эмиттера входного транзистора V1 с шиной питания
.
Так, для схемы рис. 11б в диапазоне частот
эффективная емкость на подложку выходного транзистора V3 согласно (42) определится следующим соотношением:
, (47)
компенсация дифференциальный каскад кристалл
где
– коэффициент передачи тока эмиттера транзисторов V2, V3.
На рис. 12 показан вариант построения компенсирующего канала на транзисторе V2.
Рис. 12. Вариант построения компенсирующего канала на транзисторе V2
а)
б)
Рис. 13. Каскадный усилитель без компенсации Сп (а) и с компенсацией Сп (б)
На рис. 13 приведены схемы исследованных в среде PSpice каскодных усилителей со стандартной (рис. 13а) и предлагаемой (рис. 13б) топологией.
Рис. 1 ЛАЧХ коэффициента передачи по напряжению каскадных усилителей
Амплитудно-частотные характеристики усилителей рис. 13, представленные на рис. 14, свидетельствуют, что рассмотренный способ уменьшения влияния емкости на подложку расширяет частотный диапазон каскада в 6
7 раз.
Структурная идентичность компенсирующих контуров в обратной связи, минимизирующих влияние
и
в усилительных каскадах, показывает, что при определенных топологиях транзистора, имеющего максимальное сопротивление нагрузки и, следовательно, коэффициент усиления оказывается возможной одновременная собственная компенсация влияния указанных емкостей. В некоторых практических задачах именно эти дово-ды могут быть решающими для выбора способов схемотехнической реали-зации. В качестве примера, демонстрирующего такой подход, рассмотрим схему каскада, показанную на рис. 15.
а)
б)
Рис. 15. Каскадный усилитель с компенсацией Сп и Скб транзистора V2 (а) и его модель в среде PSpice (б)
Из принципов взаимодействия транзисторов V1 и V2 видно, что каскад с общей базой на V2 обеспечивает компенсацию влияния
и
при условии, что вывод изолирующего кармана
(рис. 10) соединен с его входом. Однако, как и ранее, численное значение
оказывается достаточно большим.
Как показывает компьютерное моделирование (рис. 15б), это позволяет обеспечить еще больший выигрыш по верхней граничной частоте (рис. 16).
Рис. 16. ЛАЧХ коэффициента передачи по напряжению каскодных усилителей со стандартной топологией (рис. 13а), топологией с компенсацией только Сп (рис. 13б) и топологией с компенсацией Сп и Скб (рис. 15б)
Недостатком взаимной компенсации является относительно высокая чувствительность этого условия к нестабильности
и
. Так, для указанного на рис. 9 случая относительная чувствительность постоянной времени усилителя и, следовательно, его граничной частоты определяется соотношениями (42)–(44).
Завершая обсуждение найденных принципов собственной и взаимной компенсации влияния паразитных емкостей полупроводниковых компонентов, целесообразно отметить два обстоятельства, имеющих, возможно, самостоятельное значение в аналоговой микросхемотехнике.
Во-первых, относительно хорошая корреляция полупроводниковых емкостей отдельных областей кристалла, их режимная зависимость позволяют без существенного увеличения погрешности реализации граничной частоты усилителей и запаса устойчивости по фазе широко использовать сочетание собственной и взаимной компенсации. В этом случае создаваемый компенсирующий контур обратной связи с положительным возвратным отношением должен иметь достаточную (>1) глубину для создания условий чередования знаков в поправочных номиналах.
Например, постоянная времени, обусловленная влиянием проходной емкости транзистора с учетом действия контура обратной связи, является отрицательной величиной и частично компенсирует действия положительной постоянной, определяемой емкостью подложки.
Во-вторых, принцип действия компенсирующего контура обратной связи можно использовать и для частотной коррекции характеристик усилителя в целом. Так, в СВЧ ОУ для SiGe технологии доминирующим фактором может оказаться влияние «времени пролета», поэтому даже при минимальной «электрической длине» схемы может быть реализован избыточный запас устойчивости по фазе, который и можно использовать для расширения диапазона рабочих частот. На рис. 17 приведена схема такого ОУ для технологического процесса SGB25VD.
Здесь корректирующий конденсатор
образует контур с положительным возвратным отношением и компенсирует влияние емкости нагрузки в усилительном каскаде. Результаты моделирования схем в среде Cadence приведены в табл. 2.
Таблица 2
Результаты моделирования схемы СВЧ ОУ
| Условие | Параметр | ||||
| (ГГц) | (град) | (кВ/мкс) | (кВ/мкс) | (В) | |
| | 16,2 | 56,3 | 7,23 | 4,54 | 0,8 |
| | 17,6 | 47,7 | 6,87 | 4,51 | 0,8 |
Таким образом, сформулированный принцип компенсации дает позитивные результаты в диапазоне сверхвысоких частот и может использоваться для решения широкого класса практических задач.
Эффективность использования настоящего принципа собственной компенсации в практических разработках зависит от соотношения качественных показателей основных и дополнительных транзисторов. Развитие этого подхода обсуждается в других работах автора и его коллег, однако всегда удается получить расширение диапазона рабочих частот устройства в несколько раз либо существенно уменьшить величину потребляемого тока.
5. Структурная оптимизация дифференциальных каскадов
Для получения фундаментальных соотношений и качественных выводов в этом классе задач рассмотрим основные свойства обобщенной структуры (рис. 2), которая поглощает любые электронные устройства, построенные на полевых и(или) биполярных транзисторах.
В этом случае диагональные матрицы
и
состоят из компонентов
;
, (48)
которые являются коэффициентами усиления i-го каскада по инвертирующему (
) и неинвертирующему (
) входам, где
– эквивалентная крутизна усиления i-го активного элемента;
– эквивалентное сопротивление нагрузки в цепи коллектора или стока i-го транзистора,
– эквивалентное сопротивление в цепи эмиттера или истока (в режиме эмиттерного или истокового повторителя). Учитывая, что
;
, (49)
где
– коэффициент передачи эмиттерного или истокового повторителя. Решение системы (6) позволяет получить передаточную функцию обобщенной структуры
(50)
При подаче на i-й и j-й входы активных элементов синфазного сигнала (
) структура векторов, входящих в функции (50), имеет следующий вид
(51)
(52)
В случае использования дифференциального сигнала на тех же входах (
) знак j-й компоненты этих векторов изменится на противоположный
(53)
. (54)
Таким образом, решение поставленной задачи сводится к поиску компонентов матриц
,
, обеспечивающих минимизацию функций
(55)
(56)
при выполнении ограничений на дифференциальный коэффициент усиления
(57)
. (58)
С точки зрения развития схемотехники анализируемых узлов решение задачи (55) и (56) в базисе функциональных компонент матриц
и
целесообразно сосредоточить на поиске структурных признаков дифференциальных каскадов, которые в последующем ранжируются по критериям достижимого дифференциального коэффициента усиления и параметрической чувствительности.
Для дифференциальных каскадов приведенные выше соотношения можно конкретизировать при N=2, тогда из (55) для
коэффициент передачи для синфазного напряжения на выходе первого канала
, (59)
а для
на выходе второго канала
, (60)
(61)
Аналогично из (57) вытекает выражение для дифференциальных коэффициентов усиления
(62)
(63)
Соотношения (59), (62), а также (60), (63) достаточны для решения задачи минимизации коэффициента передачи синфазного сигнала при физически осуществимых ограничениях на дифференциальный коэффициент усиления как для симметричного, так и для несимметричного выходов.
Рассмотрим вариант построения дифференциального каскада без дополнительных местных обратных связей, когда
(64)
В этом случае
, (65)
, (66)
, (67)
, (68)
где
.
Учитывая полную симметричность выражений (65), (66) и (67), (68), связанную с индексами локальных передач базисных структур и элементов связи между ними, дальнейший анализ вариантов решения задачи можно рассматривать только для дифференциального каскада с одним выходом. Так, из (65) и (67) следует, что минимизация
и максимизация
возможны при
(
), поэтому
, (69)
. (70)
Для выполнения параметрического условия
(71)
задача имеет однозначное решение
, (72)
а при
осуществляется также и максимизация
(73)
Таким образом, наличие связи выхода 2 каскада с инвертирующим входом 1 каскада (
) обеспечивают минимизацию коэффициента ослабления синфазного сигнала на его выходе. Указанная функциональная связь эквивалентна связи (
) выхода повторителя первого каскада с неинвертирующим входом второго каскада.
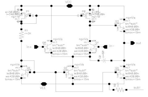
Рис. 18. Классический дифференциальный каскад.
Действительно,
(74)
с учетом соотношений (49) и (71)
. (75)
Условие (75) хорошо известно. Например, при использовании одного источника тока (
) в общей цепи эмиттера (истока) 1 и 2 транзисторов следует
. (76)
Однако в случае применения в цепях истока или эмиттера резистора (
на рис. 18) или незначительной величиной напряжения Эрли, используемого в качестве источника тока транзистора, условие (76) нарушится, и минимизация
параметрически оказывается невозможной.
Из соотношений (49), (65), (66) при
следует
, (77)
, (78)
где
,
.
Таким образом, параметрическая чувствительность коэффициента передачи синфазного напряжения к нестабильности малосигнальных параметров транзисторов (
,
) не превышает единицы. Далее будет показано, что только эта схема характеризуется таким свойством и поэтому не требует согласования различных компонентов.
Необходимая параметрическая «степень свободы», как видно из (65), может быть создана в случае применения дополнительных каскадов, обеспечивающих любое численное значение
не только с положительным, но и с отрицательным значением. Действительно, при
условие минимизации
связано с выполнением условия
, (79)
при этом численное значение дифференциального коэффициента усиления остается неизменным. Несложно установить, что функциональная связь
реализуется инвертирующим каскадом, например, так, как это показано на рис. 19.
, близким к единице в широком диапазоне частот и без дополнительных фазовых сдвигов.
















