64113 (589084), страница 3
Текст из файла (страница 3)
Рис. 19. Квазидифференциальный каскад
Совместное решение системы уравнений, образованной (78) и (79), при условии
приводит к необходимости реализовать следующее параметрическое условие
(80)
минимизации
и максимизации дифференциального коэффициента усиления
. (81)
Из условия (79) также следует равенство
, (82)
которое указывает на возможность реализации связи выхода первого и выхода второго каскадов через инвертирующий каскад (
) так, как это показано на рис. 20.
Рис. 20. Дифференциальный каскад с динамической нагрузкой
Из анализа схемы следует, что
, (83)
поэтому минимизация
требует согласования малосигнальных параметров n-p-n и p-n-p транзисторов, для выполнения условия
, (84)
что и объясняет высокую (больше 1) параметрическую чувствительность этого параметра. Однако дифференциальный коэффициент усиления схемы в силу динамической нагрузки каскада (
) оказывается достаточно большим
, (85)
что в ряде случаев позволяет использовать значительные величины
и
для увеличения его граничного напряжения.
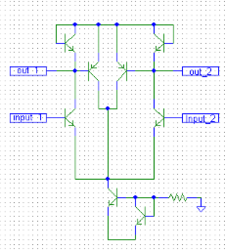
Для уменьшения влияния малосигнальных параметров транзисторов на коэффициент передачи синфазного напряжения можно в структуре динамических нагрузок использовать местную отрицательную обратную связь, например, так, как это показано на рис. 21.
Рис. 21. Дифференциальный каскад с динамической нагрузкой и дополнительным контуром обратной связи
В этом случае
(86)
для минимизации коэффициента передачи синфазного напряжения необходимо выполнить условие
,
. (87)
Однако параметрическая чувствительность к дополнительным эмиттерным сопротивлениям не уменьшается. Выполнение условия (87) уменьшает дифференциальный коэффициент усиления каскада
(88)
Полученные результаты являются общими и показывают возможные способы построения дифференциальных каскадов. Строго говоря, условия (71), (79) могут быть реализованы при использовании цепей базы (затвора) основных (V1, V2) транзисторов. В этом случае знак локальной передачи
необходимо изменить на противоположный, т.е. использовать передачу
.
Отметим, что такие структуры позволяют также существенно повысить граничное напряжение дифференциального каскада и, следовательно, скорость нарастания выходного напряжения соответствующего усилителя.
Полученные результаты хорошо известны и имеют чисто методическое значение. Они показывают возможные схемотехнические сочетания каскадов без использования дополнительных обратных связей (условие (64)). Однако соотношения (59)–(63) показывают, что диагональные элементы матриц
и
, которые являются признаками дополнительных обратных связей, оказывают аналогичное влияние на синфазный и дифференциальный коэффициенты передачи схем.
Соотношения (74) и (79) устанавливают основные структурные признаки простейших дифференциальных каскадов, когда минимизация коэффициента передачи синфазного напряжения не уменьшает его дифференциальный коэффициент усиления. Более детальное их сопоставительное исследование показывает, что условие (74) обеспечивает более мягкие требования к стабильности эквивалентной крутизны применяемых транзисторов. Именно поэтому при разработке методики их структурного синтеза это условие можно использовать в качестве базового.
При
=1
. (89)
Тогда из (59) и (60) при условии, что инвертирующие входы активных элементов не используются для организации контуров дополнительных обратных связей (
), несложно получить следующие базовые соотношения:
(90)
(91)
(92)
(93)
При наличии указанной в (74) функциональной связи
(рис. 19 при
) предельное значение коэффициентов ослабления синфазного сигнала с учетом (48) и (49) определяется следующими соотношениями
(94)
(95)
где
,
.
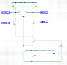
Рис. 22. Дифференциальный каскад с дополнительными обратными связями
Таким образом, если
и
функции (90) и (91) минимизируются в пространстве параметров основных каскадов и вводимых цепей межкаскадной связи. Подстановка условий (89) и его симметричного эквивалента в (61) показывает, что при
,
знаменатели приведенных выше соотношений равны 1 и при указанной особенности цепей межзвеньевых связей уменьшение коэффициента усиления каскада не наблюдается. Принципиальная схема такого каскада приведена на рис. 19. Анализ схемы при условии идентичности плеч приводит к следующему результату
; (96)
; (97)
; (98)
. (99)
Теоретически реализация аналогичной компенсирующей обратной связи возможна и за счет применения цепей базы (затвора) основных транзисторов, в этом случае
,
. Однако при этом возникают проблемы с реализацией входных цепей дифференциальных каскадов.
Приведенный выше принцип построения дифференциальных каскадов и усилителей увеличивает коэффициент ослабления синфазного сигнала при неизменном дифференциальном коэффициенте усиления. Для подтверждения данного теоретического положения выполнено моделирование различных схем в среде PSpice. Для наглядности можно продемонстрировать также инженерный алгоритм построения таких дифференциальных каскадов, который следует из приведенных выше результатов.
Рассмотрим простейший дифференциальный каскад, приведенный на рис. 23. Его параметры приведены в табл. 3.
Рис. 23. Структура обычного дифференциального каскада в среде PSpice
Таблица 3
При моделировании схемы использовались компоненты радиационностойкого аналогового базового матричного кристалла (АБМК) [3]. Относительно небольшой коэффициент ослабления синфазного напряжения (62 дБ), как это отмечалось ранее, объясняется влиянием сопротивления участка цепи коллектор-эмиттер транзистора, на базе которого реализован источник тока. В соответствии со структурной схемой рис. 22 для увеличения коэффициента ослабления синфазного сигнала в схему необходимо ввести две компенсирующие обратные связи, действие которых должно также обеспечить неизменным дифференциальный коэффициент передачи каскада. Именно такая схема приведена на рис. 2 При ее моделировании использовались транзисторы указанного выше АБМК и сохранены режимы их работы.
Рис. 2 Дифференциальный каскад с дополнительными обратными связями
Как видно из табл. 3, несмотря на ожидаемый результат ослабление синфазного напряжения не наблюдается. Однако это имеет достаточно простое объяснение: использованные в схеме дополнительные p-n-p транзисторы характеризуются значительно более низким сопротивлением коллекторного перехода. Именно поэтому, как следует из соотношения (74), и увеличивается коэффициент передачи синфазного напряжения. Необходимо также отметить значительное увеличение диапазона рабочих частот для этого сигнала, которое также объясняется действием введенных контуров. Действительно, даже не привлекая дополнительных исследований, из соотношений (77), (78), (96), (97) следует, что эффективность действия контуров возрастает при уменьшении начального значения коэффициента ослабления синфазного напряжения.
Необходимо отметить отсутствие перерегулирования в предложенной схеме, которое характерно для простейшего дифференциального каскада. Заметное уменьшение диапазона рабочих частот для дифференциального напряжения объясняется значительным увеличением емкости нагрузки каскада не только за счет влияния паразитных емкостей транзисторов p-n-p типа, но и за счет увеличения соответствующей емкости на подложку.
Таким образом, в рамках указанных компонентов повышение эффективности действия контуров обратных связей возможно только при условии разделения узла ввода сигнала обратной связи и эмиттерных цепей основных транзисторов. Решение данной задачи возможно в рамках схемы, показанной на рис. 25. Наличие такого преобразования обеспечивает увеличение коэффициента ослабления синфазного сигнала практически на три порядка.
















