63991 (589075), страница 2
Текст из файла (страница 2)
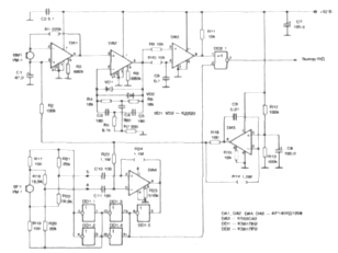
Входной усилитель А1 должен обеспечивать уверенный прием отраженного сигнала в условиях значительного колебания его амплитуды. Для снижения влияния помех необходима высокая избирательность усилителя в интервале fg ± fd- где fg - рабочая частота генератора, fd - доплеровский сдвиг, реально не превышающий 1 кГц.
Для исключения зависимости входного сигнала от амплитудной составляющей в усиленном принятом сигнале выделяют точки перехода через «нуль» и формируют сигнал прямоугольной формы. Эту функцию выполняет преобразователь U1.
Если, например, движущийся объект представляет собой цельную отражающую поверхность, вместе с сигналом основной частоты будет присутствовать сигнал доплеровского сдвига, амплитуда которого будет пропорциональна отношению энергии волны, приходящей от объекта, к энергии всех приходящих волн. Иначе говоря, амплитуда сигнала доплеровского сдвига будет зависеть от площади объекта.
Если волна, отраженная от движущегося объекта, по амплитуде не превышает сумму волн, отраженных от стен помещения, то сигнал после преобразователя будет иметь фазовую, а не частотную модуляцию. В противном случае, к фазовой добавится частотная модуляция.
Вместе с отраженными от стен, приемник зафиксирует и волны, отраженные от всех поверхностей объекта, причем амплитуда и частота этих волн будет зависеть соответственно от площади отражающих поверхностей и от скорости перемещения их в пространстве. Фазовая модуляция будет отражать все движения, производимые объектом.
Фазовый детектор U2 преобразует фазовую модуляцию сигнала в широтно-импульсную. Фильтр нижних частот Z1 сглаживает импульсы с выхода фазового детектора U2 и преобразует их в амплитудно-модулированный сигнал. Частота среза фильтра Z1 равна реальной верхней частоте доплеровского сдвига, в нашем случае 1 кГц. Фильтр верхних частот Z2 ограничивает снизу частотную полосу, воспринимаемую устройством. Он играет особую роль в устойчивости всей системы к ложным срабатываниям.
Как было отмечено выше, основной причиной возникновения амплитудной модуляции на входе датчика является изменение интерференционной картины в охраняемом пространстве, из-за чего происходит сложение множества волн с произвольной фазой и амплитудой. Изменение амплитуды какой-либо из них, например в результате изменения угла отражения от колеблющегося оконного стекла, вызывает изменение фазы результирующего сигнала. Сложение амплитудно-модулированного сигнала и немодулированного колебания одной и той же частоты уже приводит к фазовому сдвигу, пропорциональному производной от модулирующей функции. Из этого следует, что вибрацию стекла датчик воспримет как доплеровский сдвиг. Спектр этих колебаний, в основном, сосредоточен в частотной области ниже 1 - 3 Гц. Теперь становится понятна и та особая роль, которая отведена фильтру Z2, особенно исходя из требований по регистрации минимальной скорости передвижения.
Детектор-формирователь U3 преобразует огибающую принимаемого сигнала в пропорциональное ей постоянное напряжение. Усилитель А2 усиливает его до уровня, необходимого для работы устройства индикации HI, обеспечивая при этом определенную задержку, дополнительно снижающую вероятность ложных срабатываний.
Принципиальная схема ультразвукового датчика изображена на рисунке 1.4. Излучателем BF1 и приемником ВМ1 ультразвуковых колебаний служат пьезоэлектрические микрофоны типа УМ-1 с частотой резонанса в интервале 36 - 46 кГц.
Генератор G1 собран на микросхемах DD1 и DA4 по мостовой схеме. Это сделано для того, чтобы обеспечить оптимальный уровень мощности излучения при низком напряжении питания.
Рисунок 1.4 – Ультразвуковой датчик движения
Кроме того, мостовое включение позволяет возбудить пьезорезонатор BF1 на его собственной резонансной частоте. Ультразвуковой излучатель BF1 включен между выходами попарно параллельно включенных инверторов DD1.1, DD1.2 и DD1.3, DD1.4, образующих мостовой выходной усилитель. Сигналы на выходах каждой пары инверторов находятся в противофазе, что позволяет обеспечить амплитудное значение напряжения на излучателе BF1 практически вдвое больше, чем напряжение питания. Параллельное включение инверторов повышает нагрузочную способность усилителя. При необходимости их число в каждом плече может быть увеличено.
Поскольку рабочую частоту генератора определяет собственная частота резонанса тока излучателя BF1, в его цепь включены датчики тока - резисторы R17 и R18. Для выделения сигнала с датчиков тока на фоне
высокого амплитудного выходного напряжения мостового усилителя служат прецизионные резисторные делители R19, R20 и R21, R22. Сопротивления резисторов определяются из выражений: R20=R19+R17 и R21=R22+R18. Если исключить нагрузку, то и постоянное напряжение, и переменное между точками А и Б будут пропорциональны току через нагрузку.
Напряжение UAБ подано на вход дифференциального усилителя переменного напряжения, собранного на микросхеме DA4. Уровень выходного напряжения усилителя соответствует уровню срабатывания инверторов КМОП микросхемы DD1. Одновременно дифференциальный усилитель подавляет незначительную синфазную составляющую напряжения UAБ. появляющуюся из-за неизбежных отклонений сопротивлений резисторов прецизионного делителя от расчетного и возможной неидентичности значений выходных напряжений инверторов моста. Резистор R25 определяет ток, потребляемый операционным усилителем DA4, и, как следствие, скорость нарастания выходного напряжения. Емкость конденсаторов С10 и С11 имеет оптимум для каждой конкретной частоты.
Буферный инвертор DD1. 5 формирует импульсы с крутыми фронтами, что позволяет повысить КПД генератора на 20%.
1.2 Разработка структурной схемы
Разработка структурной схемы является начальным этапом проектно заданного устройства, структурная схема должна показывать основные блоки проектируемого устройства и порядок их взаимодействия.
Структурная схема разрабатываемого мною устройства учета посещения представлена на рис. 1.
Рисунок 1. Структурная схема состоит из следующих блоков.
ДВх - Датчик входящих- предназначен для фиксации факта вхождения человека в здание. В качестве данного датчика буду использовать ИК-датчик.
ДВых - Датчик выходящих- предназначен для фиксации факта выхода человека из здания.
Счетчик- предназначен для учёта количества входящих в здание людей и выходящих из него. Счетчик имеет 2 управляющих входа.
Знаком “+” обозначается суммирующий счёт который подключен к датчику входящих людей.
Знаком “-” обозначается вычисляющий вход который подключен к датчику выходящих людей.
БУ - Блок управления- служит для управления режимами счетчика, его установкой в исходное состояние.
БИ - Блок интерфейса- служит для сопряжения счетчика с системой индикации.
В данном разделе разработана структурная схема системы учёта посещения.
1.3 Разработка функциональной схемы
Функциональная схема разрабатываемого устройства описывает связи между блоками и их взаимодействие.
При прохождении человека через специальную рамку, где находятся ИК датчики, происходит прерывание луча. Сигнал поступает на счётчик, который в свою очередь ведёт счёт по принципу (+1) или (-1), смотря через какую рамку прошел человек (вход/выход). Сигнал с выхода поступает на мощный инфракрасный светодиод. Излучение диода распространяется по контролируемой местности. Отражённый от любого входящего в помещение человека, импульс возвращается на расположенный рядом приёмник.
1.4 Расчёт узлов и блоков
Исходными данными для расчета показателей узлов и блоков на типовых конструкций радиоэлектронной аппаратуры (РЭА) являются: принципиальная схема с указанием типов деталей, входящих в неё, режим работы всех деталей (электрические, климатические и механические), значения интенсивности отказов всех типов деталей при нормальных и фактических режимах, значение среднего времени безотказной работы и дисперсия для элементов, подверженным постепенным отказам.
Для типовых конструкций различного уровня рассчитываются следующие показатели: интенсивность отказов для типового элемента замены (ТЭЗ); интенсивность отказов и наработка на отказ для панели (блока); интенсивность отказов, наработка на отказ и среднее время восстановления для рамы и стойки. При оценки показателей надежности типовых модулей необходимо выявить те элементы конструкций, которые могут привести к их отказу ("компоненты надёжности"). К основным "компонентам надёжности" типовых конструкций РЭА можно отнести: комплектующие элементы (интегральные схемы и электрорадиоэлементы); элементы монтажа (различного вида линии связи (сварные, паяные соединения, разъёмы, печатные платы, металлизированные отверстия)); прочие элементы (трансформаторы, катушки индуктивности). Для всех этих элементов преобладающим является внезапные отказы.
Основным показателем надежности элементов РЭА является срок службы и вероятность безотказной работы. При анализе работоспособности аппаратуры возможны два состояния: аппаратура сработала безотказно или произошёл отказ. В сумме вероятность отказа и вероятность безотказной работы должна давать единицу. Так, если допустимая вероятность отказа 1% (0,01), то вероятность безотказной работы будет составлять 99% (0,99). Более точно является вероятность безотказной работы за гарантируемый интервал времени, например, вероятность безотказной работы 0,99 за 100 часов. Это значит, что если взять достаточно большое количество одинаковых изделий, то за 100 часов на каждую сотню изделий придётся один отказ. Если за 100 часов 100 изделий набирает один отказ, то "поделив" его поровну, можно считать, что за 100 часов одно изделие "набирает" 0,01 отказа, за следующие 100 часов ещё 0,01 отказа. И, в конце концов, полный отказ наберётся за 100*100=10000 часов. Это и называется среднем временем безотказной работы или наработкой на отказ. От этого критерия определения надёжности работы мы можем перейти к обратной величине.
Если за 100 часов изделие набирает 0,01 отказа, то за один час работы эта доля должна быть в 100 раз меньше, т.е. 0,0001 отказа в час. Эта величина называется частотой или интенсивностью отказов и является величиной обратной по отношению к среднему времени безотказной работы.
Эта величина является статистической, усреднённой, справедливой для достаточно большого количества изделий и в пределах ресурсного периода, т.е. в пределах среднего срока службы изделия. Этой величиной можно характеризовать и надёжность отдельных элементов аппаратуры, и всего электронного оборудования. Интенсивность отказов электронной аппаратуры будет равна сумме интенсивности отказов всех элементов этой аппаратуры:
где λ - интенсивность отказов. Тогда наработка на отказ будет равна:
1.5 Расчёт надёжности
Задачей расчета является определение вероятности Р(t) безотказной работы на 1000 часов эксплуатации и общее время безотказной работы t (m). Вероятность безотказной работы должна учитывать отказы: катастрофический (внезапный), параметрический (постепенный).
При работе элементов РЭА и всего устройства в целом используются ряд положений надежности:
В
ероятность безотказной работы элементов РЭА одного типа
где N - число компонентов в элементе, P - вероятность безотказной работы компонента i-го числа.
-
При нормальной эксплуатации в лабораторных условиях (t°C=20), когда закончен период приработки, интенсивность отказов может быть принята постоянной. Имеется специальная справочная таблица, где указывается интенсивность отказов для всех компонентов РЭА.
Для элементов состоящих из группы компонентов, суммарная интенсивность определятся как
-
В
еличина наработки на отказ (время безотказной работы) определяется по закону:
где равна с учетом поправочных коэффициентов на условия эксплуатации.
-
Вероятность безотказной работы за время t
где t берется как правило равное 1000 часов.
-
Значение интенсивности отказов компонентов РЭА зависит от условий работы аппаратуры и режимов использования компонентов. Фактически интенсивность отказов зависит от нагрузки на элементы и температуры. Для учета этих факторов используется поправочный температурный коэффициент Кт в зависимости от коэффициента нагрузки Кн .
Предварительно, если есть такая возможность, необходимо рассчитать Кн , используя реальные значения токов и напряжений, а также рассеиваемой мощности на элементах предлагаемого устройства. Если такой возможности нет, то выбирают наихудший случай, тогда считают, что элемент работает со 100% нагрузкой то есть Кн = 1. Температура может меняться в пределах от 20°С (нормальные лабораторные условия) до 60°С и выше.
Таблица 2.1 - Поправочный температурный коэффициент Кт для германиевых диодов и резисторов
| Т0 С | К | ||||
| 20 | 0,2 | 0,3 | 0,6 | 0,7 | 1 |
| 30 | 0,25 | 0,4 | 0,65 | 0,9 | 1,5 |
| 40 | 0,3 | 0,5 | 0,7 | 1,1 | 1,9 |
| 50 | 0,45 | 0,7 | 0,8 | 1,5 | 2,5 |
| 60 | 0,5 | 0,8 | 1 | 1,8 | 3,2 |
Таблица 2.2 - Поправочный темп. коэфф-т Кт для кремниевых диодов
| Т0 С | Кт | ||||
| 0,4 | 0,6 | 0,8 | 1 | ||
| 20 | 0,7 | 0,8 | 0,9 | 1 | |
| 30 | 0,8 | 0,9 | 1,0 | 1,15 | |
| 40 | 0,9 | 1,0 | 1,1 | 1,2 | |
| 50 | 1,0 | 1,1 | 1,2 | 1,25 | |
| 60 | 1,15 | 1,20 | 1,3 | 1,5 | |
Таблица 2.3 - Поправочный температурный коэффициент Кт для германиевых диодов транзисторов
| Т0 С | Кт | ||||
| 0,2 | 0,4 | 0,6 | 0,8 | 1 | |
| 20 | 0,2 | 0,6 | 0,7 | 0,8 | 1,0 |
| 30 | 0,5 | 0,7 | 1,0 | 1,2 | 1,4 |
| 40 | 0,7 | 1,2 | 1,4 | 1,6 | 1,8 |
| 50 | 1 | 1,4 | 2,0 | 2,4 | 3,4 |
| 60 | 1,4 | 2,0 | 2,5 | 3,2 | 5,0 |
Таблица 2.4 - Поправочный температурный коэффициент Кт для интегральных схем при Кн=1 Можно использовать для кремниевых транзисторов
| Т0 С | Кт | |
| 65 | 2,5 | |
| 85 | 5 | |
| 105 | 9 | |
| 125 | 15 | |
| Т0 С | Кт | |
| 1 | ||
| 25 | 1 | |
| 45 | 1,2 | |
| 60 | 1,5 | |
Таблица 2.5 - Поправочный температурный коэффициент Кт для керамических конденсаторов
| Т0 С | Кт | ||||
| 0,2 | 0,4 | 0,6 | 0,8 | 1 | |
| 20 | 0,1 | 0,15 | 0,25 | 0,5 | 1 |
| 30 | 0,1 | 0,2 | 0,3 | 0,6 | 1,2 |
| 40 | 0,1 | 0,25 | 0,4 | 0,8 | 1,4 |
| 50 | 0,15 | 0,3 | 0,5 | 1,0 | 1,6 |
| 60 | 0,2 | 0,4 | 0,6 | 1,2 | 2,0 |
Таблица 2.6 - Поправочный температурный коэффициент Кт для бумажных и металлобумажных конденсаторов
| Т0 С | Кт | ||
| 0,6 | 0,8 | 1 | |
| 20 | 0,15 | 0,4 | 1 |
| 30 | 0,2 | 0,6 | 1,4 |
| 40 | 0,25 | 0,8 | 2,0 |
| 50 | 0,3 | 1,2 | 2,5 |
| 60 | 0,4 | 1,6 | 3,0 |
Таблица 2.7 - Поправочный температурный коэффициент Кт для трансформаторов и других моточных изделий
| Т0 С | Кт | ||||
| 0,2 | 0,4 | 0,6 | 0,8 | 1 | |
| 20 | 0,1 | 0,2 | 0,5 | 1,0 | 1,2 |
| 30 | 0,1 | 0,3 | 0,8 | 1,5 | 2,2 |
| 40 | 0,1 | 0,5 | 1,2 | 2,0 | 4,0 |
| 50 | 0,15 | 0,1 | 2,0 | 4,0 | 7,0 |
| 60 | 0,2 | 2,0 | 3,0 | 7,0 | 12,0 |
Причем достаточно тяжелые эксплуатационные условия Кн =1 и Т°С= 60. Для этих технических условий выбираем поправочный коэффициент Кт.
-
В реальных условиях эксплуатации элемента РЭА могут подвергаться воздействию: вибрации, ударов, давлению, солнечной и проникающей радиации и других факторов. Поэтому надежность элементов реальной аппаратуры значительно отличается от надежности аппаратуры в лабораторных условиях эксплуатации элементов. Ориентировочный расчет производится с помощью интегрального поправочного коэффициента Кλ.
По техническим условиям устройство относится к стационарно-наземным устройствам.
еличина наработки на отказ (время безотказной работы) определяется по закону:














