63991 (589075)
Текст из файла
МИНИСТРЕТСТВО ОБРАЗОВАНИЯ РЕСПУБЛИКИ БЕЛАРУСЬ
Учреждение образования «Гомельский государственный дорожно-строительный колледж им. Ленинского комсомола Белоруссии»
Отделение: «Электронные вычислительные средства»
ПОЯСНИТЕЛЬНАЯ ЗАПИСКА
К ДИПЛОМНОМУ ПРОЕКТУ
Тема: «Разработка системы учёта посещений»
ДОПУЩЕН К ЗАЩИТЕ
И.о. заведующей отделением
Глухова И.В.
Учащийся группы ЭВС-41 А.П.Кузнецов
Руководитель Д.С. Минин
Гомель, 2010
Содержание
Введение
1. Расчётно-проектировочный раздел
1.1 Назначение и область применения проектируемого устройства
1.2 Разработка структурной схемы
1.3 Разработка функциональной схемы
1.4 Расчёт узлов и блоков
1.5 Расчёт надёжности
1.6 Выбор элементной базы
1.7 Описание принципа действия
2. Конструкторско-технологичекий раздел
2.1 Разработка печатной платы
2.2 Выбор способа изготовления печатной платы
2.3 Разработка компоновки устройства
2.4 Поиск и устранение неисправностей
3. Экономический раздел
4. Охрана труда
5. Энерго- и материалосбережение
6. Охрана окружающей среды
Заключение
Список использованных источников
Введение
Широкое внедрение вычислительной техники во все отрасли народного хозяйства в значительной степени определяет прогресс общественного производства. В свою очередь интенсивное расширение сферы применения ЭВМ заставляет специалистов в различных областях техники обратиться к изучению теоретических положений микроэлектроники.
В основе дальнейшего совершенствования вычислительной техники лежит развитие микроэлектроники в целом, а также разработка и внедрение микросхем различной степени интеграции. Появление микропроцессорных больших интегральных схем (БИС) позволило решить задачу цифровой обработки сигналов при высоких технико-экономических показателях, т. е. при малых габаритах, небольшой массе, малой мощности потребления энергии и низкой стоимости. Повышение технического уровня автоматических систем управления, средств связи, робототехнических систем требует, чтобы аналоговая обработка сигналов также осуществлялась при условии технической целесообразности применения. Опыт проектирования систем сбора и обработки информации, в основу которых положены различные формы сопряжения датчиков и приемников информации, показывает, что затраты аппаратных средств, необходимых для реализации системы сопряжения объекта с микроЭВМ, значительно превышают объем аппаратуры самой микроЭВМ.
Существующее в настоящее время противоречие между характеристиками средств цифровой и аналоговой обработки сигналов разрешается оптимальным соотношением объемов цифровой и аналоговой частей в пределах конкретной системы сбора и обработки информации. В то же время разрешению этого противоречия посвящено целое направление микроэлектроники — создание элементов систем, которые предназначены для аналоговой обработки сигналов при управлении реальным объектом. С развитием интегральной технологии методы расчета и применения аналоговых ИС становятся действенным орудием в руках разработчиков систем автоматического управления. Проектирование элементов систем требует от инженера глубоких знаний в области как создания, так и применения аппаратных средств аналоговой обработки сигналов.
1. Расчётно-проектировочный раздел
1.1 Назначение и область применения устройства
В данном дипломном проекте передо мной стоит задача разработать систему учёта посещений. Данное устройство предназначено для учёта посещений людей на предприятиях, в магазинах, в учебных заведениях и в местах большого скопления людей где необходимо вести учет посетителей. Данное устройство ведёт подсчёт именно в тот момент когда посетитель проходит через специальную рамку на которой расположены ИК датчики. Очень часто в таких системах используют бесконтактные датчики для контроля ближней зоны. Это - пространство около дверей, часть коридора, лестничного марша. Обычно такие задачи решают средствами высокочастотной техники. Датчиком могут быть LC-генератор, расстраивающийся при приближении посторонних объектов, теряющий баланс высокочастотный мост и др. Но существуют и другие средства.
Данное устройство формирует короткие инфракрасные импульсы.
История датчиков движения
ИК датчик движения
ИК излучение присутствует в электромагнитном спектре. Его длина волны больше длины волны видимого света. ИК излучение невозможно увидеть невооруженным глазом, но оно определяется с помощью специальных датчиков. Человеческое тело, а также тела животных активно излучают в ИК диапазоне. Максимум такого излучения приходится на длину волны 9,4 мкм.
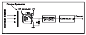
Для детектирования ИК излучения применяют пироэлектрические датчики. Их создают на основе специального кристаллического материала, способного при воздействии на него ИК излучения вырабатывать поверхностный электрический заряд. Этот заряд усиливается встроенным в ИК датчик усилителем на полевом транзисторе, обеспечивающим формирование управляющего напряжения. Поскольку датчик реагирует на ИК излучение в широком диапазоне, для сужения последнего применяется специальный фильтр, ограничивающий восприятие датчиком ИК излучения только в диапазоне от 8 до 14 мкм.
На рисунке 1.1 изображена структурная схема детектора перемещений. Вывод 2 датчика через шунтирующий резистор сопротивлением 100 кОм соединен с корпусом. Сигнал с датчика подается на двухкаскадный согласованный усилитель, обеспечивающий общий коэффициент усиления 10000. При типовом применении полоса пропускания усилителя ограничена до 10 Гц для ослабления высокочастотных помех и надежного срабатывания компаратора при восприятии положительных и отрицательных перепадов выходного напряжения датчика.
Рисунок 1.1 - Структурная схема детектора перемещений
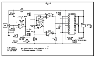
Хорошо отфильтрованное напряжение питания величиной от 3 до 15 В подается на вывод 1 датчика. Датчик РЕ200В имеет два чувствительных элемента, включенных по схеме компенсации напряжения. Такой способ включения позволяет избавиться от посторонних сигналов, вызываемых вибрацией, изменением температуры и солнечного освещения. При перемещении человека в зоне действия датчика сначала активизируется один элемент, а затем другой. Источник излучения перемещается в горизонтальной плоскости. При этом выводы 1 и 2 также должны быть расположены в горизонтальной плоскости. Для увеличения дальности зоны действия датчика применяют линзы Френеля. С их использованием эта зона увеличивается примерно до 25-30 м. В комплекте с датчиком поставляется комплект линз Р165.Линза является собирательной, но, в отличие от обычных выпуклых линз, линзы Френеля имеют гораздо меньшие размеры, обусловленные их конструкцией.
На рисунке 1.2 изображена типовая схема применения ИК датчика перемещения. Элементы Р11 и С6 задают время включения реле РУ1 после срабатывания датчика перемещения. В схеме используется датчик типа РЕ200 В, который имеет следующие характеристики:
-
Реакция на тепловое излучение в спектре5...14мкм;
-
Выходное напряжение 20 мВ;
-
Напряжение шумов О,4мВ;
-
Напряжение смещения О,1 В;
-
Напряжение питания от 2,2до15В;
Рисунок 1.2 - Схема ИК датчика перемещения
Выводы датчика внутренне соединены:
вывод 1 - со стоком, вывод 2- с истоком полевого транзистора, вывод 3 - общий. Между выводами 2 и 3 должен быть включен резистор сопротивлением 100 кОм.
В схеме детектора перемещений используется дешевый счетверенный операционный усилитель 1М324. Первые два ОУ-1С1А, 1С1В - выполняют функции усилителя, два другие - функции компаратора. Выпрямленный диодами 03, 04 сигнал поступает на одновибратор 1С2, который управляет транзисторным ключом 01. В цепь коллектора транзистора 01 включена обмотка исполнительного реле.
Не всегда бывает удобно или возможно связать датчик с исполнительным устройством посредством проводов. В таких случаях оптимальной является связь датчика с исполнительным устройством по радиоканалу. В странах Европы и США разрешена работа устройств дистанционного управления и автосигнализаций на частоте 418 МГц. Устройства, отвечающие условиям применения для работы на этой частоте, не требуют сертификации и разрешения. Если раньше существовали некоторые трудности в проектировании и изготовлении таких приемопередающих устройств, то после выпуска унифицированных модулей передатчика ТМ1V и приемника РМ1V проблема реализации связи устройств дистанционного управления по радиоканалу на частоте 418 МГц попросту исчезла. Совместимость работы близкорасположенных устройств ДУ обеспечивается благодаря использованию микросхем кодера в передатчике и декодера в приемнике.
Ультразвуковой датчик движения
На первоначальном этапе разработки ультразвуковых датчиков системы обнаружения движущегося объекта строили так, как это схематически показано на рисунке 1.3а. Излучатель BF1 и приемник ВМ1 располагали на противоположных стенах помещения, под потолком (для снижения влияния внутренней обстановки). Излучатель BF1 возбуждал в пространстве помещения стабильные по частоте и амплитуде ультразвуковые колебания. Микрофон (приемник) ВМ1 преобразовывал принятый из пространства ультразвуковой сигнал в электрический. Далее, в электронном устройстве этот сигнал усиливался, детектировался и анализировался по амплитуде. В случае колебания амплитуды ультразвукового сигнала формировался сигнал тревоги.
Рисунок 1.3 – Построение ультразвуковых систем обнаружения
Отчего же происходят колебания амплитуды принятого ультразвукового сигнала? Предположим, что помещение идеально, т. е. представляет собой герметически замкнутое пространство, ограниченное жесткими стенами. Поскольку излучение не является остронаправленным, к микрофону ВМ1 вместе с прямой волной приходят волны, отраженные от стен, потолка и пола. Энергия волны в зоне микрофона ВМ1, как, впрочем, и на любой поверхности помещения, есть результат интерференции всех подающих волн. Пока в помещении не происходит какого-либо перемещения отражающих или поглощающих поверхностей или изменения физических свойств среды, интерференционная картина, а значит и уровень энергии волны в каждой точке, будут постоянны.
Любое движение в помещении приведет к изменению пути прохождения ультразвуковых волн, а следовательно, к изменениям
интерференционной картины. Это приведет к колебаниям амплитуды выходного сигнала микрофона ВМ1. Регистрируя эти колебания, можно обнаружить перемещение в замкнутом пространстве.
Данный способ обнаружения подвижных объектов обеспечивает очень высокую чувствительность при высокой экономичности, поскольку волна от излучателя BF1 к приемнику ВМ1 проходит через помещение по наиболее короткому пути, а следовательно имеет наименьшее затухание.
Однако в реальных условиях эта система практически неработоспособна из-за чрезвычайно высокой вероятности ложных срабатываний. Система реагирует даже на поток воздуха, т. к. сложение скорости звука со скоростью воздуха изменит характер прохождения волны, что будет воспринято микрофоном ВМ1 как перемещение объекта.
Для повышения устойчивости системы излучатель BF1 и приемник ВМ1 располагают на одной стене (1.3б). Длина пути волны увеличивается в два раза, что потребует значительного увеличения излучаемой мощности. Но при этом из-за того, что волна проходит через поток воздуха дважды - туда и обратно, приращение скорости взаимно компенсируется, что и повышает устойчивость устройства к ложным срабатываниям в условиях относительно равномерных потоков воздуха, движущихся в любых направлениях.
В реальных условиях потоки воздуха могут быть весьма неравномерными. Кроме того, существенный вклад в нестабильность интерференционной картины в реальном помещении вносят деформации стекол и дверей в результате порывов ветра снаружи, разного рода вибрации и другие факторы. Все это привело к тому, что охранная система, построения по описанному выше принципу, оказалась нежизнеспособной.
Существенно повысить помехоустойчивость позволяет применение иного метода детектирования сигнала - не по амплитуде, а по частоте. Если объект перемещается вдоль направления распространения волны (рисунок 1.3, б), отраженная от него волна будет иметь некоторое смещение по частоте относительно излучаемой. Это явление получило название эффекта Доплера. Из-за разно-направленного отражения волн в реальном помещении эффект Доплера проявляется и при строго перпендикулярном указанному перемещению объекта, правда, несколько слабее. Поэтому объект, движущийся в любом направлении, будет обнаружен.
Несмотря на достоинства, детектирование с использованием эффекта Доплера не снимает полностью проблему ложных срабатываний. Существует определенный предел интенсивности воздушных потоков и других факторов, выше которого датчик будет регистрировать ложные перемещения. В качестве излучателя BF1 и приемника ВМ1, как правило, используют высокоэффективные резонаторы из пьезокерамики.
В состав аппаратной части ультразвукового датчика входят следующие блоки: излучатель BF1; приемник ВМ1; эталонный генератор G1; входной усилитель А1; преобразователь U1; фазовый детектор U2; фильтр нижних частот Z1; фильтр верхних частот Z2; детектор-формирователь U3; выходной усилитель А2; устройство индикации HI.
Излучатель BF1 ультразвуковой волны служит нагрузкой эталонного генератора G1. Рабочую частоту выбирают как компромисс между помехоустойчивостью и затуханием ультразвуковых колебаний в воздухе. Чем больше частота, тем меньше мешающее влияние естественных и искусственных шумов, воспринимаемых датчиком, однако с увеличением частоты повышается затухание волны, и для нормальной работы датчика необходимо увеличивать мощность излучения (пропорционально квадрату частоты). Наиболее подходящей является частота около 40 кГц. Мощность излучения выбирается из соображений приемлемой экономичности, требуемого уровня принимаемого сигнала и объема контролируемого пространства.
Характеристики
Тип файла документ
Документы такого типа открываются такими программами, как Microsoft Office Word на компьютерах Windows, Apple Pages на компьютерах Mac, Open Office - бесплатная альтернатива на различных платформах, в том числе Linux. Наиболее простым и современным решением будут Google документы, так как открываются онлайн без скачивания прямо в браузере на любой платформе. Существуют российские качественные аналоги, например от Яндекса.
Будьте внимательны на мобильных устройствах, так как там используются упрощённый функционал даже в официальном приложении от Microsoft, поэтому для просмотра скачивайте PDF-версию. А если нужно редактировать файл, то используйте оригинальный файл.
Файлы такого типа обычно разбиты на страницы, а текст может быть форматированным (жирный, курсив, выбор шрифта, таблицы и т.п.), а также в него можно добавлять изображения. Формат идеально подходит для рефератов, докладов и РПЗ курсовых проектов, которые необходимо распечатать. Кстати перед печатью также сохраняйте файл в PDF, так как принтер может начудить со шрифтами.
















