63554 (588984), страница 2
Текст из файла (страница 2)
Рис.1 Функциональная схема прибора с панорамной индикацией
Частотно-временные диаграммы перестройки ГС1 и ГС2 показаны на рис.2 Приёмник должен реагировать на сигналы, если их частоты совпадут с частотой настройки основного канала
или с частотами канала промежуточной частоты
, зеркального
и других побочных каналов и если уровень сигналов на входе приёмника будет достаточным. Этот уровень можно регулировать с помощью аттенюатора (Ат), включенного между сумматором
и входом радиоприемника.
Рис.2 Частотно-временные диаграммы перестройки ГС1 и ГС2
В качестве индикатора (И) применяют осциллограф, при этом генераторы развёрток подключают на оси
и
, а выходной сигнал радиоприёмника подают на ось
(электрод яркости).
На экране электронно-лучевого индикатора следует ожидать изображение, аналогичное показанному на рис.3. Основной канал приёма представляет крестообразную фигуру, пересекающиеся линии которой соответствуют равенствам
и
. Линии, пересекающиеся под прямым углом и параллельные осям координат
и
, изображают канал промежуточной частоты, зеркальный канал и другие побочные каналы. Интермодуляционные помехи на экране имеют форму наклонных прямых (см. рис.3). Каждый из интермодуляционных каналов показан на экране в виде наклонной прямой.
Аттенюатор является важнейшим измерительным инструментом, с помощью которого определяют восприимчивость приёмника к различным одиночным и двойным мешающим сигналам. При перестройке генераторов следует обеспечить все разности из частот
и
, что при наличии нелинейности в приёмнике приводит к образованию в тракте УПЧ комбинаций
. Отклики приёмника позволяют оценить восприимчивость приёмника на частотах, соответствующих односигнальной и двухсигнальной избирательности.
Таким образом, новый подход к приёмнику с позиций ЭМС породил и новый метод построения измерительной аппаратуры. Статистическая теория ЭМС легко обосновывает целесообразность использования такого метода и дает возможность рассчитать основные характеристики реализующих его устройств.
1.Обзор патентной и технической документации
Изобретение относится к радиотехнике и может использоваться для контроля восприимчивости радиоприёмника к помехам по неосновным каналам приёма.
Цель изобретения – повышение достоверности контроля.
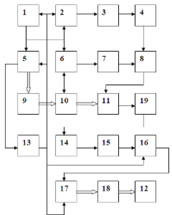
На (рис.1) представлена структурная схема предложенного устройства.
Устройство контроля восприимчивости радиоприёмника к помехам содержит генератор 1 тактовых импульсов, первый делитель частоты 2, первый генератор 3 пилообразного напряжения, первый генератор 4 качающейся частоты, первый счётчик 5 импульсов, второй генератор 6 пилообразного напряжения, второй генератор 7 качающейся частоты, сумматор 8, мультиплексор 9, первый дешифратор 10, управляемый аттенюатор 11, индикатор 12, блок 13 запуска, амплитудный детектор 14, компаратор 15, второй делитель частоты 16, второй счётчик 17 импульсов, второй дешифратор 18, показан также контролируемый радиоприёмник 19.
Устройство работает следующим образом.
Импульсы с выхода генератора 1 тактовых импульсов с периодом следования Тx поступают на первый делитель частоты 2 с коэффициентом деления Ny, а также запускают второй генератор 6 пилообразного напряжения, который управляет вторым генератором 7 качающейся частоты. При этом имеет место качание частоты fx в диапазоне Df с периодом Тx. С выхода первого делителя частоты 2 импульсы с периодом Ty поступают на первый генератор 3 пилообразного напряжения, который управляет первым генератором 4 качающейся частоты. При этом имеет место качание частоты fy в диапазоне Df с периодом T2/
(1.1)
(1.2)
(1.3)
где Df - диапазон перестройки генераторов по частоте;
- полоса пропускания усилителя промежуточной частоты (наиболее узкополосного звена) контролируемого радиоприёмника 19.
Сканирование по диапазону Df происходит по линейному закону, что соответствует гипотенузе о равномерном распределении частот мешающих сигналов. Уровень мощностей первого и второго генераторов 4, 7 качающейся частоты одинаков, поскольку нет оснований для установления других соотношений. Далее сигналы поступают на сумматор 8, с выхода которого суммарный сигнал поступает на сигнальный вход управляемого аттенюатора 11.
Импульсы с выхода генератора 1 тактовых импульсов поступают также на первый счётчик 5 импульсов, количество разрядов которого определяется из выражения:
; (1.4)
где
- коэффициент давления первого делителя частоты 2;
h – количество уровней управляемого аттенюатора 11;
k – разрядный двоичный код с выхода первого счётчика импульсов 5 поступает на вход мультиплексора 9. Мультиплексор 9 предназначен для выделения из общей последовательности импульсов за время измерения
тех импульсов время появления которых соответствует времени переключения управляемого аттенюатора 11 на каждую i-ю ступень.
Исходя из вероятностного закона распределения мощностей непреднамеренных помех являющегося в данном случае энергетической моделью электромагнитной обстановки:
;
Где b – нормирующий множитель;
m – степень гиперболы;
P – мощность непреднамеренной помехи;
P0 – чувствительность контролируемого радиоприёмника 19;
Pб – мощность блокирующей помехи;
найдём относительное время появления необходимых импульсов:
(1.5)
где А=Р1/Р0 – относительный диапазон мощностей непреднамеренных помех;
R=(m-1)*2-k*Pбm-1/b; (1.6)
- относительное время следования импульсов;
- номер ступени управляемого аттенюатора 11.
При наступлении времени t(i) на выходе мультиплексора 9 вырабатывается двоичный код номера i, который преобразуется первым дешифратором 10 в сигнал, переключающий управляемый аттенюатор 11 на i-ю ступень.
Таким образом, на выходе управляемого аттенюатора 11 формируется зондирующее воздействие, соответствующее энергетической и частотной модели реальной электромагнитной обстановки.
С выхода управляемого аттенюатора 11 зондирующее воздействие подаётся на вход контролируемого радиоприёмника 19, отклики которого с выхода его усилителя промежуточной частоты поступают на амплитудный детектор 14, с выхода которого огибающая отклика поступает на компаратор 15, предназначенный для нормирования амплитуды отклика для согласования с входными уровнями цифровых микросхем. Импульсы, соответствующие откликам, поступают на в0торой делитель частоты 16 с коэффициентом деления
N0 соответствует количеству откликов, возникающих на выходе контролируемого радиоприёмника 19 за время измерения Ти за счёт основных каналов приёма. Таким образом, на выходе второго счётчика импульсов 17 получают двоичный код
, (1.7)
где Nc – общее количество откликов на выходе контролируемого радиоприёмника 19 за время измерения Т3 (за счёт как основных каналов приёма, так и побочных).
Физический смысл величины G виден из выражения:
, (1.8)
где
- эквивалентная по числу проникающих сигналов полоса пропускания радиоприёмника с учётом побочных каналов приёма.
Таким образом, G – статистическая характеристика контролируемого радиоприёмника 19, показывающая относительную ширину эквивалентной по числу проникающих сигналов полосы пропускания контролируемого радиоприёмника 19 в условиях реальной электромагнитной обстановки.
Двоичный код, полученный в результате измерения величины G, поступает на второй дешифратор 18, на выходе которого подключён индикатор 12.
После прохождения через первый счётчик 5 всей совокупности импульсов на его выходе переполнения появится импульс блокировки, поступающий на вход блока 13 запуска, на выходе которого появится потенциал, блокирующий работу генератора 1, и процесс контроля прекратится. Таким образом, время измерения строго стабилизировано, и цикл изменения полностью автоматизирован.
При очередном запуске после нажатия кнопки, входящей в состав блока 13 запуска, на выходе блока 13 запуска вырабатывается импульс установки первого и второго счётчиков 5, 17 импульсов и первого и второго делителей частоты 2, 16 в нулевое состояние, и процесс измерения повторится.
Формула изобретения
Устройство контроля восприимчивости радиоприёмника к помехам, содержащее первый и второй счётчики импульсов, индикатор, управляемый аттенюатор, выход которого является входом контролируемого радиоприёмника, амплитудный детектор, сумматор, выход которого соединён с информационным входом управляемого аттенюатора, последовательно соединённые генератор тактовых импульсов, первый делитель частоты, первый генератор пилообразного напряжения и первый генератор качающейся частоты, второй делитель частоты, последовательно соединённые второй генератор пилообразного напряжения, вход которого соединён с выходом генератора тактовых импульсов, и второй генератор качающейся частоты, отличающееся тем, что, с целью повышения достоверности контроля, введены блок запуска , компаратор, последовательно соединённые мультиплексор, вход которого соединён с информационным выходом первого счётчика импульсов, и первый дешифратор, выход которого соединён с управляющим входом управляемого аттенюатора, второй дешифратор, вход и выход которого соединены соответственно с выходом второго счётчика импульсов и входом индикатора, вход амплитудного детектора является выходом контролируемого радиоприёмника, а выход амплитудного детектора подключён к входу компаратора, выход которого соединён с входом второго делителя частоты, выход которого соединён с информационным входом второго счётчика импульсов, выходы первого и второго генераторов качающейся частоты соединены соответственно с первым и вторым входами сумматора, выход генератора тактовых импульсов соединён с входом первого счётчика импульсов, выход переполнения которого соединён с входом блока запуска, выход которого подключён к входу запрета генератора тактовых импульсов и к входу установки нуля первого и второго делителей частоты первого и второго счётчиков импульсов.
Рис.1 Структурная схема устройства контроля восприимчивости радиоприёмника к помехам
2. Разработка структурной схемы устройства
2.1 Расчёт основных системных показателей
В данном разделе даётся описание метода обобщенной (однокритериальной) оценки частотной избирательности радиоприёмника, а так же соображения о построении аппаратуры. Предполагается применение двухчастотного зондирования с имитацией статистических характеристик прогнозируемой электромагнитной обстановки. Были получены количественные соотношения, характеризующие метод, среди которых важнейшим следует считать формулы для расчёта минимального времени контроля; анализируются пути его уменьшения. Частотная избирательность радиоприемников (РПр) является важнейшей характеристикой, во многом определяющей способность радиотехнической системы к совместной работе с другими радиосредствами.
Резкое усложнение ЭМО и обострение проблемы ЭМС требуют учета взаимодействия непреднамеренных радиопомех (НРП) между собой на нелинейных элементах самого РПрУ. В связи с этим целесообразно применить многосигнальное (хотя бы двухсигнальное) воздействие. Прототипом описываемого здесь метода может служить известный [4] более чем 12 лет, разработанный в Минском радиотехническом институте, метод двухчастотного зондирования. Предлагается дальнейшее развитие метода, состоящее в следующем: зондирующие сигналы должны воспроизводить статистические свойства НРП, в частности по вероятностным распределениям несущих частот и мощности; конечный результат должен формироваться как интегральный, полученный при установке прогнозируемых условий работы РПрУ. Краткое описание метода опубликовано в [5,6].
















