62975 (588878), страница 8
Текст из файла (страница 8)
Rб = 30000 + 30000 = 60000 (Ом).
Отклонение номиналов резисторов 5%, т.е Кr = 0,95.
Подставляем данные в формулу (2.13):
P = 220 • [((220 – 2•0,65) / 629100•0,95) +
+((220 – 2•0,65 – 4,95) / 60000•0,95)] =
= 220 • [0,00037 + 0,0038] = 0,92 (ВА).
Потребляемый устройством ток от сети в ждущем режиме при номинальном сетевом напряжении, составляет 4,0 мА.
Отсюда P = 220 • 0,004 = 0,88 ВА, что находится в пределах рассчитанной величины.
Поскольку в ждущем режиме устройство представляет собой чисто активную нагрузку, активная мощность в данном случае эквивалентна полной мощности: Р = 0,92 ВА = 0,92 Вт.
Интересно отметить, что при увеличении яркости канала с минимума до максимума коэффициент мощности (power factor) увеличивается с 0,22 до 0,98.
Рассчитанная потребляемая мощность соответствует европейской директиве 1275/2008/ЕС от 17 декабря 2008 года, согласно которой уровень энергопотребления устройств, выпускаемых с 07 января 2010 года, не должен превышать 1 Вт в ждущем режиме.
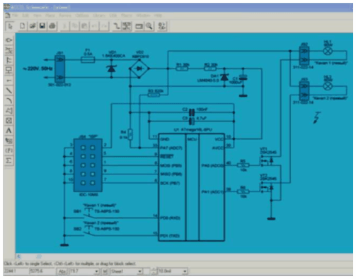
2.7 Разработка схемы электрической принципиальной
После выбора компонентов и расчета элементной базы приступаем к разработке схемы электрической принципиальной в Accel EDA (Рис. 2.7).
Рисунок 2.7 - Принципиальная схема устройства автоматического регулирования света в Accel EDA
Схема электрическая принципиальная устройства автоматического регулирования света на микроконтроллере приведена в Приложении Ж.
3 ТЕХНИКО-ЭКОНОМИЧЕСКОЕ ОБОСНОВАНИЕ ОБЪЕКТА РАЗРАБОТКИ
В данном разделе проводится технико-экономический расчет стоимости устройства автоматического регулирования света.
Стоимость устройства будет состоять из стоимости разработки ПО для микроконтроллера и стоимости разработки конструкторской документации и сборки устройства.
3.1 Расчет расходов ПО для микроконтроллера, которое разрабатывается
Исходные данные для расчета стоимости разработки ПО, которое разрабатывается приведенны в таблице 3.1.
Таблица 3.1 – Данные на 1.01.2010 г.
| №п/п | Статьи затрат | Усл. обозн. | Ед. изм. | Значения | |||||
| Проектирование и разработка ПЗ | |||||||||
| 1 | Часовая тарифная ставка программиста | Зпр | грн. | 8,00 | |||||
| 2 | Коэффициент сложности программы | с | коэф. | 1,40 | |||||
| 3 | Коэффициент коррекции программы | Р | коэф. | 0,05 | |||||
| 4 | Коэффициент увеличения расходов труда | Z | коэф. | 1,3 | |||||
| 5 | Коэффициент квалификации программиста | k | коэф. | 1,0 | |||||
| 6 | Амортизационные отчисления | Амт | % | 10,0 | |||||
| 7 | Мощность компьютера, принтера | WМ | Квт/ч | 0,40 | |||||
| 8 | Стоимость ПЕОМ IBM Sempron LE1150(AM2)/1GB/TFT | Втз | грн. | 3200,00 | |||||
| 9 | Тариф на электроэнергию | Це/е | грн. | 0,56 | |||||
| 10 | Норма дополнительной зарплаты | Нд | % | 15,0 | |||||
| 11 | Отчисление на социальные расходы | Нсоц | % | 37,2 | |||||
| 12 | Транспортно-заготовительные расходы | Нтр | % | 4,0 | |||||
| Эксплуатация П0 | |||||||||
| 13 | Численность обслуживающего персонала | Чо | чел | 1 | |||||
| 14 | Часовая тарифная ставка обслуживающего персонала | Зперс | грн. | 6,00 | |||||
| 15 | Время обслуживания систем | То | час/г | 150 | |||||
| 16 | Стоимость ПЕОМ | Втз | грн. | 3200,00 | |||||
| 17 | Норма амортизационных отчислений на ПЕОМ | На | % | 10,0 | |||||
| 18 | Норма амортизационных отчислений на ПЗ | НаП | % | 10,0 | |||||
| 19 | Накладные расходы | Рнак | % | 25,0 | |||||
| 20 | Отчисление на содержание и ремонт ПЕОМ и ПО | Нр | % | 10,0 | |||||
| 21 | Стоимость работы одного часа ПЕОМ | Вг | грн. | 6,5 | |||||
Первичными исходными данными для определения себестоимости ПО является количество исходных команд (операторов) конечного программного продукта. Условное количество операторов Q в программе задания может быть оценено по формуле:
, (3.1)
где у – расчетное количество операторов в программе, что разрабатывается (единиц);
с – коэффициент сложности программы;
р – коэффициент коррекции программы в ходе ее разработки.
Рассчитанное количество операторов в разработанной программе – 500.
Коэффициент с – относительная сложность задания относительно отношения к типичной задаче, сложность которой принята более 1, лежит в границах от 1,25 до 2,0 и выбирается равным 1,30.
Коэффициент коррекции программы р – увеличение объема работ за счет внесения изменений в программу лежит в границах от 0,05 до 0,1 и выбирается равным 0,05.
Подставим выбранные значения в формулу (3.1) и определим величину Q:
Q = 500∙1,3 (1 + 0,05) = 682,5.
3.2 Расчет расходов на создание ПО
Расчет расходов на ПО проводится методом калькуляции расходов, в основу которого положена трудоемкость и заработная плата разработчиков. Трудоемкость разработки ПЗ рассчитывается по формуле:
(3.2)
где То – расходы труда на описание задания;
Ти – расходы труда на изучение описания задания;
Та – расходы труда на разработку алгоритма решения задания;
Тп – расходы труда на составление программы по готовой блок-схеме;
Тотл – расходы труда на отладку программы на ЭВМ;
Тд – расходы труда на подготовку документации.
Составные расходы труда, в свою очередь, можно определить по числу операторов Q для ПО, что разрабатывается. При оценке составных расходов труда используются:
- коэффициенты квалификации разработчика алгоритмов и программ – к;
– увеличение расходов труда в результате недостаточного описания задания – Z.
Коэффициент квалификации разработчика характеризует меру подготовленности исполнителя к порученной ему работе (он задается в зависимости от стажа работы), к = 1,0.
Коэффициент увеличения расходов труда в результате недостаточного описания задания характеризует качество постановки задания, выданной для разработки программы, в связи с тем, что задание требовало уточнения и некоторой доработки. Этот коэффициент принимается равным 1,3.
Все исходные данные приведенные в таблице 3.1.
а) Трудоемкость разработки П0 составляет:
Расходы труда на подготовку описания задания То принимаются равными 5 чел/час, исходя из опыта работы.
Расходы труда на изучение описания задания Те с учетом уточнения описания и квалификации программиста могут быть определены по формуле:
; (3.3)
Ти = 682,5∙1,3/80∙1 = 11(чел/час)
Расходы труда на разработку алгоритма решения задачи рассчитываются по формуле:
; (3.4)
Та=682,5/25∙1 = 27 (чел/час)
Расходы труда на составление программы по готовой блок-схеме Тп рассчитываются по формуле:
; (3.5)
(чел/час)
Расходы труда на отладку программы на ПЕОМ Тотл рассчитываются по формуле:
-
при автономной отладке одного задания:
; (3.6)
(чел/час)
-
при комплексной отладке задания:
; (3.7)
(чел/час)
Расходы труда на подготовку документации по заданию Тд определяются по формуле:
, (3.8)
где Тдр – расходы труда на подготовку материалов в рукописи:
; (3.9)
(чел/час)
Тдо – расходы труда на редактирование, печать и оформление документация:
. (3.10)
(чел/час)
Подставляя приобретенных значений в формулу (3.8), получим:
(чел/час)
Определим трудоемкость разработки ПО, подставив полученные значения составляющих в формулу (3.2):
Расчет трудоемкости и зарплаты приведен в таблице 3.2.
б) Расчет материальных расходов на разработку ПЗ
Материальные расходы Мз, которые необходимы для создания ПО приведенные в таблице 3.3.
Таблица 3.2 – Трудоемкость и зарплата разработчиков ПО
| Наименование этапов разработки | Трудоемкость чел/часов | Почасовая тарифная ставка программиста, грн. | Сумма зарплаты, грн. |
| Описание задания | 5 | 8,00 | 40,00 |
| Изучение задания | 11 | 8,00 | 88,00 |
| Составление алгоритма решения задачи | 27 | 8,00 | 216,00 |
| Программирование | 31 | 8,00 | 248,00 |
| Отладка программы | 136,5 | 8,00 | 1092,00 |
| Оформление документации | 59 | 8,00 | 472,00 |
| Вместе: | 269,5 | 8,00 | 2156,00 |
Таблица 3.3 – Расчет материальных расходов на разработку ПО
| Материал | Фактическое количество | Цена за единицу, грн. | Сумма, грн. |
| 1. DVD | 1 | 3,00 | 6,00 |
| 2. Бумага | 500 | 0,10 | 50,00 |
| ВМЕСТЕ: | 56,00 | ||
| ТЗР (4%) | 2,24 | ||
| ВМЕСТЕ: | 57,24 |
в) Расходы на использование ЭВМ при разработке ПО
Расходы на использование ЭВМ при разработке ПО рассчитываются, исходя из расходов одного часа, по формуле:















