62975 (588878), страница 14
Текст из файла (страница 14)
break;
case 3: #include "mode_3.c";//быстро погасить
//быстро погасить
if(GIMSK==0x00)
{
if(in_home) mode=0;
else mode=7;
break;
}
if(++timer_ofa>21000)
{
timer_ofa=0;
if(ofa>ofa_min) ofa--;
else GIMSK=0x00;
}
break;
case 4: #include "mode_4.c";//быстро включить
//быстро включить
if(GIMSK==0x00)
{
ofa=ofa_min;
GIMSK=0x40;
timer_ofa=0;
}
if(++timer_ofa>330)
{
timer_ofa=0;
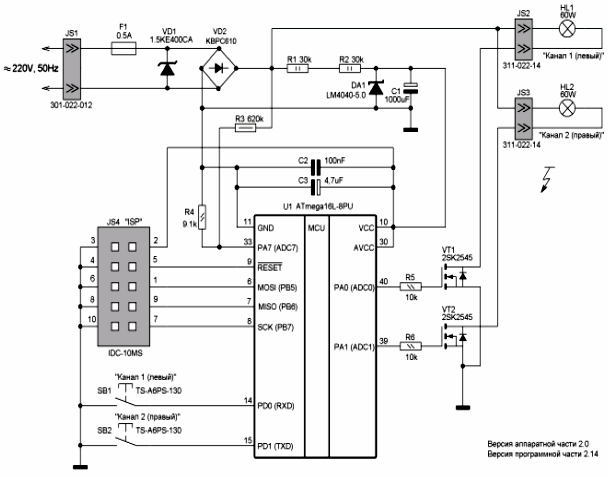
if(ofa else { if(in_home) mode=0; else mode=7; } } break; case 5: #include "mode_5.c";//запомнить ДУ "+" //запомнить ДУ "+" red=0; green=second; //если за 10 сек не приняли сигнал программирования, то выход из программирования if(clock>20) mode=7; break; case 6: #include "mode_6.c";//запомнить ДУ "-" //запомнить ДУ "-" green=0; red=second; //если за 10 сек не приняли сигнал программирования, то выход из программирования if(clock>20) mode=7; break; case 7: #include "mode_7.c";//просто ждем //просто ждем if(GIMSK==0x00) green=1;//зажигаем зеленый светодиод else green=0;//тушим зеленый светодиод break; default: goto begin; } #asm SBIS 0x16,0 RJMP L1 CBI 0x12,4 RJMP L2 L1: SBI 0x12,4 L2: #endasm } } ПРИЛОЖЕНИЕ Б :1000000011C06DC2FDCFFCCFFBCFCEC274C2F8CF02 :10001000F7CFF6CFF5CF414D415220543032363034 :1000200000000000F894EE27ECBBE5BFF8E1F1BD5D :10003000E1BD8DE0A2E0ED938A95E9F780E8A0E6C6 :10004000ED938A95E9F7E2E2F0E0C8953196802DCC :10005000C8953196902D0097B9F0C8953196A02D8E :10006000C8953196B02DC8953196102CC89531960B :100070006E2F7F2FF02DE12DC89531960D920197AF :10008000D9F7E62FF72FE1CFEFEDEDBFC0E8D0E0D5 :10009000A1C28824EFE38E1680F4E82DA881B981EF :1000A000F0E0EA0FFB1FFF93EF93A0E8A80DEC919F :1000B000AF91BF9197D38394EDCFE7E07E2E882454 :1000C000E0E0E093800022960895A0E8A80DEC916E :1000D000EF93E881E695E695A88175D3EA1BAF9189 :1000E000AE1760F0A0E8A80DEC91EF93E881E695DB :1000F000E695A881EA0FAF91EA1710F4689435F8F5 :10010000219608950A93E091BF00F091C0003097C6 :10011000E1F021FE02C020FC01C010C0E091BF0050 :10012000F091C0003197E093BF00F093C00030978A :1001300009F0B5C0E89423F824F8B1C0EBE1F6E08B :10014000E093BF00F093C000AAC0E091C100E0308E :1001500019F420FE22C0A3C0A091C100A73030F541 :1001600021FE03C020FC03C00EC020FC0CC0A0E890 :10017000EC91EF5FEC93AE2FEAEFEA1718F4E0E0B2 :10018000E093C1008CC0A0918000E4E1EA1728F45C :10019000E091C100EF5FE093C100E091C100EF5F2B :1001A000E093C100E0E0E093800079C0E0E021FC52 :1001B000E1E0EF93E0E020FCE1E0AF91EA1731F0FD :1001C0008394A0E8A80DE0E0EC9369C0EFE38E16FD :1001D00028F4A0E8A80DAC91AF3F08F006C0A0E855 :1001E000A80DEC91EF5FEC935AC0689427F8E0E01B :1001F000E093C100E72DE53031F4E1E0F0E0FA935F :10020000EA9347DF4CC0E63031F4E0E4F0E0FA93E3 :10021000EA933FDF44C0E89435F88824EEE38E1675 :1002200060F4A82DB0E0AF5FBF4FD1D20E2F0F3FCB :1002300021F00A934ADF8394F1CF35FC04C068941F :1002400023F8E89424F8E89435F88824EEE38E1631 :1002500060F4A82DB0E0A05CBF4FB9D20E2F0F3FC5 :1002600021F00A9332DF8394F1CF35FC04C0E89487 :1002700023F8689424F823FC02C024FE06C0EBE1B6 :10028000F6E0E093BF00F093C000EFE38E2E8820ED :1002900031F08A94A0E8A80DE0E0EC93F8CF099142 :1002A0000895A091C200B091C3001196A093C2001E :1002B000B093C300A03DE7E0BE0708F40895E0E076 :1002C000E093C200E093C30030FA31F832FA33F819 :1002D000E8948099689430F8E8948699689432F8A4 :1002E00031FC06C033FC04C030FC02C032FE01C049 :1002F00019C0A091C700B091C800EEE1F0E0EA1784 :10030000FB0730F47724689441F8DD24EE2409C01B :10031000E091C700F091C8003196E093C700F093D8 :10032000C800089531FE06C033FC04C030FE02C090 :1003300032FE05C024FE02C041FE01C017C0A091DC :10034000C700B091C800AA30E0E0BE0728F0E1E0A5 :100350007E2EE89441F809C0E091C700F091C800F2 :100360003196E093C700F093C800089531FC06C0B1 :1003700033FE04C030FC02C032FC05C023FE02C0C4 :1003800041FE01C017C0A091C700B091C800AA30BB :10039000E0E0BE0728F0E2E07E2EE89441F809C0D4 :1003A000E091C700F091C8003196E093C700F09348 :1003B000C800089531FE0CC033FC0AC030FE08C0EE :1003C00032FE06C0E5E0E71519F0E6E0E71511F4A6 :1003D00037FE15C0E89437F8A091C700B091C80067 :1003E000AA30E0E0BE0750F4E3E07E2EE89441F846 :1003F000A62DA058EA2FE695E6956E1A089531FCD1 :100400000CC033FE0AC030FE08C032FE06C0E5E074 :10041000E71519F0E6E0E71511F436FE0FC0E89491 :1004200036F8A091C700B091C800AA30E0E0BE073E :1004300020F4E4E07E2EE89441F8089531FE06C0F1 :1004400033FE04C030FC02C032FC01C00DC0689411 :1004500034F8A091C400AF5FA093C400E7E0EA17AE :1004600010F4E5E015C0089531FE06C033FE04C067 :1004700030FE02C032FE01C00FC0689434F8A09173 :10048000C500AF5FA093C500E7E0EA1720F4E6E0FF :100490007E2EDD24EE24089534FE05C0E091C600D2 :1004A000EF5FE093C600A091C600E4E1EA1748F4CC :1004B000E89434F8E0E0E093C600E093C400E093F1 :1004C000C500E1E0E71519F0E2E0E71511F4E7E017 :1004D0007E2EE0E0E093C700E093C80008955FB689 :1004E000EF93E89422F8EFEFEDBD6CBCE2E8E9BFD2 :1004F000EF915FBE189527FE01C018958F939F93CB :10050000AF93BF93CF93DF93EF93FF93EFB7E06881 :10051000EF9320FA21F8E894B099689420F825FE2A :100520000AC023FC08C041FC06C0E1E0E71519F051 :10053000E2E0E71509F402C0689436F826FE0AC026 :1005400024FC08C041FC06C0E1E0E71519F0E2E038 :10055000E71509F402C0689437F823FA25F824FA5D :1005600026F87894CFDD9DDEEB2DFC2D3196BE2E46 :10057000CF2EE538AEE1FA0748F0BB24CC24ED2DB0 :10058000FE2D3196DE2EEF2EE1E04E26EF91EFBFED :10059000FF91EF91DF91CF91BF91AF919F918F919B :1005A000E89427F8089518955FB6EF93E0E0E8BB6C :1005B000E9E0EA95F1F7EEE1E8BBEFEFEDBDE4E647 :1005C000ECBD22FE02C0E2E0E9BF689422F8EF91A0 :1005D0005FBE1895F894EEE1E7BBE8BBE0E3E1BB52 :1005E000E1E4E2BBE1E0E3BFE2E0E2BFE9BFE4E077 :1005F000EEBDE0E0EFBDEDBDECBDEBBDEABDEBBF98 :10060000E3E0E5BFE0E4EABFE0E8E8B9E89427F812 :1006100022F8689441F821F820F833F831F877246B :100620006E2E7894E72DE030C9F440FAE2B3E4F995 :10063000E2BB40FAE2B3E5F9E2BBE0E8F0E7ED1532 :10064000FE0511F4E4E07E2EE0E9FEE7ED15FE057F :1006500020F4E3E07E2EDD24EE24AEC0E130E1F4B0 :10066000EBB7E03019F4E7E07E2EA6C0E92DFA2DB5 :1006700031969E2EAF2EAE2FBF2FECE4FDE1EA1790 :10068000FB0748F49924AA24E0E8E61510F46A94DC :1006900002C0E0E0EBBF90C0E230F9F4EBB7E0302D :1006A00031F4E0E86E2EE0E4EBBF9924AA24E92DB2 :1006B000FA2D31969E2EAF2EAE2FBF2FECE4FDE12A :1006C000EA17FB0748F49924AA24E8EE6E1610F402 :1006D000639402C0E7E07E2E6FC0E33001F5EBB714 :1006E000E03039F441FE02C0772402C0E7E07E2EFC :1006F00063C0E92DFA2D31969E2EAF2EAE2FBF2F5F :10070000E8E0F2E5EA17FB0748F49924AA24E0E8B8 :10071000E61510F46A9402C0E0E0EBBF4DC0E4308F :1007200019F5EBB7E03031F4E0E86E2EE0E4EBBF12 :100730009924AA24E92DFA2D31969E2EAF2EAE2FA4 :10074000BF2FEAE4F1E0EA17FB0768F49924AA2432 :10075000E8EE6E1610F4639406C041FE02C07724E2 :1007600002C0E7E07E2E28C0E53069F4949840FA94 :10077000E2B3E5F9E2BBE4E1F0E0ED15FE0510F4CB :10078000E7E07E2E19C0E63069F4959840FAE2B3AE :10079000E4F9E2BBE4E1F0E0ED15FE0510F4E7E07A :1007A0007E2E0AC0E73039F4EBB7E03011F4959AA9 :1007B00001C0959801C00ECFB09B02C0949801C0B3 :1007C000949A30CFFFCF1A2EAE2FE12D0895E199E4 :1007D000FECFFF93FFB7F894AEBBE09AEDB3FFBF37 :1007E000FF910895E199FECF9FB7F894AEBBE09AD0 :1007F0008DB3E81719F0EDBBE29AE19A9FBF089517 :00000001FF ПРИЛОЖЕНИЕ Г Расчет балластного сопротивления в Excel Продолжение Приложение Г ПРИЛОЖЕНИЕ Д Калькуляция комплектующих проектируемого устройства в Excel ПРИЛОЖЕНИЕ Ж Схема принципиальная электрическая устройства автоматического регулирования света
Характеристики
Список файлов ВКР
















