48577 (588574), страница 5
Текст из файла (страница 5)
Созданы временные организационные структуры, выполняющие управление работами по проекту.
Разработаны Положения о создаваемых организационных структурах, должностные инструкции персонала.
Разработаны процедуры управления проектами на всех фазах жизненного цикла, разработаны детальные инструкции и шаблоны управленческих документов.
Для повышения качества управления проектами могут применяться средства автоматизации операций календарно-ресурсного планирования и управления документами.
2.2 Постановка и алгоритм решения комплекса задач
Модуль данной автоматизированной системы функционирует следующим образом:
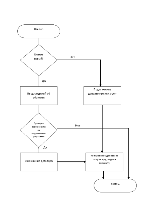
При обращении абонента в отдел продаж ТЦПУ, на основании его адреса проживания и паспортных данных, заполняется письменное заявление с указанием выбранных услуг связи.
На основании письменного заявления абонента, заключается договор на оказание услуг связи и формируется наряд на выполнение технических работ. Данные абонента вносятся в базу «Расчет М» и ему выдается смарт-карта, на которую копируются его данные. Абоненты, с которыми договор заключен ранее, могут получить смарт-карту в любое удобное для них время по желанию.
На основании наряда и наличии технической возможности, абоненту подключаются дополнительные виды обслуживания либо устанавливается дополнительное оборудование, при этом оплата за данные услуги производится ежемесячно и выставляется в счете-извещении, а также абонент всегда может проверить состояние своего счета через терминал «Элекснет» путем бесконтактного считывания со смарт-карты.
Оплата производится через Сбербанк России или почтовые отделения по счету-извещению или через терминал оплаты «Элекснет» с использованием смарт-карты.
Управление набором услуг может быть осуществлено в ТЦПУ с помощью менеджеров или персонально каждым абонентом через терминал «Элекснет».
Контроль дебиторской задолженности и отключение от ТфОП производится ежемесячно, в случае неоплаты абонентом счета за услуги связи.
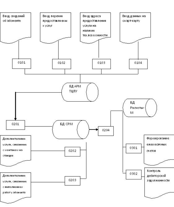
Перечень автоматизированных функций проектируемой системы приведен в таблице 2.1.
Таблица 2.1.
Описание автоматизированных функций
| Код функции | Наименование функции | Назначение функции | Основная входная информации | Основная выходная информация | Получатели информации |
| 1 | 2 | 3 | 4 | 5 | 6 |
| 0101 | Ввод сведений об абоненте | Формирование договора на оказание услуг связи | Паспортные данные абонента | Договор на оказание услуг связи | 0201 0304 0202 0301 0304 |
| 0102 | Ввод перечня предоставляемых услуг | Формирование наряда на выполнение тех.работ, выставление установочного платежа | Адрес предоставление услуги | Наряд, квитанция | 0201 0104 |
| 0103 | Ввод адреса предоставления услуги на наличие тех.возможности | Бронирование тел.номера, предоставление доп.услуг | Адрес предоставления услуги | Дополнительное соглашение на подключение доп.услуг | 0201 0202 0203 0204 |
| 0104 | Ввод данных на смарт-карту | Копирование данных на личную смарт-карту клиента | Данные абонента, выбор услуг на основании прейскуранта цен | Смарт-карта | 0302 |
| 0201 | Формирование наряда на выполнение работ по оказанию услуг связи | Проведение тех.работ монтерами компании по указанному адресу | Адрес предоставления услуги, контактные и паспортные данные абонента | Наряд | 0202 0203 |
| 0202 | Дополнительные услуги, связанные с монтажом на станции | Подключение доп.услуг абоненту | Смарт-карта | Выписка терминала о подключенной услуге | 0301 |
| 0203 | Дополнительные услуги, связанные с выполнением работ у абонента | Установка доп.оборудования абоненту | Заявление абонента | Дополнительное соглашение | 0301 |
| 0204 | Бронирование телефонного номера | Выбор «красивых» телефонных номеров | Смарт-карта | Договор на оказание услуг связи | 0102 0301 |
| 0301 | Формирование ежемесячных счетов | Выставление счетов за оказанные услуги | Договор а оказание услуг связи, доп.соглашение | Счет-извещение, изменение счета на смарт-карте | 0302 |
| 0302 | Контроль дебиторской задолженности | Перечисление денежных средств от абонентов за оказанные услуги | Счет-извещение | Ежемесячный отчет о дебиторской задолженности | 0301 |
Схема технологического процесса обработки информации показана на рис. 2.4.
Схема взаимосвязи автоматизированных функций показана на рис. 2.5.
Рис.2.4. Схема технологического процесса обработки информации
Рис.2.5. Схема взаимосвязи автоматизированных функций
Выходная информация при применении информационной технологии управления документооборотом должна удовлетворять следующим требованиям:
достоверность;
оперативность;
полнота;
доступность для восприятия.
Описание структурных единиц информации входных и выходных сообщений приведено в Приложении 2, 3, 4, 5.
Алгоритм работы менеджеров ТЦПУ при обращении клиента в виде схем рассмотрен на рисунке 2.6.
Рис. 2.6. Схема алгоритма решения задач
Из проведенного анализа можно сделать вывод о том, что при внедрении в деятельность организации персональных смарт-карт клиента, которые содержат информацию о его счете и подключенных услугах, процесс обслуживания клиентов значительно улучшился. Это выражается в сокращении количества транзакций на обслуживание одного клиента и, соответственно, должно сократить затрачиваемое на это количество времени.
2.3 Описание контрольного примера
Входными данными для контрольного примера служит информация, излеченная из следующих документов:
Паспортные данные абонента;
Письменное заявление абонента на подключение услуг связи.
На основе этих данных, введенных в ИС, производятся работы по подключение услуг связи и выдается смарт-карта. Промежуточной информацией является:
Договор на оказание услуг связи;
Наряд на выполнение технических работ;
Счет-извещение на оплату за оказанные услуги;
Личная смарт-карта абонента.
Оплата услуг связи и управление дополнительными услугами абонентом осуществляется самостоятельно через терминалы «Элекснет» с использованием функции «Записная книжка». Для входа в нее нужно просто приложить смарт-карту к желтому кругу на терминале и выбрать услугу к оплате из своего платежного меню.
При выборе оператора связи «Центральный телеграф» на экране автоматически высвечивается номер телефона абонента и перечень подключенных услуг с возможностью изменения их набора. После произведения оплаты абонент получает квитанцию.
Квитанция, подтверждающая факт оплаты услуг связи является выходной информацией для данного примера [28].
2.4 Программная реализация комплекса задач
Для занесения данных клиента на смарт-карту после заключения договора на обслуживание необходимо добавить функцию копирования данных на смарт-карту в существующую ИС «Расчет М». Для этого нужно добавить кнопку «Копировать данные на смарт-карту» в окне информации о клиенте.
В разделе «Возможность доступа к услугам МГ/МН» в окне «Договор» добавляем в раскрывающийся список пункты:
кредитная система оплаты;
предоплатная система оплаты (рис. 2.11).
Рис. 2.11. Экранная форма «Расчет М», договоры
Чтобы подключить бесконтактную карту к терминалу Элекснет необходимо произвести следующие действия:
1. Войти в меню Записной книжки, затем нажмите на кнопку «Настройки». 2. Нажать на кнопку «Сделать RFID-карту ключом входа в Записную книжку».
3. Приложить карту к желтому кругу на терминале.
3. Обоснование экономической эффективности проекта
3.1 Выбор и обоснование методики расчета экономической эффективности
Эффективность – одно из наиболее общих экономических понятий и представляет собой соотношение между затратами на проведение какого – либо мероприятия в определенное время и получаемыми результатами.
Применительно к процессу внедрения новой информационной технологии в деятельность ОАО «Центральный телеграф» эффективность должна характеризоваться с точки зрения соотношения затрат на ее разработку и внедрение и результатов функционирования.
До настоящего времени пока не выработано обобщенного показателя, с помощью которого можно было бы произвести оценку эффективности внедрения информационной технологии с высокой степенью достоверности.
В основу оценки эффективности внедрения ИТ предложен системный (комплексный) подход. Его сущность заключается в следующем:
- оценка эффективности внедрения проводится комплексно по совокупности показателей;
- эффективность внедрения оценивается по отдельным ее составляющим: АРМ–ам, объектам внедрения, функциям, подразделениям;
- выборку группы показателей производить исходя из главных целей внедрения технологии с использованием смарт-карт;
Кроме того, выбранные показатели эффективности должны отвечать следующим требованиям: быть критичными к факторам, определяющим эффективность внедрения ИТ, по возможности простыми и иметь здравый смысл. Также выбранные показатели эффективности должны отражать как статику, так и динамику, т.е. включать в свой состав абсолютные и относительные показатели.
При этом необходимо иметь в виду, что при расчете значений показателей эффективности следует сравнивать две величины. Первая из них выражает значение показателя до внедрения, вторая – после внедрения ИТ. Задача внедрения ИТ заключается главным образом в том, чтобы за заданные промежутки времени и к установленным срокам обработать всю необходимую информацию при минимальных затратах, добиваясь при этом сокращения числа работников, занятых обработкой информации. Чем будут ниже эти затраты, тем эффективнее будет процесс автоматизированной обработки информации. Выбор более экономичных вариантов внедрения ИТ, требующих меньшее количество финансовых работников, меньших затрат на эксплуатацию ИТ и капитальных вложений, является одним из основных условий общей эффективности ИТ [17, 38].















