48370 (588547), страница 5
Текст из файла (страница 5)
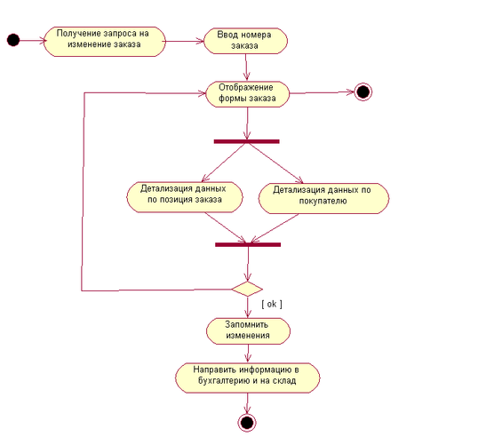
3. Добавьте на диаграмму начальное состояние
4. Добавьте на диаграмму два конечных состояния
5. Добавьте на диаграмму следующие виды деятельностей
: «Получение запроса на изменение заказа», «Ввод номера заказа», «Отображение формы заказа», «Детализация данных по позициям заказа», «Детализация данных по покупателю», «Запомнить изменения», «Направить информацию в бухгалтерию и на склад»
6. Добавьте на диаграмму два символа горизонтальной синхронизации
7. Добавьте на диаграмму символ принятия решений
8. Используя переходы
приведите диаграмму к виду, показанному на рисунке 6.
Рис. 6 - Диаграмма видов деятельности
4.2 Лабораторная работа №2
4.2.1 Создание диаграммы взаимодействий
Interaction diagram (диаграммы взаимодействия). Этот тип диаграмм включает в себя Sequence diagram (диаграммы последовательности) и Collaboration diagram (диаграммы кооперации).Эти диаграммы позволяют с разных точек зрения рассмотреть взаимодействие объектов в создаваемой системе.
4.2.2 Создание диаграммы последовательностей
-
Sequence diagram (диаграммы последовательности действий)
Взаимодействие объектов в системе происходит посредством приема и передачи сообщений объектами-клиентами и обработки этих сообщений объектами-серверами. При этом в разных ситуациях одни и те же объекты могут выступать и в качестве клиентов, и в качестве серверов.
Данный тип диаграмм позволяет отразить последовательность передачи сообщений между объектами.
Этот тип диаграммы не акцентирует внимание на конкретном взаимодействии, главный акцент уделяется последовательности приема/передачи сообщений. Для того чтобы окинуть взглядом все взаимосвязи объектов, служит Collaboration diagram.
Особенности разработки диаграммы последовательности в среде IBM Rational Rose
Диаграмма последовательности является формой визуализации взаимодействия в модели и, как и диаграмма кооперации, оперирует объектами и сообщениями. Особенность работы в среде IBM Rational Rose 2003 заключается в том, что этот вид канонической диаграммы может быть создан автоматически после построения диаграммы кооперации и нажатия клавиши . С помощью этой же клавиши осуществляется переключение между диаграммами последовательности и кооперации в модели.
Однако в отдельных случаях бывает удобно начать построение диаграмм взаимодействия с диаграммы последовательности. В этом случае активизировать рабочее окно диаграммы последовательности можно несколькими способами:
-
Щелкнуть на кнопке с изображением диаграммы взаимодействия на стандартной панели инструментов и выбрать для построения диаграмму последовательности.
-
Выполнить операцию главного меню: Browse
Interaction Diagram (Браузер
Диаграмма взаимодействия) и выбрать для построения новую диаграмму последовательности. -
Выполнить операцию контекстного меню: New
Sequence Diagram (Новая
Диаграмма последовательности) для логического представления или представления вариантов использования в браузере проекта.
При этом появляется новое окно с чистым рабочим листом диаграммы классов и специальная панель инструментов, содержащая кнопки с изображением графических примитивов, необходимых для разработки диаграммы последовательности (табл. 8). Назначение отдельных кнопок панели можно узнать из всплывающих подсказок.
Таблица 8 - Назначение кнопок
| Графическое изображение | Всплывающая подсказка | Назначение кнопки |
| Selection Tool | Превращает изображение курсора в форму стрелки для последующего выделения элементов на диаграмме | |
| Text Box | Добавляет на диаграмму текстовую область | |
| Note | Добавляет на диаграмму примечание | |
| Anchor Note to Item | Добавляет на диаграмму связь примечания с соответствующим графическим элементом диаграммы | |
| Object | Добавляет на диаграмму объект | |
| Object Message | Добавляет на диаграмму простое сообщение | |
| Message To Self | Добавляет на диаграмму рефлексивное сообщение | |
| Return Message | Добавляет на диаграмму сообщение типа возврата из вызова процедуры | |
| Destruction Marker | Добавляет на диаграмму символ уничтожения объекта | |
| Procedure Call | Добавляет на диаграмму сообщение типа вызова процедуры (по умолчанию отсутствует) | |
| Asynchronous Message | Добавляет на диаграмму асинхронное сообщение (по умолчанию отсутствует) |
1. Щелкните правой кнопкой на варианте использования «Ввести новый заказ» в браузере.
2. В открывшемся меню выберите пункт New -> Sequence Diagramm.
3. Назовите новую диаграмму «Добавить заказ».
4. Дважды щелкнув по ней, откройте ее.
5. Перетащите действующее лицо «Продавец» из браузера на диаграмму.
6. Поместите объект
в верхнюю часть диаграммы, назовите его «Выбор варианта заказа».
7. Создайте еще четыре объекта, назовите их «Форма деталей заказа», «Менеджер по заказам», «Номер заказа» и «Администратор транзакций», соответственно.
8. Создайте сообщение, нажав кнопку Object Message
и проведя мышью линии жизни действующего лица «Продавец» к линии жизни объекта «Выбор вариантов заказа».
9. Выделив сообщение, введите его имя «Создать новый заказ».
10. Так же поместите на диаграмму следующие сообщения:
- «Открыть форму», между «Выбор варианта заказа» и «Форма деталей заказа»
- «Ввести номер заказа, покупателя, предметы заказа», между «Продавец» и «Форма деталей заказа»
- «Сохранить заказ», между «Продавец» и «Форма деталей заказа»
- «Сохранить заказ», между «Форма деталей заказа» и «Менеджер по заказам»
- «Создать новый пустой заказ», между «Менеджер по заказам» и «Номер заказа»
- «Указать номер заказа, покупателя, предметы заказа» между «Менеджер по заказам» и «Номер заказа»
- «Сохранить заказ», между «Менеджер по заказам» и «Администратор транзакций»
- «Получить информацию о заказе», между «Номер заказа» и «Администратор транзакций».
11. Также добавить рефлексивное сообщение
на «Администратор транзакций»
Соотнесение объектов с классами:
12. Щелкните правой кнопкой на объекте «Выбор варианта заказа».
13. В открывшемся меню выберите пункт Open Specification.
14. В раскрывшемся списке классов выберите пункт New.Появится окно спецификации классов, в поле Name введите «Выбор заказа».
1
Рис.20. Соотнесение объектов с классами
5. Проделайте те же действия с оставшимися объектами, согласно рисунку 7.Рис. 7 - Диаграмма последовательности
4.2.3 Создание диаграммы кооперации
Collaboration diagram (диаграмма кооперации)
Этот тип диаграмм позволяет описать взаимодействия объектов, абстрагируясь от последовательности передачи сообщений.
На этом типе диаграмм в компактном виде отражаются все принимаемые и передаваемые сообщения конкретного объекта и типы этих сообщений.
По причине того, что диаграммы Sequence и Collaboration являются разными взглядами на одни и те же процессы, Rational Rose позволяет создавать из Sequence диаграммы диаграмму Collaboration и наоборот, а также производит автоматическую синхронизацию этих диаграмм.
-
Особенности разработки диаграмм кооперации в среде IBM Rational Rose 2003
Активизировать рабочее окно диаграммы кооперации в программе IBM Rational Rose 2003 можно несколькими способами:
-
Щелкнуть на кнопке с изображением диаграммы взаимодействия на стандартной панели инструментов и выбрать для построения новую диаграмму кооперации.
-
Выполнить операцию главного меню: Browse
Interaction Diagram (Браузер
Диаграмма взаимодействия) и выбрать для построения новую диаграмму кооперации. -
Выполнить операцию контекстного меню: New
Collaboration Diagram (Новая
Диаграмма кооперации) для логического представления или представления вариантов использования в браузере проекта.
При этом появляется новое окно с чистым рабочим листом диаграммы кооперации и специальная панель инструментов, содержащая кнопки с изображением графических примитивов, необходимых для разработки диаграммы кооперации (табл. 9). Назначение отдельных кнопок панели можно узнать из всплывающих подсказок.














