46688 (588426), страница 4
Текст из файла (страница 4)
диаграммы классов;
диаграммы состояний;
диаграммы сценариев;
диаграммы модулей;
диаграммы процессов;
спецификации классов, объектов, атрибутов и операций
заготовки текстов программ;
модель разрабатываемой программной системы.
Последний из перечисленных документов является текстовым файлом, содержащим всю необходимую информацию о проекте (в том числе необходимую для получения всех диаграмм и спецификаций).
Тексты программ являются заготовками для последующей работы программистов. Они формируются в рабочем каталоге в виде файлов типов .h (заголовки, содержащие описания классов) и .cpp (заготовки программ для методов). Система включает в программные файлы собственные комментарии, которые начинаются с последовательности символов //##. Состав информации, включаемой в программные файлы, определяется либо по умолчанию, либо по усмотрению пользователя. В дальнейшем эти исходные тексты развиваются программистами в полноценные программы.
Взаимодействие с другими средствами и организация групповой работы
Rational Rose интегрируется со средством PVCS для организации групповой работы и управления проектом и со средством SoDA - для документирования проектов. Интеграция Rational Rose и SoDA обеспечивается средствами SoDA.
Для организации групповой работы в Rational Rose возможно разбиение модели на управляемые подмодели. Каждая из них независимо сохраняется на диске или загружается в модель. В качестве подмодели может выступать категория классов или подсистема.
Для управляемой подмодели предусмотрены операции:
загрузка подмодели в память;
выгрузка подмодели из памяти;
сохранение подмодели на диске в виде отдельного файла;
установка защиты от модификации;
замена подмодели в памяти на новую.
Наиболее эффективно групповая работа организуется при интеграции Rational Rose со специальными средствами управления конфигурацией и контроля версий (PVCS). В этом случае защита от модификации устанавливается на все управляемые подмодели, кроме тех, которые выделены конкретному разработчику. В этом случае признак защиты от записи устанавливается для файлов, которые содержат подмодели, поэтому при считывании "чужих" подмоделей защита их от модификации сохраняется и случайные воздействия окажутся невозможными.
2.4 Постановка задач по подсистемам
Выше были определены функциональные требования к системе. Все эти функции включают в себя реализацию конкретных задач.
Использование диаграммы Use Case (рисунок 4)– это возможность увидеть систему с ее функциями и подфункциям с точки зрения пользователя.
«Генеральный директор» ввиду постоянных внешних и внутренних изменений корректирует бизнес-план. В ходе написания этих корректировок следует дать достоверную оценку макроэкономической ситуации и текущего состояния рынка в целом, а также положения на нем отрасли, динамики ее развития и имеющихся у нее перспектив, при условии неизменности подходов. Кроме того, оценивается внутренняя ситуация отрасли и обозначаются назревшие проблемы
Рисунок 4. Диаграмма Use Case.
Рассмотрим каждую функцию:
Проведение ценовой политики – оптимальная ценовая политика требует определенной информационной поддержки. Эта функция является основной, потому что именно с помощью нее можно значительно поднять уровень продаж, снижая цены. С помощью нее мы учитываем все факторы и принимаем решения.
Сравнение имеющихся ресурсов – с помощью этой функции сравниваем и анализируем уже имеющиеся ресурсы. С помощью них можно охарактеризовать эффективность управления продажами.
Снижение издержек и рисков – с помощью снижения издержек можно повысить спрос и наоборот. От этой функции зависит многое, так как риск является скрытым препятствием и может понизить уровень продаж.
Использование финансовых и материальных ресурсов – необходимо увязать имеющиеся у нас ресурсы с необходимыми требованиями рынка.
«Склад» От того, насколько правильно и точно будет выполняться и строиться работа склада предприятия зависит очень многое. Это основывается на том, что основной и главной функцией склада является контролирование и пополнение уже имеющихся товаров, а также закупка новых. Наряду с этим рассматриваются следующие функции:
Формирование заявки (формирование заказов поставщикам) – необходимо оформить заказ на основе планов закупок. При этом производится анализ уже имеющихся товаров. Также производится точный анализ рынка предлагаемой продукции. Необходимо выбрать тех поставщиков, которые бы отвечали нашим требованиям и запросам (например, выбираем приемлемые цены и хорошее качество вместо дешевого товара, но зато низких цен.)
Входной информацией является:
ID поставщика;
Наименование товара;
Количество единиц;
Дата и время доставки;
Остаток товара на складе.
Выходной информацией является оформление заявки.
Имеющиеся товары на складе – необходимо предоставить максимально точную информацию о всех товарах. На основании этого создается и формируется заявка, в которой нужно указать точное количество единиц товара, который нам необходим.
Исполнение обязательств по договорам – здесь работник Склада оговаривает точные сроки поставки и отгрузки товара. Выписывает необходимые для этого документы.
Контроль взаиморасчетов с поставщиками – необходимо своевременно рассчитываться с поставщиками. В противном случае предприятие не застраховано от того, что поставщик не подведет и вовремя осуществит выполнение нашей заявки. Это немаловажная функция, потому что иметь одних и тех же поставщиков в течении длительного времени, с которыми отлажена работа гораздо удобнее, нежели постоянно от заявки к заявке налаживать контакты с новыми.
«Отдел продаж» Какой бы выгодный товар не получил Склад, как бы хорошо не распланировало весь процесс Генеральный директор в конечном итоге все упирается в Отдел продаж и его работников. От того, насколько хорошо они знают и умеют выполнять свою работу, зависит, как будет продаваться товар, и, как следствие, благополучие управления продажами. В разрабатываемой системе считается, что работник Отдела продаж сам заполняет форму заказа. Форма заполняется каждый раз, когда приходит новый клиент.
Формирование заказа – заказ формируется основываясь на БД имеющихся в наличии товаров.
Входной информацией является:
№ заказа;
ID клиента;
Наименование товара;
Количество единиц товара;
Стоимость товара;
Дата заказа.
Выходной информацией является оформленный заказ.
Учет и контроль за исполнением заказов клиентов.
Ведение договоров с покупателями – оговариваются условия доставки товара, а также условия расчета.
Анализ продаж – на основании анализа продаж производится изучение потребительского спроса.
«Бухгалтерия» Главной задачей является автоматизация складского учета, анализ состояния складов, контроль движения товарно-материальных ценностей; бухгалтерский и налоговый учет в полном соответствии с национальным законодательством; формирование налоговой, бухгалтерской и другой регламентированной отчетности в различные органы; бухгалтерский учет и контроль смет расходов бюджетных организаций в полном соответствии с законодательством и ведомственными инструкциями; сбор сводной отчетности бюджетных организаций
«Клиенты» (потребители) – предприятием изучается потребительский спрос на производимый вид товара, разрабатывается гибкая система цен.
«Поставщики» - юридическое или физическое лицо, обеспечивающее какими-либо товарами другое лицо на определенных условиях. Поставщиком может быть изготовитель и посредник.
Важно снизить стоимость материальных ресурсов для увеличения прибыли (при неизменных накладных расходах).
Выбор и определение поставщика (определить критерии оценки поставщика, затем осуществить его поиск). Поставщик может предложить себя сам, можно найти в справочниках, на ярмарках, выставках.
Критерии оценки поставщика:
- приемлемая цена;
- качество поставляемой продукции;
- качество обслуживания потребителей;
- гибкость поставок;
- ограничение размера заказа;
- дороги;
-удаленность поставщика от потребителя;
- психологический климат в коллективе;
- кредитоспособность и финансовое положение.
Критерии выбора поставщика:
- определение количества возможных поставщиков (определение всех возможных поставщиков, включая и тех, чьими услугами наша компания ранее не пользовалась);
- определение позиции поставщиков на рынке;
- определение профессионализма и надежности поставщиков;
- предварительная оценка всех возможных поставщиков (сравнение показателей сервиса и качества, предлагаемых поставщиками расходных материалов с показателями, требуемыми внутрипроизводственными потребителями);
- проведение переговоров с поставщиками;
- оценка уровня цены;
- надежность поставок.
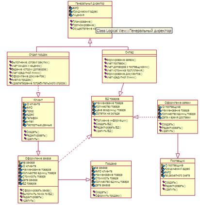
Диаграмма классов (class diagram) (рисунок 5) служит для представления статической структуры модели системы в терминологии классов объектно-ориентированного программирования. Диаграмма классов может отражать, в частности, различные взаимосвязи между отдельными сущностями предметной области, такими как объекты и подсистемы, а также описывает их внутреннюю структуру и типы отношений.
Данная диаграмма классов позволяет увидеть взаимоотношения между объектами системы, связи и зависимости.
Рисунок 5. Диаграмма классов.
Диаграмма Use Case и диаграмма классов являются основанием для построения структуры БД.
2.5 Обоснование выбора СУБД Access для разработки БД
Приложение Microsoft Access является мощной и высокопроизводительной 32-разрядной системой управления реляционной базой данных (далее СУБД).
База данных – это совокупность структурированных и взаимосвязанных данных и методов, обеспечивающих добавление выборку и отображение данных.
Реляционная база данных. Практически все СУБД позволяют добавлять новые данные в таблицы. С этой точки зрения СУБД не отличаются от программ электронных таблиц (Microsoft Excel), которые могут эмулировать некоторые функции баз данных. Существует три принципиальных отличия между СУБД и программами электронных таблиц:
СУБД разрабатываются с целью обеспечения эффективной обработки больших объёмов информации, намного больших, чем те, с которыми справляются электронные таблицы.
СУБД может легко связывать две таблицы так, что для пользователя они будут представляться одной таблицей. Реализовать такую возможность в электронных таблицах практически невозможно.
СУБД минимизируют общий объём базы данных. Для этого таблицы, содержащие повторяющиеся данные, разбиваются на несколько связанных таблиц.
Access – мощное приложение Windows. При этом производительность СУБД органично сочетаются со всеми удобствами и преимуществами Windows.
Как реляционная СУБД Access обеспечивает доступ ко всем типам данных и позволяет одновременно использовать несколько таблиц базы данных. Можно использовать таблицы, созданные в среде Paradox или dBase. Работая в среде Microsoft Office, пользователь получает в своё распоряжение полностью совместимые с Access текстовые документы(Word), электронные таблицы(Excel), презентации(PowerPoint).С помощью новых расширений для Internet можно напрямую взаимодействовать с данными из World Wide Web и транслировать представление данных на языке HTML, обеспечивая работу с такими приложениями как Internet Explorer и Netscape Navigator.
Access специально спроектирован для создания многопользовательских приложений, где файлы базы данных являются разделяемыми ресурсами в сети. В Access реализована надёжная система защиты от несанкционированного доступа к файлам.
Несмотря на то, что Access является мощной и сложной системой, его использование не сложно для непрофессиональных пользователей.
Элементы базы данных.
Таблицы. В базе данных информация хранится в виде двумерных таблиц. Можно так же импортировать и связывать таблицы из других СУБД или систем управления электронными таблицами. Одновременно могут быть открыты 1024 таблицы.
Запросы. При помощи запросов можно произвести выборку данных по какому-нибудь критерию из разных таблиц. В запрос можно включать до 255 полей.
Формы. Формы позволяют отображать данные из таблиц и запросов в более удобном для восприятия виде. С помощью форм можно добавлять и изменять данные, содержащиеся в таблицах. В формы позволяют включать модули.
















