38618 (588090), страница 7
Текст из файла (страница 7)
Подготовка для СМИ пресс-релизов, пресс-китов, спецвыпусков тематической информации.
Подготовка и проведение пресс-конференций, брифингов, встреч с журналистами по организации мероприятий программы СММ.
Анализ материалов прессы, радио и телевидения (мониторинг СМИ); подготовка отчета о проведенном событии программы СММ для руководителей организации и спонсоров.
Перечисленные функции пресс-службы НП «Марафон» направлены на обеспечение контроля лишь за внешним информационным пространством, что объясняется самой структурой организации. Если необходимость установления системы внутренней коммуникации возникает в компаниях, штат сотрудников которых превышает 50 человек, то в некоммерческом партнерстве "Марафон", насчитывающей 8 постоянных сотрудников, такая необходимость отсутствует (сводится лишь к созданию нормативных документов).
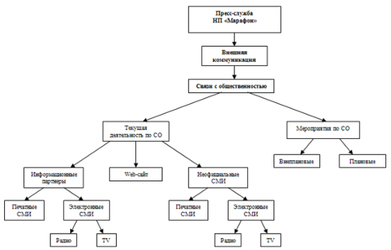
Таким образом, деятельность пресс-службы некоммерческого партнерства «Марафон» направлена на обеспечение связей с общественностью во внешнем коммуникационном пространстве и включает в себя два основных направления: организация текущей деятельности по связям с общественностью и проведение мероприятий по связям с общественностью. Наглядно структуру деятельности пресс-службы Сибирского международного марафона можно представить следующим образом (см. схему):
Схема 2. Структура деятельности пресс-службы некоммерческого партнерства «Марафон».
Организация текущей деятельности по связям с общественностью
Текущая деятельность по СО – это заранее спланированная работа пресс-службы организации со СМИ по освещению деятельности самой организации. Обеспечение текущей деятельности по связям с общественностью включает в себя информирование общественности о деятельности организации; проведение в соответствии с Законом РФ "О средствах массовой информации" аккредитации журналистов; обеспечение аккредитованных журналистов и корреспондентов информацией, необходимой для полного освещения деятельности организации или определенного события; контроль информационного пространства (отслеживание и анализ публикаций, касающихся деятельности организации).
Организация текущей деятельности по связям с общественностью некоммерческого партнерства «Марафон» носит специфический характер: программа мероприятий СММ включает в себя 3 основных события (Рождественский полумарафон, Омский полумарафон-гандикап и Сибирский международный марафон), вокруг которых концентрируются коммуникационные потоки.
В связи с этим, пресс-служба при организации текущей деятельности по связям с общественностью составляет медиа-план размещения материалов таким образом, чтобы годовое распределение коммуникационных потоков концентрировалось вокруг ряда событий, усиливая информационное воздействие на представителей целевых аудиторий к дате проведения марафона. Общее распределение коммуникационных потоков в течение календарного года представлено на схемах 3 и 4:
Однако, в связи с возможной перегрузкой информационного поля, пресс-служба некоммерческого партнерства «Марафон» выстраивает текущую деятельность по связям с общественностью организации так, чтобы в ее структуру входили циклы коммуникационных спадов и подъемов.
Схема 3. Распределение коммуникационных потоков 1.
Схема 4. Распределение коммуникационных потоков 2.
Пресс-служба использует для реализации своей текущей деятельности по связям с общественностью все возможные коммуникационные каналы: печатные и электронные СМИ, web-сайт. СМИ, в свою очередь, по типу взаимоотношений с пресс-службой некоммерческого партнерства «Марафон», делятся на официальные (информационные партнеры) и неофициальные. Неофициальными СМИ считаются каналы и издания, взаимодействующие с пресс-службой в свободном порядке (без каких-либо договоров). Отношения между официальными СМИ и пресс-службой регламентируются договором о сотрудничестве. Оба типа взаимоотношений имеют свою специфику и определенные правила взаимодействия.
Отношения пресс-службы с официальными СМИ регламентируются договором о сотрудничестве, заключаемым на условную сумму денег, на которую каждая из сторон в режиме взаимозачета должна оказать набор услуг. Услуги сторон равнозначны по сумме: издание/канал получает статус официального информационного партнера СММ и определенный процент объема в его рекламно-информационной кампании, организация получает установленный размер площади в издании или времени в эфире информационного партнера для размещения своих рекламных и материалов по связям с общественностью. Сотрудничество с информационными партнерами значительно облегчает работу пресс-службы организации по реализации текущей деятельности по связям с общественностью: дает гарантию размещения материалов по медиа-плану без изменения их тематики и объема. Кроме того, согласно договору о сотрудничестве организация имеет право на размещение в изданиях и эфире своих партнеров информации, логотипов и рекламных модулей спонсоров (что невозможно в неофициальных изданиях). Новости компании подаются в виде полностью готовых к публикации материалов для СМИ, создаются они специалистами по связям с общественностью либо журналистами по их заданию. В отношениях пресс-службы с информационными партнерами как бы выпадает промежуточная стадия обработки первичных PR-текстов журналистами: материалы публикуются в том виде, в каком хочет их видеть организация-заказчик. Выбор информационного партнера зависит от полноты охвата конкретным СМИ спектра целевой аудитории марафона, а также от статуса и формата коммуникационного канала. При подготовке Сибирского международного марафона организаторы уделяют большое внимание адекватному телевизионному освещению события. В качестве официального информационного партнера не первый год выступает крупнейшая на территории Омской области телекомпания - ГТРК "Омск". В период интенсивной подготовки мероприятия (с 1 по 30 июля) она выпускает 10 сюжетов о марафоне, которые идут в новостных и спортивных программах телеканала. Пять "Дневников марафона" (обзорные передачи), сюжеты о спонсорах, репортаж о церемонии открытия выходят в эфире телекомпании со 2 по 6 августа (общий хронометраж 79 минут с повторением 2 раза в день).
Вместе с тем, текущая деятельность по связям с общественностью пресс-службы некоммерческого партнерства «Марафон» ориентирована на взаимодействие со всеми средствами массовой информации города. Спортивно-социальная специфика, участие правительства и коммерческих структур, огромный спектр целевой аудитории объясняют интерес к Сибирскому международному марафону практически всех изданий и каналов Омска. Ежегодно в пресс-центре Сибирского международного марафона проходят аккредитацию более 160 журналистов, представлявших 56 центральных, региональных, областных и городских средств массовой информации (среди них "Аргументы и факты", "Спортивная газета", "Комсомольская правда", "Омская правда", "Омский вестник", "Коммерсант", "Московский комсомолец", "Омский взгляд", "Ваш Ореол", "Новое обозрение", "В курсе", "Бизнес курс", "Вечерний Омск", "Четверг", "Особое Мнение", "АвтоОмск", "Автосправка", "Телесемь", "Торговая газета", "Российская газета", "Ошовские вести", "Всем о здоровье", "Соточка", "Город", "100%", "Парус", "Позиция", ГТРК "Иртыш", телекомпания "Антенна-7", корпорация "ТелеОмск-АКМЭ", ОРТРК "12 канал", радиостанция "Сибирь", радиостанция "Эхо Москвы в Омске", радиостанция "Европа Плюс" и мн. др.). Характер взаимоотношений пресс-службы некоммерческого партнерства «Марафон» с неофициальными СМИ – свободный. Пресс-центр регулярно обеспечивает их последними новостями, связанными с работой Оргкомитета СММ, приездом элитных спортсменов или иностранных участников, изменением призового фонда и т.п. Журналисты по своему усмотрению распоряжаются предоставляемой информацией; сами определяют объем, жанр и стилистику материала. Задача пресс-службы на данном этапе сводится к тому, чтобы сделать этот процесс по возможности управляемым: расставить необходимые акценты, реализовать через СМИ определенные стратегии.
Ежегодно в период с 30 июня по 15 августа в 40 городских и областных газетах и журналах, а также еженедельнике "Аргументы и факты" - информационном партнере Сибирского международного марафона - размещается более 40 материалов с информацией, анонсами и итогами соревнований. В это же время на городских радиостанциях в спортивных новостях выходят сюжеты о подготовке Сибирского международного марафона и его участниках в эфире радиостанций "Русское Радио", "Максимум", "Омское радио", "Радио – 3", "Солнечный город", "Радио шансон". Информация о ходе подготовки к Сибирскому международному марафону, сюжеты о пресс-конференциях, участниках соревнований ежегодно выходят в новостных блоках всех телевизионных каналов, аккредитованных в пресс-центре марафона.
В день проведения Сибирского международного марафона для аккредитованных журналистов работает медиа-центр, в котором они могут получить дополнительную информацию по всем интересующим вопросам, ознакомиться с оперативными итогами проходящих соревнований, взять интервью у организаторов и VIP-персон. Во время проведения мероприятия официальный информационный партнер марафона ГТРК "Омск" ведет прямую трансляцию события с площади у Законодательного Собрания Омской области и трассы марафона (хронометраж 180 мин), а в эфире радиостанций "Европа Плюс" и "Солнечный город" идут прямые включения. Таким образом, журналисты печатных СМИ могут следить за ходом соревнования, не покидая медиа-центра, оборудованного всей необходимой технической аппаратурой (компьютерами, мониторами, средствами связи).
Средством обеспечения текущей деятельности по связям с общественностью некоммерческое партнерство «Марафон» служит также официальный сайт http://sim.omsknet.ru. Основная функция интерактивного средства коммуникации состоит в предоставлении любому пользователю в любое время полной и многоаспектной информации, касающейся деятельности организации и подготовки мероприятия. Сайт содержит модули интерактивной обратной связи, дающие посетителям возможность регистрации и общения с организаторами в рамках сети (форум). Кроме того, на сайте функционирует раздел "пресс-центр", куда в автоматическом режиме выкладываются все пресс-релизы, распространяемые пресс-службой. Достоинства интерактивной связи очевидны: журналист может в любое время получить информацию, минуя пресс-службу. В условиях информационного бума, когда до мероприятия остаются считанные дни, марафон становится центральным событием региона, и на пресс-секретаря с вопросами обрушиваются представители всех СМИ города. Вопросы подчас дублируют друг друга и связаны в основном с именами и цифрами (иностранные участники, размер призового фонда, количество участников и др.). В данной ситуации специалист по связям с общественностью как никогда ощущает потребность в web-сайте, который становится для него незаменимым помощником. Кроме того, пресс-служба, ориентируясь в первую очередь на спортивные издания и каналы, не может охватить весь объем региональных СМИ, которые, в свою очередь, имеют возможность беспрепятственного получения информации при помощи web-сайта. Задача пресс-службы на данном направлении текущей деятельности по связям с общественностью сводится к поддержанию сайта, регулярному обновлению информации на нем, предоставлению необходимых материалов помимо текстовых (фотографии, логотипы, оформление и проч.).
Мероприятия по связям с общественностью
Для достижения поставленных целей и задач пресс-служба в конце июля организовывает пресс-центр, в котором проходят аккредитацию представители СМИ. Во время аккредитации журналисты получают одновременно и допуск на специальные события, проводимые пресс-службой некоммерческого партнерства «Марафон» для омских СМИ. Первым таким событием становится "Пресс-конференция организаторов марафона", которая проводится за 5 дней до соревнования. В ее рамках вниманию представителей средств массовой информации предлагается концепция, программа мероприятий и ключевые особенности предстоящего марафона. Вторая пресс-конференция ("Пресс-конференция ведущих легкоатлетов России и почетных гостей марафона") проводится накануне соревнования (5-6 августа) и носит анонсирующий характер. На эту пресс-конференцию приглашаются представители органов государственной власти (регионального и муниципального уровней), непосредственные организаторы и спонсоры. Также в пресс-конференции принимают участие ведущие легкоатлеты РФ и зарубежных стран, претендующие на победу и призовые места в марафоне. Третья пресс-конференция проводится непосредственно в день проведения Сибирского международного марафона. Основная тема мероприятия – подведение предварительных итогов марафона, интервью с абсолютными победителями среди мужчин и среди женщин.
Организация пресс-конференций – одна из основных задач любой пресс-службы. Пресс-конференция – это встреча журналистов с представителями государственных учреждений, общественно-политических организаций, коммерческих структур, имеющая целью предоставить СМИ фактографическую, проблемную и комментирующую информацию о презентуемом событии1. Работа пресс-службы Сибирского международного марафона по организации пресс-конференций сводится к определенной последовательности действий согласно утвержденному плану.
2.4 Примерный функциональный план подготовки и проведения пресс-конференций Сибирского международного марафона
Работа со СМИ
Подготовка к аккредитации
















