38618 (588090), страница 6
Текст из файла (страница 6)
На все мероприятия, проходящие в рамках программы марафона, приглашаются руководители государственных, общественных, спортивных и коммерческих структур, политики, представители средств массовой информации, деятели культуры.
Кроме Сибирского международного марафона Партнерство организовывает Рождественский полумарафон, Майский гандикап, Шербакульский полумарафон и другие спортивные мероприятия.
2.2 Работа некоммерческого партнерства «Марафон» со СМИ, спонсорами, представителями власти и участниками Сибирского международного марафона
Пресс-служба некоммерческого партнерства «Марафон» структурно является составной частью службы маркетинга. Императивные цели и задачи пресс-службы перекликаются с целями и задачами службы маркетинга.
Это связано со спецификой такого массового спортивно-социального мероприятия как марафон, для которого главными целями являются привлечение новых участников и развитие имиджа в сфере связей с общественностью и во взаимодействии со СМИ. Исходя из этого, цели и задачи некоммерческого партнерства «Марафон» заключаются в следующем:
Проведение рекламно-информационной кампании по промоушену Сибирского международного марафона, его организаторов и спонсоров с использованием всех средств рекламной поддержки (электронные и печатные СМИ, наружной рекламы, реализацией промо-акций спонсоров
Привлечение спонсоров к участию в Сибирском международном марафоне.
Взаимодействие со средствами массовой информации по привлечению большего числа участников марафона, зрителей; формированию устойчивого положительного имиджа Сибирского международного марафона, организаторов и спонсоров.
Проведение работ по разработке и продвижению фирменного стиля Сибирского международного марафона.
Подготовка презентации марафона, подготовка договоров со спонсорами.
Постоянное взаимодействие со спонсорами, приглашения на все мероприятия, проходящие в рамках подготовки и проведения Сибирского международного марафона.
Разработка плана рекламно-информационной компании в целевых направлениях: аудиореклама, видеореклама, наружная реклама, промо-акции.
Изготовление и размещение средств рекламы в сроки, установленные планом рекламно-информационной кампании.
Разработка и проведение промо-акций спонсоров.
Активное сотрудничество со средствами массовой информации. Инициирование публикаций в печатных изданиях, аудио и телерепортажей.
Проведение пресс-конференций и мероприятий, способствующих распространению информации о марафоне и формированию устойчивого положительного имиджа организаторов и спонсоров.
Разработка фирменного стиля Сибирского международного марафона.
Продвижение фирменного стиля с помощью печатной, сувенирной, рекламной продукции, атрибутики, фирменное оформление мест проведения мероприятий программы марафона. Подготовка описательного документа по итогам марафона (отчета), финансовых документов для спонсоров.
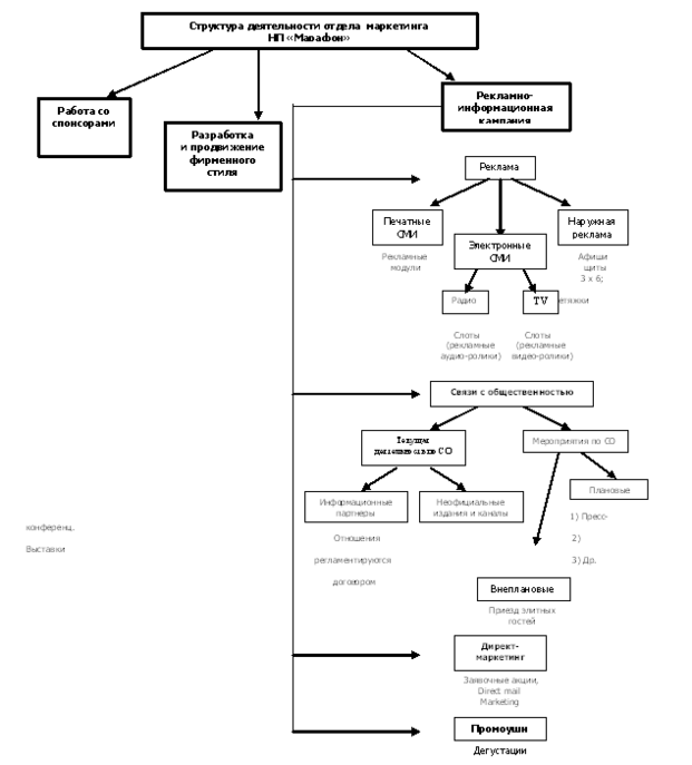
Схема: Структура деятельности отдела маркетинга Сибирского международного марафона.
Для достижения поставленных целей и задач некоммерческое партнерство «Марафон» в установленный срок проводит полномасштабную информационно-рекламную кампанию, охватывающую все целевые аудитории. Информационно-рекламная кампания СММ включает в себя весь комплекс элементов маркетинга (см. схему).
Ведущая роль в информационно-рекламной кампании СММ отводится анонсированию события среди жителей города Омска, непосредственных участников, спонсоров, органов государственной власти и общественных организаций. Для этого используются три традиционных канала массовой коммуникации: печатные и электронные (телевидение и радио) СМИ, средства наружной рекламы.
a) Печатные СМИ
Ежегодно в период с 30 июня по 13 августа более чем в 40 городских, областных и федеральных изданиях размещается около 50 информационных модулей, содержащих символику, логотипы организаторов и спонсоров, график и программу мероприятия.
b) Электронные СМИ. Телевидение
Видео-ролик. Ежегодно при подготовке Сибирского международного марафона изготавливается 40-секундный видео-ролик, анонсирующий программу мероприятия, информирующий общественность о его спонсорах и партнерах. В течение одного месяца (с 10 июля по 6 августа) видео-ролик ежедневно размещается в эфире ОРТРК "12 канал", "ОТВ-3", "ТелеОмск-АКМЭ", "ТВ-3" и ГТРК "Иртыш" (количество прокатов - 10 раз в день).
c) Электронные СМИ. Радио
Аудио-ролик. Ежегодно при подготовке Сибирского международного марафона изготавливается 40-секундный аудио-ролик, анонсирующий программу мероприятия, информирующий общественность о его спонсорах и партнерах. В течение одного месяца (с 10 июля по 6 августа) видео-ролик ежедневно размещается в эфире радиостанций "Европа плюс" и "Серебряный дождь" (всего около 250 прокатов на каждой радиостанции).
Во все время проведения регистрации на территории выставочного сквера "Флора" работает радиотрансляционный пункт, посредством которого озвучивается информация и транслируются аудио-ролики, предоставленные спонсорами марафона. Аудио-ролики и информация о спонсорах звучат и на площади у Законодательного собрания Омской области во время проведения самого марафона.
d) Наружная реклама
Наружная реклама в городе. Ежегодно за 15 дней до проведения Сибирского международного марафона в 50 точках по городу Омску (афишные тумбы и стенды, доски объявлений) расклеивается 250 полноцветных плакатов, содержащих символику мероприятия, логотипы организаторов и спонсоров. С 10 июля по 6 августа на остановках общественного транспорта города размещается порядка 400 афиш, содержащих информацию о марафоне, трассу и логотипы спонсоров. С 20 июля по 8 августа на муниципальных рекламоносителях по трассе марафона размещается около 15 рекламных изображений марафона формата 3 х 6 м. С 20 июля по 8 августа рекламные плакаты марафона размещаются на 5-ти сити-форматах размером 1,2 х 1,8 м. С 25 июля по 8 августа на опорах уличного освещения, контактной сети основных магистралей города и площади у Законодательного Собрания размещаются 10 транспарантов-перетяжек. Все рекламоносители содержат символику марафона, логотипы его организаторов и спонсоров.
Кроме того, ежегодно во время проведения официальной регистрации участников (со 2 по 6 августа) в павильонах выставочного сквера "Флора" и на фасаде здания ДЦ УВД им. Дзержинского размещается транспарант-перетяжка с информацией о марафоне и логотипами организаторов и спонсоров.
Помещение регистрации участников марафона также оформляется флагами, рекламными плакатами, настольными флажками организаторов и спонсоров.
На всех дистанциях марафона ежегодно регистрируется более 8000 участников (без учета участников кросса "Динамо"). Каждый участник получает нагрудный номер, футболку, специальный выпуск еженедельника "Аргументы и факты", рекламные буклеты, пакеты и т.д. с символикой марафона, организаторов и спонсоров.
В соответствии с основной линией рекламно-информационной кампании оформляются и места проведения пресс-конференций (конференц-зал библиотеки им. А.С. Пушкина, актовый зал ДЦ УВД им. Дзержинского), торжественного открытия и закрытия программы Сибирского международного марафона (Омский государственный музыкальный театр), стартово–финишный городок (площадь у Законодательного Собрания), концертная площадка для проведения праздничной программы "Марафон-шоу" (ПКиО КСК "Зеленый остров").
Особое место в структуре информационно-рекламной кампании Сибирского международного марафона занимает такое направление маркетинговых коммуникаций, как директ-маркетинг (Direct Marketing). Это обусловлено в первую очередь спецификой мероприятия: регулярность проведения способствует формированию базы его постоянных участников, с большинством которых устанавливается постоянный контакт. Главным средством Direct Marketing, используемым службой маркетинга СММ, служит Direct mail Marketing (прямая почтовая рассылка). Основные цели, стоящие перед Direct mail Marketing, - увеличение числа участников марафона и обеспечение присутствия на мероприятиях марафона представителей органов государственной власти, общественных объединений и организаций-спонсоров. С этой целью службой маркетинга проводится четыре целевых почтовых рассылки:
Рассылка иллюстративных календарей и поздравительных открыток. Рассылка календарей осуществляется, как правило, в первой декаде декабря более чем по 1800 адресам участников марафона, проживающих как в Сибирском ФО, так и в других регионах РФ. Материалы рассылки содержат информацию о предварительной программе Сибирского международного марафона и условиях участия в ней. В дополнение к иллюстрированному календарю прилагается оригинальная персональная поздравительная открытка "С Новым годом", адресованная не только потенциальному участнику, но и членам его семьи.
Рассылка персональных приглашений и Положений о проведении Сибирского международного марафона. В период с 1 по 7 июля более 1040 любителям бега, проживающим в РФ и странах СНГ, рассылаются персональные приглашения на участие в Сибирском международном марафоне и информационно-нормативные документы для предварительной регистрации.
Рассылка VIP-приглашений. Ежегодно в период с 1 по 5 августа руководителям и ключевым персонам Правительства Омской области и Администрации города Омска; зарубежной делегации бизнесменов и руководителям органов государственной власти Чешской, Словацкой и Болгарской республик; консулам зарубежных государств в РФ; руководителям компаний-спонсоров и крупных бизнес-структур; лидерам общественных организаций и политических партий рассылается свыше 250 приглашений на все мероприятия программы марафона.
Рассылка дипломов и итоговых протоколов. По итогам соревнований каждый участник официальной дистанции (42 км 195 м, экиден) получает по почте персональный пакет с оригинальным Дипломом, благодарностью за участие и полным протоколом соревнования. Участникам массовых дистанций высылаются подарочные свидетельства-благодарности за участие в спортивной программе Сибирского международного марафона.
Рекламно-информационная кампания СММ включает в себя и такой элемент комплекса маркетинга как Promotion (промоушн). Основной целью промоушн-акций является привлечение новых участников. Для ее достижения Сибирский международный марафон ежегодно в период с 1 июня по 20 июля проводит предварительную регистрацию на мероприятия СММ, которая предлагает потенциальному участнику воспользоваться 50% скидкой на оплату заявочного взноса. В качестве дополнительного способа привлечения новых участников служба маркетинга СММ организовывает специальные промоушн-акции, заключающиеся в получении по итогам участия в марафоне специального памятного диплома (помимо общего) и 50%-ной скидки на участие в следующем соревновании.
Правом проведения промушн-акций в рамках Сибирского международного марафона обладают все спонсоры и партнеры мероприятия. Так, в 2004 году ассоциация "ОША" организовала фирменную торговлю на мероприятиях программы марафона, компания "Sprandi" провела тестирование своих новых кроссовок, авиакомпания "Сибирь" инициировала проведение "забега 15-летних" (рекламно-имиджевой акции под эгидой авиакомпании), МТС в Омске предоставила возможность каждому финишировавшему участнику забега на 42 км 195 м сделать бесплатный звонок в любую точку России и мира, компания "Кодак" организовала фирменную торговлю на регистрации участников с 4 по 6 августа, компания "Spring" на протяжении всей марафонской трассы организовала работу пунктов питания участников и дегустацию новой минеральной воды.
2.3 Методика и практика работы пресс-службы некоммерческого партнерства «Марафон»
Связи с общественностью занимают особое место в информационно-рекламной кампании Сибирского международного марафона. Пресс-служба организации при подготовке этого массового мероприятия не может ограничиваться стандартным набором элементов. Если реклама занимает центральное место в системе маркетинговых коммуникаций, то связи с общественностью наиболее актуальны в тех случаях, когда достижение маркетинговых целей непосредственно зависит от степени гармонизации фирменных или корпоративных интересов с общественностью. Исходя из того, что технология обеспечения связей с общественностью носит принципиально иной характер от других средств информационно-рекламной кампании. Специальным структурным подразделением службы маркетинга, отвечающим за связи с общественностью, является в данном случае пресс-служба, выполняющая следующие функции:
Оперативное и полное информирование общественности о деятельности организации в период подготовки мероприятий программы СММ.
Распространение, а в случае необходимости и подготовка для СМИ официальных сообщений, заявлений и иных информационных (журналистских) материалов, посвященных деятельности организации в период подготовки мероприятий программы СММ.
Подготовка и передача в СМИ разъяснений и комментариев специалистов, экспертов и авторов решений и действий организации.
Проведение в соответствии с Законом РФ "О средствах массовой информации" аккредитации на все мероприятия программы СММ журналистов, выполняющих редакционное задание и освещающих данные события.
Оказание содействия аккредитованным журналистам, а также корреспондентам, выполняющим задание по сбору и подготовке материалов для публикации, теле- или радиопередачи.















