183869 (584842)
Текст из файла
Принятие решений в условиях неопределенности
Теория статистических решений может быть истолкована как теория поиска оптимального недетерминированного поведения в условиях неопределенности. Согласно А.Вальду, поведение считается оптимальным, если оно минимизирует риск в последовательных экспериментах, т.е. математическое ожидание убытков статистического эксперимента.
Считаю необходимым рассмотреть четыре критерия принятия решений в условиях неопределенности, когда никакие вероятностные характеристики не известны.
-
критерий Лапласа,
-
минимаксный критерий,
-
критерий Сэвиджа,
-
критерий Гурвица.
Основное различие между этими критериями определяется стратегией лица, принимающего решения. Критерий Лапласа основан на более оптимистичных предположениях, чем минимаксный критерий. Критерий Гурвица можно использовать при различных подходах – от наиболее оптимистичного до наиболее пессимистичного. Все эти критерии отражают субъективную оценку ситуации, в которой приходится принимать решение. При этом не существует общих правил применимости того или иного критерия, так как поведение лица, принимающего решение в условиях неопределенности, является наиболее важным фактором при выборе подходящего критерия.
Перечисленные критерии базируются на том, что лицу, принимающему решение, не противостоит разумный противник. В случае, когда в роли противника выступает природа, нет оснований предполагать, что она стремится причинить вред лицу, принимающему решение.
При наличии разумного противника, интересы которого противоречат интересам лица, принимающего решения (например, в военных действиях противоборствующие армии являются разумными противниками), для построения подходящего критерия требуется специальный подход. Эти вопросы рассматриваются в теории игр.
Данные, необходимые для принятия решений в условиях неопределенности, задаются в форме матрицы, строки которой соответствуют действиям, а столбцы - возможным состояниям системы.
Каждому действию и каждому возможному состоянию системы соответствует результат (исход), определяющий выигрыш (или потери) при выборе данного действия и реализации данного состояния.
Пусть ai (i=1,2, ... , m)
и q j представляет возможное состояние j ( j=1,2, ... ,n),
n ( ai , q j ) - описывает соответствующий результат.
В общем случае n ( ai , q j ) может быть непрерывной функцией ai и q j .
В дискретном случае указанные данные представляются в форме матрицы.
| q 1 | q 2 | ... | q n | |
| a1 | n (a1 ,q 1) | n (a1 ,q 2) | ... | n (a1 ,q n) |
| a2 | n (a2 ,q 1) | n (a2 ,q 2) | ... | n (a2 ,q n) |
| ... | ... | ... | ... | ... |
| am | n (am ,q 1) | n (am ,q 2) | ... | n (am ,q n) |
Критерий Лапласа
Этот критерий опирается на известный принцип недостаточного обоснования. Поскольку вероятности состояний q 1, q 2, ... ,q n не известны, необходимая информация для вывода, что эти вероятности различны, отсутствует. В противном случае можно было бы определить эти вероятности и ситуацию уже не следовало рассматривать как принятие решения в условиях неопределенности. Так как принцип недостаточного обоснования утверждает противоположное, то состояния q 1, q 2, ...,q n имеют равные вероятности. Если согласиться с приведенными доводами, то исходную задачу можно рассматривать как задачу принятия решений в условиях риска, когда выбирается действие ai , дающее ожидаемый выигрыш.
Другими словами, находится действие ai* , соответствующее
- вероятность реализации состояния q j ( j=1,2, ... ,n),
Пример. Одно из предприятий должно определить уровень предложения услуг так, чтобы удовлетворить потребности клиентов в течение предстоящих праздников. Точное число клиентов не известно, но ожидается, что оно может принять одно из четырех значений: 200, 250, 300 или 350 клиентов. Для каждого из этих возможных значений существует наилучший уровень предложения (с точки зрения возможных затрат). Отклонения от этих уровней приводят к дополнительным затратам либо из-за превышения предложения над спросом, либо из-за неполного удовлетворения спроса.
В таблице приведены потери в тысячах долларов.
Клиенты
Уровень предложения
| q 1 | q 2 | q 3 | q 4 | |
| a1 | 5 | 10 | 18 | 25 |
| a2 | 8 | 7 | 8 | 23 |
| a3 | 21 | 18 | 12 | 21 |
| a4 | 30 | 22 | 19 | 15 |
Принцип Лапласа предполагает, что q 1, q 2, q 3, q 4 равновероятны.
Следовательно, P{q =q j } =1/4, j= 1, 2, 3, 4, и ожидаемые потери при различных действиях a1, a2, a3, a4 составляют
E{a1}= (1/4)(5+10+18+25)=14,5
E{a2}= (1/4)(8+7+8+23)=11,5
E{a3}= (1/4)(21+18+12+21)=18,0
E{a4}= (1/4)(30+22+19+15)=21,5
Таким образом, наилучшим уровнем предложения в соответствии с критерием Лапласа будет a2.
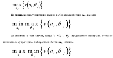
Минимаксный (максиминный) критерий
Является наиболее осторожным, поскольку основывается на выборе наилучшей из наихудших возможностей. Если результат n (ai , q j) представляет потери лица, принимающего решение, для действия ai наибольшие потери независимо от возможного состояния q j будут равны
В этом случае критерий называется максиминным.
Пример. Рассмотрим предыдущий пример. Так как n (ai , q j) представляют потери, применим минимаксный критерий. Результаты вычислений представим в виде следующей таблицы.
Минимаксной стратегией будет a3 .
Подходы к учету неопределенности при описании рисков. В теории принятия решений в настоящее время при компьютерном и математическом моделировании для описания неопределенностей чаще всего используют такие математические средства, как:
- вероятностно-статистические методы,
- методы статистики нечисловых данных, в том числе интервальной статистики и интервальной математики, а также методы теории нечеткости,
- методы теории конфликтов (теории игр).
Они применяются в имитационных, эконометрических, экономико-математических моделях, реализованных обычно в виде программных продуктов.
Некоторые виды неопределенностей связаны с безразличными к организации силами - природными (погодные условия) или общественными (смена правительства). Если явление достаточно часто повторяется, то его естественно описывать в вероятностных терминах. Так, прогноз урожайности зерновых вполне естественно вести в вероятностных терминах. Если событие единично, то вероятностное описание вызывает внутренний протест, поскольку частотная интерпретация вероятности невозможна. Так, для описания неопределенности, связанной с исходами выборов или со сменой правительства, лучше использовать методы теории нечеткости, в частности, интервальной математики (интервал – удобный частный случай описания нечеткого множества). Наконец, если неопределенность связана с активными действиями соперников или партнеров, целесообразно применять методы анализа конфликтных ситуаций, т.е. методы теории игр, прежде всего антагонистических игр, но иногда полезны и более новые методы кооперативных игр, нацеленных на получение устойчивого компромисса.
Иногда под уменьшением риска понимают уменьшение дисперсии случайной величины, поскольку при этом уменьшается неопределенность. В теории принятия решений риск - это плата за принятие решения, отличного от оптимального, он обычно выражается как математическое ожидание. В экономике плата измеряется обычно в денежных единицах, т.е. в виде финансового потока (потока платежей и поступлений) в условиях неопределенности.
Критерий Сэвиджа
Этот критерий характеризуется крайней осторожной (пессимистической) позицией к возможным потерям из-за отсутствия достоверных сведений о том, какая из ситуаций, влияющих на экономический результат, будет иметь место в конкретном случае. Реализуется применительно к матрице рисков и потерь.
Матрица потерь строится следующим образом:
1.Находим наибольшее значение по каждому случайному событию Qi
2. Выписываем их в качестве утопических точек отдельно
3.Вычитаем из каждой такой утопической точки соответствующие этому случайному события Хi (пример: для Q1: Xy-X1,Xy-X2,Xy-X3.....).
4.Получаем новую матрицу потерь.
В рамках такого подхода функция, задающая семейство «линий уровня» определяется равенством:
F(u,v,......,z)= max(ay-u, ay-v,......, ay-z)
Целевая функция критерия:
Zs=min(Ki), где Ki=max(Lij), Lij=max(Aij)-Ay, где (Lij) – матрица потерь
i – вариант возможного решения ЛПР
j – вариант возможной ситуации
Aij – доход ЛПР, если будет принято решение i, а ситуация сложится j
А = (Aij) – матрица полезностей.
(Lij) – соответствующая матрица рисков или потерь
Критерий Гурвица
Критерий Гурвица – это взвешенная позиция “пессимизма-оптимизма”.
При С =1 - критерий Гурвица просто соответствует Максиминному критерию.
Составные критерия принятия решений в условиях неопределенности.
Шаг А: требования к допустимому риску.
Вот на этом шаге уточняется критический уровень дохода(или потерь), приемлемый для ЛПР в конкретной ситуации. За основу бреется опорное значение для выбранного опорного критерия. После задается допустимое для ЛПР максимально возможное отклонение Едоп>0 от опорного значения(в худшую сторону).
Шаг Б: блокировка решений с недопустимом риском.
Вот на этом шаге удаляются из исходной матрицы все решения, который не подходят требованиям ЛПР, которые предъявляются к допустимому риску применительно к анализируемой ситуации.
Шаг В: требования к компенсации за риск.
Этот шаг уточняет требования к анализируемым решениям, для которых баланс между риском потерь( при -) и компенсации( при +) является приемлемым для ЛПР.
Шаг Г: блокировка решений с недостаточной компенсацией риска.
Вот на этом шаге из матрицы полезностей(которая будет получена после шага Б) удаляются все решения, которые не соответствуют требованиям ЛПР.
Шаг Д: выбор оптимального решения.
И наконец, на этом шаге для оставшейся «урезанной» матрицы находится оптимальное решение по заранее оговоренном критерию. Это найденное решение и будит являться оптимальным выбором для соответствующего составного критерия.
Последствия решений менеджера, экономиста, инженера проявятся в будущем. А будущее неизвестно. Мы обречены принимать решения в условиях неопределенности. Мы всегда рискуем, поскольку нельзя исключить возможность нежелательных событий. Но можно сократить вероятность их появления. Для этого необходимо спрогнозировать дальнейшее развитие событий, в частности, последствия принимаемых решений.
Характеристики
Тип файла документ
Документы такого типа открываются такими программами, как Microsoft Office Word на компьютерах Windows, Apple Pages на компьютерах Mac, Open Office - бесплатная альтернатива на различных платформах, в том числе Linux. Наиболее простым и современным решением будут Google документы, так как открываются онлайн без скачивания прямо в браузере на любой платформе. Существуют российские качественные аналоги, например от Яндекса.
Будьте внимательны на мобильных устройствах, так как там используются упрощённый функционал даже в официальном приложении от Microsoft, поэтому для просмотра скачивайте PDF-версию. А если нужно редактировать файл, то используйте оригинальный файл.
Файлы такого типа обычно разбиты на страницы, а текст может быть форматированным (жирный, курсив, выбор шрифта, таблицы и т.п.), а также в него можно добавлять изображения. Формат идеально подходит для рефератов, докладов и РПЗ курсовых проектов, которые необходимо распечатать. Кстати перед печатью также сохраняйте файл в PDF, так как принтер может начудить со шрифтами.
















