151137 (580540)
Текст из файла
МЕЖРЕГИОНАЛЬНЫЙ ЗАОЧНЫЙ ЭНЕРГЕТИЧЕСКИЙ ТЕХНИКУМ
(МЗЭТ ГОУ СПО ИЭК)
Барнаульский филиал
КОНТРОЛЬНАЯ РАБОТА № 1
По теме «Электрические машины и трансформаторы»
Деркач Николай Николаевич шифр Д—2170
3 курса, специальности 140206-01 .
Вопрос № 1 Опыты холостого хода и короткого замыкания трансформатора. Значение опытов. Напряжение короткого замыкания
Электрическая схема замещения позволяет с достаточной точностью исследовать свойства трансформаторов в любом режиме. Использование этой схемы при определении характеристик имеет наибольшее практическое значение для трансформаторов мощностью 50 кВ-А и выше, так как исследование таких трансформаторов методом непосредственной нагрузки связано с некоторыми техническими трудностями: непроизводительным расходом электроэнергии, необходимостью в громоздких и дорогостоящих нагрузочных устройствах.
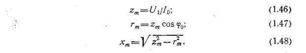
Определение параметров схемы замещения Z1 = r1+jx1; Zm = rm+jxm', Z2/=r2/+jx2/ возможно либо расчетным (в процессе расчета трансформатора), либо опытным путем. Ниже излагается порядок определения параметров схемы замещения трансформатора опытным путем, сущность которого состоит в проведении опыта холостого хода (х. х.) и опыта короткого замыкания (к. з.).
Опыт холостого хода. Холостым ходом называют режим работы трансформатора при разомкнутой вторичной обмотке (zн=бесконечности, I2=0). В этом случае уравнения ЭДС и токов (1.34) принимают вид
Так как полезная мощность при работе трансформатора вхолостую равна нулю, мощность на входе трансформатора в режиме х. х. Pq расходуется на магнитные потери в магнитопроводе Рм (потери на перемагничивание магнитопровода и вихревые токи) и электрические потери в меди I02 r1 (потери на нагрев обмотки при прохождении по ней тока) одной лишь первичной обмотки. Однако ввиду небольшого значения тока I0, который обычно не превышает 2—10% I1ном, электрическими потерями I02 r1 можно пренебречь и считать, что вся мощность х. х. представляет собой мощность магнитных потерь в стали магнитопровода. Поэтому магнитные потери в трансформаторе принято называть потерями холостого хода.,
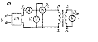
Опыт х. х. однофазного трансформатора проводят по схеме, изображенной на рис. 1.29, а. Комплект электроизмерительных приборов, включенных в схему, дает возможность непосредственно измерить напряжение U1, подведенное к первичной обмотке; напряжение U20 на выводах вторичной обмотки; мощность х.х. Р0 и ток Х.Х. Iо.
Напряжение к первичной обмотке трансформатора обычно подводят через регулятор напряжения РН, позволяющий плавно повышать напряжение от 0 до 1,15 U1ном-
При этом через приблизительно одинаковые интервалы тока х.х. снимают показания приборов,- а затем строят характеристики х.х.: зависимость тока х.х. I0," мощности х.х. Pq и коэффициента мощности х.х. соs ф0 от первичного напряжения U1 (рис. 1.30).
Криволинейность этих характеристик обусловлена состоянием магнитного насыщения магнито-провода, которое наступает при некотором значении напряжения U1.
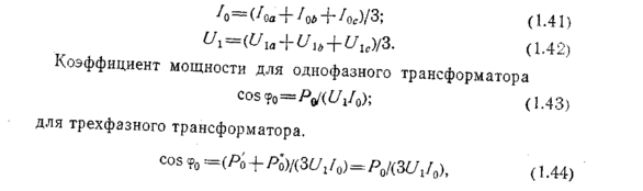
В случае трехфазного трансформатора опыт х.х. проводят по схеме, показанной на рис. 1.29, б. Характеристики х.х. строят по средним фазным значениям тока и напряжения для трех фаз:
где P0 и P0" — показания однофазных ваттметров; U1 и I0 — фазные значения напряжения и тока.
По данным опыта х. х. можно определить: коэффициент трансформации
ток х.х. при U 1ном (в процентах от номинального первичного тока)
потери х. х. P0.
В трехфазном трансформаторе токи х.х. в фазах неодинаковы и образуют несимметричную систему
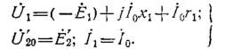
поэтому мощность Р0 следует измерять двумя ваттметрами по схеме, изображенной на рис. 1.29, б. Падение напряжения в первичной ветви схемы замещения в режиме х.х. Io(r1+jx1) (рис. 1.31) составляет весьма незначительную величину, поэтому, не допуская заметной ошибки, можно пользоваться следующими выражениями для расчета параметров ветви намагничивания:
Обычно в силовых трансформаторах общего применения средней и большой мощности при номинальном первичном напряжении ток х. х. i0=10/0,6%.
Если же фактические значения тока х. х. Iном и мощности х. х. Р0 ном, соответствующие номинальному значению первичного напряжения U1 ном, заметно превышают величины этих параметров, указанные в каталоге на данный тип трансформатора, то это свидетельствует о неисправности этого трансформатора: наличии корот-козамкнутых витков в обмотках либо замыкании части пластин магнитопровода.
Опыт короткого замыкания. Короткое замыкание трансформатора — это такой режим, когда вторичная обмотка замкнута накоротко (zH=0), при этом вторичное напряжение U2=0. В условиях эксплуатации, когда к трансформатору подведено номинальное напряжение U1ном, короткое замыкание является аварийным режимом и представляет собой большую опасность для трансформатора.
При опыте к.з. вторичную обмотку однофазного трансформатора замыкают накоротко (рис. 1.32, а), а к первичной обмотке подводят пониженное напряжение, постепенно повышая его регулятором напряжения РН до некоторого значения Uк ном, при котором токи к. з. в обмотках трансформатора становятся равными номинальным токам в первичной (I1к =I1ном) и вторичной (I2к =I2ном) обмотках. При этом снимают показания приборов и строят характеристики к. з., представляющие собой зависимость тока к. з. I1K, мощности к. з. Рк и коэффициента мощности cos срк от напряжения к. з. UK (рис. 1.33).
В случае трехфазного трансформатора опыт проводят по схеме, показанной на рис. 1.32, б, а значения напряжения к.з. и тока к.з. определяют как средние для трех фаз:
В случае трехфазного трансформатора активную мощность измеряют методом двух ваттметров. Тогда мощность к. з.
В (1.52) Рк и Рк" — показатели однофазных ваттметров, Вт.
Напряжение, при котором токи в обмотках трансформатора при опыте равны номинальным значениям, называют номинальным напряжением короткого замыкания и обычно выражают его в процентах от номинального напряжения:
Вопрос №2 Средства улучшения коммутации в машинах постоянного тока
Таблица 13.1. Степень искрения (класс коммутации) электрических машин постоянного тока
Большое практическое значение * при эксплуатации машин постоянного тока имеют вопросы улучшения коммутации. Основной причиной неудовлетворительной коммутации является возникновение в коммутирующих секциях добавочного тока коммутации
1. Выбор вдетак, С точки зрения обеспечения удовлетворительной коммутации целесообразно применение щеток с большим падением напряжения в переходном контакте и собственно щетке, т.е. щетки с большим сопротивлением rщ, что привело бы к уменьшению тока iд. Однако допустимая плотность тока в щеточном контакте таких щеток невелика, поэтому их применение в машинах со значительным током якоря ведет к необходимости увеличения площади щеточного контакта, что требует увеличения площади коллектора за счет его длины. В связи с этим щетки с большим rш используют преимущественно в машинах с относительно высоким напряжением, а следовательно, с небольшим током якоря.
2. Уменьшение реактивной ЭДС в коммутирующих секциях. Снижению реактивной ЭДС, индуцируемой в коммутирующих секциях, способствует уменьшение коэффициентов взаимной индуктивности М и самоиндукции Lс.. Понижение коэффициента М достигается применением обмоток якоря с укороченным шагом (у1 < т) и щеток шириной не более чем в два-три коллекторных деления. Уменьшение коэффициента самоиндукции Lс достигается сокращением числа витков в секциях обмотки.
Из этого следует, что для улучше ния коммутации необходимо умень шить величину добавочного тока ком мутации. Этого можно достигнуть не сколькими способами.
3. Добавочные полюса. Назначение добавочных полюсов — создание магнитного поля в зоне коммутации с магнитной индукцией Вд.п такого значения и направления, чтобы «подавить» магнитную индукцию от реакции якоря Вр.я, и сверх этого создать в зоне коммутации магнитную индукцию Вк. Индукция Вк должна быть достаточной для индуцирования в коммутирующей секции ЭДС вращения евр, равную по величине и противоположную по направлению реактивной ЭДС ер, так чтобы суммарная ЭДС в коммутирующей секции оказалась равной нулю.
Добавочные полюса располагают между главными полюсами по линии геометрической нейтрала, а их обмотку включают последовательно с обмоткой якоря, чем обеспечивается автоматическое поддержание на требуемом уровне значения магнитной индукции в зоне коммутации при изменениях нагрузки машины. Все машины постоянного тока мощностью свыше 1 кВт снабжаются добавочными полюсами, число которых принимают равным числу главных полюсов или же вдвое меньшим. Добавочные полюса обеспечивают удовлетворительную коммутацию в машине только при нагрузках в пределах номинальной. При перегрузке машины происходит насыщение магнитной цепи этих полюсов и коммутация ухудшается.
Однако добавочные полюсы не устраняют полностью нежелательного воздействия реакции якоря на распределение магнитной индукции в зазоре машины постоянного тока. Поэтому в мощных быстроходных машинах постоянного тока, работающих в режиме интенсивных нагрузок, применяют компенсационную обмотку. Эту обмотку включают последовательно в цепь якоря и располагают в полюсных наконечниках главных полюсов машины (рис. 13.9). Компенсационная обмотка создает МДС по поперечной оси встречно магнитному потоку якоря и компенсирует его.
4. Смещение щеток с геометрической нейтрали. В машинах мощностью до 1 кВт без добавочных полюсов улучшение коммутации достигается смещением щеток с геометрической нейтрали в направлении вращения якоря у генераторов или встречно направлению вращения якоря у двигателей. Этот способ улучшения коммутации применим лишь в нереверсируемых электрических машинах, работающих с неизменной нагрузкой.
Искрение на коллекторе является интенсивным источником электромагнитных колебаний частотой от 1000 до 3000 Гц. Эти колебания распространяются по сети и вызывают помехи в радиоприемных устройствах. Для устранения помех применяют подавляющие электрические фильтры из проходных конденсаторов типа КБП емкостью от 0,1 до 1,0 мкФ (рис. 13.10). У этих конденсаторов одним из зажимов является металлическая оболочка, прикрепляемая к заземленному корпусу машины.
Вопрос № 3 Устройство и принцип действия автотрансформатора.
Его достоинства и недостатки
Основное конструктивное отличие автотрансформатора от трансформатора состоит в том, что в автотрансформаторе часть обмотки ВН является обмоткой НН. В связи с этим энергия из первичнойцепи во вторичную передается не только за счет магнитной связи между этими цепями, но и за счет непосредственной электрической связи этих цепей. Рассмотрим работу однофазного понижающего автотрансформатора (рис. 3.2, а).
Характеристики
Тип файла документ
Документы такого типа открываются такими программами, как Microsoft Office Word на компьютерах Windows, Apple Pages на компьютерах Mac, Open Office - бесплатная альтернатива на различных платформах, в том числе Linux. Наиболее простым и современным решением будут Google документы, так как открываются онлайн без скачивания прямо в браузере на любой платформе. Существуют российские качественные аналоги, например от Яндекса.
Будьте внимательны на мобильных устройствах, так как там используются упрощённый функционал даже в официальном приложении от Microsoft, поэтому для просмотра скачивайте PDF-версию. А если нужно редактировать файл, то используйте оригинальный файл.
Файлы такого типа обычно разбиты на страницы, а текст может быть форматированным (жирный, курсив, выбор шрифта, таблицы и т.п.), а также в него можно добавлять изображения. Формат идеально подходит для рефератов, докладов и РПЗ курсовых проектов, которые необходимо распечатать. Кстати перед печатью также сохраняйте файл в PDF, так как принтер может начудить со шрифтами.
















