150546 (580458)
Текст из файла
Задача 1. Ток в цепи равен i. Параметры цепи r1, r2, L, и 1/С заданы в таблице вариантов. Определить показания приборов. Написать мгновенное значение напряжения u1 (t).
Дано
| i, А | R1, Ом | L, Ом | R2, Ом | 1/С, Ом |
| 3*2 (1/2) *sin (wt - 45) | 4 | 3 | 6 | 8 |
Решение.
Определим действующую силу тока, зная ее амплитудное значение
I=Imax/2^0.5=3 (A);
Найдем общее сопротивление цепи, как корень квадратный из суммы квадратов активных и реактивных составляющих (что следует из треугольника сопротивлений):
Z= ( (R1+ R2) ^2+ (XL - XC) ^2) ^0.5=8.60 (Ом);
Найдем общее действующее напряжение цепи (показания 1-го вольтметра), как произведение действующей силы тока на общее сопротивление цепи:
U=I*Z=25,81 (В);
Найдем амплитудное значение общего напряжения цепи:
Umax=U*2^0,5=36,50 (В);
Найдем угол сдвига фаз напряжения относительно тока
=arcsin ( (XL - RC) /Z) = - 410;
Запишем мгновенное значение напряжения u1 (t):
u1 (t) = Umax*sin (t+ +) = 36.50*sin (t - 45 - 41) = 36.50*sin (t - 86);
Поскольку активная мощность участка цепи (мощность, показываемая ваттметром) определяется как произведение квадрата действующей силы тока на активное сопротивление этого участка, то:
P=I^2*R1=36 (Вт);
Определим показания 2-го вольтметра. Для этого найдем значение полного сопротивления, создаваемого активным сопротивлением R2 и емкостным ХС:
Z2= (R2^2+ ХL^2) ^0.5=30 (B);
U=I* Z2=3*30=90 (B);
Задача 2. В сеть переменного тока с напряжением u включены параллельно три приемника энергии, активные мощности и коэффициенты мощности, которых известны (смотреть таблицу вариантов). Определить токи приемников и ток в неразветвленной части цепи, а также коэффициент мощности всей установки.
Дано
| U, В | Р1, кВт | cos1 | Р2, кВт | cos2 | Р3, кВт | cos3 |
| 380 | 8 | 1 | 18 | 0,7 | 9 | 0,7 |
Решение.
Поскольку активная мощность равна произведению активной силы тока на напряжение то, учитывая коэффициенты мощности, которые равны отношению активного тока к полному, найдем полные, активные и реактивные токи каждой ветви (причем знак “ - ” соответствует емкостному характеру тока).
Для первой ветви:
Ia1 = P1/U =21.05 (A);
I1 = Ia1/cos1 =21.05 (A);
Iр1 = (I1^2 + Ia1^2) ^0.5 =0 (A);
т.е. характер нагрузки первой ветви активный.
Для второй ветви:
Ia2 = P2/U =47.37 (A);
I2 = Ia2/cos2 =67.67 (A);
Iр2 = (I2^2 + Ia2^2) ^0.5 = - 48.32 (A);
т.е. характер нагрузки второй ветви активно-емкостный.
Для третьей ветви:
Ia3 = P3/U =23.68 (A);
I3 = Ia3/cos3 =33.83 (A);
Iр3 = (I3^2 + Ia3^2) ^0.5 = 72.48 (A);
т.е. характер нагрузки третей ветви активно-индуктивный.
Найдем активный ток неразветвленной ветви, как сумму активных токов параллельных участков:
Ia = Ia1 + Ia2 + Ia3 = 92.11 (A);
Найдем реактивный ток неразветвленной ветви, как сумму реактивных токов параллельных участков (причем знак “ - ” соответствует емкостному характеру тока):
Iр = Iр1 + Iр2 + Iр3 = - 24.16 (A);
Найдем общий ток неразветвленной части цепи, как корень из суммы квадратов его составляющих:
I = (Iр^2 + Iр^2) ^0.5 =95.22 (A);
Найдем коэффициент мощности цепи, как отношение активной составляющей тока к полному току цепи:
= Ia / I = 0.967;
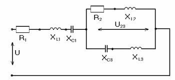
Задача 3. В схеме заданы напряжение u23 и все параметры цепи. Необходимо: Определить действующие значения токов во всех ветвях и входного напряжения u;
Определить активную, реактивную и полную мощность цепи и проверить баланс мощностей;
Определить коэффициент мощности цепи;
Построить топографическую диаграмму, совмещенную с векторной диаграммой токов.
Дано
| U23, В | R1, Ом | ХL1, Ом | ХC1, Ом | R2, Ом | ХL2, Ом | ХC2, Ом | R3, Ом | ХL3, Ом | ХC3, Ом |
| 200 | 6 | 2 | 10 | 6 | 8 | 0 | 0 | 2 | 10 |
Решение.
Найдем общее сопротивление ветвей 2 и 3, как корень квадратный из суммы квадратов активных и реактивных сопротивлений (причем знак “-” соответствует емкостному характеру нагрузки):
Z2= (R2^2 + XL2 ^2) ^0.5=10 (Ом); Z3= (XL3 - XC3) = - 8 (Ом);
Найдем полные токи ветвей 1 и 2, как отношение напряжения участка 2-3 к общему сопротивлению каждой ветви:
I2= U23/Z2 =20 (A); I3= U23/Z3 =25 (A);
Найдем коэффициент полезной мощности ветвей 1 и 2, как отношение активного сопротивления ветви к полному сопротивлению ветви:
cos (2) = R2/Z2= 0.6;
cos (3) = R3/Z3= 0;
Найдем активные составляющие токов ветвей 1 и 2, как произведение полного тока ветви на коэффициент полезной мощности ветви:
Ia2= I2 * cos (2) =12 (A);
Ia3= I3 * cos (3) =0 (A);
Найдем реактивные составляющие токов ветвей 1 и 2, как корень квадратный из разности квадратов полного и активного токов (причем знак “ - ” соответствует емкостному характеру тока, т.е. XC > XL):
Iр2= (I2^2 - Ia2^2) ^0.5=16 (A);
Iр3= (I3^2 - Ia3^2) ^0.5= - 25 (A);
Найдем активную и реактивную составляющую тока участка 2-3 как сумму активных составляющих ветвей 2, 3 и реактивных составляющих ветвей 2, 3 соответственно (причем знак “ - ” соответствует емкостному характеру тока):
Ia23= Ia2+ Ia3=12 (A);
Iр23= Iр2+ Iр3= - 9 (A);
Найдем полный ток цепи, как корень квадратный из суммы квадратов активного и реактивного токов участка 2-3:
I= (Iа23^2 + Iр23^2) ^0.5=15 (A);
Найдем напряжение участка 1-4 (активное), как произведение полного тока цепи на активное сопротивление R1:
U14=I * R1 =90 (B);
Найдем напряжение участка 4-5 (индуктивное), как произведение полного тока цепи на индуктивное сопротивление XL1:
U45=I * XL1 =30 (B);
Найдем напряжение участка 5-2 (емкостное), как произведение полного тока цепи на емкостное сопротивление XС1:
U52=I * XС1= - 150 (B);
Найдем активное напряжение участка 2-3, как произведение напряжение участка 2-3 на коэффициент полезной мощности участка 2-3 (с учетом того, что коэффициент полезной мощности участка 2-3 равен отношению активного тока к полному):
Ua23 = U23 * (Ia23/I) =160 (B)
Найдем реактивное напряжение участка 2-3, как корень квадратный из разности квадратов полного и активного напряжений (причем знак “ - ” соответствует емкостному характеру напряжения, т.е. Iр23 < 0):
Uр23 = (U23 ^2 - Ua23^2) ^0.5 =-120 (B);
Найдем активное напряжение цепи, как сумму напряжения участка 1-4 и активной составляющей участка 2-3
Uа = U14 + Uа23 =150 (B);
Найдем реактивное напряжение цепи, как сумму напряжения участка 4-5, 5-2 и реактивной составляющей участка 2-3
Uр = Uр45 + Uр52 + Uр23 = - 240 (B);
Найдем полное напряжение цепи, как корень квадратный из суммы квадратов активного и реактивного напряжений:
U = (Uа ^2+ Uр ^2) ^0.5=346.6 (B);
Найдем коэффициент полезной мощности цепи, как отношение активного напряжения цепи к полному напряжению цепи:
cos () =Uа / U =0.721;
Найдем полную мощность цепи Q, как произведение полного тока цепи на напряжение:
Q = U * I =146088 (Bт);
Найдем активную мощность цепи P, как произведение полной мощности цепи на коэффициент полезной мощности:
P = Q * cos () = 105386 (Bт);
Найдем реактивную мощность цепи S, как корень квадратный из разности квадратов полной и активной мощностей:
S= (Q^2 -P^2) ^0.5=101170 (Bт);
Задача 4. В схеме заданы параметры цепи и ЭДС источников. Известно также, что ЭДС Е1 опережает Е2 на угол . Необходимо:
На основании законов Кирхгофа составить в общем виде систему уравнений для расчета токов во всех ветвях цепи, записав ее в двух формах: а) дифференциальной и б) символической.
Определить комплексы действующих значений токов во всех ветвях, воспользовавшись одним из методов расчета линейных цепей
По результатам, полученным в пункте 2, определить показания ваттметра двумя способами:
а) с помощью выражений для комплексов тока и напряжения;
б) по формуле UIcos (UI)
Построить топографическую диаграмму, совмещенную с векторной диаграммой токов.
Построить круговую диаграмму для тока в одном из сопротивлений при изменении модуля этого сопротивления от 0 до .
Пользуясь круговой диаграммой построить график изменения этого тока в зависимости от модуля сопротивления.
Используя данные расчета, полученные в пункте 2, записать выражения для мгновенных значений тока и напряжения. Построить график зависимости одной из этих величин.
Полагая, что между двумя индуктивностями, расположенными в разных ветвях заданной системы, имеется магнитная связь при коэффициенте магнитной индукции М составить в общем виде систему уравнений для расчета токов во всех ветвях цепи, записав ее в двух формах:
а) дифференциальной;
б) символической
Примечание 1. При отсутствии в данной схеме второй индуктивности, вторую нагрузку ввести дополнительно в одну из ветвей.
Примечание 2. Ориентируясь на ранее принятые направления токов в ветвях одноименные зажимы индуктивных катушек выбрать произвольно так, чтобы их встречное включение и обозначить эти зажимы звездочками.
Дано
| E1, B | E2, B | | R1, Ом | L1, мГ | C1, мкФ | R2, Ом | L2, мГ | C2, мкФ | R3, Ом | L3, мГ | C3, мкФ | f, Гц |
| 240 | 240 | п/4 | 12 | 2 | 20 | 14 | 8 | 100 | 4 | 5 | 50 | 500 |
Решение.
1) На основании законов Кирхгофа составим в общем виде систему уравнений для расчета токов во всех ветвях цепи, записав ее в двух формах:
а) дифференциальной
Исходя из первого закона Кирхгофа для узла а:
i1+ i2+ i3 = 0;
Исходя из второго закона Кирхгофа для контура bdab:
e1 = i1*R1+ 1/C3* i3dt +i3 *R3;
Исходя из второго закона Кирхгофа для контура bcab:
e2 = 1/C2*i2dt + L2*di2/dt + 1/C3* i3dt +i3 *R3;
Характеристики
Тип файла документ
Документы такого типа открываются такими программами, как Microsoft Office Word на компьютерах Windows, Apple Pages на компьютерах Mac, Open Office - бесплатная альтернатива на различных платформах, в том числе Linux. Наиболее простым и современным решением будут Google документы, так как открываются онлайн без скачивания прямо в браузере на любой платформе. Существуют российские качественные аналоги, например от Яндекса.
Будьте внимательны на мобильных устройствах, так как там используются упрощённый функционал даже в официальном приложении от Microsoft, поэтому для просмотра скачивайте PDF-версию. А если нужно редактировать файл, то используйте оригинальный файл.
Файлы такого типа обычно разбиты на страницы, а текст может быть форматированным (жирный, курсив, выбор шрифта, таблицы и т.п.), а также в него можно добавлять изображения. Формат идеально подходит для рефератов, докладов и РПЗ курсовых проектов, которые необходимо распечатать. Кстати перед печатью также сохраняйте файл в PDF, так как принтер может начудить со шрифтами.















