85951 (574953)
Текст из файла
ОДЕССКИЙ НАЦИОНАЛЬНЫЙ ПОЛИТЕХНИЧЕСКИЙ УНИВЕРСИТЕТ
Кафедра компьютерных интеллектуальных систем и сетей
РАСЧЕТНО-ГРАФИЧЕСКАЯ РАБОТА
по дисциплине
«Основы дискретной математики»
Выполнил
студент группы АЕ-074
Ф.И.О.
Проверил
доцент кафедры КИСС
Мартынюк А. Н.
Одесса 2008
Введение
Данная расчетно-графическая работа по дисциплине «Основы дискретной математики» включает в себя:
-
задачу минимизации заданного выражения алгебры множеств на основании известных свойств;
-
анализ заданного бинарного отношения в общем виде, построение его графика и полное определение свойств отношения, включая свойства, унаследованных им от соответствий;
-
анализ заданной в определенном функциональном базисе логической схемы: вывод формул булевых функций для каждого элемента и схемы в целом, с одновременной их минимизацией на основании известных свойств и тождеств, а также построение таблиц истинности;
-
преобразование формулы булевой функции заданной логической схемы в КНФ, ДНФ, СКНФ и СДНФ, а также ее минимизацию методами Квайна-МакКласки, Петрика, и с помощью карт Карно;
-
пополнение булевой функции заданными безразличными входными наборами и минимизацию пополненной функции с помощью карт Карно, а также методов Квайна-МакКласки и Петрика;
-
перевод полученных минимизированных формул из булева базиса в заданный функциональный базис и синтез соответствующих логических схем.
Задание № 1
Упрощение заданного выражения алгебры множеств
1.1 Выбор варианта задания
Варианты РГР образуются заданием индивидуальных:
-
выражения алгебры множеств;
-
бинарного отношения;
-
исходной логической схемы;
-
безразличных входных наборов.
В основе выбора варианта лежит процедура определения целочисленного остатка от деления выражения, в котором присутствует число. (Вариант 9)
Таблицы – см. литература 1.
Выбор варианта выражения алгебры множеств.
«№ операций» = 9mod7+1=3
| № операции | |||||
| Вариант 3 | Ø | \ |
«№ операндов»=9mod5+1=5
| № операнда | оп-д1 | оп-д2 | оп-д3 | оп-д4 | оп-д5 |
| Вариант 5 | AF | BA | EB | E | AB |
Результаты подставляются в шаблонную формулу:
( (Оп-д1 ( Оп-д2))) ( ((Оп-д3 Оп-д4) ( Оп-д5)))
1.2 Минимизация заданного выражения
Заданное выражение выглядит следующим образом:
( ( A – F) \ ( B \ A ) ) ( E A B ) )
Минимизация проводится с использованием восемнадцати законов. (см. литературы 2)
-
(( A – F) \ ( B \ A )) =
(( A \ F) ( F \ A) \ ( B A )) =
(( A F) ( F A ) ( ( B A ))) =
( A F) ( F A ) ( B A ) =
( A F) B =
A F B
-
( ( E – B – E )) ( AB))
( B (A B))) =
( B A B)) =
A B
-
( A F B ) A B
( A F B A) A F B B
Ø ( A F B ) =
A F B
F B – так выглядит выражение после минимизации.
Задание № 2
Анализ заданного бинарного отношения
2.1 Выбор варианта задания
Вариант требующего минимизации выражения бинарного отношения образуется заданием и подстановкой для шаблонной формулы: набора операций над действительными числами; набора нетривиальных операндов; бинарного отношения.
«№операций» =9mod4+1=2
| №операц | ||||
| Вариант2 | abs | - | * |
«№операндов»=9mod7+1=3
| №операн | оп-д1 | оп-д2 | оп-д3 | оп-д4 |
| Вариант3 | b-a | 5*a | 2*a+b | a/2 |
«№отношения»=24mod5+1=5
| №варианта | отношение |
| Варіант 5 | = |
2.2 Бинарное отношение
В шаблонную формулу
( (Оп1 Оп2)) Relation ( (Оп3 Оп4))
подставляются результаты, и получается:
(abs((b-a-5*a)) = (((2*a+b)*a/2)
упрощение формулы :
| b – a – 5a | = ( 2a + b ) a/2
2.3 Построение графика
По данному отношению с помощью программ MathCad или MathLab, или же от руки, можно построить график:
2.4 Исследование свойств отношения
Свойства отношений доказываются путём приведения примеров на графике:
-
Функционален, так как не содержит пары с одинаковыми первыми коэфициентами
-
Инъективен, так как не содержит пары с одинаковыми вторыми компонентами «b» и разными первыми компонентами «a».
-
Не всюду определен, так как область определения не совпадает с областью отправления
-
Сюрьективен так как его область значений равна области прибытия.
-
Биективен, так как функционален, инъективен и сюрьективен.
-
Не рефлексивен так как график не содержит прямую в = а.
-
Актирефлексивен так как график содержит точки , лежащие на прямой и = а.
-
Не иррефлексивен, так как найдутся точки, принадлежащие графику и лежащие на прямой в = а .
-
Не симметричен, так как найдутся точки, не принадлежащие графику и симметричные относительно прямой в = а.
-
Не анттисимметричен, так как найдутся точки, принадлежащие графику и не симметричные относительно прямой в = а.
-
Не ассиметричен, так как найдутся точки, принадлежащие графику и симметричные относительно прямой в = а, и одновременно найдутся точки, не принадлежащие графику и симметричные относительно прямой в = а.
-
Не транзитивен.
Свойства отношения внесены в таблицу
| Функциональность | + |
| Инъективность | + |
| Всюду определенность | – |
| Сюръективность | + |
| Биективность | + |
| Рефлексивность | – |
| Не рефлексивность | – |
| Антирефлексивность | + |
| Симметричность | – |
| Асимметричность | – |
| Антисимметричность | – |
| Транзитивность | – |
Задание № 3
Анализ заданной в определенном функциональном базисе логической схемы
Вариант исходной логической схемы образуется заданием функционального базиса логических функций, размещением логических элементов в сетке мест графического изображения логической схемы, списком связей входов и выходов логических элементов.
Номер варианта заданного функционального базиса логических функций {№Ф-ции1,№Ф-ции2,№Ф-ции3} из таблицы 6, обозначаемый как «№Базиса», получается следующим образом:
«№Базиса»=(«№Зачетки»%8)+1
где % - операция получения целочисленного остатка от деления.
«№Базиса»=(9%8)+1=2, т.е. из таблицы 6 следует, что
{№Ф-ции1,№Ф-ции2,№Ф-ции3}={2,9,14}
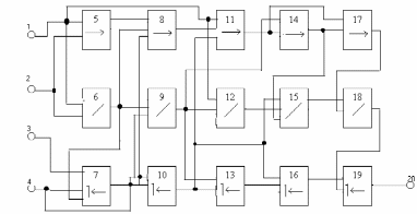
Графическое изображение логической схемы содержит пятнадцать мест для размещения (три ряда по пять элементов) логических элементов, реализующих логические функции базиса. Элементы пронумерованы с 5 по 19 включительно, номера с 1 по 4 принадлежат входам логической схемы, а номер 20 приписан выходу всей схемы.
Номер варианта размещения логических элементов в сетке мест графического изображения логической схемы из таблицы 7, обозначаемый как «№Размещения» получается следующим образом:
«№Размещения»= («№Зачетки»%3)+1
где % - операция получения целочисленного остатка от деления.
«№Размещения»=(9%3)+1=1, т.е из таблицы 7 получаем следующее расположение для базиса {№Ф-ции1,№Ф-ции2,№Ф-ции3}={4,6,8 }:
| №элем №вар | 5 | 6 | 7 | 8 | 9 | 10 | 11 | 12 | 13 | 14 | 15 | 16 | 17 | 18 | 19 |
| ф-я1 | x | x | x | x | x | ||||||||||
| ф-я2 | x | x | x | x | x | ||||||||||
| ф-я3 | x | x | x | x | x |
Номер варианта списка связей входов и выходов логических элементов логической схемы обозначаемый как «№Связей» получается следующим образом:
«№Связей»=(«№Зачетки»%13)+1
где % - операция получения целочисленного остатка от деления.
«№Связей»=(9%13)+1=10
В списке связей для каждого логического элемента указаны номера логических элементов, выходы которых соединены с его входами.
Для данного варианта список связей выглядит следующим образом:
5(1,2); 6(1,2); 7(3,4,6); 8(5,6,7); 9(4,6); 10(4,7); 11(1,8,10); 12(1,9); 13(9,10); 14(9,11); 15(10,12,14); 16(10,13); 17(11,14); 18(15,17); 19(16,18); 20(18).
Полученная схема приведена ниже:
Анализ схемы.
Анализ схемы выполняется путем поэтапной подстановки выражений для реализации y
y5=x1~ x2=x1x2+x1x2
y6=x1/x2=x1+x2
y7=x3→x4→y6=(x3x4) →y6=x3x4x1x2=x1x2x3x4
y8=y5~y6~y7=((x1+x2)( x1+x2)x1x2+(x1x2+x1x2)( x1+x2)) ~y7=
=(x1x2) ~y7=(x1+x2)( x1+x2+x3+x4)+( x1x2)x1x2x3x4=x1x2+x1x3+
+x1x4+x1x2+x2x3+x2x4
y9=x4/y6 =x4+x1x2
y10=x4→y7=x4(x1+x2+x3+x4)= x1x4+x2x4+x3x4
y11=x1~y8~y10=( x1(x1+x2)( x1+x3)( x1+x4)(x1+x2)( x2+x3)( x2+x4)+
+x1(x1x2+x1x3+x1x4+x1x2+x2x3+x2x4)) ~y10=((x1+x1x2) (x1+x3) (x1+x4)(x1+x2)( x2+x3)( x2+x4)+(x1x2+x1x3+x1x4+x1x2x3+x1x2x4)) ~y10=(x1x2(x1+x3)( x2+x3)( x2+x4)( x1+x4)+ (x1x2+x1x3+x1x4+ +x1x2x3+x1x2x4)) ~y10=((x1x2+x1x2x3) (x2+x3)( x2+x4)( x1+x4)+
+(x1x2+x1x3+x1x4+ +x1x2x3+x1x2x4)) ~y10=((x1x2+x1x2x3)
( x2+x4)( x1+x4)+ (x1x2+x1x3+x1x4+ x1x2x3+x1x2x4)) ~y10=
Характеристики
Тип файла документ
Документы такого типа открываются такими программами, как Microsoft Office Word на компьютерах Windows, Apple Pages на компьютерах Mac, Open Office - бесплатная альтернатива на различных платформах, в том числе Linux. Наиболее простым и современным решением будут Google документы, так как открываются онлайн без скачивания прямо в браузере на любой платформе. Существуют российские качественные аналоги, например от Яндекса.
Будьте внимательны на мобильных устройствах, так как там используются упрощённый функционал даже в официальном приложении от Microsoft, поэтому для просмотра скачивайте PDF-версию. А если нужно редактировать файл, то используйте оригинальный файл.
Файлы такого типа обычно разбиты на страницы, а текст может быть форматированным (жирный, курсив, выбор шрифта, таблицы и т.п.), а также в него можно добавлять изображения. Формат идеально подходит для рефератов, докладов и РПЗ курсовых проектов, которые необходимо распечатать. Кстати перед печатью также сохраняйте файл в PDF, так как принтер может начудить со шрифтами.














