48748 (572216)
Текст из файла
Федеральное агентство по образованию Российской Федерации
Новомосковский институт (филиал)
ГОУ ВПО «Российский химико-технологический университет
имени Д.И.Менделеева»
Кафедра ВТИТ
Предмет: надежность, эргономика, качество Асоиу
Индивидуальное задание
«Расчёт структурной надежности системы»
Вариант 6
Группа: АС-05-2
Студент: Даньшин А.С.
Преподаватель: Прохоров В.С.
Выполнение:
Защита:
Новомосковск 2009
Задание
По структурной схеме надежности технической системы в соответствии с вариантом задания, требуемому значению вероятности безотказной работы системы
и значениям интенсивностей отказов ее элементов
требуется:
1. Построить график изменения вероятности безотказной работы системы от времени наработки в диапазоне снижения вероятности до уровня 0.1 - 0.2.
2. Определить
- процентную наработку технической системы.
3. Обеспечить увеличение
- процентной наработки не менее, чем в 1.5 раза за счет:
а) повышения надежности элементов;
б) структурного резервирования элементов системы.
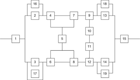
Все элементы системы работают в режиме нормальной эксплуатации (простейший поток отказов). Резервирование отдельных элементов или групп элементов осуществляется идентичными по надежности резервными элементами или группами элементов. Переключатели при резервировании считаются идеальными.
Выполнение
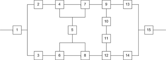
1. Элементы 4, 5, 6, 7 и 8 образуют мостиковую систему, которую можно заменить квазиэлементом А. Для расчета вероятности безотказной работы воспользуемся методом разложения относительно особого элемента, в качестве которого выберем элемент 5. Тогда
где
- вероятность безотказной работы мостиковой схемы при абсолютно надежном элементе А:
- вероятность безотказной работы мостиковой схемы при отказавшем элементе А:
Т.к.
данная формула преобразуется в следующую формулу:
2. Элементы 9, 10, 11, 12 соединены параллельно. Заменяем их элементом B:
Т.к.
, то
В итоге преобразований получаем следующую схему:
3. Элементы А и В соединены параллельно. Заменяем их элементом С:
Получаем следующую схему:
4. Элементы 2, 3, 13, 14, С образуют мостиковую систему, которую можно заменить квазиэлементом D. Для расчета вероятности безотказной работы воспользуемся методом разложения относительно особого элемента, в качестве которого выберем элемент C. Тогда
где
- вероятность безотказной работы мостиковой схемы при абсолютно надежном элементе C:
- вероятность безотказной работы мостиковой схемы при отказавшем элементе C:
Получаем схему:
5. Элементы 1, D, 15 соединены последовательно. Заменяем их элементом E:
Таблица 1 – Расчет вероятности безотказной работы системы
График 1
По графику (кривая P) находим для
- процентную наработку системы
ч.
Проверочный расчет при
ч показывает , что
.
По условиям задания повышенная
- процентная наработка системы
ч.
Увеличение надежности элементов.
Для того чтобы система при
ч. в целом имела вероятность безотказной работы
, необходимо увеличить надежность наиболее слабых элементов.
Из элементов
наиболее ненадежный
,необходимая надежность данного элемента должна составлять
Элемент D состоит из элементов 2, 3, 13, 14 и C. Используя формулу
,
методом подбора в Excel найдем требуемые значения. Необходимая надежность элементов 2, 3, 13, 14 равна 0,67. Теперь можно узнать необходимую надежность элементов 4-12, она равна 0,896726.
Т.к. по условию все элементы работают в периоде нормальной эксплуатации и подчиняются экспотенциальному закону, то интенсивность их отказов должна быть
λ`1= 0,002254
λ`2,3,13,14= 0,09
λ`15= 0,011504
Резервирование
Исходя из данных таблицы 1 видно, что необходимо резервировать элементы 2, 3, 13, 14 из-за их низкой надежности.
2=3=13=14=16=17=18=19
Расчеты показывают, что при
ч
, что соответствует условию задания.
Выводы
Структурного резервирования предпочтительнее, т.к. в период наработки до 2,97*10^6 часов вероятность безотказной работы системы при структурном резервировании выше, чем при увеличении надежности элементов. С точки зрения технической реализации системы, метод структурного резервирования также предпочтительнее, т.к. не всегда технически возможно увеличить надежность элемента.
Характеристики
Тип файла документ
Документы такого типа открываются такими программами, как Microsoft Office Word на компьютерах Windows, Apple Pages на компьютерах Mac, Open Office - бесплатная альтернатива на различных платформах, в том числе Linux. Наиболее простым и современным решением будут Google документы, так как открываются онлайн без скачивания прямо в браузере на любой платформе. Существуют российские качественные аналоги, например от Яндекса.
Будьте внимательны на мобильных устройствах, так как там используются упрощённый функционал даже в официальном приложении от Microsoft, поэтому для просмотра скачивайте PDF-версию. А если нужно редактировать файл, то используйте оригинальный файл.
Файлы такого типа обычно разбиты на страницы, а текст может быть форматированным (жирный, курсив, выбор шрифта, таблицы и т.п.), а также в него можно добавлять изображения. Формат идеально подходит для рефератов, докладов и РПЗ курсовых проектов, которые необходимо распечатать. Кстати перед печатью также сохраняйте файл в PDF, так как принтер может начудить со шрифтами.
















