113132 (566168)
Текст из файла
МОУ "Никифоровская СОШ №1
"Организация дополнительного образования детей на базе общеобразовательных учреждений: опыт, проблемы, перспективы"
Автор: Вавкина Екатерина Викторовна,
заместитель директора по воспитательной работе
1. Нормативно-правовая база по организации дополнительного образования детей на базе МОУ "Никифоровская средняя общеобразовательная школа №1"
Приказ по МОУ "Никифоровская средняя общеобразовательная школа" об организации дополнительного образования детей от 2.09.06 №115
Программа развития системы дополнительного образования детей на 2006 - 2009 гг.
Настоящая программа разработана в соответствии с Законом РФ "Об образовании". Программа определяет основные направления и систематизирующие принципы функционирования и развития дополнительного образования в МОУ "Никифоровская средняя общеобразовательная школа №1" на период с 2006 по 2009 год.
Договоры о сотрудничестве МОУ "Никифоровская средняя общеобразовательная школа №1" с районными ДЮСШ, Центральной и детской библиотеками, Домом культуры, Домом детского творчества, Школой искусств.
Положение о деятельности педагога дополнительного образования в МОУ "Никифоровская средняя общеобразовательная школа №1".
Настоящее Положение разработано на основе тарифно-квалификационной характеристики педагога дополнительного образования, утвержденной приказом Минобразования Российской Федерации и Госкомвуза Российской Федерации от 31 августа 1995 г. № 463/1268 по согласованию с Министерством труда Российской Федерации (постановление Минтруда России от 17 августа 1995 г. №46). Положение определяет основные направления и особенности деятельности педагогов дополнительного образования в МОУ "Никифоровская средняя общеобразовательная школа №1". В соответствии с настоящим Положением в школе разработаны должностные инструкции педагогов дополнительного образования и определено содержание должностного поручения педагога дополнительного образования.
Должностная инструкция педагога дополнительного образования.
Настоящая должностная инструкция разработана на основе Положения о деятельности педагога дополнительного образования в МОУ "Никифоровская средняя общеобразовательная школа №1". При составлении инструкции учтены также Примерные рекомендации об организации службы охраны труда в образовательном учреждении системы Министерства образования Российской Федерации, утвержденные приказом Минобразования Российской Федерации от 27 февраля 1995 г. №92.
2. Правовая основа организации дополнительного образования детей
Закон Российской Федерации "Об образовании".
Концепция модернизации российского образования на период до 2010 г.
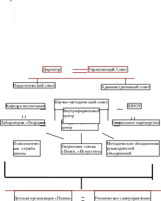
3. Алгоритм и механизм управления дополнительным образованием в школе
С
ТРУКТУРА УПРАВЛЯЮЩЕЙ СИСТЕМЫ
4. Творческие объединения по интересам, клубы, студии, кружки
Общее руководство организацией дополнительного образования детей на уровне школы осуществляет заместитель директора по воспитательной работе Вавкина Е.В.
Система управления направлена на создание педагогических условий эффективного достижения конечных целей дополнительного образования. Каждое подразделение управляющей и управляемой подсистемы наделено правами, обязанностями и ответственностью (моральной, материальной и дисциплинарной) за эффективное выполнение своих функций.
Система управления обеспечивает создание в школе коллектива единомышленников на принципах самоуправления и соуправления, на основе сотрудничества, инициативы и творчества.
Взаимодействие управляющей и управляемой подсистем на всех уровнях путем передачи основных управленческих функций (анализ, целеполагание, планирование и организация работы, контроля, регулирования и коррекции) позволят нам сделать учебно-воспитательный процесс оптимальным.
Организационно - педагогическая деятельность сочетает работу администрации и коллективных органов управления. Эффективно действует Управляющий совет, который принимает участие в решении организационных, педагогических, хозяйственных вопросов дополнительного образования. Внутришкольный контроль дополнительного образования сочетает тематические, комплексные, персональные проверки. Результаты проверок обсуждаются на научно-методическом, педагогическом советах, совещаниях при директоре. По результатам проверок принимаются решения.
Управление опирается на педагогический потенциал как основу организации, осуществляет гибкое регулирование и своевременные изменения в своей структуре, отвечающие запросам социума. Это позволяет добиваться преимуществ и действовать в долгосрочной перспективе. Надо отметить, что функциональные обязанности меняются довольно часто, в зависимости от тех изменений, которые претерпевает сам объект управления. Учитывая деление на относительно самостоятельные модули, предполагается большая степень автономности каждого структурного подразделения в решении тактических вопросов.
Такая структура управления, а также распределение функциональных обязанностей позволяют решить ряд задач:
1. Гибко реагировать на стремительно меняющуюся социально-педагогическую ситуацию в нашем районе.
2. Удерживать вертикальные иерархические связи для реализации единой образовательной стратегии.
5. Подготовка кадров для организации дополнительного образования
Современный уровень педагогической науки и педагогического опыта в области дополнительного образования значительно опережает уровень подготовки будущих педагогов дополнительного образования.
Необходимым условием нормального функционирования системы дополнительного образования является формирование высокопрофессионального корпуса педагогов - воспитателей. В школе должны работать квалифицированные специалисты, которых отличает глубокое знание не только фундаментальных теоретических основ, но и постоянный поиск и использование нового, умение создавать содержательную основу воспитательного процесса. С этой целью МОУ "Никифоровская средняя общеобразовательная школа №1" начала работу в режиме эксперимента. Непрерывное восходящее развитие творческого потенциала учителя в курсовой и межкурсовой период, а также непосредственно на своём рабочем месте позволит каждому педагогу стать квалифицированным работником, компетентным, ответственным, свободно владеющим своей профессией и ориентирующимся в смежных областях деятельности.
В целях реализации основных направлений работы в школе осуществлено инновационное нововведение по созданию научно-методических подразделений и структур: научно-методический совет и научно-методические кафедры.
Кафедрой, управляющей воспитательным процессом, в частности, дополнительным образованием, является кафедра психологии и воспитания.
Ее цель: создание условий для раскрытия потенциальных возможностей каждого педагога в достижении конечных результатов - воспитание нового поколения людей, способных к созиданию, к жизни в новых условиях.
Методическая проблема кафедры:
"Эффективность внедрения инновационных воспитательных методик, методов, технологий"
Задачи кафедры:
организация системы обучения педагогов современным воспитательным технологиям,
помощь в самообразовании педагогов по вопросам воспитания,
изучение возможностей и индивидуальных способностей каждого учителя, классного руководителя, классного воспитателя,
изучение, распространение, обобщение и внедрение в практику педагогического опыта,
повышение эффективности воспитательной работы через систему изучения, контроля и анализа воспитательной работы.
На кафедре воспитания и психологии функционируют 5 лабораторий. Творческая лаборатория "Творцы" объединяет руководителей клубов, студий, творческих объединений и работает по теме: "Профессионально-ориентированная подготовка педагога дополнительного образования". Научно - методический багаж ежегодно пополняется благодаря функционированию постоянно действующих семинаров, самостоятельной деятельности по совершенствованию своего профессионального мастерства.
6. Формирование учебных групп на базе школы
Основным принципом формирования учебных групп является добровольность и самоопределение. Вступление в то или иное творческое объединение обуславливается, главным образом, наличием желания со стороны детей, открывает перед ними возможность углубленно заниматься тем, что их особенно влечет с учетом их потребностей и интересов.
Численный состав объединения определяется в зависимости от возраста обучающихся, специфики деятельности учебной группы, условий работы. При приеме в спортивные и хореографические объединения учащимся необходимо иметь медицинское заключение о состоянии здоровья.
7. Программы дополнительного образования, наиболее востребованные детьми и родителями
В 2007-2008 учебном году в школе функционируют 1 танцевальный коллектив, 4 студии, 5 спортивных секций, 15 клубов и 28 кружков с охватом учащихся 186%, позволяющие школьникам удовлетворить свои интересы и потребности в спорте и хореографии, в музыке и живописи, в науке и технике.
План дополнительного образования МОУ "Никифоровская средняя общеобразовательная школа №1" на 2007-2008 учебный год
| № п/п | Часов в неделю | Часов в год | |
| Художественно-эстетическое направление. | |||
| 1 | "Разноцветная палитра" | 6 | 204 |
| 2 | Танцевальный коллектив "Грация" | 5 | 170 |
| 3 | Студия "Мастерская поделок" | 1 | 34 |
| 4 | Вокальная студия "Звонкие голоса" | 9 | 306 |
| 5 | Студия "Игра на гитаре" | 9 | 306 |
| 6 | Изобразительная студия "Волшебный карандаш" | 9 | 306 |
| ВСЕГО | 39 | 1326 | |
| Культурологическое направление. | |||
| 1 | Педагогический класс | 1 | 34 |
| 2 | "Литературный салон" | 1 | 34 |
| 3 | "Четыре страны - одно государство" | 1 | 34 |
| 4 | "Слово о словах" | 1 | 34 |
| 5 | "Проблемы устной речи" | 1 | 34 |
| 6 | "Литературные традиции земли Тамбовской" | 1 | 34 |
| 7 | "Исторические софизмы" | 1 | 34 |
| 8 | "Веселый немецкий" | 1 | 34 |
| 9 | "Родное слово" | 1 | 34 |
| 10 | "Любимый английский" | 1 | 34 |
| 11 | "Твой друг французский язык" | 1 | 34 |
| 12 | "Калейдоскоп немецких сказок" | 1 | 34 |
| 13 | Клуб "Час Пик" | 1 | 34 |
| 14 | Клуб "Лингводетективы" | 1 | 34 |
| ВСЕГО | 14 | 476 | |
| Гражданско-правовое и патриотическое направления. | |||
| 1 | "Обществознание на пять" | 1 | 34 |
| 2 | Клуб "Подросток и закон" | 1 | 34 |
| 3 | Клуб "Память" | 1 | 34 |
| 4 | Клуб "Школа самоуправления" | 1 | 34 |
| ВСЕГО | 4 | 136 | |
| Естественнонаучное направление. | |||
| 1 | "Экологическая тропинка" | 1 | 34 |
| 2 | "Школьная оранжерея" | 1 | 34 |
| 3 | "География на пять" | 1 | 34 |
| 4 | "Алхимик" | 1 | 34 |
| 5 | Клуб "Мир вокруг нас" | 1 | 34 |
| 6 | Клуб "Юный натуралист" | 1 | 34 |
| ВСЕГО | 6 | 204 | |
| Физкультурно-спортивное направление. | |||
| 1 | Отряд "Юный Инспектор Дорожного движения" | 1 | 34 |
| 2 | Клуб "Страна здоровячков" | 1 | 34 |
| 3 | Клуб "Чудо - шашки" | 1 | 34 |
| 4 | Клуб "Знаток безопасности" | 1 | 34 |
| 5 | Клуб "Приключения на шахматной доске" | 1 | 34 |
| 6 | Клуб "Безопасное движение" | 1 | 34 |
| 7 | Секция "Волейбол " | 6 | 204 |
| 9 | Секция "Гимнастика" | 2 | 68 |
| 10 | Секция "Ритмическая гимнастика" | 2 | 68 |
| 11 | Секция "Баскетбол" | 4 | 136 |
| 12 | Секция "Футбол" | 4 | 136 |
| ВСЕГО | 24 | 816 | |
| Научно-техническое направление. | |||
| 1 | "Страна Инетия" | 1 | 34 |
| 2 | "Театр математических искусств" | 1 | 34 |
| 3 | "Математические ребусы" | 1 | 34 |
| 4 | "Математическая шкатулка" | 1 | 34 |
| 5 | "Юный математик" | 1 | 34 |
| 6 | "В гостях у комбинаторики" | 1 | 34 |
| 7 | "По страницам алгебры" | 1 | 34 |
| 8 | "В мире математики" | 1 | 34 |
| 9 | Клуб "Юный конструктор" | 1 | 34 |
| 10 | Клуб "Окно в Интернет" | 1 | 34 |
| 11 | Клуб "Юный техник" | 1 | 34 |
| ВСЕГО | 11 | 374 | |
Одним из наиболее массовых и востребованных в системе дополнительного образования школы является художественно-эстетическое направление. Его основной целью является не формирование музыканта, художника, танцора, певца, а воспитание развитого человека, осуществляемое средствами разных видов искусства. Педагоги нашей школы считают, что занятия с ребенком в художественных, танцевальных, музыкальных студиях должны ориентироваться не на его сегодняшние знания, умения и навыки, еще недостаточно развитые, а строить работу в расчете на его завтрашний день, очерчивая для себя "зону его ближайшего развития" (Л.С. Выготский). В связи с этим все виды художественно-творческой деятельности в системе дополнительного образования подчиняются единой цели: развитие личности детей. Очерчен круг задач, с помощью которых может быть реализована эта цель в системе дополнительного образования школы. Это, прежде всего развитие способностей, общих и художественно-творческих; формирование способностей к мыслительной деятельности; воспитание творческого начала и интереса к искусству.
Характеристики
Тип файла документ
Документы такого типа открываются такими программами, как Microsoft Office Word на компьютерах Windows, Apple Pages на компьютерах Mac, Open Office - бесплатная альтернатива на различных платформах, в том числе Linux. Наиболее простым и современным решением будут Google документы, так как открываются онлайн без скачивания прямо в браузере на любой платформе. Существуют российские качественные аналоги, например от Яндекса.
Будьте внимательны на мобильных устройствах, так как там используются упрощённый функционал даже в официальном приложении от Microsoft, поэтому для просмотра скачивайте PDF-версию. А если нужно редактировать файл, то используйте оригинальный файл.
Файлы такого типа обычно разбиты на страницы, а текст может быть форматированным (жирный, курсив, выбор шрифта, таблицы и т.п.), а также в него можно добавлять изображения. Формат идеально подходит для рефератов, докладов и РПЗ курсовых проектов, которые необходимо распечатать. Кстати перед печатью также сохраняйте файл в PDF, так как принтер может начудить со шрифтами.
















