Электрошокер 80кВ (561254)
Текст из файла
Электрошокер 80кВ.
Устройство предназначено для активной самообороны путем воздействия на нападающего высоковольтным разрядом электротока.
Схема позволяет получить на выходных контактах напряжение до 80000 В, что приводит к пробою воздуха и образованию электрической дуги (искрового разряда) между контактными электродами. Так как при касании электродов протекает ограниченный ток, угрозы для человеческой жизни нет.
Электрошоковое устройство благодаря своим малым размерам может использоваться как индивидуальное средство безопасности или же работать в составе системы охраны для активной защиты металлического объекта (сейфа металлической двери, дверного замка и т.д.). Кроме того, конструкция настоль ко проста, что для изготовления не требует применения промышленного оборудования — все легко выполняется в домашних условиях.
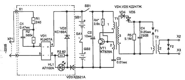
В схеме устройства на транзисторе VT1 и трансформаторе Т1 собран импульсный преобразователь напряжения. Автогенератор работает на частоте 30 кГц, и во вторичной обмотке (3) трансформатора Т1 после выпрямления диодами на конденсаторе С4 выделяется постоянное напряжение около 800...1000 В. Второй трансформатор (Т2) позволяет еще повысить напряжение до нужной величины. Работает он в импульсном режиме. Это обеспечивается регулировкой зазора в разряднике F1 так, чтобы пробой воздуха происходил при напряжении 600...750 В. Как только напряжение на конденсаторе С4 (в процессе заряда) достигнет этой величины, разряд конденсатора проходит через F1 и первичную обмотку Т2.
Энергия, накопленная на конденсаторе С4 (передаваемая во вторичную обмотку трансформатора), определяется из выражения
W = 0.5С х Uc^2 = 0,5 х 0,25 х 10^(-6) х 700^2 = 0,061 [Дж],
где Uc — напряжение на конденсаторе [В], С — емкость конденсатора С4 [Ф].
Аналогичные устройства промышленного изготовления имеют примерно такую же энергию заряда или чуть меньше.
Питается схема от четырех аккумуляторов типа Д-0,26 и потребляет ток не более 100 мА. Элементы схемы, выделенные пунктиром, являются бестрансформаторным зарядным устройством от сети 220 В. Для подключения режима подзаряда используется шнур с двумя соответствующими вилками. Светодиод HL1 является индикатором наличия напряжения в сети, а диод VD3 предотвращает разряд аккумуляторов через цепи зарядного устройства, если оно не включено в сеть.
В схеме использованы детали резисторы МЛТ, конденсаторы С1 типа К73-17В на 400 В, С2 — К50-16 на 25 В, СЗ — К10-17, С4 — МБМ на 750 В или типа К42У-2 на 630 В. Высоковольтный конденсатор (С4) применять других типов не рекомендуется, так как ему приходится работать в жестком режиме (разряд почти коротким замыканием), который долго выдерживают только эти серии. Диодный мост VD1 можно заменить четырьмя диодами типа КД102Б, а VD4 и VD5 — шестью последовательно включенными диодами КД102Б. Включатель SA1 типа ПД9-1 или ПД9-2.
Трансформаторы являются самодельными и намотка в них начинается со вторичной обмотки. Процесс изготовления потребует аккуратности и намоточного приспособления. Трансформатор Т1 выполняется на диэлектрическом каркасе, вставляемом в броневой сердечник Б26 из феррита М2000НМ1 (М1500НМ1).
Он содержит в обмотке 1 — 6 витков, 2—20 витков проводом ПЭЛШО диаметром 0,18 мм (0,12...0,23 мм), в обмотке 3 — 1800 витков проводом ПЭЛ диаметром 0,1 мм. При намотке 3-й обмотки необходимо через каждые 400 витков укладывать конденсаторную диэлектрическую бумагу, а слои пропитывать конденсаторным или трансформаторным маслом. После намотки катушки вставляем ее в ферритовые чашки и склеиваем стык (предварительно убедившись, что она работает). Места выводов катушки заливаются разогретым парафином или воском.
При монтаже схемы необходимо соблюдать полярность фаз обмоток трансформатора, указанную на схеме.
Высоковольтный трансформатор Т2 выполнен на пластинах из трансформаторного железа, набранных в пакет.
Так как магнитное поле в катушке не замкнутое, конструкция позволяет исключить намагничивание сердечника. Намотка выполняется виток к витку (сначала наматывают вторичную обмотку) 2 — 1800... 2000 витков проводом ПЭЛ диаметром 0,08...0,12 мм (в четыре слоя), 1 — 20 витков диаметром 0,35 мм. Межслойную изоляцию лучше выполнять из нескольких витков тонкой (0,1 мм) фторопластовой ленты, но подойдет также и конденсаторная бумага — ее можно достать из высоковольтных неполярных конденсаторов. После намотки обмоток трансформатор заливается эпоксидным клеем. В клей перед заливкой желательно добавить несколько капель конденсаторного масла (пластификатор) и хорошо перемешать. При этом в заливочной массе клея не должно быть пузырьков воздуха. А для удобства заливки потребуется изготовить картонный каркас (размерами 55х23х20 мм) по габаритам трансформатора, где и выполняется герметизация.
Изготовленный таким образом трансформатор обеспечивает во вторичной обмотке амплитуду напряжения более 90000 В, но включать его без защитного разрядника F2 не рекомендуется, так как при таком напряжении возможен пробой внутри катушки Защитный разрядник выполняется из двух оголенных проводов, расположенных на расстоянии 20...24 мм. Конструкция электродов Х2, ХЗ и разрядника F2 показана на рисунке.
Элементы конструкции крепятся на боковых пластинах из оргстекла толщиной 5...6 мм. В качестве электродов Х2 и ХЗ можно использовать стержни от разъемов на большой ток, например из серии ШР.
Ниже приведен вид конструкции разрядника F1.
В качестве материала лучше взять медные пластины с никелированным покрытием (этим обеспечивается более высокая стойкость разрядника к разрушению дугой). Толщина пластин может быть любой. Пробойное напряжение воздуха примерно 3 кВ на мм (зависит от влажности и атмосферного давления), поэтому зазор разрядника F1 будет примерно 0,1...0,2 мм (регулируется при настройке). Кнопку включения SB1 лучше также сделать самостоятельно — это позволяет учесть особенность конструкции корпуса. Она выполняется из мягкой стальной или медной ленты толщиной примерно 0,5 мм.
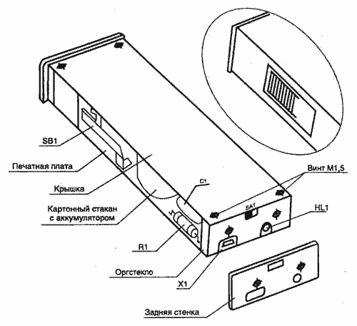
Все детали схемы, кроме выключателя SA1, размещены на односторонней печатной плате из стеклотекстолита толщиной 1...1,5 мм (размером 130х55 мм). Таких же размеров плата используется как крышка и элемент крепления выключателя SA1, а также аккумуляторов.
Аккумуляторы размещены по двое в картонных стаканах, склеенных по их размерам (по диаметру) и подпружиниваются к основной плате лепестками закрепленными на крышке.
Детали припаиваются со стороны печатных проводников, что позволяет уменьшить толщину корпуса устройства. Трансформаторы Т1 и Т2 приклеиваются к плате эпоксидным клеем.
Общий вид сборки всей конструкции (без кожуха) показан на рисунке.
На каркасе, образованном из двух плат, закрепленных четырьмя винтами (с потайной шляпкой), обматывается и склеивается кожух из картона (он должен сниматься при снятой задней стенке). Для придания привлекательного внешнего вида кожух обматывается самоклеющейся пленкой под цвет дерева.
В месте расположения кнопки SA1 выполняется отверстие в кожухе, а на боковую грань приклеивается накладка из тонкой (1...2 мм) пластмассы с прорезями.
Внутри гибкой части пластины клеится резиновый вкладыш, но так, чтобы он не мешал одевать кожух на каркас.
Настройка схемы заключается в получении (резистором R4) устойчивого запуска и работы автогенератора при питании от стационарного источника с напряжением от 3,9 до 5 В. При настройке схемы лучше использовать блок питания в режиме ограничения тока на 1 А — это предотвратит повреждение VT1 в случае ошибочного подключения фазы первичной обмотки Т1 или же отсутствия режима автогенерации по другой причине. После этого с помощью осциллографа с делителем замеряем напряжение на конденсаторе С4 и подбираем величину зазора в разряднике F1 так, чтобы оно не превышало уровня 650...750 В.
Теперь несколько слов об эксплуатации устройства. При переносе электрошока лучше воспользоваться выключателем SA1 для снятия питания — это исключит работу устройства при случайном нажатии кнопки SB1, например в кармане. Не рекомендуется включать электрошок в условиях высокой влажности, чтобы самому не попасть под напряжение дугового разряда. Кроме того, так как для транзистора VT1 не установлен теплоотводящий радиатор (нет свободного места в корпусе), не рекомендуется включать устройство на непрерывную работу в течение времени более 1 мин (обычно в этом и нет необходимости). Следует также знать, что обычная одежда не является препятствием для проникновения дуги.
Характеристики
Тип файла документ
Документы такого типа открываются такими программами, как Microsoft Office Word на компьютерах Windows, Apple Pages на компьютерах Mac, Open Office - бесплатная альтернатива на различных платформах, в том числе Linux. Наиболее простым и современным решением будут Google документы, так как открываются онлайн без скачивания прямо в браузере на любой платформе. Существуют российские качественные аналоги, например от Яндекса.
Будьте внимательны на мобильных устройствах, так как там используются упрощённый функционал даже в официальном приложении от Microsoft, поэтому для просмотра скачивайте PDF-версию. А если нужно редактировать файл, то используйте оригинальный файл.
Файлы такого типа обычно разбиты на страницы, а текст может быть форматированным (жирный, курсив, выбор шрифта, таблицы и т.п.), а также в него можно добавлять изображения. Формат идеально подходит для рефератов, докладов и РПЗ курсовых проектов, которые необходимо распечатать. Кстати перед печатью также сохраняйте файл в PDF, так как принтер может начудить со шрифтами.















