Схема рации (561252)
Текст из файла
Схема рации
И так, если вы величайший поклонник радиотехники, то вас это непременно заинтересует, а если не поклонник, то тогда заинтересует ещё больше. Я расскажу как в домашних условиях можно собрать простейшую рацию, способную работать на расстоянии до 1,5 км.
На первый взгляд кажется проще купить пару раций по 100 баксов и не париться с микросхемами, но с другой стороны сколько вы кайфа получите от того что собрали рацию сами и примерно в 10 раз дешевле. Таким образом я не призываю к серийному производству, а просто хочу показать, что многие вещи не стоит покупать за бешенные бабки, а сделать их самому.
Начинаем сборку деталей. Для каждой рации нам потребуется:
| Резисторы | шт | Транзисторы | шт |
| 3K | 2 | МП42 | 4 |
| 4,7K | 2 | П416Б | 3 |
| 6,8K | 6 |
|
|
| 22K | 1 |
|
|
| 36 | 1 |
|
|
| 100K | 1 |
|
|
| 120K | 1 |
|
|
| 160K | 2 |
|
|
| 270K | 1 |
|
|
| Конденсаторы | шт | Прочее | шт |
| 5МКх10В | 4 | Антенна | 1 |
| 10МКх10В | 2 | Микрофон | 1 |
| 3300 | 2 | Динамик | 1 |
| 1000 | 2 | Включатель | 1 |
| 100 | 2 | Переключатель | 1 |
| 22 | 1 | Источник пост.тока | 1 |
| 10 | 1 | Плата текстолита | 2 |
| 6 | 2 | Проволока 0,5мм | --- |
| 5-20 | 2 | Проволока 0,1мм | --- |
| 0,047МК | 1 | Соединит.провода | --- |
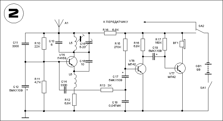
Для приема и передачи используется одна общая антенна А1. Выключатель SA2 подсоединяет радиостанцию к источнику питания - во время передачи к передатчику, а при приеме к приемнику.
Прежде чем начать сборку, надо собрать все детали. Катушки индуктивности, дроссели, монтажную плату и корпус вам предстоит сделать самостоятельно. Ну, корпус это собственно не проблема, можно достать от детских раций, которые на рынке продают по 100р.
Катушки наматываются на каркасах из полистирола, оргстекла или картона с наружным диаметром 8мм и высотой 20мм(см рис 3). Все катушки имеют однослойную намотку виток к витку медной проволокой диаметром 0,5мм. Катушки L1 и L5 содержат по 10 витков. Катушки L2 и L3 наматываются на одном каркасе, без сердечника. L2 располагается в середине каркаса между половинками катушки L3. Она состоит из 4 витков, а катушка L3 имеет 8 витков с отводом провода от середины.
Дроссели L4 и L6 намотаны на корпусах резисторов типа МЛТ-0,5 сопротивлением не менее 1МОм. Обмотки состоят из 200 витков провода ПЭЛ или ПЭВ диаметром 0,1 мм и имеют индуктивность около 40 микрогенри.
Вместо микрофона можно использовать высокоомный наушник. Для сборки понадобится две платы из текстолита. На одной будет располагаться задающий генератор, на другой - приёмник и усилитель низкой частоты передатчика. Монтажными стойками и выводными штырьками служат отрезки медной луженой проволоки длинной до 10мм, вбитые в отверстия диаметром 1мм.
Примерное расположение деталей на монтажной плате показано на рис5. Они размещены с одной стороны, а с другой соединены между собой изолированным проводом диаметром 0,2-0,3мм. Батареи питания подключены к схеме гибким многожильным проводом в хлорвиниловой изоляции. Если у вас есть фольгированный гетинакс, можно сделать монтаж печатным. Проследите, чтобы соединительные провода были по возможности короче, а витки катушек и дросселей располагались взаимно перпендикулярно. Задающий генератор отделите от других частей радиостанции экраном из жести, соединив экран с плюсовым проводом питания.
Выводы высокочастотных транзисторов укоротите до 1 см. Будьте осторожны при пайке. Во избежание перегрева транзистор лучше держать плоскогубцами или пинцетом, которые будут отводить тепло.
Корпус радиостанции - коробка из пластмассы или тонкой жести. Можно использовать и испорченный телефон-трубку, но тогда для питания подберите компактные дисковые аккумуляторы.
На переднюю панель радиостанции выведена ручка конденсатора С15 для настройки приемника. На торцевой стенке корпуса располагаются переключатель SA2(прием - передача) и выключатель питания SA1. Антенна - телескопическая от радиоприемника или латунная трубка диаметром 3-5мм и длинной 900-1000мм.
Случается схема собрана правильно и детали исправны, а радиостанция работает плохо: радиус действия мал, звук искаженный, хриплый. Не огорчайтесь, а примитесь за наладку. Ее начинают с приемника. Включите рацию на "прием" и подсоедините питание. При нормальной работе сверхрегенератора в телефоне будет слышен шум, похожий на шум кипящего чайника. На время настройки вместо резистора R10 включите переменный резистор сопротивлением 33-47 кОм и с его помощью добейтесь максимального шума.
Изменяя индуктивность катушки L5 подстроечным сердечником, настройте приемник на одну из станций в выбранном диапазоне. Добившись хорошего приема сигналов, переменный резистор замените на постоянный с таким же сопротивлением.
Настроить контур приемника на нужную частоту можно с помощью УКВ сигнал-генератора, который позволит заодно измерить и чувствительность приемника. Налаживание усилителя низкой частоты сводится к точному подбору резисторов R15 и R17. Окончательно приемник настраивается в полевых условиях по сигналам передатчика.
Закончив регулировку приемника, включаем радиостанцию на "передачу". Проверку работы передатчика начните с микрофонного усилителя. Вместо резистора R4 включите наушник или капсюль ДЭМШ. Произнесите несколько слов перед микрофоном. Если голос искажён, подберите сопротивление резисторов R1 и R3.
Для проверки генератора в разрыв цепи питания коллекторов транзисторов VT3-VT4 включите миллиамперметр со шкалой 0-100мА. Величина колебательных токов транзисторов должна быть равна 60-70мА. Устанавливается она подбором резистора R9.
Для настройки генератора и антенны передатчика сделайте волномер. Схема его показана на рис.4. На каркас диаметром 22мм намотайте катушку L из 10 витков провода ПЭЛ или ПЭВ диаметром 1,2мм. Отвод сделайте от третьего витка, считая от нижнего (по схеме) конца. Конденсатор С1 - подстроечный, с воздушным диэлектриком. Микроамперметр рассчитан на ток 100мкА. Шкалу волномера (22-32МГц) нужно предварительно проградуировать по УКВ сигнал-генератору. Установите ручку конденсатора С1 против деления, соответствующего рабочей частоте передатчика, а катушку L волномера расположите в непосредственной близости от катушки L3. Изменяя емкость конденсатора С9 добейтесь наибольшего отклонения стрелки на индикаторе волномера.
Приблизив волномер к антенне, вращением сердечника катушки L1 настройте антенну в резонанс с частотой настройки контура L3C8C9, добиваясь максимального отклонения стрелки на индикаторе волномера.
Установить частоту работы передатчика в разрешенном диапазоне 27МГц можно по гетеродинному волномеру типа Ч4-1 в радиоклубе или на станции юных техников.
Характеристики
Тип файла документ
Документы такого типа открываются такими программами, как Microsoft Office Word на компьютерах Windows, Apple Pages на компьютерах Mac, Open Office - бесплатная альтернатива на различных платформах, в том числе Linux. Наиболее простым и современным решением будут Google документы, так как открываются онлайн без скачивания прямо в браузере на любой платформе. Существуют российские качественные аналоги, например от Яндекса.
Будьте внимательны на мобильных устройствах, так как там используются упрощённый функционал даже в официальном приложении от Microsoft, поэтому для просмотра скачивайте PDF-версию. А если нужно редактировать файл, то используйте оригинальный файл.
Файлы такого типа обычно разбиты на страницы, а текст может быть форматированным (жирный, курсив, выбор шрифта, таблицы и т.п.), а также в него можно добавлять изображения. Формат идеально подходит для рефератов, докладов и РПЗ курсовых проектов, которые необходимо распечатать. Кстати перед печатью также сохраняйте файл в PDF, так как принтер может начудить со шрифтами.















