Схемотехника ЭВМ (561028), страница 4
Текст из файла (страница 4)
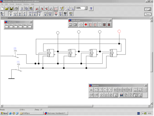
Схема реверсивного сдвигающего регистра на триггерах типа D
приведена на рис. 5.4, где каждый i-разряд схемы соединен с (i–1) -
разрядом и с (i+1)-разрядом посредством логических элементов «И--
ИЛИ-НЕ, единичный выход которых определяется наличием хотя бы од-
ного нуля на входе каждой из схем И (рекомендуем составить само-
стоятельно таблицу истинности функции данного элемента
=
).
Поэтому выбор режима осуществляется отключением одной
из схем И сигналом 0.
Так, при постоянном нулевом сигнале на шине управления ревер-
сом, соединенные с ней верхние элементы И — НЕ влияют на работу
схемы. Соединение нижних (работающих) элементов И обеспечивает
передачу информации для сдвига вправо, от (i-1)-го разряда к i-му.
При постоянном нулевом сигнале на шине «влево» управления ревер-
сом отключены нижние элементы И, а соединение верхних обеспечи-
вает сдвиг информации влево, от (i+1)-го разряда к i-му.
Включение шин управления реверсом должно быть раздельным. Применение элементов И-ИЛИ-НЕ в данной схеме определяет необходимость использования инверсных выходов триггеров.
рис. 5.2 а (ewb)
рис. 5.2 б (ewb)
Кольцевые сдвигающие регистры могут быть использованы при
построении счетчиков с постоянно взвешенными кодами, для ко-
торых число единиц и нулей в каждом устойчивом состоянии посто-
янно.
Простейшим счетчиком этого класса является счетчик Джонсона,
работающий в, коде Либау-Крейга:
| 00000 | 11111 |
| 10000 | 01111 |
| 11000 | 00111 |
| 11100 | 00011 |
| 11110 | 00001 |
Указанный код реализуется на сдвигающем регистре с одной ин-
версной связью между пятым и первым разрядом (рис. 5.5). Такие схе-
мы обладают 2-n устойчивым состояниями.
Порядок выполнения работы
1. Лабораторный стенд
Прежде чем приступить к выполнению работы, необходимо изу-
чить схему стенда, ознакомиться с расположением кнопок и гнезд на
нем и собрать исследуемую схему в соответствии с заданием.
Поразрядные логические операции в регистре
-
Соединить синхровходы С всех 4-х триггеров типа J-К с пря-
мым выходом кнопкой
, нажатие которой будет сигналом выпол-
нения операции. Соединить прямой выход кнопки
со входом J
первого триггера, прямой выход кнопки
со входом J второго триг-
гера и т.д. Содержимое триггеров является первым операндом опе-
рации, положение кнопок
–
со вторым операндом. Установить
код 0011 на регистре и код 0101 на переключателе. Выполнить опе-
рацию логического сложения нажатием кнопки
, составить таб-
лицу результатов. -
Изменить соединение регистра с переключателем, подав инвер-
сные выходы кнопок
–
со входами К соответствующих триггеров.
Установить те же коды на регистре (0011) и переключателе (0101),
выполнить операцию логического умножения, составить таблицу ре-
зультатов. -
Объединить на каждом триггере входы J и К, соединив их с прямым выходом соответствующей кнопки переключателя. Выполнить
при тех же исходных кодах операцию сложения по модулю 2, соста-
вить таблицу результатов.
Четырехразрядный сдвигающий регистр.
Исследование работы сдвигающего регистра в режиме одиночного сигнала
-
Собрать схему сдвигающего регистра в соответствии с задани-
ем, при этом необходимо использовать следующие рекомендации:
первой закоммутировать схему установки сдвигающего регистра в
нулевое состояние по R входам. Сигнал установки «0» необходимо по-
дать на все входы R с выхода переключательного регистра
или
который в свою очередь необходимо подключить на одну из лам-
почек индикации Л1 или Л5.
закоммутировать входы синхронизации С всех четырех триггеров.
Сигнал синхронизации подается с выхода генератора одиночных им-
пульсов;
в соответствии с заданием закоммутировать схему регистра (при
этом необходимо выход старшего разряда регистра подсоединить ко
входу младшего разряда);
подключить вход «Синхр» генератора одиночных импульсов к выходу генератора синхроимпульсов.
-
Установить на регистре нулевой код, используя при этом переключательный регистр
или
. Следует помнить, что после установки регистра в «0» необходимо кнопку (
или
) вернуть в исходное состояние (загорается лампочка индикации установки нуля Л1 или Л5.
3. Записать произвольный код слова в регистр с помощью кнопок
(
) подачей установочного сигнала на входы S (при этом приня-
то, что коду «1» соответствует высокий положительный потенциал и
загорается лампочка индикации триггера, а коду «0» — низкий потен-
циал, и лампочка индикации триггера не горит). После ввода кода
слова необходимо отключить от входов S коммутационные шнуры.
4. Осуществить операцию сдвига кода слова нажатием кнопки
«Пуск» генератора одиночного импульса.
5. При различном числе сдвигов проследить. циркуляцию кода
слова в сдвигающем регистре.
6. Используя цифровой вольтметр, замерить амплитуды выходных
сигналов триггеров и по ним построить потенциальные диаграммы.
7. Преобразовать последовательный код слова в параллельный и
наоборот. Параллельный код слова можно прочесть с помощью лам-
почек индикации, подключенных к выходам триггеров. Последова-
тельный ввод слова в регистр можно осуществить следующим обра-
зом, установив все триггеры в «0», кнопками
или
ввести на S или
R входы первого разряда регистра соответствующий код старшего разряда («0» или «1») слова: кнопкой «Пуск ГОИ» сдвинуть записанный
код в .следующий разряд регистра; после этого вновь занести на
первый разряд регистра необходимый код второго разряда слова и
опять осуществить операцию сдвига; Также занести остальные раз-
ряды кода слова. Так как регистр закольцован, то при подаче серии
сигналов сдвига на любом выходном триггере регистра можно наблю-
дать последовательный код слова, хранящего в регистре (для этого
необходимо регистрировать лампочку индикации Л1 только на одном
разряде Qi).
Исследование работы сдвигающего регистра
в автоматическом режиме
1. Подключить к выходу схемы регистра осциллограф. При этом
один вход осциллографа подсоединяется к 1-му разряду регистра, а
второй — поочередно к выходу 2-го, 3-го и 4-го разрядов регистра
соответственно. Осциллограф переключается во внешний режим син-
хронизации, которая осуществляетея от выхода 4-го разряда регистра.
2. С использованием переключательного регистра
или
ввести
в регистр код 1000 или 0111.
3. Отключить вход синхронизации С триггеров регистра от гене-
ратора одиночных импульсов и подключить его к входу генератора
синхроимпульсов (500 кГц).
4. зарисовать осциллограммы с выходных разрядов регистра.
5. Определить длительность сигнала, паузы и среднее время за-
держки сигнала в разрядах (на уровне 0,5 амплитуды сигнала).
6. Исследовать работу регистра в качестве делителя частоты.Для
этого необходимо, подавая на входы регистра коды слов 1000, 1010,
0101, 0011, 1100, снять осциллограммы.
7. Разобрать схему.
Работа следующих заданных схем исследуется аналогично п. 1.
2. Электронная версия
Прежде чем приступить к выполнению работы, необходимо ознакомиться с назначением кнопок и структурой работы в программе моделирования электрических схем Electronics Workbench Professional Edition и
составить исследуемую схему в соответствии с заданием.
Пример выполнения работы в Electronic Workbench.
Пример:
Реверсивный сдвигающий регистр на базе D-триггера
















