Схемотехника ЭВМ (561028), страница 10
Текст из файла (страница 10)
F0’ … F3’ – результат;
S0 … S3 – управляющие переменные (в зависимости от них АЛУ будет делать те или иные операции);
СN – переменная, определяющая переносы из и в разряды.
Если CN=L (Low=0), переноса нет; если CN=H (High=1), операции будут выполняться с переносом (к результату будет добавляться 1);
M – управляющая переменная, отвечающая за режим АЛУ (логические или арифметические операции):
М=0 арифметические операции; М=1 логические операции.
VCC – подключение питания;
GND – «земля»;
CN+4 – фиксация переноса в следующую тетраду.
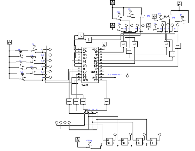
Для моделирования работы АЛУ потребуются ключи для разрядов операндов и лампочки для индикации правильности, также ключи понадобятся для всех управляющих переменных (S0 … S3, CN, M).
Поставим лампочки и на выходах АЛУ для проверки правильности результата.
Схема АЛУ будет функционировать по следующей таблице:
| Selection S3 S2 S1 S0 | M=H, Logic functions | M=L, arithmetic operations CN=L, no carry | M=L, arithmetic operations CN=H, with carry |
| 0 0 0 0 | _ F=A | F=A MINUS 1 | F=A |
| 0 0 0 1 | __ F=AB | F= AB MINUS 1 | F=AB |
| 0 0 1 0 | _ F=A+B | _ F= AB MINUS 1 | _ F=AB |
| 0 0 1 1 | F=1 | F=MINUS 1(2's comp) | F=Zero |
| 0 1 0 0 | ___ F= A+B | _ F=A PLUS (A+B) | _ F=A PLUS(A+B) Plus 1 |
| 0 1 0 1 | _ F= B | _ F=AB PLUS(A+B) | _ F=AB PLUS(A+B)Plus 1 |
| 0 1 1 0 | _______ F= A "+" B | F=A MINUS B MINUS 1 | F= A MINUS B |
| 0 1 1 1 | __ F= A+B | _ F= A+B | _ F= (A+B) PLUS 1 |
| 1 0 0 0 | _ F= AB | F= A PLUS (A+B) | F=A PLUS(A+B)PLUS 1 |
| 1 0 0 1 | F= A "+" B | F= A PLUS B | F=A PLUS B PLUS 1 |
| 1 0 1 0 | F = B | _ F= AB PLUS (A+B) | F=AB PLUS (A+B)PLUS 1 |
| 1 0 1 1 | F = A + B | F = (A + B) | F=(A+B)PLUS 1 |
| 1 1 0 0 | F = 0 | F = A PLUS A | F=A PLUS A PLUS 1 |
| 1 1 0 1 | _ F = AB | F= AB PLUS A | F=AB PLUS A PLUS 1 |
| 1 1 1 0 | F=AB | _ F=AB PLUS A | _ F=AB PLUS A PLUS 1 |
| 1 1 1 1 | F = A | F = A | F= A PLUS 1 |
ALU.ewb:
В этом файле непосредственно моделируется работа АЛУ. Ключи управляются буквами, указанными в [ ].
Входы в АЛУ для операндов и выход для результата инверсные, для проверки правильности работы ко всем разрядам входа и выхода добавлены инверторы.
ALU2.ewb:
Для анализа работы АЛУ используются временные диаграммы. Для этого подключается логический анализатор, а в роли счетчика используется логический конвертор.
Диаграммы для работы АЛУ при логическом сложении выглядят следующим образом:
Первый операнд
Второй операнд
результат
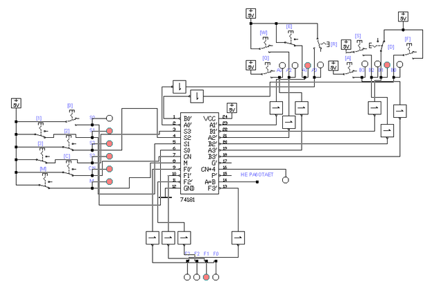
ALU3.ewb:
Для хранения результата на выходе поставили регистр. Таким образом, для задания значений операндов можно использовать регистры вместо ключей. Регулировка записи в регистр результата производится ключом.
ПРИЛОЖЕНИЕ 1
Осциллограф
Осциллограф отображает изменение амплитуды и частоты электронных сигналов. Он имеет два входа, канал А и канал В, таким образом одновременно могут быть два различных сигнала.
Вы можете использовать осциллограф для получения графического изображения силы сигнала во времени, или для сравнения формы двух сигналов.
Изменение параметров осциллографа
Вы можете изменять параметры осциллографа во время работы схемы. Если моделирование остается корректным, вы можете переключать выводы осциллографа к другим точкам схемы. В обоих случаях осциллограф перерисовывает изображение автоматически.
Если вам нужно время для анализа форм сигнала на осциллографе установите флажок на команде Pause after each screen (Остановка после каждого экрана) в диалоговом окне Analysis Options (Параметры анализа).
Подсказка: Если вы не видите форму сигнала на осциллографе, переключите триггер в режим Auto (Автоматический).
Указание осей осциллографа
Оси осциллографа могут быть переключены из режима отображения амплитуды от времени (Y/T) в режим отображения амплитуды одного из каналов от амплитуды другого (А/В или В/А).
В режиме Y/T ось X отображает время, а ось Y - количество вольт на деление. В режимах А/В и В/А обе оси показывают количество вольт на деление. Например, если вы сравниваете вход канала А с каналом В (А/В), шкала оси X определяется количеством вольт на деление (V/Div.) установленным для канала В, и наоборот.
Развертка по времени
Установка развертки по времени управляет шкалой горизонтальной оси (оси X) осциллографа когда отображается амплитуда сигналов во времени (Y/T). Значение каждого деления горизонтальной шкалы может изменяться в диапазоне от 0.1 нc. (наносекунды) до 0.5 с.
Чтобы получить легко читаемое изображение на экране осциллографа, устанавливайте развертку по времени обратно пропорционально установкам функционального генератора. Например, если вы хотите увидеть один период сигнала с частотой 1 кГц, установите развертку по времени равной 0.1 мс (миллисекунды). Один период сигнала с частотой 10 кГц требует развертки по времени равной 0.01 мс.
Установка вольт/деление (V/Div.)
Установка вольт/деление (V/Div.) определяет шкалу по оси Y. Она также управляет шкалой оси X когда сравниваются сигналы каналов А и В (А/В или В/А). Вы можете изменять значение вольт/деление от 0.01 мВ/дел до 5.0 кВ/дел. Каждый канал моет быть установлен отдельно.
Для получения легко читаемого изображения установите шкалу в зависимости от ожидаемого напряжения на канале. Переменный входной сигнал амплитудой 3В заполняет экран осциллографа по вертикали если ось 7 установлена в 1 В/дел.
Установка позиции оси X
Установка позиции оси X (X POS) определяет начальную точку на оси X.
Когда позиция оси Х= 0, сигнал начинает отображаться от левой границы экрана осциллографа. Положительное значение сдвигает начальную точку вправо, отрицательное - влево.
Установка позиции оси Y
Установка позиции оси Y (Y POS) определяет начальную точку на оси Y. Когда позиция оси Y = 0, начальная точка находится на оси X. Значение позиции оси Y может изменяться от -3.00 до 3.00. Значение 1.50, например, перемещает начальную точку на середину между осью X и верхней границей экрана осциллографа.
Если вы хотите отделить друг от друга формы сигнала каналов А и В для сравнения или детального рассмотрения их, установите значение Y POS для одного или обоих каналов.
Кнопки АС. О или DC
Вы можете указать различное сопряжение осциллографа по входу каждого канала используя кнопки АС, 0 или DC (закрытый вход, выключен, открытый вход). Для просмотра только переменной составляющей сигнала переключите вход в закрытый режим (кнопка АС). Для просмотра полного сигнала (и переменной и постоянной составляющей) переключите вход в открытый режим (кнопка DC). Установка 0 приводит к отображению прямой линии на уровне начальной точки канала Y (Y POS).
Примечание: не включайте последовательно с измерительными входами осциллографа разделительные конденсаторы. Осциллограф не сможет проследить путь тока, и анализ покажет неправильное включение конденсатора. Используйте вместо этого закрытый режим входов.
Защелкивание
Установка защелки (trigger) определяет когда сигнал будет отображаться. Если вы не видите сигнал, попытайтесь установить защелку в автоматический режим (Auto).
Клавиши установки границ определяют будет ли начинаться отображение сигнала по фронту импульса или по его спаду.
Уровень срабатывания защелки - это точка на оси Y осциллографа, которую должен пересечь сигнал защелки для начала отображения основных сигналов.
Кнопки Auto, А, В и ЕХТ (автоматический режим, канал А, канал В, внешний сигнал) определяют сигнал, который будет являться сигналом защелки. Используйте автоматический режим (Auto) если вы хотите получить изображение сигнала как можно быстрее или если вы ожидаете прямолинейный сигнал. Нажмите кнопки А или В для использования сигнала на этом канале в качестве сигнала защелки. Кнопка ЕХТ использует внешний сигнал для сигнала защелки. (Если вы используете внешний сигнал защелки, подключите его к выводу trigger на иконке осциллографа).
Заземление
Точка отсчета для осциллографа в обычном режиме присоединена к заземлению (общему проводу схемы).
Вам нет необходимости заземлять осциллограф для получения точных результатов. Однако, когда вы пользуетесь осциллографом, сама схема должна быть заземлена.
Подсказка: если вы хотите использовать точку отсчета отличную от земли (общего провода схемы), присоедините источник (или другие элементы) к выводу заземления осциллографа.
Увеличение экрана осциллографа
Кнопка Zoom (Увеличить) расширяет графический экран осциллографа и перемещает органы управления в низ окна. Вы можете получить конкретные значения линии сигнала перемещением маркеров в желаемую позицию. Окна под экраном показывают время и изменение сигнала в позициях первого и второго маркеров, а также разницу между этими точками.
















