отчет по лаб 1 (557299)
Текст из файла
РАДИОВТУЗ МОСКОВСКОГО АВИАЦИОННОГО ИНСТИТУТА
Техническая электродинамика и устройства СВЧ
Лабораторная работа №1
Исследование режимов работы двухпроводной линии.
Бригада №5 вариант задания №2.
Выполнили студенты группы Рк-304: Тарасов И.
Миронов С.
Иванов А.
Консультант: Терехин О.В.
2010
Цель работы: экспериментальное исследование распределения напряжения вдоль линии передачи при различных сопротивлениях нагрузки. Изучение способа согласования линии при помощи подвижного шлейфа. Получение навыков расчета волнового сопротивления двухпроводной линии передачи, коэффициента бегущей волны и согласующего устройства по заданным параметрам и экспериментальным данным.
Схема лабораторной установки:
λ/4
Zн
λ/4
Генератор
Индикаторный прибор
Расчетные графики распределения квадрата напряжения вдоль линии с различными нагрузками
Выполнение работы.
Таблица 1(1)
| Z (cм) | 5 | 10 | 15 | 20 | 25 | 30 | 35 | 40 | 45 | 50 | 55 | 60 | 65 |
| "C" U (В) | 0,125 | 0,14 | 0,42 | 0,62 | 0,635 | 0,47 | 0,172 | 0,026 | 0,3 | 0,56 | 0,63 | 0,53 | 0,278 |
| "L" U (B) | 0,3 | 0,33 | 0,28 | 0,085 | 0,026 | 0,2 | 0,3 | 0,31 | 0,29 | 0,173 | 0,05 | 0,14 | 0,28 |
| "R+jxl" U (B) | 0,3 | 0,32 | 0,25 | 0,1 | 0,086 | 0,175 | 0,3 | 0,31 | 0,28 | 0,19 | 0,098 | 0,11 | 0,23 |
Таблица 1(2)
| Z (cм) | 70 | 75 | 80 | 85 | 90 | 95 | 100 | 105 | 110 | 115 | 120 | 125 | 130 |
| "C" U (В) | 0,022 | 0,18 | 0,482 | 0,62 | 0,6 | 0,42 | 0,15 | 0,072 | 0,33 | 0,5 | 0,61 | 0,49 | 0,25 |
| "L" U (B) | 0,3 | 0,28 | 0,225 | 0,052 | 0,054 | 0,224 | 0,29 | 0,32 | 0,23 | 0,12 | 0,042 | 0,18 | 0,28 |
| "R+jxl" U (B) | 0,3 | 0,3 | 0,21 | 0,1 | 0,08 | 0,165 | 0,28 | 0,32 | 0,275 | 0,175 | 0,85 | 0,11 | 0,23 |
Графики распределения
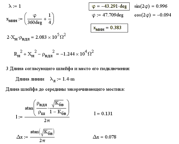
Экспериментальная длина волны λ=65 см.
Длина шлейфа l=8,515 см
Место включения шлейфа zш=19,725 см.
При согласовании:
Umin=0,46 В
Umax=0,41 В
Коэффициент бегущей волны: Кбв=0,878.
Вывод: В ходе работы было исследовано распределение напряжения вдоль линии при различных сопротивлениях нагрузки. Был проведен расчет согласования с помощью подвижного шлейфа. После окончательной подстройки Кбв=0,878. Все расчётные значения подтвердились в ходе эксперимента.
Характеристики
Тип файла документ
Документы такого типа открываются такими программами, как Microsoft Office Word на компьютерах Windows, Apple Pages на компьютерах Mac, Open Office - бесплатная альтернатива на различных платформах, в том числе Linux. Наиболее простым и современным решением будут Google документы, так как открываются онлайн без скачивания прямо в браузере на любой платформе. Существуют российские качественные аналоги, например от Яндекса.
Будьте внимательны на мобильных устройствах, так как там используются упрощённый функционал даже в официальном приложении от Microsoft, поэтому для просмотра скачивайте PDF-версию. А если нужно редактировать файл, то используйте оригинальный файл.
Файлы такого типа обычно разбиты на страницы, а текст может быть форматированным (жирный, курсив, выбор шрифта, таблицы и т.п.), а также в него можно добавлять изображения. Формат идеально подходит для рефератов, докладов и РПЗ курсовых проектов, которые необходимо распечатать. Кстати перед печатью также сохраняйте файл в PDF, так как принтер может начудить со шрифтами.
















