основная часть курсовика (553460)
Текст из файла
| Введение Система зажигания служит для воспламенения рабочей смеси в цилиндрах двигателя в строго определённые моменты времени. Воспламенение смеси может быть осуществлено с помощью батарейной системы зажигания. По способу прерывания тока первичной цепи батарейные системы подразделяются на контактные, контактно-транзисторные и бесконтактные. Описываемое устройство является контактно-транзисторным, и предназначено для работы в автомобилях со старой электромеханической системой зажигания, то есть имеющей в своём составе катушку зажигания, контактный прерыватель, распределитель, регулятор опережения зажигания, и так далее. Например, на модели ВАЗ от 2101 до 2107. По типу блок относится к классу комбинированных. Он представляет собой сочетание тиристорной схемы с непрерывным накоплением энергии от однотактного блокинг-генератора, и транзисторной с узлом добавки напряжения. Система предназначена для работы с высокоомной катушкой зажигания, у которой у которой сопротивление первичной обмотки 2…4 Ом | ||||||||||||||||||||||
| МАИ.210201.204.010 | Лист 3 | |||||||||||||||||||||
| Изм. | Лист | № докум. | Подпись | Дата | ||||||||||||||||||
| Анализ технического задания 1.1 При разработке этого блока (рис. 1) удалось объединить в нём все лучшие свойства подобных устройств. Рис.1 В данном блоке большая амплитуда и скорость нарастания начального импульса напряжения в первичной обмотке катушки зажигания. У блока большая длительность искры (2,0…2,5 мс), по сравнению с обычной системой (рис.2) у которой 1,2 мс при наилучших условиях. Рис.2 | ||||||||||||||||||||||
| МАИ.210201.204.010 | Лист 4 | |||||||||||||||||||||
| Изм. | Лист | № докум. | Подпись | Дата | ||||||||||||||||||
| Стабилизация мощности искры перекомпенсированная по напряжению питания. Блок автоматически оптимизирует высоковольтные импульсы по трём основным параметрам: амплитуде, длительности искры и энергии искры. Соответственно максимальные значения этих параметров равны 25 кВт, 5,3 мс, 55 мДж при наименьшем напряжении бортовой сети и низкой частоте искрообразования. В пусковом режиме блок автоматически устанавливает двух искровое зажигание. При выходе из строя транзисторной системы блока тиристорная схема продолжает нормально работать. В результате чего блок зажигания не теряет работоспособности, лишь уменьшается до 0,75 мс длительность искры и ухудшаются пусковые характеристики двигателя. При таком режиме работы двигателя автомобиль не выдаст хороших характеристик, но вполне сможет самостоятельно добраться до места ремонта. В устройстве реализована обратная зависимость длительности искры от частоты искрообразования, вид которой можно варьировать от близкой к линейной до гиперболической. Амплитуда начального импульса на первичной обмотке катушки зажигания зависит от частоты искрообразования. При напряжении питания 12,5…18 В и частоте 0…100 Гц она постоянна, а с увеличением частоты уменьшается. Введённые зависимости позволяют получить оптимальные коэффициенты по пробивному напряжению зазора в свечах и необходимой энергии разряда, которые уменьшаются с увеличением частоты искрообразования. Это свойство способствует значительному повышению надёжности и экономичности данного блока, резкому уменьшению эрозии электродов свечей. Кроме того в блоке зажигания достигнуто увеличение амплитуды начального импульса с 300, у базового блока до 375 В при понижении напряжения питания с 14…12 В до 8…7 В. Это относится к пусковому режиму работы двигателя. Большая амплитуда начального импульса и значительная длительность двуискрового разряда обеспечивают уверенный запуск двигателя в любых реальных условиях. По мере увеличения частоты вращения коленчатого вала автомобиля, амплитуда начального импульса уменьшается. В блоке применён простой и эффективный узел вольтодобавки. Поскольку напряжение вольтодобавки выбрано равным 13 В при напряжении питания 12,5 В, | ||||||||||||||||||||||
| МАИ.210201.204.010 | Лист 5 | |||||||||||||||||||||
| Изм. | Лист | № докум. | Подпись | Дата | ||||||||||||||||||
| а при снижении напряжении питания до 8 В из-за перекомпенсаций оно увеличивается до 16 В, то с катушками зажигания Б115 и Б117 амплитуда протекающего через коммутирующий транзистор тока достигает примерно 5 А. При таком токе не возникает затруднений ни с выбором транзистора , ни с отводом тепла. Это позволяет довести верхниё предел рабочей температуры блока до 90…100 С . Для сравнения в других комбинированных системах зажигания амплитуда импульсов протекающего через коммутирующий транзистор тока превышает 17…20 А , вынуждая применять для коммутации мощные германиевые транзисторы серии ГТ806 на пределе возможностей по току. 1.2 Блок предназначен для установки в автомобили с карбюраторной системой питания двигателя, и эксплуатации автомобиля круглый год в местности с умеренным климатом. 1.3 Основные технические характеристики Напряжение питания, 6...18 В. Максимальная частота искрообразования 250 Гц. Длительность искрового разряда на частоте искрообразования (мс)
Потребляемый ток, при разомкнутых контактах прерывателя, не более 0,3 (А) Максимальный потребляемый ток 1,8 (А). 1.4 Диапазон рабочих температур и допустимые значения относительной влажности Категория по назначению - Мобильные условия Категория по размещению 2.1 Категория климатического исполнения УХЛ Диапазон рабочих температур от -40 до +40 ºC Значение средней влажности (при t=20 ºC) 80% | ||||||||||||||||||||||
| МАИ.210201.204.010 | Лист 6 | |||||||||||||||||||||
| Изм. | Лист | № докум. | Подпись | Дата | ||||||||||||||||||
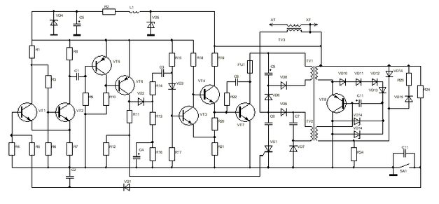
| 1.5 Описание работы блока При размыкании контактов прерывателя напряжения через резистор R25 в цепь подавления дребезга контактов (VD1,C1,R3) поступает на вход триггера Шмидта (VT1,VT2). Пока на базе транзистора VT1 напряжение не превышает 1 В, он закрыт, а транзистор VT2 открыт. При увеличении напряжения транзисторы переключаются, а при понижении до 0,7 В возвращаются в исходное состояние. К коллектору транзистора VT2 подсоединён формирователь импульсов зажигания для транзисторной системы (VT3, VT4, R8-R11, C2), который представляет собой одновибратор с времязадающей цепью (C2, R6, R8). В устойчивом состоянии транзистор VT3 открыт, а VT4 закрыт. Транзистор VT2 в паузе между управляющими импульсами открыт, так что до переключения одновибратора, конденсатор С2 успевает зарядится до напряжения примерно 6,7 В. Когда же транзистор VT2 закрывается положительный импульс с его коллектора проходит через конденсатор С2 и закрывает транзистор VT3, а VT4 при этом открывается. Затем конденсатор С2 разряжается через резисторы R8, R6 до тех пор, пока транзисторы VT3, VT4 не переключатся в исходное состояние. После этого напряжение на конденсаторе некоторое время остаётся равным напряжению на базе открытого транзистора VTЗ, а затем, после открывания транзистора VT2, оно увеличивается до первоначального значения. Сформированный таким образом импульс зажигания постоянной длительности на коллекторе транзистора VT4 (рис. 3) с резистора R11 поступает на управляющий электрод тиристора VS1. Необходимую длительность импульса устанавливают подборкой резистора R8. С катушкой Б117 и накопительным конденсатором С8 емкостью 2 мкФ длительность импульса должна быть района 0,45...0,5 мс. С коллектора транзистора VT4 импульсы с амплитудой 7,7 В через диод VDЗ поступают на одновибратор транзисторной системы зажигания (VT5, R13— R18, С4, С5, VD4), который формирует положительные импульсы с длительностью, зависящей от частоты искрообразования. | ||||||||||||||||||||||
| МАИ.210201.204.010 | Лист 7 | |||||||||||||||||||||
| Изм. | Лист | № докум. | Подпись | Дата | ||||||||||||||||||
| Рис.3 Эти импульсы управляют работой усилителя тока (VT6) и коммутатора (VT7). В исходном состоянии транзистор VT5 открыт до насыщения током через резистор R16 и диод VD4, а транзисторы VT6 и VT7 закрыты. С появлением на коллекторе транзистора VT5 импульса зажигания конденсаторы С4 и С5 заряжаются через диод VD3 — первый через резистор R14, а второй — через резистор R13, диод VD4, эмиттерный переход транзистора VT5 и резистор R21. По окончании импульса зажигания напряжение на конденсаторе С4 закрывает диод VDЗ, а разностное напряжение встречно включенных конденсаторов С4 и С5 диод VD4. Транзистор VT5 тоже закрывается, так как напряжение на его базе станет равным нулю. После этого конденсатор С4 разряжается через резистор R15, а конденсатор С5 — по цепи R13—R15, источник питания и резистор R16 до тех пор, пока разностное напряжение на этих конденсаторах не уменьшится до порога открывания диода VD4 и транзистора VT5. | ||||||||||||||||||||||
| МАИ.210201.204.010 | Лист 8 | |||||||||||||||||||||
| Изм. | Лист | № докум. | Подпись | Дата | ||||||||||||||||||
| В процессе разрядки конденсатора С5 напряжение на конденсаторе С4 уменьшается незначительно, так как его постоянная времени разрядки во много раз больше, чем у С5. И поскольку длительность и амплитуда импульсов зажигания постоянны, оно тем больше, чем выше частота искрообразования. Следовательно, с увеличением частоты уменьшается начальное значение разностного напряжения на этих конденсаторах, которое удерживает диод VD4 и транзистор VT5 в закрытом состоянии, и сокращается время разрядки конденсатора С5 до их открывания. Другими словами, с увеличением частоты увеличивается напряжение на конденсаторе С4, а оно уменьшает начальное напряжение и, стало быть, время разрядки конденсатора C5. Таким образом, на коллекторе транзистора VТ5 формируется положительный импульс, фронт которого совпадает со спадом импульса зажигания, а длительность является обратной функцией частоты искрообразования (см. диаграмму напряжения на коллекторе транзистора VТ5, рис. 3). В течение этого импульса транзисторы VT6 и VT7 открыты. Диод VD4 и резистор R17 предотвращают возможность пробоя эмиттерного перехода транзистора VТ5 напряжением на заряженном конденсаторе С5. Накопительный конденсатор С8 тиристорной системы и демпферный конденсатор С7 узла вольтодобавки заряжаются от однотактного преобразователя напряжения, в состав которого входят транзистор VТ8, трансформатор Т1, диоды VD10 — VD16, конденсатор С10 и резисторы R23 и R24. В преобразователе с непринципиальными изменениями использована схема блокинг-генератора. Для расширения рабочего интервала температуры германиевый транзистор заменен кремниевым. В связи с этим для надежного возбуждения колебании после каждого цикла разрядки конденсатора С8 введен диод VD16 и изменено соотношение чисел , витков обмоток трансформатора. Графическая зависимость амплитуды напряжения UM на обмотке1 катушки зажигания Т2, а также длительности искры и потребляемого тока Iпотр. от частоты вращения n коленчатого вала двигателя показаны сплошными линиями (рис. 4). | ||||||||||||||||||||||
| МАИ.210201.204.010 | Лист 9 | |||||||||||||||||||||
| Изм. | Лист | № докум. | Подпись | Дата | ||||||||||||||||||
| Остальные кривые иллюстрируют характер изменения зависимостей при изменении номиналов некоторых элементов. Штриховыми линиями изображены характеристики блока при С10=0,47 мкФ, R13=470 Ом, R14=110 Ом, R15=7,5 кОм, штрихпунктирными — при тех же условиях, кроме R15=11 кОм. Линия a штрихпунктирная и линия b штриховая линии совпадают с соответствующими сплошными линиями. (Uбс — напряжение бортовой сети). Рис.4 То обстоятельство, что резистор R23 ограничивает мощность преобразователя, т. е. фактически конечное напряжение на конденсаторе С8, до которого он успевает зарядиться перед очередным циклом разрядки, использована для построения зависимости (кривые a на рис. 4). Если необходимо обеспечить амплитуду начального импульса тиристорной системы равной 300В до частоты 180...200 Гц, сопротивление резистора R23 следует уменьшить до 3...5 Ом. Включением диодов VD10 — VD13 и конденсатора С9 значительно усилено увеличение выходного напряжения при уменьшении напряжения питания. Данному блоку не опасны замыкания: в цепях выходных обмоток I и IV трансформатора Т1, т.к. диоды VD6 и VD8 проводят ток в промежутки времени, когда транзистор VТ8 закрыт. | ||||||||||||||||||||||
| МАИ.210201.204.010 | Лист 10 | |||||||||||||||||||||
| Изм. | Лист | № докум. | Подпись | Дата | ||||||||||||||||||
| Графики, характеризующие зависимость напряжения на конденсаторе С8 от напряжения питания преобразователя для трех значений частоты искрообразования, изображены на рис5. Рис.5 Напряжение вольтодобавки, получаемое на конденсаторе С7 с помощью обмотки IV трансформатора Т1 и диода VD6, изменяется по тому же закону, достигая максимального значения 16...16,5 В при напряжении питания блока 7,5...8 В. Демпферный конденсатор С7 подзаряжается от преобразователя почти непрерывно, лишь частично разряжаясь в короткие интервалы времени, когда открыт транзистор-коммутатор. После открывания тиристора VS1 в LC-контуре, состоящем из обмотки 1 катушки зажигания и конденсатора С8, под действием напряжения на этом конденсаторе возникают затухающие колебания (на обмотке 1 катушки зажигания Т2, рис 3). Во время первого полупериода ток контура течет через тиристор, а во время второго — через диод VD9. Длительность импульса зажигания (на коллекторе транзистора VT4, рис. 3) выбрана такой, что в начале второго периода тиристора снова откроется и колебательный процесс продолжится, но уже с меньшим начальным напряжением на конденсаторе С8. По окончании импульса зажигания срабатывает одновибратор и открывается коммутатор VТ7. В цепь обмотка первой катушки зажигания, согласно с напряжением питания, включается напряжение вольтодобавки. Под действием суммарного напряжения в этой цепи увеличивается ток, а во вторичной цепи — поддерживается искровой разряд, возникший при открывании тиристора. | ||||||||||||||||||||||
| МАИ.210201.204.010 | Лист 11 | |||||||||||||||||||||
| Изм. | Лист | № докум. | Подпись | Дата | ||||||||||||||||||
| С увеличением первичного тока увеличивается и запасаемая в катушке электромагнитная, энергия. После окончания импульса на выходе одновибратора транзисторы VT6 и VT7 закрываются. Из-за большой скорости изменения тока на коллекторе коммутатора VT7 возникают несколько коротких импульсов с большой амплитудой. Конденсатор С6 и резистор R22, являющиеся элементами цепи отрицательной ОС по напряжению, сглаживают и ограничивают их на уровне 200...350 В при длительности соответственно 40...25 мкс. После закрывания коммутатора вследствие явления самоиндукции на обмотках катушки зажигания изменяется полярность напряжения, а искровой разряд продолжается за счет запасенной в катушке энергии. Так по каждому импульсу зажигания формируются два, следующих один за другим, искровых разряда. Первый начинается с высоковольтного импульса и колебаний в катушке зажигания за счет энергии разряжающегося накопительного конденсатора тиристорной системы (первая фаза) и затем поддерживается при открытом коммутаторе (вторая фаза). На рис. 6 изображена диаграмма напряжения на первичной обмотке катушки зажигания во время Рис.6 | ||||||||||||||||||||||
| МАИ.210201.204.010 | Лист 12 | |||||||||||||||||||||
| Изм. | Лист | № докум. | Подпись | Дата | ||||||||||||||||||
| формирования искры (вторичная обмотка катушки зашунтирована резистором сопротивлением 1 Мом). Второй разряд начинается также с высоковольтного импульса после закрывания коммутатора (третья фаза) и продолжается за счет электромагнитной энергии катушки (четвертая), накопленной во время второй фазы. Как видно, в двух последних фазах блок работает аналогично любой транзисторной системе зажигания, но в отличие от нее он создает искру и во время накопления энергии в катушке, что было бы невозможно без первой фазы. Эти два разряда можно разделить паузой, то есть сделать зажигание двуискровым в обычном понимании (ток и напряжение в обмотке II катушки зажигания). Причем пауза будет возникать только на малой частоте искрообразования или при пониженном напряжении питания, и чем они меньше, тем продолжительнее пауза. Если во время второй, фазы коммутатор будет открыт долго, то наступит момент, когда искровой разряд прекратится, так как по мере увеличения тока в цепи первичной обмотки катушки зажигания скорость его изменения и, следовательно, напряжение на вторичной обмотке уменьшаются. В данном блоке длительность искры во второй фазе равна 1,3...1,7 мс (при разрядном промежутке 7 мм), а максимальная — всех четырех фаз без паузы — 4…4,5 мс. Меньшие значения относятся к минимальному напряжению питания, поскольку при его уменьшении с 14 до 8…6 В напряжение вольтодобавки хоть и увеличивается с 13 до 16 В, но суммарное напряжение все же уменьшается с 27 до 24-22 В, а от него зависит максимальное значение и время нарастания тока в цепи первичной обмотки катушки зажигания. Если установить время открытого состояния коммутатора 1,7 мс (на холостом ходе при напряжении питания 12…14 В), то при запуске двигателя стартером искровой разряд окажется разделенным на две части паузой длительностью 1,5...2,5 мс. В этой паузе отрезок 0,3…0,4 мс обусловлен снижением напряжения питания до 9…7 В, а отрезок 1...2 мс — увеличением длительности импульса на выходе функционального одновибратора, при изменении частоты искрообразования от 25 Гц до значений, близких к нулю. | ||||||||||||||||||||||
| МАИ.210201.204.010 | Лист 13 | |||||||||||||||||||||
| Изм. | Лист | № докум. | Подпись | Дата | ||||||||||||||||||
| Измерение параметров искрового разряда с паузой более 0,5…1 мс показывает увеличение длительности и энергии искры в четвертой фазе не менее чем на 8...10 мДж. Это обусловлено тем, что после окончания второй фазы ток первичной обмотки катушки зажигания непосредственно перед закрыванием коммутатора (так называемый ток разрыва, характеризующий запасенную в катушке энергию) значительно меньше максимального, а в течение паузы увеличивается фактически до предельного значения. Целесообразность двуискрового (или многоискрового) зажигания при значительной длительности и энергии искры сомнительна. В описываемом блоке обнаружить благотворное влияние паузы в разряде не удалось даже в пусковом режиме. Причина в том, что и без добавки 8...10 мДж энергия искрового разряда очень велика — примерно 55 мДж. Измерения выполнены по стандартной методике. Время работы тиристорной системы выбрано равным двум периодам колебаний. Это значит, что если коллекторная цепь транзистора-коммутатора VТ7 окажется разорванной, то колебания в контуре с первичной обмоткой катушки зажигания, а значит, и искровой разряд будут продолжаться два периода — 0,73 мс (график a на рис. 5). у Импульс зажигания (с эмиттера транзистора VТЗ) должен заканчиваться пределах второго периода спустя 20...3О мкс после окончания первого, чтобы повторно успевал открываться тиристор VS1. Ограничение колебательного процесса только двумя периодами связано с тем, что обнаружить реальный вклад третьего и четвертого периода, ввиду малой амплитуды напряжения, не удается ни на стенде (при искровом промежутке 5...1 мм), ни на двигателе (при зазоре в свече более 0,5 мм). Проблема в данном случае в потерях энергии на искровом разряде. При определении оптимальной длительности импульса зажигания экспериментально установлено, что максимальная энергия искры соответствует случаю, когда момент открывания коммутатора приходится на начало второй четверти второго периода (через 450...480 мкс после включения тиристорной системы). | ||||||||||||||||||||||
| МАИ.210201.204.010 | Лист 14 | |||||||||||||||||||||
| Изм. | Лист | № докум. | Подпись | Дата | ||||||||||||||||||
| Во второй фазе разряда ток искры достигает наибольшего значения. Если длительность импульса равна примерно полутора периодам колебаний, то энергия второй фазы становится меньше, а четвертой больше. Суммарная энергия уменьшается по мере увеличения частоты от 0 до 200 Гц на 15...3 мДж. Длительность искры при этом оказывается максимальной, поскольку ток в катушке нарастает до возможного предела, начиная с наибольшего отрицательного значения. Установка излишне длительной паузы (более 1 мс) между второй и третьей фазами приводит к бесполезной разрядке конденсатора С7 и уменьшению напряжения на нем, вследствие чего снижается ток разрыва и энергия искры в четвертой фазе. Напряжение вольтодобавки выбрано равным 13 В (при Uпит=12 В и fио=25…10 Гц) для того, чтобы получить максимальную энергию искры в 50...60 мДж (с катушкой зажигания Б117-А), хотя в экспериментах только путем увеличения числа витков обмотки IV на том же трансформаторе Т1 была получена энергия в 100 и даже 150 мДж. С ростом частоты искрообразования напряжение вольтодобавки автоматически понижается до 8 В при 200 Гц. Это положительное свойство блока обусловлено уменьшением скважности разряжающих конденсатор С7 импульсов и малой мощностью блокинг-генератора, который не может заряжать конденсатор до прежнего уровня в паузах между искровыми разрядами. Чем ближе момент открывания коммутатора к началу третьей четверти второго периода, тем больше напряжение на верхней обкладке конденсатора С8, который с началом второй фазы разряжается по цепи VD7, С7, VТ7, VD9. Однако благодаря кратковременности его разрядки и инерционности цепи импульс тока через коммутатор не превышает 1 А. Даже при возникновении опасных значений тока транзистор выйдет из режима насыщения, заданного резистором R19, и ток будет ограничен. Мощность этого резистора выбрана такой, что он практически не нагревается, если транзистор VT6 работает в нормальном импульсном режиме. Резистор R19 перегорает как плавкий предохранитель, если транзистор будет открыт более 8…10 с. | ||||||||||||||||||||||
| МАИ.210201.204.010 | Лист 15 | |||||||||||||||||||||
| Изм. | Лист | № докум. | Подпись | Дата | ||||||||||||||||||
| Если момент открывания коммутатора приходится на начало второй четверти второго периода, что соответствует, как отмечалось, максимуму энергии искры, то второй высоковольтный импульс существует только при частоте искрообразования 50...70 Гц, а с ее повышением он пропадает, чего не происходит при более позднем открывании коммутатора. Это объясняется особенностью режима выключения тиристора VS1. Максимальный пробиваемый воздушный промежуток с шунтирующим вторичную цепь катушки зажигания резистором сопротивлением 1 МОм при Uпит=7...8 В равен 20 мм, а при Uпит =12…14 В -17 мм, что соответствует 25 и 20 кВ. Поэтому зазор в свечах может быть любым вплоть до двух миллиметров. Но для быстрого перехода на батарейную систему зажигания его не следует делать более 0,8...1 мм. | ||||||||||||||||||||||
| МАИ.210201.204.010 | Лист 16 | |||||||||||||||||||||
| Изм. | Лист | № докум. | Подпись | Дата | ||||||||||||||||||
| 2 Назначение электрорадиоэлементов 2.1 Анализ условий эксплуатации ЭРЭ Анализ условий эксплуатации ЭРЭ это совокупность внешних факторов, влияющих на характеристики и работоспособность устройства. Внешние факторы можно разбить на два основных вида:
2. Механические воздействия. К ним относятся: ускорение (перегрузки), вибрации, удары и т.д. Механические воздействия характеризуются: диапазоном частоты колебаний F, амплитудой колебаний А, временем действия t. Изделия должны сохранять свои параметры в пределах норм, установленных техническим заданием в течение всего срока службы в процессе воздействия климатических и механических фактов. Данный блок предполагается использовать в районах с умеренным климатом. Изделия в климатическом исполнении УХЛ могут эксплуатироваться в тёплом влажном, жарком сухом и очень жарком сухом климатических районах по ГОСТ 16350, в которых средняя из ежегодных абсолютных максимумов температура воздуха не выше 40 ºC и (или) сочетание температуры, равной или выше 20 ºC, и относительной влажности, равной или выше 80%, наблюдается более 12 часов в сутки за непрерывный период более двух месяцев в году. При нормированном верхнем значении 100% наблюдается конденсация влаги. Поэтому более подходящей для эксплуатации данного устройства является зона умеренного климата. Условия эксплуатации аппаратуры подразделяют на несколько категорий: а) предназначенную для работы под навесом; б) предназначенную для эксплуатации в качестве встроенных элементов внутри комплектных изделий; в) предназначенную для работы в конструкции которая исключает возможность конденсации влаги. 2.2 Требования, предъявляемые к выбору ЭРЭ Для обеспечения нормальной работоспособности устройства, компоненты схемы должны отвечать следующим требованиям: выдерживать температурный диапазон; быть стойкими к коррозии; должны иметь надежное крепление к печатной плате. | ||||||||||||||||||||||
| МАИ.210201.204.010 | Лист 17 | |||||||||||||||||||||
| Изм. | Лист | № докум. | Подпись | Дата | ||||||||||||||||||
| 3 Выбор элементной базы В разработанной схеме устройства, согласно схеме элементов, применяются как активные, так и пассивные ЭРЭ. Общие требования к ЭРЭ: а) выдерживать номинальные значения параметров; б) соответствовать требованиям климатического исполнения; в) иметь невысокую стоимость. 3.1 Сравнительная характеристика конденсаторов Так как блок состоит из цепей с различными режимами работы, в нём применяются несколько видов конденсаторов. Конденсатор танталовый оксидный К53-67 является одной из новейших разработок и превосходит по основным параметрам устаревшие модели такие как К53-6. Конденсаторы полярные оксидно-электролитические, алюминиевые К50-59, малогабаритные, с высокими удельными емкостями, превосходящие по данному показателю конденсаторы К50 - 12, подобные в 2-4 раза. Керамические конденсаторы К10-47 являются наиболее распространенной группой конденсаторов, нашедших свое применение в различных областях техники где требуются малые размеры при относительно большой удельной емкости, широкий диапазон емкостей. По своим основным параметрам эти элементы превосходят разработанные ранее К10-17 Конденсаторы К73-17 с органическим диэлектриком характеризуются высоким сопротивлением изоляции и относительно высокой температурной стабильностью параметров. По своим параметрам они превосходят К73-16 Кроме того, большая электрическая прочность органических диэлектриков и особенности конструкции этой группы конденсаторов позволяют реализовать высокие энергетические характеристики и большие токи при разрядке. Конденсаторы слюдяные К31-11 применяются вследствие возможности выдать большую емкость и работать при высоком напряжении, к достоинствам можно отнести невысокую цену данной модели. По своим характеристикам он превосходят конденсаторы КСО-2 | ||||||||||||||||||||||
| МАИ.210201.204.010 | Лист 18 | |||||||||||||||||||||
| Изм. | Лист | № докум. | Подпись | Дата | ||||||||||||||||||
| Данные конденсаторы находят широкое применение в стационарной и переносной бытовой радиоэлектронной аппаратуре: магнитофоны, телевизоры и т.п. По техническому уровню соответствуют зарубежным образцам. Области применения: фильтры источников питания, шунтирующие цепи, цепи развязки на низких частотах и другие. Они предназначены для работы в цепях постоянного, пульсирующего тока и в импульсных режимах. 3.2 Сравнительная характеристика диодов КД521Г это импульсный диод отечественного производства, является проверенным и надёжным элементом, подходящим под требования эксплуатации изделия, к тому же обладает низкой ценой. Максимальное постоянное обратное напряжение 30 В. КД212А это выпрямительный диод российского производства обладает сравнительно низкой ценой и соответствует требованиям эксплуатации. КД202Р это выпрямительный диод имеет небольшие габариты, для устройств со схожими характеристиками. Как и другие диоды группы существенно излучает тепло, поэтому конструктивно предусмотрена установка его на стенку внутренней части корпуса, при условии что внешняя часть корпуса снабжена радиатором. КД102Б является так же выпрямительным диодом с малыми габаритами, нетребователен к охлаждению. | ||||||||||||||||||||||
| МАИ.210201.204.010 | Лист 19 | |||||||||||||||||||||
| Изм. | Лист | № докум. | Подпись | Дата | ||||||||||||||||||
| КД105Г выпрямительный диод так же как и КД102Б обладает очень низкой ценой, но немного более требователен к охлаждению, поэтому при трассировки платы вокруг него оставлено достаточно свободного пространства. Рабочая частота 1 кГц 3.3 Сравнительная характеристика стабилитронов Д808 кремниевый сплавной стабилитрон в металлостеклянном корпусе с гибкими выводами, массой не более 1 грамма. Является подходящим выбором так как имеет довольно высокий ток стабилизации и не требователен к охлаждению. Напряжение стабилизации 7…8.5 В Максимальный ток стабилизации 33 мА Рабочая температура -60...125 ºC Д815Ж кремниевый диффузионно-сплавной стабилитрон в металлостеклянном корпусе с жёсткими выводами, массой не более 6 грамм. Из-за своей конструкции монтируется в стенку корпуса, снабжённую радиатором. Является подходящим выбором так как имеет довольно высокий ток и большой разброс возможного напряжения стабилизации. Напряжение стабилизации 16…20 В (номинальное 18 В) Максимальный ток стабилизации 450 мА Рабочая температура -60...130 ºC Д817Б кремниевый диффузионно-сплавной стабилитрон в металлостеклянном корпусе с жёсткими выводами, массой не более 6 грамм. Из-за своей конструкции монтируется в стенку корпуса, снабжённую радиатором. Напряжение стабилизации 61…75 В (номинальное 68 В) Максимальный ток стабилизации 75мА Рабочая температура -60...130 ºC | ||||||||||||||||||||||
| МАИ.210201.204.010 | Лист 20 | |||||||||||||||||||||
| Изм. | Лист | № докум. | Подпись | Дата | ||||||||||||||||||
| Из-за своей конструкции монтируется в стенку корпуса, снабжённую радиатором . Максимальное обратное напряжение 400 В Максимальное напряжение в открытом состоянии 1.5 В 3.5 Сравнительная характеристика транзисторов. Транзистор КТ209Ж являются наиболее подходящими для данной схемы чем прочие транзисторы из серий КТ208 и КТ209. Рабочая температура -45…50 ºC Транзистор КТ315А превосходит прочие транзисторы из серий КТ312 а так же транзисторы КТ342А и КТ342Б. Рабочая температура -45…50 ºC. Транзистор КТ817Г наиболее подходящий по характеристикам из всей КТ817 серии, а так же серии КТ360. Рабочая температура -45…50 ºC. Транзистор КТ812А лучше по основным параметрам (рабочая частота и напряжение коллектор эмиттер) транзисторы КТ838А и КТ840А. Рабочая температура -45…50 ºC. Транзистор КТ818Г несколько лучше аналогичных транзисторов, таких как КТ837Ж и КТ812 Б. Рабочая температура -45…50 ºC. 3.6 Сравнительная характеристика резисторов В устройстве могут быть применены резисторы ОМЛТ с различными сопротивлениями. Данные резисторы просты по конструкции, надёжны и имеют невысокую цену. Предельные эксплуатационные данные: Мощность рассеяния 125 мВт Температура окружающей среды (при номинальной электрической нагрузке) от - 45 до +50 ºC Относительная влажность воздуха (при t=+35 ºC) до 98% | ||||||||||||||||||||||
| МАИ.210201.204.010 | Лист 21 | |||||||||||||||||||||
| Изм. | Лист | № докум. | Подпись | Дата | ||||||||||||||||||
| 3.7 Прочие элементы. Катушка индуктивности SOLEN S2 15 mH является надёжным и доступным по цене элементом. Эксплуатационные данные: индуктивность 15 мГн, сопротивление 75 Ом.Трансформатор ОМ-0,1-УХЛ2 является самым доступным по цене и приемлемым по характеристикам готовым решением. Предохранитель керамический ВП1-1. Эксплуатационные данные: напряжение 250В, максимальный ток 1А. Переключатель МТ1 отечественного производства является одним из самых приемлемых по цене решений. | ||||||||||||||||||||||
| МАИ.210201.204.010 | Лист 22 | |||||||||||||||||||||
| Изм. | Лист | № докум. | Подпись | Дата | ||||||||||||||||||
| 4 Применение ЭРЭ в конструкции 4.1 Выбор и обоснование выбора конструкции печатной платы В данном разделе курсовой работы будет обоснованна конструкция печатной платы. При выборе печатной платы необходимо учитывать условия эксплуатации изделия, в состав которого печатная плата будет входить, возможность выполнения всех коммутационных соединений, требования к материалам, технико-экономических показателей, стоимость основного материала, возможность автоматизации процесса изготовления и контроля. Печатные платы имеют 5 классов точности: а) печатные платы 1 и 2 классов точности наиболее просты в изготовлении, надежны в эксплуатации и имеют минимальную стоимость; б) 3 класс - требуют использования высококачественных материалов, более точного инструмента и оборудования; в) 4 и 5 классов - специальных материалов, прецизионного оборудования, особых условий для изготовления. Конструкция печатной платы соответствует 2 классу точности, конструктивные параметры которого обеспечат исправную работу и электрические параметры при заданных условиях. Конструкция печатной платы 2 класса точности не предъявляет высоких требований к технологии изготовления, позволит применить унифицированное оборудование и применение рабочих не высокой квалификации. Плата изготавливается комбинированным позитивным методом. При этом применяется фольгированный односторонний стеклотекстолит. Метод сочетает в себе химический (травление) и электрохимический технологические процессы. Способ получения рисунка - фотолитография. Тип платы - односторонняя с металлизированными монтажными отверстиями. Характеризуется высокими коммутационными возможностями, повышенной прочностью сцепления выводов навесных ЭРЭ с проводящим рисунком печатной платы. Размеры печатной платы 50х120 мм, места крепления печатной платы к корпусу по краям печатной платы. | ||||||||||||||||||||||
| МАИ.210201.204.010 | Лист 23 | |||||||||||||||||||||
| Изм. | Лист | № докум. | Подпись | Дата | ||||||||||||||||||
| Размеры сторон печатных плат соответствует ГОСТ 10317-79 (максимальный размер не более 470мм) и нормативно-технической документации, разработанной для его ограничения. Влагозащитное покрытие улучшает прочностные характеристики узла. Из электрических параметров: мощность и напряжение выбираем толщину диэлектрика равной 1,5 мм в соответствии с ГОСТ10316-78. Расстояние от края должно быть не меньше толщины ПП. В данном случае - не менее 1,5 мм. Материал печатной платы выбирают по ГОСТ10316-78 или техническим условиям. Для изготовления печатной платы с металлизированными отверстиями, следует использовать материалы с гальвано стойкой фольгой. Данная конструкция печатной платы соответствует 3ей группе жесткости по ГОСТ23752-79, поэтому выбран материал на основе стеклоткани - фольгированный стеклотекстолит (СФ). Для обеспечения стабильности электрических, механических и других параметров печатных плат необходимо применять конструктивные покрытия как металлические так и не металлические. Конструктивные металлические покрытия выбирают по ОСТ4.014.000. вид и толщину покрытия указывают в чертеже. Выбран сплав Розе 1,5 мкм - защита от коррозии, обеспечение лучшей пайки. Выбор варианта установки навесных ЭРЭ, их размещение на печатной плате, осуществляют в соответствии с ОСТ4.010.030-81, ОСТ4.010.009-84, OCT4.091.124-79. При расположении навесных ЭРЭ было предусмотрено: а) рациональное взаимное расположение ЭРЭ, обеспечивающих наиболее простую трассировку и исключающее взаимное влияние на электрические параметры; б) обеспечение технических требований, предъявляемых к аппаратуре (сборку, пайку, контроль); в) обеспечение высокой надежности, малых габаритных размеров и массы, тепло отвода и ремонтопригодности. В связи с небольшой массой устанавливаемых ЭРЭ, а также в целях облегчения конструкции в целом, выбираем закрепление в шести точках по углам ПП. Все устанавливаемые ЭРЭ обладают штыревыми выводами. На плате расположено 36 ЭРЭ. | ||||||||||||||||||||||
| МАИ.210201.204.010 | Лист 24 | |||||||||||||||||||||
| Изм. | Лист | № докум. | Подпись | Дата | ||||||||||||||||||
| 4.2 Варианты установки ЭРЭ на печатную плату. В данном разделе оговорены требования к установке ЭРЭ на плату. Рис. 7 | ||||||||||||||||||||||
| МАИ.210201.204.010 | Лист 25 | |||||||||||||||||||||
| Изм. | Лист | № докум. | Подпись | Дата | ||||||||||||||||||
| Заключение При разработке этого блока удалось объединить в нём все лучшие свойства подобных устройств. В данном блоке большая амплитуда и скорость нарастания начального импульса напряжения в первичной обмотке катушки зажигания. У блока большая длительность искры (2,0…2,5 мс). Блок автоматически оптимизирует высоковольтные импульсы по трём основным параметрам: амплитуде, длительности искры и энергии искры. Соответственно максимальные значения этих параметров равны 25 кВт, 5,3 мс, 55 мДж при наименьшем напряжении бортовой сети и низкой частоте искрообразования. В пусковом режиме блок автоматически устанавливает двух искровое зажигание. При выходе из строя транзисторной системы блока тиристорная схема продолжает нормально работать. В результате чего блок зажигания не теряет работоспособности, лишь уменьшается до 0,75 мс длительность искры и ухудшаются пусковые характеристики двигателя. Блок получился довольно надёжным, так как наработка на отказ у него 18 лет. | ||||||||||||||||||||||
| МАИ.210201.204.010 | Лист 26 | |||||||||||||||||||||
| Изм. | Лист | № докум. | Подпись | Дата | ||||||||||||||||||
| 1. Расчёт и конструирование радиоаппаратуры - «Высшая Школа», Г.Д. Фрумкин 2. Журнал «Радио» №1 1990г. «Полуавтоматический блок зажигания», стр. 31 3. Журнал «Радио» №2 1990г. «Полуавтоматический блок зажигания», стр. 39 4. Справочник «Полупроводниковые приборы: транзисторы» - «энергоиздат» 5. Справочник «Полупроводниковые приборы: диоды, тиристоры, оптоэлектронные приборы» - «энергоиздат». 6. www.platan.ru параметры радиоэлементов. | ||||||||||||||||||||||
| МАИ.210201.204.010 | Лист 27 | |||||||||||||||||||||
| Изм. | Лист | № докум. | Подпись | Дата | ||||||||||||||||||
Характеристики
Тип файла документ
Документы такого типа открываются такими программами, как Microsoft Office Word на компьютерах Windows, Apple Pages на компьютерах Mac, Open Office - бесплатная альтернатива на различных платформах, в том числе Linux. Наиболее простым и современным решением будут Google документы, так как открываются онлайн без скачивания прямо в браузере на любой платформе. Существуют российские качественные аналоги, например от Яндекса.
Будьте внимательны на мобильных устройствах, так как там используются упрощённый функционал даже в официальном приложении от Microsoft, поэтому для просмотра скачивайте PDF-версию. А если нужно редактировать файл, то используйте оригинальный файл.
Файлы такого типа обычно разбиты на страницы, а текст может быть форматированным (жирный, курсив, выбор шрифта, таблицы и т.п.), а также в него можно добавлять изображения. Формат идеально подходит для рефератов, докладов и РПЗ курсовых проектов, которые необходимо распечатать. Кстати перед печатью также сохраняйте файл в PDF, так как принтер может начудить со шрифтами.
















