37-54 (540716), страница 5
Текст из файла (страница 5)
54. Защита ПСН на основе ОУ от перегрузок по току и КЗ в нагрузке.
Перегрузки по току в полупроводниковых ПСН возникают при недопустимом снижении сопротивления нагрузки и при КЗ выхода стабилизатора. При этом ток через РЭ увеличивается до недопустимой величины и он выход из строя. Впоследствии из строя могут выйти ОУ, выпрямитель, трансформатор. Для предотвращения выхода из строя элементов стабилизатора в его схему вводится защита по току. Структурная схема защиты имеет вид:
На схеме:
-
RS1 – шунт (датчик тока);
-
УПТ – усилитель постоянного тока;
-
ИУ – исполнительное устройство;
Работа защиты осуществляется следующим образом: в номинальном режиме работы стабилизатора через сопротивление нагрузки и шунт RS1 протекает ток IHном, не превышающий величины тока защиты IЗ (установлен).
В УПТ ток через RS1 или пропорциональные ему падения напряжения на RS1 сравниваются с величиной UЗ или IЗ и превышение тока через RS1 над IЗ вызывает появление сигнала на выходе УПТ и срабатывание ИУ, которое либо разрывает цепь нагрузки, выключая РЭ, либо подзапирает регулирующий транзистор. Т.о., защита может осуществляться двумя способами: 1. полное обесточивание нагрузки, т.е. отсечка тока нагрузки; 2. ограничение тока нагрузки на определенном уровне.
В качестве элементов защиты, как правило, используются полупроводниковые элементы и иногда электромагнитные реле.
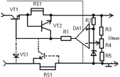
Схема стабилизатора с защитой по второму способу имеет вид:
Защита с ограничением тока основана на форме входной характеристики кремниевого транзистора, имеющей вид:
Точка перегиба входной характеристики UПОР (пороговое) характеризует напряжение между базой и эмиттером, выше которого наблюдается быстрый рост тока базы, поэтому при превышении током IH значение IЗ = UПОР / RS1, IБ начинает резко увеличиваться, VD2 входит в насыщение, при котором UКЭ2 приблизительно = 0, и шунтирует эмиттерный переход VT1 в запирающем направлении, поэтому IЭ VT1 не может превышать заданной величины IЗ. В качестве VT2 необходимо выбирать кремниевый транзистор с частотными свойствами не хуже, чем у VT1. элементы RS1 и VT2 могут быть включены в общую шину питания.
Полное запирание РЭ по первому способу защиты можно осуществить, если базу VT1 подключить к общей шине стабилизатора через очень малое сопротивление. При этом в качестве элемента защиты можно использовать тиристор VS1 (транзисторный триггер). Схема будет иметь вид, изображенный пунктиром.















