37-54 (540716), страница 3
Текст из файла (страница 3)
Длительность паузы определяется емкостью конденсатора С и величиной суммарного сопротивления R+RБ цепи разряда конденсатора.
БГ, как и МВ, может работать в режимах синхронизации, деления частоты и ждущем режиме. На его основе синтезирован «двухтактный БГ» или «генератор Роера».
45. Генераторы пилообразного напряжения (ГПН). ГПН на одном транзисторе.
ГПН или генераторы линейно изменяющегося напряжения (ГЛИН) предназначены для формирования напряжения соответствующей формы, которая используется для развертки электронного луча по экрану ЭЛТ (электронно-лучевых трубок) для получения временных задержек импульсов, модуляции импульсов по длительности и т.д.
Пилообразное напряжение (ПН) может формироваться как одной полярности, так и обеих, а также может быть как нарастающим, так и спадающим.
ЛИН характеризуется параметрами:
-
амплитудой UM;
-
длительностью рабочего хода tРХ;
-
длительностью обратного хода tОХ;
где
и
- скорости изменения напряжения во времени, т.е. производные, соответственно в начале и в конце рабочего участка.
Наиболее распространено ввиду простоты реализации формирование ЛИН путем заряда и разряда конденсатора через резистор. В этом случае напряжение на конденсаторе изменяется по экспоненциальному закону:
(2), где
- постоянная времени зарядной цепи, которая выбирается намного больше времени tРХ.
Т.к. производная
, то коэффициент нелинейности
по формуле (1) может быть найден по величинам тока через конденсатор в начале и в конце рабочего хода:
Принципиальная схема ГПН, использующего начальный участок экспоненциального заряда конденсатора, и диаграммы напряжений имеют вид:
На интервалах паузы tП входного напряжения диаграммы б. происходит разряд конденсатора С и поддержание на нем напряжения, близкого к 0, т.к. в течение tП транзистор VT1 находится в режиме насыщения за счет IБ, протекающего через RБ.
Линейно изменяющееся напряжение формируется, когда транзистор заперт входным импульсом отрицательной полярности длительностью tPX. Для данной схемы
.
Т.е. чем ниже использование напряжения источника питания, тем ниже нелинейность формируемого напряжения.
46. ГПН со стабилизацией тока заряда.
Для
из (3)
, что необходимо задержать конденсатор постоянным во времени током. Для этого в цепи заряда конденсатора устанавливается токостабилизирующий элемент, выполняемый обычно транзистором, включенным по схеме с ОБ или ОЭ. Принцип стабилизации тока основан на свойствах коллекторных ВАХ транзистора, согласно которым IK, т.е. ток заряда, слабо зависит от напряжения UКБ или UКЭ и IЭ = const или IБ = const. Схемы со стабилизацией тока заряда позволяют полнее использовать напряжение питания. При этом UM близко к ЕК, а
достаточно мал.
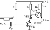
Примером построения такого ГПН является схема:
В этой схеме с помощью стабилитрона VD1и резистора RЭ задается постоянный ток эмиттера VT2.
и соответственно ток заряда конденсатора С:
.
В интервале tП транзистор VT1 открыт и насыщен через резистор R1 и через него протекает ток IK1 = IK2, а напряжение на конденсаторе С близко к 0. При воздействии входного напряжения отрицательной полярности VT1 заперт, ток iCзар = IK2, а
линейно увеличивается. Величина отношения IK2 / C выбирается из требований к значению UM. При UM приблизительно равном ЕК получаем:
. При холостом ходе ГПН линейность выходного напряжения очень велика.
При подключении нагрузки часть зарядного тока будет ответвляться в цепь RH, причем с увеличением UC этот ток будет расти. Поэтому подключение нагрузки вызывает существенное снижение линейности напряжения и уменьшение амплитуды UM. Поэтому такие схемы применяют с высокоомной нагрузкой, либо подключают через эмиттерный или истоковый повторитель.
47. ГПН на основе ОУ.
В настоящее время генераторы с малым коэффициентом нелинейности (менее 0,01) и низкоомным выходом строятся на основе ОУ, включенных, как правило, по схеме интегратора. Одна из таких схем и диаграммы ее работы имеют вид:
В этой схеме выходное напряжение представляет собой усиленное операционным усилителем напряжение на конденсаторе С. ОУ охвачен как ООС (R1, R2, источник Е0), так и ПОС (R3, R4, источник Е3). Управление работой ГПН осуществляется с помощью транзистора VT1 c напряжением UКЭ нас приблизительно = от 50 до 300 мкВ. При подаче на его базу входного импульса UBX длительностью tП (рис. 2б) транзистор насыщается, конденсатор С разряжается практически до 0 в течение времени обратного хода tOX (рис. г). В интервале tPX = t2 – t1 ОУ работает в линейном режиме. При допущении, что UДИФ = U0 = 0, имеем: U- = U+ = UC. Тогда для протекающего по цепи ООС тока справедливо:
, откуда:
Сумма токов в цепи ПОС равна нулю, поэтому
(5). Подставим (4) в (5) с учетом того, что
, получим:
Линейность UC зависит от соотношения сопротивлений резисторов, определяющих сомножитель при UC в (6). При R3 > (R1R4) / R2 и R3 < (R1R4) / R2 кривая напряжения UC получается соответственно вогнутой или выпуклой формы, а при R2 / R1 = R4 / R3 (7) напряжение на конденсаторе изменяется линейно во времени:
Выражение (8) с учетом (7) имеет вид:
Отсюда следует, что для схемы на рис.2 ЕЗ > E0, поэтому получается нарастающее линейное напряжение.
48. Полупроводниковые стабилизаторы напряжения (ПСН). Классификация и параметры.
Для питания электронных устройств используются источники питания, к стабильности напряжения которых предъявляются высокие требования. Для удовлетворения этих требований в качестве источников электропитания электронной аппаратуры используют стабилизаторы напряжения. По используемому принципу действия полупроводниковые стабилизаторы напряжения (ПСН) делятся на параметрические и компенсационные. В первом типе ПСН используется постоянство напряжения на некоторых видах приборов при изменении протекающего через них тока. Примером такого прибора является стабилитрон. Во втором типе ПСН задачу стабилизации напряжения решают по компенсационному принципу, основанному на автоматическом регулировании напряжения, подводимого к нагрузке. По режиму работы различают ПСН непрерывного и импульсного действия.
В ПСН непрерывного действия регулирующий элемент (РЭ) работает в активном режиме и стабилизация выходного напряжения осуществляется непрерывно за счет компенсации изменения напряжения на нагрузке изменением напряжения на РЭ.
В ПСН импульсного действия РЭ работает в импульсном, т.е. ключевом, режиме. В импульсном ПСН энергия поступает от источника прерывисто. При этом возможно 2 режима регулирования напряжения на нагрузке: 1. при постоянной частоте; 2. при постоянной длительности импульсов изменением их частоты.
Импульсные стабилизаторы имеют следующие достоинства по сравнению с ПСН с непрерывным регулированием:
-
в несколько раз меньше мощность рассеяния регулирующего транзистора;
-
более высокий КПД;
Недостатки:
-
большая величина пульсации UВЫХ;
-
большая сложность схемы;
-
плохие динамические свойства при импульсном изменении тока нагрузки.
ПСН непрерывного действия имеют высокий коэффициент стабилизации, низкое выходное сопротивление и малую величину пульсации выходного напряжения. По месту включения РЭ относительно нагрузки ПСН делятся на параллельные и последовательные. В первых из них регулирующий транзистор включается параллельно нагрузке, а во вторых – последовательно с ней.
Параметрами ПСН являются:
1. коэффициент стабилизации КСТ, показывающий во сколько раз отношение приращения напряжения на выходе ПСН меньше вызвавшего его относительно приращения напряжения на входе.
.
2. Выходное сопротивление RВЫХ, характеризующее величину изменения выходного напряжения при колебаниях тока нагрузки:
при UBX = const.
3. Дрейф выходного напряжения и тока, возникающий при неизменных величинах как UВХ, так и IВЫХ.
Как правило, величина дрейфа соотносится либо с температурой, либо со временем работы стабилизатора и измеряется как приращение UВЫХ или IВЫХ в заданном диапазоне температур или за единицу времени.
4. Коэффициент КПД. Он характеризует собой отношение мощности, выделяемой нагрузке в номинальном режиме к мощности, потребляемой из сети:
.
5. Допустимый диапазон регулировки выходного напряжения и тока, внутри которого сохраняется заданная степень их стабилизации.
;
6. Коэффициент пульсации выходного напряжения, равный отношению амплитуды пульсаций к среднему значению UВЫХ:
.
49. Компенсационные стабилизаторы постоянного напряжения.
По сравнению с параметрическими компенсационные ПСН имеют более высокий коэффициент стабилизации и меньшее выходное сопротивление. Их принцип действия основан на том, что изменение напряжения на нагрузке усиливается и подается на РЭ, препятствующий изменению напряжения на нагрузке.
Структурные схемы параллельного и последовательного компенсационных ПСН имеют вид:















