Для студентов МГТУ им. Н.Э.Баумана по предмету Численные методыЧисленные методы вычисления определенного интегралаЧисленные методы вычисления определенного интеграла
5,0051
2022-01-252025-04-16СтудИзба
Лабораторная работа 3: Численные методы вычисления определенного интеграла вариант 1
Описание
В архиве: отчет к лабораторной работе ( с теоретической частью, самим кодом и обработанными результатами) и код программы для матлаба (есть пояснения).
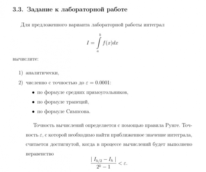
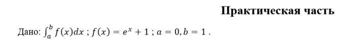
Ниже фото задания и условие.
Ниже фото задания и условие.


Характеристики лабораторной работы
Предмет
Учебное заведение
Семестр
Номер задания
Вариант
Программы
Просмотров
31
Размер
602,56 Kb
Список файлов
lab3v1.m
отчет_3.docx
by fenixx