Для студентов МГТУ им. Н.Э.Баумана по предмету Теория вероятностей и математическая статистика (ТВиМС)Вариант 15 - ДЗ №2 - Задачи 7-12Вариант 15 - ДЗ №2 - Задачи 7-12
5,00518
2021-02-152024-09-04СтудИзба
ДЗ 2: Вариант 15 - ДЗ №2 - Задачи 7-12 вариант 15
-43%
Описание
Типовой расчет №2 по теории вероятностей, задачи 7-12, зачтено на максимум
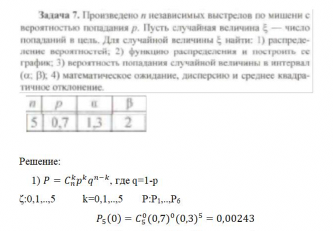
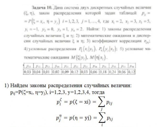
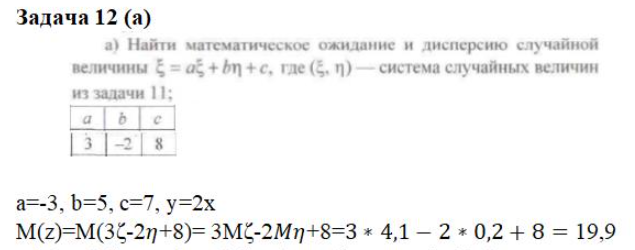
Условия и примеры решения:
![]()
Условия и примеры решения:





Характеристики домашнего задания
Учебное заведение
Номер задания
Вариант
Программы
Просмотров
254
Качество
Идеальное компьютерное
Размер
2,77 Mb
Список файлов

Спасибо за покупку! Я буду очень рад, если поставишь справедливую оценку купленному файлу :3 Ищи больше работ в моём профиле, там много нужного тебе!