Создание рисунка моделей схем -Аct_hdl _ (1274902)
Текст из файла
МИНИСТЕРСТВО ОБРАЗОВАНИЯ И НАУКИ
РОССИЙСКОЙ ФЕДЕРАЦИИ
ФЕДЕРАЛЬНОЕ АГЕНТСТВО ПО ОБРАЗОВАНИЮ
____________
МОСКОВСКИЙ ЭНЕРГЕТИЧЕСКИЙ ИНСТИТУТ
А.К. ПОЛЯКОВ
КАК СОЗДАТЬ рисунок схемы
И КАК им ПОЛЬЗОВАТЬСЯ
Методическое пособие по курсу «Схемотехника ЭВМ» для студентов, обучающихся по направлению "Информатика и вычислительная техника".
Москва Издательство МЭИ 2016
1. СОЗДАНИЕ СХЕМНЫХ( BLOCK DIAGRAMM)
ПРОЕКТОВ( СХЕМНЫХ ФАЙЛОВ- .BDE)
-
ИМЕЯ готовую или Создав свою библиотеку символов, начинаем пользоваться библиотекой.
Создаем БЛОК-ДИАГРАММНЫЙ-графический проект
File – new- block diagram( см. рис. Ниже)
2. появляется окно указания включения нового БЛОЧНОГО – схемного описания некоторого устройства. Надо указать его входы и выходы.
3. указываю имя файла и имя(entity) обьекта проекта
4.Указываю входные и выходные порты
5. для инвертора например это вход Х и выход У
в примере Х вход, У выход,в конце нажимаю готово
6. появляется поле для создания рисунка схемы . Порты входа и выхода уже включены в рисунок.
7. ниже меню инструментов рисования
РИС. Основные кнопки схемного редактора
Нажав на пиктограмму символы элементов
получил список символов элементов справа на экране.Там например выбрал LL1.Это микросхема серии кр1533 , состоящая из элементов 2ИЛИ.
8. выбрал LL1 и перенес его на поле рисунка и соединил проводами
все элементы рисунка
После этого сохранил файл и скомпилировал
Design- compile
И далее начал моделирование- подробности-смотрите документацию по моделированию
3.Краткое описание инструментальных панелей схемного редактора
(материал является доработкой пособия ,разработанного в донецком политехе http://hardclub.donntu.org/methods/nkd/nkd_mu/GRAFEDIT/ Кнопки главной панели
Ниже фрагмент панели с пиктограммами действий
Кнопка Функция
Вырезает выбранные фрагменты блок-диаграммы и перемещает их в буфер обмена.
Копирование выбранных элементов блок-диаграммы в буфер обмена.
Вставка элементов блок-диаграммы из буфера обмена и помещение их в верхний левый угол диаграммы.
Отмена последней операции редактирования.
Восстановление последней отмененной операции.
Режим увеличения масштаба.
Панорамный режим.
Увеличение масштаба.
Уменьшение масштаба.
Изменение размера окна к полному содержанию схемы.
Изменение размера окна
Генерация VHDL кода из блок-схемы.
Просмотр кода VHDL, сгенерированного из схемы.
Кнопки панели элементов схемы
Кнопка Функция
Режим выбора.
Режим рисования функционального блока(FUB)
Режим рисования графа переходов автомата
Режим выбора символа элемента из списка доступных
Режим рисования проводников.
Режим рисования шины.
Режим добавления текста.
Режим размещения портов- выбором из списка показанного ниже
Размещение входного порта.
Размещение выходного порта.
Размещение двунаправленного порта.
Размещение буферного порта.
Размещение входного шинного порта.
Размещение выходного шинного порта.
Размещение двунаправленного шинного порта.
Размещение буферного шинного порта.
Выбор информации,добавляемой в Заголовок модуля проекта - объявление дополнительной библиотеки, вставленной в заголовок vhdl-кода проекта,непример
.
- выбор из списка символа земли,источника питания и тп
Выбор режимов рисования из нижеследующего списка
Режим добавления текста.
Режим линии.
Режим рисования прямоугольника.
Режим рисования эллипса.
Режим рисования дуги.
4. Размещение элементов схемы и вычерчивание межсоединений.
Для каждого элемента создаваемой схемы выполняются следующее.
.Извлечение элемента из библиотеки.
После нажатия кнопки
открывается панель инструментов символов (Symbol Toolbox). Щелчок правой кнопкой мыши на пустом пространстве этой панели откроет список библиотек VHDL, выберите среди них нужную библиотеку. Теперь в панели инструментов символов (Symbol Toolbox) доступны символы логических элементов.
. Извлеченный элемент помещается в схему методом перетаскивания его из панели инструментов в рабочее пространство схемного редактора.
. Вычерчивание межсоединений.
Схемный редактор позволяет вычерчивать два типа межсоединений: одиночные проводники (Wire) и групповые, объединенные в шину (Bus).
Рисование и редактирование проводников и шин в значительной степени управляется теми же самыми правилами. 3.1. Рисование новых проводников
Имеются два метода рисования проводников. Первый метод основан на последовательных щелчках, а другой требует, чтобы Вы удерживали кнопку мыши при рисовании.
Рисование нового проводника с использованием метода последовательных щелчков.
1. Переключитесь в режим рисования проводников.
2. Щелкните, где Вы хотите начать рисовать проводник. См. ПРИМЕЧАНИЯ ниже, чтобы узнать, где проводник может начинаться.
3. Переместите указатель к точке, где Вы хотите закончить проводник. При перемещении указателя, временная линия проводника будет протянута между началом проводника и текущим положением указателя. Если Вы хотите прикрепить угол на выводимом проводнике, щелкните кнопкой мыши.
4. Щелкните, где Вы хотите закончить проводник. Если Вы хотите закончить проводник в пустом месте диаграммы, Вы должны дважды щелкнуть вместо одного щелчка.
5. Чтобы нарисовать другой проводник, повторите шаги 2-4.
Рисование нового проводника с использованием метода с нажатой кнопкой мыши.
1. Переключитесь в режим рисования проводника.
2. Переместите указатель к точке, где Вы хотите начать рисовать проводник, и затем нажмите кнопку мыши. См. ПРИМЕЧАНИЯ ниже, чтобы узнать, где проводник может начинаться.
3.Удерживая кнопку мыши, переместите указатель к точке, где Вы хотите закончить проводник. Когда Вы перемещаете указатель, временная линия проводника будет протянута между началом проводника и текущим положением указателя. Чтобы прикрепить угол на выводимом проводнике, нажмите пробел при все еще нажатой кнопке мыши.
4. Отпустите кнопку мыши, чтобы закончить проводник. См. ПРИМЕЧАНИЯ ниже, чтобы узнать, где проводник может закончиться.
5. Чтобы нарисовать другой проводник, повторите шаги 2-4.
ПРИМЕЧАНИЯ:
Проводник может начинаться и заканчиваться в одном из следующих мест:
В пустом месте диаграммы - конец проводника будет висящим.
На штырьке, или контуре - проводник будет соединен с объектом.
На шине - проводник будет соединен с шиной через ответвление шины.
На висящем конце другого проводника - нарисованный проводник объединится с существующим проводником.
На другом проводнике - соединение будет вставлено, и нарисованный проводник сформирует новый проводник. Обратите внимание, если Вы подключаете два проводника таким образом, Вы получите замкнутые цепи.
Если опция включена, редактор автоматически выбирает маршрут проводника так, чтобы он не наложился на символы, помещенные в диаграмму.
Автоматическая маршрутизация (autorouting) доступна только, если Вы рисуете проводник, используя метод с нажатой кнопкой мыши.
3.2.Рисование новых шин.
Рисование шин принципиально не отличается от рисования проводников. Имеются те же два метода рисования, что и для проводников. Отличие лишь в том, что вначале выбирается режим рисования шин.
Редактирование схемы.
Удаление и изменение отдельных элементов схемы (объектов) выполняется с помощью курсора мыши и контекстного меню, вызываемого нажатием на правую кнопку мыши, а также при помощи кнопок панелей инструментов, описанных выше.
В результате в схемном редакторе получатся примерно такие схемы:
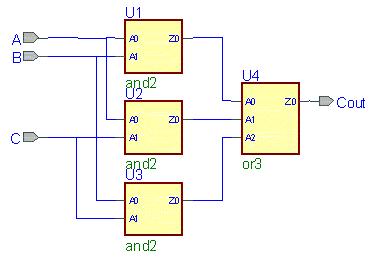
Схема переноса в одноразрядном сумматоре.
Схема четырехразрядного сумматора с последовательным переносом, состоящая из четырех блоков переноса(per) и четырех блоков одноразрядных сумматоров(sum)
Схема сумматора и переноса вместе.
. Проверка схемы.
Полученную схему необходимо проверить на наличие схемотехнических ошибок
Скомпилировать полученный код, используя команду Design/Compile .
5. МОДЕЛИРОВАНИЕ
5.1Запуск среды моделирования.
Пункт Initialize из меню Simulation выполняет запуск и инициализацию среды моделирования. При необходимости укажите какой модуль является главным. Появляется в правом углу вверху его имя и ниже список вх и вых сигналов модуля.
Нажатие кнопки
на панели инструментов или выбор команды New Waveform из меню File открывает новое окно просмотрщика временных диаграмм Waveform.
5.2. Задание отображаемых на временной диаграмме сигналов объекта проектирования.
В окне в списке слева.появившемся после инициализации модели , выбрать синал, щелкнуть правой кнопкой мыши, из возникшего контекстного меню выбирается пункт Add to Waveform (добавить сигнал в диаграмму ).
6.3. Задание диаграммы входных сигналов.
Выбираю сигнал в списке слева. Нажимаю правую кнопку мыши.появляется меню в котором есть команда Stimulators . после чего появляется окно способов задания входных последовательностей
. Существует несколько способов задания входной последовательности:
Clock – в графическом виде для повторяющихся сигналов, можно задавать частоту,скважность,начало генерации.
Например период 50 нс и 10 нс значение 1
Formula – в виде выражения, формат которого:
Характеристики
Тип файла документ
Документы такого типа открываются такими программами, как Microsoft Office Word на компьютерах Windows, Apple Pages на компьютерах Mac, Open Office - бесплатная альтернатива на различных платформах, в том числе Linux. Наиболее простым и современным решением будут Google документы, так как открываются онлайн без скачивания прямо в браузере на любой платформе. Существуют российские качественные аналоги, например от Яндекса.
Будьте внимательны на мобильных устройствах, так как там используются упрощённый функционал даже в официальном приложении от Microsoft, поэтому для просмотра скачивайте PDF-версию. А если нужно редактировать файл, то используйте оригинальный файл.
Файлы такого типа обычно разбиты на страницы, а текст может быть форматированным (жирный, курсив, выбор шрифта, таблицы и т.п.), а также в него можно добавлять изображения. Формат идеально подходит для рефератов, докладов и РПЗ курсовых проектов, которые необходимо распечатать. Кстати перед печатью также сохраняйте файл в PDF, так как принтер может начудить со шрифтами.
















