КП - Дифференциальный усилитель - 3 (1266567), страница 3
Текст из файла (страница 3)
Найдем величину тока, который поступает на базу транзистора
(включенного по схеме общий коллектор)
Транзистор
усиливает ток базы в
, поэтому в ток в цепи эмиттера данного транзистора будет равен
Это значит, что генератор стабильного тока отбирает ток этой же величины
.
Напряжение смещения по условию равно
, рассчитаем величину сопротивления резистора
:
Потенциал в точке K равен
, определим величину токозадающих резисторов:
Потенциал в точке J равен
, определим величину резистора
:
Согласование результатов расчета с сеткой стандартов Е24
Проверка правильности выбора транзисторов по верхней частоте
Частотный анализ усилителя
Непосредственно в процессе усиления сигнала участвует только четыре транзистора двух дифференциальных каскадов. Это транзисторы
и
. Остальные же транзисторы лишь обеспечивают соответствующие режимы работы вышеперечисленных транзисторов и выполняют различные полезные функции, такие как обеспечение стабильным током, выравнивание потенциалов, согласование сопротивлений и тд. Следовательно проверка по верхней частоте и частотный анализ всего усилителя в целом, сводятся к частотному анализу каскадов на транзисторах
. Основную роль в спаде усиления и появлении групповых и фазовых задержек играют паразитная емкость база-коллекторного перехода и величина нагрузки, включенной в цепь коллектора (вследствие эффекта Миллера).
Построим нормированные амплитудно-частотные и фазочастотные характеристики каждого усилительного каскада в отдельности и суммарные АЧХ и ФЧХ усилителя в целом.
Для транзистора
Для транзистора
Для транзистора
Для транзистора
Рис. 5.1.
Пунктирной линией выделены АЧХ и ФЧХ всего усилителя. По результирующей АЧХ усилителя видно, что верхняя частота полосы пропускания приблизительно равна 20 – 25 МГц. Следовательно можно сделать вывод о том, что активные элементы были выбраны правильным образом, и полоса рабочих частот ДУ гораздо шире заданной в техническом задании.
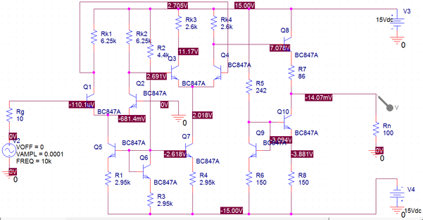
Моделирование в САПР OrCAD
Наберем рассчитанную схему дифференциального усилителя в среде OrCAD
Рис. 6.1.
После произведения некоторой оптимизации, схема выглядит следующим образом (рис. 6.1). Для проверки выполнения технического задания, на вход усилителя подается гармоническое колебание частотой 10 килогерц и амплитудой 0.1 мВ (малый сигнал).
Выходной сигнал
Рис. 6.2.
Из графика рассчитаем коэффициент усиления по напряжению
На данной частоте генератора не зафиксированы какие-либо явные признаки искажения входного сигнала, следовательно, на выходе устройства его можно считать линейно усиленным гармоническим колебанием.
Заключение
В данной курсовой работе был спроектирован и рассчитан дифференциальный усилитель с несимметричным выходом на дискретных элементах. После этапа проектировки было осуществлено моделирование в компьютерной среде OrCAD, с целью проверки выполнения технического задания на курсовой проект. Как показал анализ, удалось рассчитать усилитель, не только удовлетворяющий техническому заданию, но превосходящий по своим параметрам требования, указанные в задании на курсовой проект.
Содержание
стр
Задание на курсовой проект………………………………………………………………………..2
Введение…………………………………………………………………………………………………………3
Метод решения задачи………………………………………………………………………………….5
Выбор принципиальной схемы…………………………………………………………………….6
Описание работы схемы……………………………………………………………………………….7
Расчетная часть……………………………………………………………………………………………..8
Согласование результатов расчета с ЕСКД……………………………………………….16
Проверка правильности выбора транзисторов.
Частотный анализ…………………………………………………………………………………………16
Моделирование в САПР OrCAD……………………………………………………………………17
Заключение…………………………………………………………………………………………………..18
















