ПЗ Караулова В.С. (1231750), страница 11
Текст из файла (страница 11)
<label class="checkbox">[[+made_in]]</label>
</div></div></p></br>
<div class="form-group">
<div class="col-sm-3">
<button type="submit" class="btnt btn-default" name="ms2_action" value="cart/add"><i class="glyphicon glyphicon-barcode"></i> [[%ms2_frontend_add_to_cart]]</button>
</div></div></form></div></div>
[[*content]]
Рекомендованные товары реализованы в чанке Recommends. Html-код данного чанка представлен ниже.
</br><h3 id="recom">С этим товаром покупают: </h3>
<div class="recommends">
<div class="carousel shadow">
<div class="carousel-button-left"><a href="#"></a></div>
<div class="carousel-button-right"><a href="#"></a></div>
<div class="carousel-wrapper">
<div class="carousel-items">
[[!msProducts?
&parents=`0`
&master=`[[*id]]`
&link=`1`
&includeThumbs=`120x100`
&tpl=`tpl.msProducts.row4`]]
</div></div></div></div>
Данный чанк содержит сниппет, вызывающий определенные товары, по параметрам, указанным в настройках. Чанк оформления результата tpl.msProducts.row4 является измененным и доработанным чанком tpl.msProducts.row. Код чанка tpl.msProducts.row4 представлен ниже.
<div class="carousel-block">
<div class="col-md-3 ms2_product">
<img src="[[+120x100:default=`[[++assets_url]]components/minishop2/img/web/ms2_small.png`]]" width="120" height="100" /><br/>
<form method="post" class="ms2_form">
<p><a href="[[~[[+id]]]]">[[+pagetitle]]</a></p>
<center>[[+price]] [[%ms2_frontend_currency]]</center><br/>
<button class="bttrec btn-default" type="submit" name="ms2_action" value="cart/add"><i class="glyphicon glyphicon-barcode"></i> [[%ms2_frontend_add_to_cart]]</button><br/>
[[!AddComparison?list_id=`18`&id=`[[+id]]`]]
<input type="hidden" name="id" value="[[+id]]">
<input type="hidden" name="count" value="1">
<input type="hidden" name="options" value="[]">
</form></div></div>
При поиске товара найденный товар будет отображен на отдельной странице. Страница результатов поиска не имеет шаблона, однако, она создана как ресурс и имеет содержимое, которое выводится на экран. Содержимое страницы результатов поиска представлено ниже.
[[$mFilter]]
[[!+page.nav]]
Данный код вызывает чанк mFilter модуля mSearch, который был адаптирован под задачи реализуемого Интернет-магазина. Он реализует выборку товара по запрошенному тексту. Так же если товара больше тридцати, то информация о них разобьется на несколько страниц с постраничной навигацией. Html-код чанка mFilter представлен ниже.
<h3>Результат поиска:</h3>
<div class="row">
<div class="span3">
<div class="filter">
<form action="[[~[[*id]]]]" method="post" id="mFilter">
[[!mSearch?
&templates=`9`
&tpl=`tpl.mSearch.row`]]
<input type="hidden" name="query" value="[[+mse.query]]">
<input type="hidden" name="page" value="1">
<input type="hidden" name="sort" value="ms_price,asc">
<input type="hidden" name="limit" value="10">
<input type="hidden" name="parents" value="[[+parents]]">
<input type="hidden" name="action" value="filter" />
</form></div><!-- end_filter -->
</div>
<div class="span9" id="mItems"></div>
</div>
Данный чанк вызывает сниппет mSearch модуля mSearch. В настройках сниппета указано, что поиск будет совершаться только по тем ресурсам, к которым применен шаблон товара, результат выборки оборачивается в чанк tpl.mSearch.row. Чанк tpl.mSearch.row является изменненым и доработанным стандартным чанком модуля mSearch. Html-код чанка tpl.mSearch.row представлен ниже.
[[+num]].
<br/>
<div class="tplsearch">
<a href="[[~[[+id]]]]">[[+pagetitle]]</a><br/>
<p>Артикул: <b>[[+article]]</b> Цена: <b>[[+price]]</b> Вес: <b>[[+weight]]</b></p>
<p>[[+introtext]]</p>
</div>
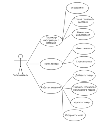
3.5 Взаимодействие с пользователем
Взаимодействие с Интернет-магазина «Строймаг» с пользователем начинается с момента, когда пользователь входит на сайт. Сценарий поведения пользователя может быть различный, но он сводится к общим действиям:
-
просмотр общей информации о магазине;
-
поиск товара;
-
добавление товара в корзину;
-
оформление заказа;
-
оплата заказа.
Диаграмма взаимодействия с пользователем представлена на рисунке 3.23.
Рисунок 3.23 – UML-диаграмма вариантов использования для пользователя Интернет-магазина «Строймаг»
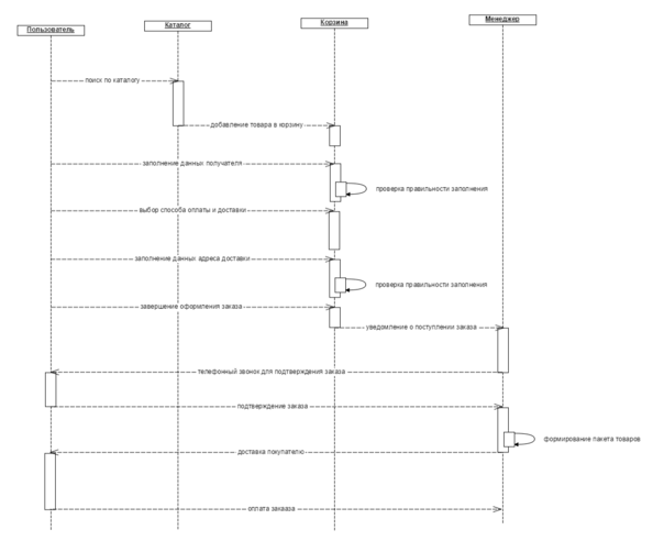
Более подробно можно рассмотреть оформление заказа. Диаграмма оформления заказа представлена на рисунке 3.24.
Оформление заказа начинается после того, как товар отправлен в корзину и пользователем принято решение о покупке.
Рисунок 3.24 – UML-диаграмма оформления заказа в Интернет-магазине «Строймаг»
Представленная выше диаграмма достаточно подробно отражает процесс оформления заказа.
Заказ считается принятым только после того, как покупатель лично подтвердит заказ менеджеру по телефону.
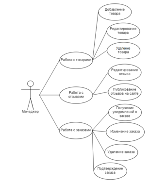
Диаграмма вариантов использования для менеджера магазина представлена на рисунке 3.25.
Рисунок 3.25 – UML-диаграмма вариантов использования для менеджера Интернет-магазина «Строймаг»
Диаграмма вариантов использования для менеджера похожа на диаграмму вариантов использования для пользователя. Менеджер работает «изнутри» магазина, поэтому у него следующие задачи:
-
контролирвать наличие товаров в Интернет-магазине;
-
проводить модерацию отзывов;
-
своевременно реализовывать поступающие заказы.
Как видно из диаграмм, взаимодействие с пользователем происходит не только через сайт Интернет-магазина, но и непосредственно через общение менеджеров и покупателей.
4 РАСЧЕТ РЫНОЧНОЙ СТОИМОСТИ ИНТЕРНЕТ-МАГАЗИНА ДОХОДНЫМ ПОДХОДОМ
4.1 Описание задания
Необходимо рассчитать рыночную стоимость Интернет-магазина «Строймаг», работающего в области торговли строительными и отделочными материалами. Интернет-магазин «Строймаг» является расширением реального магазина «Строймаг». Он имеет адрес www.stroymag-store.ru. Физичекий адрес магазина «Строймаг» - г. Владивосток, проспект 100 лет Владивостоку, д. 39. Расчет необходимо провести по состоянию на 10 мая 2015 года.
В ходе осуществления оценки используется информация о чистой прибыли предприятия с 2012 по 2014 гг., а также информация об аналогичных фирмах в России. При расчетах предполагаем, что с момента получения последней информации не произошло важных событий, которые могли бы существенно изменить рыночную стоимость предприятия.
Данный расчет исходит из традиционного определения рыночной стоимости как цены, выраженной в денежных единицах или в денежном эквиваленте, по которой собственность перешла бы в руки покупателя из рук продавца при их взаимной готовности купить или продать, достаточной информированности о всех имеющих отношение к сделке фактах, причем ни одна из сторонне принуждалась бы к совершению сделки. Вместе с тем цена реальной сделки может отличаться от оценочной цены, что определяется мотивами сторон, умением вести переговоры, условиями сделки и т.д.
Оценка рыночной стоимости предприятия основывается на условии 100% владения капиталом обоих магазинов, т.е. определяется рыночная стоимость контрольной доли участия в капитале предприятия. Контрольный пакет позволяет влиять на выбор членов администрации и определять размер их заработков, приобретать и продавать активы предприятия, определять стратегию и тактику предприятия.
При определении обоснованной рыночной стоимости учитывается:
-
текущее состояние и перспективы развития отрасли;
-
результаты предшествующей деятельности фирмы;
-
текущее финансово-экономическое положение фирмы.
Существуют несколько подходов и реализуемых в их составе методов, с помощью которых даются денежные оценки стоимости предприятия. В отечественной теории декларируются и используются заимствованные из западной практики три основных подхода к оценке стоимости бизнеса:
-
доходный;
-
затратный (на основе активов);
-
сравнительный (рыночный).
Федеральный стандарт оценки «Общие понятия оценки, подходы и требования к проведению оценки» (ФСО № 1), утверждённый приказом Минэкономразвития РФ от 20 июля 2007 г., даёт следующие определения подходов к оценке бизнеса.
Доходный подход – совокупность методов оценки стоимости объекта оценки, основанных на определении ожидаемых доходов от использования объекта оценки.
Сравнительный подход – совокупность методов оценки стоимости объекта оценки, основанных на сравнении объекта оценки с объектами-аналогами объекта оценки, в отношении которых имеется информация о ценах. Объектом-аналогом объекта оценки для целей оценки признаётся объект, сходный объекту оценки по основным экономическим, материальным, техническим и другим характеристикам, определяющим его стоимость.
Затратный подход – совокупность методов оценки стоимости объекта оценки, основанных на определении затрат, необходимых для воспроизводства либо замещения объекта оценки с учётом износа и устареваний. Затратами на воспроизводство объекта оценки являются затраты, необходимые для создания точной копии объекта оценки с использованием применявшихся при создании объекта оценки материалов и технологий. Затратами на замещение объекта оценки являются затраты, необходимые для создания аналогичного объекта с использованием материалов и технологий, применяющихся на дату оценки.
Затратный подход не подходит для данной оценки, так как у Интернет-магазина нет активов, позволяющих применить данный метод. Сравнительный метод применим в теории, но на практике не оказалось предприятий со сходными характеристиками для применения данного метода. Так как доходный подход представляет собой процедуру оценки стоимости, исходящую из принципа непосредственной связи стоимости бизнеса компании с текущей стоимостью его будущих доходов, которые возникнут в результате использования собственности и (или) возможной дальнейшей его продажи, то логично использовать для оценки Интернет-магазина именно его.
Доходный подход имеет два метода оценки:
-
метод дисконтирования денежных потоков;
-
метод капитализации.
Метод дисконтирования денежных потоков основан на прогнозировании потоков от данного бизнеса, которые затем дисконтируются по ставке дисконта, соответствующей требуемой инвестором ставке дохода.
Метод капитализации дохода используется в тех случаях, когда доход предприятия стабилен. Согласно методу капитализации рыночная стоимость бизнеса определяется отношением чистого дохода бизнеса за год к коэффициенту капитализации.
Для оценки Интернет-магазина «Строймаг» используется метод капитализации.
4.2 Процедура оценки
В ходе выполнения оценочного задания работа проводилась по следующим основным направлениям:
-
Изучение документов, предоставленных администрацией магазинов «Строймаг», которые полагались как достоверные и отражающие финансово-экономическое состояние предприятия. Эти материалы включали: информацию о прибыли предприятия за несколько лет, данные о расходах предприятия; данные по продаваемой продукции, по потребителям и поставщикам предприятия, а также краткосрочные прогнозы администрации о будущей деятельности предприятия.
-
Посещение Интернет-магазина «Строймаг», посещение пункта самовывоза (реального магазина).
-
Анализ ожиданий администрации магазинов относительно перспектив развития.
-
Анализ и оценка доходов и расходов магазина «Строймаг» [23].
4.3 Краткая характеристика отрасли и предприятия
4.3.1 Краткая характеристика отрасли
Оцениваемая фирма принадлежит к предприятиям торговли строительными и отделочными материалами. Строительные материалы имеют достаточно большой срок годности, не требуют особых условий хранения, спрос на подобные товары достаточно высок у людей начиная с 18-ти летнего возраста и вплоть до пенсионеров. Анализ конкурентов показал, что по г. Владивостоку подобных фирм, предоставляющих такой широкий ассортимент в интернете не так много. Поэтому подобная торговля представляется достаточно надежной, емкой и привлекательной сферой приложения усилий.
4.3.2 Краткая характеристика предприятия
Первый магазин был открыт в 2005 г. Сейчас возникла необходимость открыть торговую площадку в интернете. В собственности фирмы находится квартира, переделанная под торговую точку площадью около 70 кв. м.
Товар представлен в виде 150-200 наименований в таких категориях как как лаки, краски, сухие смеси, электрика, крепеж, замки, ручной инструмент и прочее. Предприятие закупает товар примерно у 20 поставщиков. Штат фирмы составляет 5 человек. В соответствии с российским законодательством фирма имеет статус индивидуального предприятия.
Предприятие осуществляет продажу продукции, которая пользуется спросом на рынке, имеет большую сеть поставщиков, что обеспечивает ритмичность его работы. Управление фирмой достаточно квалифицированное, сумевшее удержать предприятие на рынке в условиях кризиса и меняющейся экономической ситуации.
4.4 Метод капитализации дохода
Данный метод применен в расчете, так как имеется достаточное количество данных для оценки дохода. Доход является стабильным, текущие денежные доходы приблизительно будут равны будущим и темпы их роста − умеренны.















