ВКР (1231544), страница 7
Текст из файла (страница 7)
Таблица 7.3. – Результаты опыта при R=0-1200 Ом, Z=72,3Ом.
| Uсеть | U12,В | U23,В | U78,В при R=max | U56,В при R=min | U56,В при R=max | |
| 50 | R=max | 5 | 59 | 71 | 54,3 | 45,1 |
| R=min | 4,4 | 48,4 | ||||
| 100 | R=max | 12 | 132,2 | 141,8 | 107 | 89 |
| R=min | 8,2 | 90,2 | ||||
Проанализировав проделанный опыт, можно сделать вывод о возможности устройства работать как в режиме вольтодобавки, так и в режиме вольтовычета без смены полярности обмоток ВДТ, что дает возможность исключить использование механических устройств. Это значит, что система автоматического регулирования трехфазного напряжения силовых трансформаторов 6/0,4 промышленного предприятия может быть полностью электронным устройством.
В ходе опыта был выявлен диапазон регулирования +7% / -11% при использовании данного трансформатора.
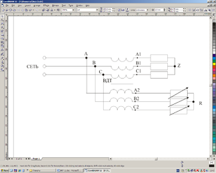
Опыт 2. Эксперимент с трехфазной схемой. Принципиальная схема представлена на рисунке 7.10. Цель опыта – оценить условия работы регулирующих элементов, измерить напряжения на обмотках трансформатора и реостатах R, выявить диапазон регулирования. В качестве источника питания использовался трехфазный ЛАТР, имеющий асиметрию напряжений. Также была сделана попытка уравнить фазные напряжения. Результаты эксперимента приведены в таблице 7.4.
Рисунок 7.10 – Трехфазная принципиальная схема эксперимента.
Обмотки высокого напряжения ВН обозначены индексом 2, обмотки низкого напряжения НН обозначены индексом 1.
Таблица 7.4. – Результаты опыта при R=0-20000 Ом, Z=72,3Ом
| Ucеть,В | Uвн,В R=max | Uнн,В R=max | Uz,В R=min | Uz,В R=max | UR,В | |
| A | 45,6 | 83,4 | 7,5 | 48 | 38,8 | 134,8 |
| B | 43 | 100 | 9 | 45,3 | 36,1 | 127,3 |
| C | 50,4 | 89,1 | 8,1 | 47,6 | 39,2 | 119,4 |
Из опыта можно сделать вывод о том, что в процессе вольтовычета возникают перенапряжения на вольтодобавочном трансформаторе ВДТ и реостатах R, что потребует дополнительного усиления изоляции. Напряжение на нагрузке регулируется как в сторону увеличения, так и в сторону уменьшения, причем магнитная система трехфазного ВДТ частично уравняла неодинаковые фазные напряжения сети.
Проделанные опыты показали, что практическая реализация системы автоматического регулирования трехфазного напряжения силовых трансформаторов промышленного предприятия является возможным. Но для получения более точных и подробных данных необходимо проводить дополнительные эксперименты.
8 ЭКОНОМИЧЕСКОЕ ОБОСНОВАНИЕ ВНЕДРЕНИЯ СИСТЕМЫ АВТОМАТИЧЕСКОГО РЕГУЛИРОВАНИЯ ТРЕХФАЗНОГО НАПРЯЖЕНИЯ СИЛОВЫХ ТРАНСФОРМАТОРОВ 6/0,4 кВ
ПРОМЫШЛЕННОГО ПРЕДПРИЯТИЯ
Одним из приоритетных направлений в области электротехники является создание на основе силовой электроники принципиально новых, конкурентоспособных зарубежным, устройств стабилизации напряжения на высокой стороне трансформаторных подстанций предприятия и питающего потребителей напряжения со снижением величины и фазы тока сети. Следствием снижения величины и фазы тока сети является экономия электрической энергии в системах ее производства, передачи, распределения и потребления. На это, в частности, нацелена Федеральная Комплексная Программа «Энергетическая стратегия России на период до 2020 года» и ряд отраслевых и региональных программ. К потерям электроэнергии на станциях, в сетях и у потребителей, снижению качества выпускаемой продукции, эксплуатационной надежности и срока службы многих дорогостоящих технологических систем и комплексов предприятий, увеличению материалоемкости электрооборудования в системах энергоснабжения и росту дефицита пропускной способности электропередачи для полезной активной энергии приводит также и то, что в настоящее время трансформаторные подстанции не оснащены стабилизаторами напряжения.
Использование системы автоматического регулирования трехфазного напряжения силового трансформатора 6/0,4 промышленного предприятия позволит улучшить динамические свойства в пусковых и стационарных режимах работы трансформаторной подстанции, повысит энергетические показатели сети, силового трансформатора подстанции и потребителей электроэнергии. Обеспечит высокое быстродействие и точность стабилизации действующего значения выходного напряжения независимо от жесткости внешней характеристики сети, а также от величины и характера нагрузки. Прогнозируемый экономический эффект от внедрения результатов проекта – экономия электрической энергии до 20 % в зависимости от конкретных условий.
Технические характеристики устройства.
- мощность подстанции кВ•А - 1000 – 10 000;
- напряжение сети, кВ - (6-10) ± 10 %;
- напряжение нагрузки, кВ - 0,4 ± 0,5 %;
- фаза тока нагрузки, град. - 30;
- фаза тока сети, град. - меньше 30;
- быстродействие, сек - не ниже 0,005.
8.1 ОПРЕДЕЛЕНИЕ КАПИТАЛЬНЫХ ВЛОЖЕНИЙ,
НЕОБХОДИМЫХ ДЛЯ ВНЕДРЕНИЯ CИСТЕМЫ
Капитальные вложения, необходимые для внедрения устройства будут определяться затратами на разработку устройства и себестоимостью самого устройства.
Спол=Спр+Сус,
где Спр - стоимость проектирования устройства, р;
Сус - стоимость устройства, р.
Срок реализации проекта. Предполагаемый срок превращения предлагаемой идеи в конечный продукт и выход его на рынок составляет не более 1,5 года.
Калькуляция затрат на проектирование устройства и разработку документации составляется по следующим статьям (таблица 8.1):
Все работы по разработке устройства будут выполнятся двумя сотрудниками: младшим научным сотрудником (МНС) и старшим научным сотрудником (СНС).
Таблица 8.1. Трудоемкость выполняемых работ
| № | Наименование | Срок исполнения |
| 1 | Разработка и реализация принципа регулирования трехфазного напряжения и способа стабилизации трехфазного напряжения без ухудшения синусоидальности формы напряжения у потребителей и формы тока в сети | 1 месяц |
| 2 | Построение математической модели устройства СНиЭН в среде MatLab для исследования переходных и квазиустановившихся процессов в разомкнутой и замкнутой системах регулирования и стабилизации трехфазного напряжения. | 2 месяца |
| 3 | Создание методики проектирования. Проведение маркетинговых исследований. Разработка методики испытаний. Разработка ТЗ на ОКР. | 2 месяца |
| 4 | Выполнение ОКР и подготовки производства для серийного производства высокоэффективных экономичных стабилизаторов трехфазного напряжения для системы энергосбережения | 1 месяц |
| 5 | Разработка КД. Изготовление, испытание и сертификация промышленного образца. | 1 год |
Продолжительность работы – 18 месяцев. Принимая, что оклад СНС равен – 15000 р., а МНС - 10000 р., основную заработную плату будем рассчитывать по формуле
где Ор – оклад работника, р;
tр – трудоемкость, месяцев.
Фонд дополнительной зарплаты составляет
Фдоп = 10 % Зр.
Фонд основной зарплаты составляет
Фосн = Зр + Фдоп.
Фонд премиальной зарплаты равен
Фпр = 20% Фосн.
Фонд полной заработной платы равен
Фп = Фосн + Фпр.
Определим отчисления в фонд социального страхования
Фсс = 0,3∙Фп.
Проведем расчеты и результаты представим в таблице 8.2.
Таблица 8.2 – Заработная плата
| МНС, р. | СНС, р. | Сумма, р | |
| Фонд основной зарплаты | 180 000 | 270 000 | 450 000 |
| Фонд дополнительной зарплаты | 18 000 | 27 000 | 45 000 |
| Премиальный фонд | 36 000 | 54 000 | 90 000 |
| Отчисления в фонд социального страхования | 70 200 | 105 300 | 175 500 |
| Итого, р | 304 200 | 456 300 | 760 500 |
Итого, получаем Спр=760500р.
Проведем расчет стоимости устройства, которая будет складываться из стоимости комплекта основных и дополнительных материалов.
Сус=Сосн.мат+Сдоп.мат,
где Сосн.мат – затраты на основные материалы, р;
Сдоп.мат – затраты на дополнительные материалы, р.
Расходы на основные материалы представлены в таблице 8.3.
Таблица 8.3. Расходы на основные материалы
| Наименование | Количество, шт. | Стоимость за единицу, р. | Суммарные затраты, р. |
| Транзистор силовой (IGBT-модуль) | 3 | 800 | 2400 |
| Микросхемы аналоговые: датчики тока и напряжения остальные | 6 13 | 450 30 | 2700 390 |
| Микросхемы цифровые | 2 | 400 | 800 |
| Конденсаторы для СУ | 11 | 40 | 440 |
| Конденсаторы для силовой схемы: КЭК1-10,5-75-2У3 | 3 3 | 1200 800 | 3600 2400 |
| Резисторы | 37 | 2 | 74 |
| Диоды | 6 | 1500 | 9000 |
| Трансформатор силовой вольтодобавочный ТП3 660\380 мощностью 160кВа | 1 | 250000 | 250000 |
| Трансформатор для СУ | 1 | 1200 | 1200 |
| Переключатели | 2 | 340 | 680 |
| Автоматический выключатель | 4 | 100 | 400 |
| Шунты | 3 | 80 | 240 |
| ИТОГО: | 273 208 |
Расходы, связанные с использованием дополнительных материалов представлены в таблице 8.4.
Таблица 8.4. Расходы на дополнительные материалы
| Наименование | Количество | Стоимость за единицу, р. | Суммарные затраты, р. |
| Зажимы | 5 шт | 1735,20 | 8676 |
| Стеклотекстолит | 4 кг | 260 | 1040 |
| Контрольно-измерительные приборы | 4 шт | 2500 | 10000 |
| Кабели силовые | 5 м | 250 | 1250 |
| Проводники | 10 м | 35 | 350 |
| Олово ПОС-61 | 0,1 кг | 1000 | 100 |
| Канифоль сосновая | 0,1 кг | 186 | 18,6 |
| Итого: | 21434,60 | ||
Таким образом, определим стоимость устройства.















