ВКР Шавро В.В. (1228554), страница 5
Текст из файла (страница 5)
Рисунок 5.6 – Алфавитно-цифровые жидкокристаллический дисплей (ЖКД)
Назначение внешних выводов дисплея (рисунок 5.6):
- VSS – общий вывод (земля);
- VDD – вывод питания (5В);
- VEE – вывод управления контрастностью;
- RS – определяет тип передаваемой информации: команды (RS=0) или данные (RS = 1);
- R/-W – указывает тип операции при обращении к дисплею: чтение (R/-W = 1) или запись (R/-W = 0);
- E – бит доступа к дисплею: операции обмена данными (или командами) разрешены (E = 1) или запрещены (E = 0);
- D0–D7 – шина данных.
Алфавитно-цифровой ЖКД LM016L имеет следующие характеристики:
- ресурсы внутреннего контроллера ЖКД включают 80 байт ОЗУ дисплея и ПЗУ генератора символов;
- возможность работы как по 8-битной, так и по 4-битной шине данных (задается пользователем при инициализации);
- запись данных в ОЗУ с шины данных;
- считывание данных из ОЗУ на шину данных;
- запоминание до восьми изображений символов, задаваемых пользователем;
- наличие вывода мигающего (или немигающего) курсора двух типов;
- управление контрастностью и подсветкой.
Перед тем как использовать дисплей LM016L в системе необходимо выполнить процесс его инициализации. Для этого необходимо после подачи напряжения питания, выполнив временную задержку, равную 20 мс, выдать команду:
- функциональные настройки;
- контроль Вкл/Выкл дисплея;
- очистка дисплея;
- установка способа записи;
- установка DDRAM адреса 0.
После каждой команды необходимо выдержать временную задержку, равную 40 мкс, за исключением команды: Очистка дисплея – 1,5 мс. Описание команд ЖКД модуля LM016L приведено в прил. 7. Передача данных на контроллер управления ЖКД выполняется с синхронизацией по импульсам на шине E.
5.4 Схема устройства в программе Proteus 8.0
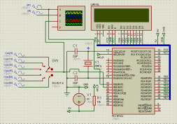
На рисунке 5.7, представлена рабочая схема измерителя мощности.
Рисунок 5.7 – Рабочая схема измерителя мощности
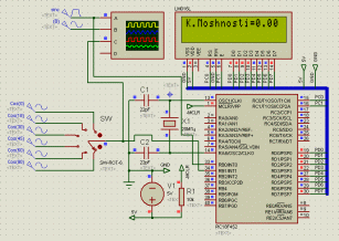
На рисунках 5.8, 5.10, 5.12, 5.14, 5.16, 5.18 представлена рабочая схема измерителя мощности, при различных значениях сдвига фазы тока. Так же на рисунках 5.9, 5.11, 5.13, 5.15, 5.17, 5.19 представлены графики синусоидальных сигналов тока и напряжения.
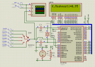
Рисунок 5.8 – Схема измерителя мощности, при синфазном значении тока и напряжения
Рисунок 5.9 – График синфазных сигналов тока и напряжения
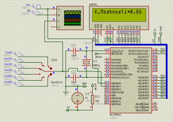
Рисунок 5.10 – Схема измерителя мощности, при угле сдвига на сos(18)
Рисунок 5.11 – График сигналов измерителя мощности, при угле сдвига на сos(18)
Рисунок 5.12 – Схема измерителя мощности, при угле сдвига на 1.66 мс, сos(18)
Рисунок 5.13 – График сигналов измерителя мощности, при угле сдвига на 1.66 мс, сos(18)
Рисунок 5.14 – Схема измерителя мощности, при угле сдвига на 2.5 мс, сos(45)
Рисунок 5.15 – Схема измерителя мощности, при угле сдвига на 2.5 мс, cos(45)
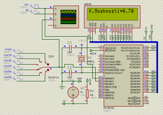
Рисунок 5.16 – Схема измерителя мощности, при угле сдвига на 3.33 мс, сos(60)
Рисунок 5.17 – График сигналов измерителя мощности, при угле сдвига на 3.33 мс, сos(60)
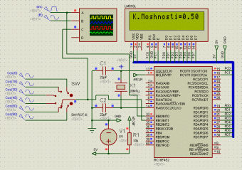
Рисунок 5.18 – Схема измерителя мощности, при угле сдвига на 5 мс, сos(90)
Рисунок 5.19 – График сигналов измерителя мощности, при угле сдвига на 5 мс, сos(90)
Изучение интерфейса программы Proteus 8.0 позволяет смоделировать экспериментальную схему измерителя мощности, для демонстрации и наглядного примера работы программы.
6 БЕЗОПАСНОСТЬ ТРУДА ПРИ РАБОТЕ С ЭЛЕКТРОПРИБОАМИ
6.1 Технология работ, выполняемых в компьютерном классе
Цель данного раздела: подробное ознакомление с правилами работы и эксплуатации электронно – вычислительной техники, исследование причин электротравматизма при работе в компьютерном классе и методов оказания первой помощи.
При работе в компьютерном классе требуется соблюдать определенные правила:
- к работе в компьютерном классе допускаются лица, прошедшие данную инструкцию по технике безопасности и правилам поведения, медицинский осмотр и не имеющие противопоказаний по состоянию здоровья;
- работа учащихся в компьютерном классе разрешается только в присутствии преподавателя;
- во время занятий посторонние лица могут находиться в классе только с разрешения преподавателя;
- во время перемен между уроками проводится обязательное проветривание компьютерного кабинета с обязательным выходом учащихся из класса;
Каждый учащийся в ответе за состояние своего рабочего места и сохранность размещенного на нем оборудования.
Перед началом работы необходимо:
- убедиться в отсутствии видимых повреждений на рабочем месте;
- разместить на столе тетради, учебные пособия так, чтобы они не мешали работе на компьютере;
- принять правильною рабочую позу;
- посмотреть на индикатор монитора и системного блока и определить, включён или выключен компьютер. Переместите мышь, если компьютер находится в энергосберегающем состоянии или включить монитор, если он был выключен.
При работе в компьютерном классе категорически запрещается:
- находиться в классе в верхней или во влажной одежде;
- класть одежду и сумки на столы;
- находиться в классе с напитками и едой;
- располагаться сбоку или сзади от включенного монитора;
- присоединять или отсоединять кабели, трогать разъемы, провода и розетки;
- передвигать компьютеры и мониторы;
- открывать системный блок;
- прикасаться к экрану монитора;
- включать и выключать компьютеры самостоятельно;
- пытаться самостоятельно устранять неисправности в работе аппаратуры;
- перекрывать вентиляционные отверстия на системном блоке и мониторе;
- ударять по клавиатуре, бесцельно нажимать на клавиши;
- класть книги, тетради и другие вещи на клавиатуру, монитор и системный блок;
- удалять и перемещать чужие файлы;
- использовать дискеты, СD-, DVD-диски, USB флэш-диски без разрешения учителя. Если такое разрешение получено, то перед работой необходимо проверить их на ВИРУС с помощью антивирусных программ;
- приносить и запускать компьютерные игры;
- работать при плохом самочувствии;
- вставать без разрешения преподавателя со своих мест, когда входят посетители;
- мешать работе других учащихся и преподавателя.
Находясь в компьютерном классе, учащиеся обязаны:
- соблюдать тишину и порядок;
- выполнять требования преподавателя;
- находясь в сети работать только под своим именем и паролем;
- соблюдать режим работы;
- при появлении рези в глазах, резком ухудшении видимости, невозможности сфокусировать взгляд или навести его на резкость, появления боли в пальцах и кистях рук, усиления сердцебиения немедленно покинуть рабочее место, сообщить о происшедшем преподавателю и обратиться к врачу;
- после окончания работы завершить все активные программы и корректно выключить компьютер;
- оставить рабочее место чистым, в определенном порядке, принятом в кабинете информатики.
Работая за компьютером, необходимо соблюдать правила:
- расстояние от экрана до глаз – 70–80 см (расстояние вытянутой руки);
- вертикально прямая спина;
- плечи опущены и расслаблены;
- ноги на полу и не скрещены;
- локти, запястья и кисти рук на одном уровне;
- локтевые, тазобедренные, коленные, голеностопные суставы под прямым углом.
Требования безопасности в аварийных ситуациях:
- при появлении программных ошибок или сбоях оборудования учащийся должен немедленно обратиться к преподавателю;
- при появлении запаха гари, необычного звука немедленно прекратить работу, и сообщить преподавателю [16].
6.2 Основные причины электротравматизма при работе в компьютерном классе и воздействие электрического тока на человека
Для начала давайте разберем основные причины электротравм.
Наиболее часто встречаются:
- случайное прикосновение к токоведущим частям, находящимся под напряжением;
- появление напряжения на металлических частях электрооборудования, которые при нормальной эксплуатации не находятся под напряжением (вследствие нарушения изоляции, нарушения правил заземления, падения на них провода, находящегося под напряжением);
- возникновение шагового напряжения на участке земли, где находится человек;
- в сетях напряжением свыше 1000 В возможно поражение посредством электрической дуги, возникающей между токоведущей частью и человеком, при нахождении вблизи от токоведущих частей;
- человеческий фактор. То есть несогласованные и ошибочные действия персонала; допуск к работам с электричеством без проверки отсутствия напряжения на установке, где работают люди;
- оставление установки под напряжением без надзора.
Для снижения риска несчастных случаев при работе с электричеством необходимо выполнение основных правил техники безопасности:
- исключить возможность случайного прикосновения к токоведущим частям, находящимся под напряжением;
- обеспечить электроустановки надежной изоляцией;
- обязательно создавать защитное заземление, зануление, автоматическое отключение и пр.;
- работать с электричеством только с применением специальных защитных средств[1].
Согласно ПТЭ и ПТБ все электроустановки разделяют на 2 группы:
- установки напряжением до 1000 В;
- установки напряжением выше 1000 В.
Статистика показывает, что при работе с электроустановками напряжением выше 1000 В несчастные случаи происходят примерно в 3 раза реже, нежели в электроустановках напряжением до 1000 В [17].
Причинами этого являются большая распространенность установок напряжением до 1000 В и работа с ними большого количества людей, не имеющих допуска на работу с электричеством или соответствующую специальность. В то время как к оборудованию с напряжением выше 1000 В допуск может получить только высококвалифицированный персонал [17].
В настоящее время в Российской Федерации поражения электрическим током со смертельным исходом составляют до 3 % от общего числа несчастных случаев.
Теперь перейдем к основным результатам воздействия электрического тока на организм человека.
Термическое воздействие. Это нагрев тканей тела человека и ожоги.
Электролитическое действие тока. Это воздействие на кровь и другие жидкости организма, вызывающее разложение их составных элементов.
Биологическое (физиологическое) воздействие. Происходит раздражение и возбуждение мышечной и нервной тканей, что приводит к судорожным сокращениям мышц. Наиболее опасны сокращения сердечной мышцы и легких.
Результат этих воздействий можно разделить на два вида поражений электрическим током: электрические травмы и электрические удары.
Электрические травмы - это четко выраженные местные повреждения тканей.
Среди травм различают электрические ожоги, электрические знаки, металлизация кожи, электроофтальмия и механические повреждения.
Ожоги. Следствие теплового воздействия тока, проходящего через тело человека, или прикосновения к сильно нагретым частям электрооборудования, либо от действия электрической дуги. Наиболее сильные ожоги происходят при возникновении электрической дуги в сетях 35–220 кВ и в сетях 6–10 кВ с большой емкостью сети. В этих сетях ожоги являются основными и наиболее тяжелыми видами поражения. В сетях напряжением до 1000 В также возможны ожоги электрической дугой (при отключении цепи открытыми рубильниками при наличии большой индуктивной нагрузки). [17]















