Назаров В. В. дип (1226619), страница 4
Текст из файла (страница 4)
Технологические блоки и их границы приведены в таблице 3.3.
Таблица 3.3
Технологические блоки и их границы
| | Граница блока |
| Блок № 1. Ж.д. эстакада со сливным колодцем для слива бензина из ж.д. цистерн К1, | Ручная запорная арматура перед сливными коллекторами от сливных устройств |
| Блоки № 2.1, 2.2. Насосы в помещении насосной Н1, Н2 | Задвижки на линиях всасывания и нагнетания |
| Блоки № 3.1-3.11. Резервуары подземные горизонтальные № Е1 Е11 | Коренные задвижки и дыхательные клапаны на резервуарах |
| Блок № 4. Стояк налива бензина А1 | Запорная арматура на трубопроводах перед наливными устройствами |
При авариях на объектах основными поражающими факторами являются:
-
ударная волна от взрыва топливно-воздушной смеси паров бензина;
-
опасное тепловое воздействие пожара разлива.
Определение категории взрывоопасности блоков выполняются на основании методики изложенной в ПБ 09-540-03 "Общие правила взрывобезопасности для взрывопожароопасных химических, нефтехимических и нефтеперерабатывающих производств".
Определение показателей опасности объекта производится для гипотетического варианта реализации аварийной ситуации, развивающейся по наиболее неблагоприятному варианту [16].
3.2.4 Технологический блок №1
В блок входит односторонняя ж.д. эстакада с одним сливным колодцем. Одновременно на ж.д. эстакаде может обслуживаться не более 1 вагона цистерны с бензином.
Краткая характеристика опасности: блок представляет опасность ввиду, присутствия на нем бензина в значительных количествах, проведения на ж.д. эстакаде газоопасных работ по вскрытию верхнего люка вагона цистерны, зачистке вагона цистерны. При механическом повреждении, коррозионном износе, нарушении герметичности сливных устройств, сливных рукавов, неисправности котла ж.д. цистерн возможны разливы бензина. В котлах вагонов цистерн возможно образование взрывоопасной концентрации паров бензина с воздухом.
Для предотвращения аварийных ситуаций на технологическом оборудовании имеются следующие защиты:
-
в районе ж.д. эстакады оборудованы контруклоны с двух сторон ж.д. эстакады, препятствующие растеканию бензина на большой площади;
-
в районе ж.д. эстакады имеется подземная аварийная емкость объемом 25 м3 с оборудованными в нее стоками для разлившегося бензина;
-
контроль уровня загазованности на площадке эстакады силами дежурного персонала.
При нормальной работе и обслуживании технологического оборудования авария маловероятна.
Факторы опасности: раздражение слизистых оболочек и кожи, отравление при контакте с бензином; пожары разливов при авариях; формирование пожаровзрывоопасной среды в воздухе и взрыв.
Наиболее опасным возможным вариантом аварийной ситуации является разрушение нижнего сливного устройства и полный выход бензина из котла вагона цистерны.
Принципиальная технологическая схема блоков представлена в приложении А.
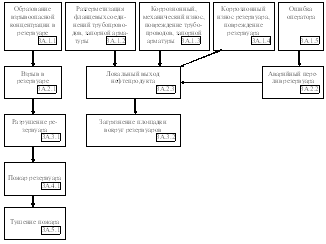
Схема анализа вероятных моделей возникновения и развития аварий представлена на рисунке 3.1.
Рисунок 3.1 Схема анализа вероятных моделей возникновения и развития аварий на ж. д. эстакаде
Расчетные сценарии развития возможных аварий на ж.д. эстакаде:
-
А1 – 01: Нарушение герметичности котла вагона цистерны → разлив бензина в поддон под эстакадой → испарение с поверхности разлива → взрыв ТВС в присутствии источника воспламенения;
-
А1 – 02: Нарушение герметичности котла вагона цистерны → разлив бензина в поддон под эстакадой → воспламенение разлива в присутствии источника воспламенения, пожар разлива;
-
А1 – 03: Образование взрывоопасной ТВС в котле вагона цистерны → взрыв ТВС в присутствии источника воспламенения → пожар разлива бензина.
При нарушении герметичности сливного устройства, сливного рукава, нарушении герметичности котла вагона цистерны, скорость выброса бензина относительно невелика. Разлитый бензин будет удерживаться контруклонами, оборудованными с двух сторон ж.д. эстакады, часть разлива по оборудованным стокам собирается в подземную аварийную емкость объемом 25 м3. Площадь разлива будет равна ≈ 120 м2. С учетом оборудованных контруклонов, стока части бензина в аварийную емкость расчетную площадь разлива можно оценить как 120 м2. Для сценариев А1 – 01, А1 – 02, А1 – 03 расчетную площадь разлива принимаем 120 м2.
Расчет категории взрывоопасности производим для наихудших метеорологических условий – при неподвижной воздушной среде, температура окружающей среды 30С.
Показатели взрывоопасности:
-
общий энергетический потенциал, кДж 5,3·106;
-
относительный энергетический потенциал 10,5;
-
приведенная масса продукта, кг 86,8;
-
категория взрывоопасности блоков 3.
3.2.5 Технологические блоки №2.1, №2.2
Технологические блоки включают 2 насоса в помещении насосной для приема бензина из ж.д. цистерн в резервуары, внутрибазовой перекачки, налива емкостей автоцистерн на автоэстакаде:
-
насосная – насосы Н1, Н2 для бензина;
Краткая характеристика опасности: блок представляет опасность ввиду присутствия в нем бензина, наличия подвижных элементов. При механическом повреждении, коррозионном износе, нарушении герметичности, возможны разливы бензина.
Для предотвращения аварийных ситуаций на технологическом оборудовании имеются следующие защиты:
-
принудительная вентиляция насосной;
-
местный контроль давления на нагнетании насосов;
-
местное управление насосными агрегатами;
-
контроль поступления и отпуска бензина;
-
сигнализация о пожаре.
При нормальной работе и обслуживании технологического оборудования авария маловероятна.
Факторы опасности: раздражение слизистых оболочек и кожи, отравление при контакте с бензином; травмирование подвижными частями; пожары разливов при авариях; формирование пожаровзрывоопасной среды в воздухе и взрыв.
Принципиальная технологическая схема блоков представлена в приложении А.
Схема анализа вероятных моделей возникновения и развития аварий представлена на рисунке 3.2.
Расчетные сценарии развития возможных аварий с технологическими насосами:
-
А1 – 01: Нарушение герметичности линии нагнетания → разлив бензина на пол в насосной → загазованность насосной, прилегающей территории → воспламенение и взрыв ТВС в присутствии источника зажигания → пожар насосной;
-
А2 – 016: Нарушение герметичности линии нагнетания → разлив бензина на пол в насосной → воспламенение разлива в присутствии источника зажигания → пожар насосной;
Рисунок 3.2 Схема анализа вероятных моделей возникновения и развития аварий в насосной
Время отключения аварийного участка равно времени ручной остановки насосов из электрощитовой и по месту, закрытия ручных задвижек на коллекторе ж.д. эстакады, от резервуаров, ручных задвижек на линиях всасывания и нагнетания. Время полного отключения принимаем равным 120 с.
Расчет взрывоопасных концентраций выполняется для наихудших метеорологических условий – при неподвижной воздушной среде. Длительность испарения принимается равной 3600 с.
Показатели взрывоопасности насосной Н1:
-
общий энергетический потенциал, кДж 0,7·106;
-
относительный энергетический потенциал 2,7;
-
приведенная масса продукта, кг 2,3;
-
категория взрывоопасности блоков 3.
3.2.6 Технологические блоки №3.1– №3.11
Технологические блоки включают в себя парк резервуаров в количестве 11-ти горизонтальных резервуаров (№ 1– 11): емкостью: № 1 – 60 м3, № 2 – 60 м3 , № 3 – 60 м3, № 4 – 60 м3, № 5 – 50 м3, № 6 – 50 м3 , № 7 – 50 м3 , № 8 – 50 м3 , № 9 – 50 м3 , № 10 – 25 м3 , № 11 – 25 м3
Краткая характеристика опасности: блоки представляют опасность ввиду присутствия в них ЛВЖ. Из-за коррозионного износа резервуара, нарушения герметичности арматуры, отказа автоматики, ошибки оператора, аварийном переливе резервуаров возможны разливы бензина.
Для предотвращения аварийных ситуаций на технологическом оборудовании имеются следующие защиты:
-
дыхательные и предохранительные клапаны на резервуарах;
-
установка ручных извещателей о пожаре по периметру резервуарного парка;
-
усиленная коррозионная защита резервуаров.
При нормальной работе и обслуживании технологического оборудования, авария маловероятна.
Факторы опасности: раздражение слизистых оболочек и кожи, отравление при контакте с бензином; пожары разливов при авариях.
Схема анализа вероятных моделей возникновения и развития аварий приведена на рисунке 3.3.
Расчетные сценарии развития возможных аварий в резервуарах № 1–11:
-
А3 – 01: Образование взрывоопасной ТВС в резервуаре → взрыв ТВС в присутствии источника воспламенения → пожар резервуара;
-
А3 – 02: Воспламенение бензина в присутствии источника воспламенения → пожар резервуара
Категорию взрывоопасности определяем для наибольшего заполнения резервуаров парами бензина при максимальной концентрации. При пожаре разрушенных резервуаров площадь пожара (разлива) равна площади резервуара.
Рисунок 3.3 Схема анализа вероятных моделей возникновения и развития аварий подземных горизонтальных резервуаров в резервуарном парке
Показатели взрывоопасности:
-
общий энергетический потенциал, кДж 3,1·106;
-
относительный энергетический потенциал 8,3;
-
приведенная масса продукта, кг 43.4;
-
категория взрывоопасности блоков 3.
3.2.7 Технологический блок № 4
Технологическим блоком является наливное устройство А1 с емкостью наливаемой автоцистерны, находящейся на наливной автоэcтакаде склада ГСМ.
Краткая характеристика опасности: блок представляет опасность ввиду присутствия в них бензина в больших количествах. При разгерметизации емкости автоцистерны, механическом повреждении, коррозионном износе, нарушении герметичности, нарушении порядка проведения операций слива-налива возможны разливы ЛВЖ.
При образовании в емкости автоцистерны взрывоопасной концентрации паров бензина с воздухом возможен взрыв ТВС в емкости в присутствии источника зажигания, образовании статического заряда внутри емкости.
Для предотвращения аварийных ситуаций предусмотрены противоаварийные защиты:
-
учет количества налитого бензина;
-
обязательное заземление АЦ при наливе;
-
контроль уровня загазованности.
При нормальной работе и обслуживании оборудования, авария маловероятна.
Факторы опасности: раздражение слизистых оболочек и кожи, отравление при контакте с бензином; пожары разливов при авариях; формирование пожаровзрывоопасной среды в воздухе и взрыв.
Схема анализа вероятных моделей возникновения и развития аварий представлена на рисунке 3.4.
Сценарии развития возможных аварий блока № 4:
-
А4 – 01: Нарушение герметичности устройства налива, емкости АЦ → разлив бензина → испарение с поверхности разлива → взрыв ТВС в присутствии источника воспламенения;
-
А4 – 02: Нарушение герметичности устройства налива, емкости АЦ → разлив бензина → воспламенение разлива в присутствии источника воспламенения → пожар разлива;
-
А4 – 03: Образование взрывоопасной ТВС в топливной емкости АЦ → взрыв ТВС в присутствии источника воспламенения → пожар топливной емкости АЦ.
Рисунок 3.4 Схема анализа вероятных моделей возникновения и развития аварий на наливной автоэстакаде
Налив АЦ осуществляется под постоянным контролем оператора налива. Время отключения аварийного участка принимаем равным 120 с. Производительность насосов налива равна 20 м3/час. За время отключения объем пролива составит 20·120/3600=0,6 м3. Площадь пролива составит 3 м2.
При разгерметизации емкости АЦ (максимальная емкость – 10,2 м3) объем разлива составит 9,1 м3, площадь разлива – 46 м2.
Расчет взрывоопасных концентраций выполняется для наихудших метеорологических условий – при неподвижной воздушной среде. Длительность испарения принимается равной 3600 с., площадь разлива – 46 м2.
Показатели взрывоопасности:
-
общий энергетический потенциал, кДж 1.7·106;
-
относительный энергетический потенциал 3,2;
-
приведенная масса продукта, кг 32,5;
-
категория взрывоопасности блоков 3.
3.3 Противоаварийные средства защиты
Дополнительно к технологическому оборудованию, средствам защиты технологических процессов и оборудования от аварий и травмирования персонала имеются следующие средства и системы предупреждения и локализации аварийных ситуаций:
-
аварийная подземная емкость в районе ж.д. эстакады с оборудованными в нее стоками;
-
запорная арматура на трубопроводах;
-
заземление оборудования и трубопроводов;
-
молниезащита II категории на резервуарном парке, в насосной, на ж.д. эстакаде, наливной автомобильной эстакаде;
-
система оповещения о пожаре;
-
первичные средства пожаротушения на пожарном щите;
-
пожарные водоемы;
-
телефонная связь с ПЧ;
-
круглосуточная охрана территории.
Возможные зоны действия поражающих факторов показаны на ситуационном плане приложения В.
Управление всеми технологическими процессами осуществляется через операторную. Персонал находится в зоне действия поражающих факторов периодически: при приеме и отпуске бензина, а также при профилактическом обслуживании и ремонте технологического и резервуарного оборудования, трубопроводов и арматуры.
№ блока














