ДП Старовойтов В.Е (1217717), страница 7
Текст из файла (страница 7)
Под обликом социо-технико-экономической системы ВСМТУ стоит понимать структурно-параметрическое представление объекта исследования, характеризующееся расположением его элементов во времени и пространстве их параметры, а под внешней средой следует понимать окружение, с которым исследуемая система взаимодействует.
Опираясь на особенности и принципы системотехники, изложенные в работах [22, 28, 36] и по аналогии с ними рассмотрим основные понятия, применительно к объекту исследования.
Система – объект ВCМТУ (или совокупность объектов его составляющих) любой природы, обладающий выраженным «системным» свойством (контейнерный транзит), т.е. свойством, которого не имеет ни одна из его частей при любом способе членения.
Надсистема (система более высокого порядка) – объединение нескольких систем, обладающих системными свойствами.
Надсистемами ВМТУ являются: ЕТС (надсистема 2-го порядка); народное хозяйство (надсистема 1-го порядка).
Подсистема (система более низкого порядка) – часть системы ВCМТУ, выполняющая определенные функции (ТЗ; сортировочные; припортовые станции; МТП; терминалы; причалы и т. п.).
Природная среда, определяемая топографическими, геологическими, климатическими и другими природными условиями, также является надсистемой ВCМТУ.
Воздействие (взаимодействие) – обмен грузами, пассажирами, энергией, информацией и т.д. между ВCМТУ и окружающей средой, а также между подсистемами ВCМТУ и их элементами.
Элемент (подсистема более низкого порядка) – часть системы, деление которой в рамках поставленной проблемы нецелесообразно.
В настоящем исследовании под элементами ВCМТУ будем понимать МТП, ТУ, ТЗ, причалы, складские площади, погрузочно-разгрузочные комплексы, парки и подъездные пути, ТЗ железных дорог, соединяющие сортировочные, припортовые станции и терминалы и т.д.
Состояние системы МТУ – совокупность значений параметров элементов системы (внутренних и внешних), определяющих ход процессов, с учетом возможного множества отказов, происходящих в системе.
Эволюция (развитие) – развернутая во времени последовательность состояния структуры системы МТУ.
Цель системы ВCМТУ – обеспечение эффективного транспортного обслуживания исследуемого региона и взаимодействия разных видов транспорта.
Эффективность системы – интегральная характеристика ВCМТУ, учитывающая систему показателей (критериев), по которым он оценивается (экономическая эффективность, техническая эффективность и т.д.).
Функционирование системы – безопасный бесперебойный пропуск и обслуживание подвижного состава различных видов транспорта (судов, поездов, автомобилей).
Внешняя среда – это надсистемы всех порядков, в том числе природная среда, влияющие на развитие и работу ВCМТУ.
Связь – контакт (соединение) между входами и выходами внутри системы подсистем и элементов.
Выход системы – множество контактов, через которые ВCМТУ и/или его элементы (МТП, ТУ, ТЗ) воздействуют на внешнюю среду. Например, через ту же припортовую станцию МТУ передает грузы на сеть железных и/или автомобильных дорог. При рассмотрении контактов с природной средой входами и выходами являются все элементы ВCМТУ.
Вход системы – множество контактов, через которые воздействия внешней среды передаются через ВCМТУ и/или его элементы (ТУ, ТЗ, МТП). Например, через припортовую станцию МТП получает грузы и обеспечивает их погрузку на суда.
Инвестиционный проект ВCМТУ – комплекс мероприятий по достижению единой цели – создания ВCМТУ, работающего с максимальной эффективностью в пределах принятого и/или заданного горизонта расчета (Т).
В работах [37, 28] отмечено, что особенностью концептуального аппарата системотехники является относительность многих понятий. Например, один и тот же реальный объект может рассматриваться как надсистема, система, подсистема, элемент или связь по отношению к своей среде. [22]
Как отмечено в работах [28, 36] условием применимости системотехнической методологии к исследованию и созданию сложных систем являются три принципа – физичности, моделируемости и целенаправленности, которые подробно рассмотрены в работе [22] и имеют тот же смысл и аналогичную трактовку для ВСМТУ. На основе принятых понятий и определений рассмотрим системное представление ВCМТУ.
По аналогии с макроскопическим представлением МТС, сформированном в [6], и используя концепцию системотехники, покажем макроскопическое представление системы ВCМТУ припортового региона ДФО с учетом восприятия его как единого целого по отношению к внешней среде.
В работе А.Д. Кондакова [28] фиксируется пять типов системных представлений: макроскопическое, микроскопическое, функциональное, иерархическое и процессуальное.
По аналогии с [22, 28], в процессуальном представлении ВCМТУ рассматривается динамически, как элемент МТК и МТС, остальные системные представления отражают аспект его работы в статике. В макроскопическом представлении описываются внешние связи системы, в функциональном, иерархическом и микроскопическом – внутренние. Функциональное и микроскопическое представления фиксируют функциональный и структурный аспекты ВСМТУ соответственно, а иерархическое – способ разбиения ее в том и другом аспекте.
Функциональное представление транспортных систем железнодорожного транспорта, приведенное в [22], можно использовать для аналитического представления ВСМТУ, связанного с пониманием его как совокупности действий (функций), направленных на достижение определенных целей. Каждый элемент (подсистема) ВCМТУ выполняет определенную функцию.
Основное функциональное назначение ВСМТУ – выполнение операций, необходимых для реализации контейнерного транзита. Соответственно, организация ВСМТУ представляет собой взаимодействие элементов, составляющих различного рода устройства, сооружения и технические средства ВСМТУ с участием в реализации перевозочного процесса персонала, обслуживающего элементы ВСМТУ. [22]
Иерархическое представление соответствует пониманию системы ВCМТУ как иерархии подсистем (единиц) [22, 33, 35]. Системная иерархия замыкается снизу предельной единицей, которая еще сохраняет основные черты данной системы, но не может быть разложена на подсистемы, а только на элементы. Совокупность единиц, принадлежащих одному горизонтальному ряду системной иерархии, называется уровнем иерархии. Глубину системной иерархии, от системы как целого до элементов, выражающую предел делимости данной системы, называют уровнем анализа. При этом, по аналогии с [33, 37] можно выделить два типа связей между единицами системной иерархии ВСМТУ– горизонтальные и вертикальные. Подсистемы каждого уровня описываются через набор вертикальных и горизонтальных связей.
Процессуальное представление ВСМТУ, как и других транспортных систем [22, 32, 37] предполагает его понимание как совокупности, характеризуемой последовательностью состояний во времени.
Основным понятием здесь является понятие «периода жизнедеятельности» системы – временного интервала, в течение которого она существует. Транспортные системы, к которым относится ВСМТУ, не имеют ограничений во времени.
Период жизнедеятельности ВСМТУ включает в себя ряд этапов: разработку концепции проекта, проектирование, строительство и последующую эксплуатацию [22, 32].
По аналогии с другими транспортными системами [22, 32, 37], на каждом из этапов развития ВСМТУ находится в определенном состоянии. Анализируя процессы, протекающие в системе в различные периоды жизни, можно перейти к функциональному описанию ВСМТУ как динамической системы. Иерархическая упорядоченность состояний ВСМТУ образует процессуальную иерархию (дерево состояний). Процессы, протекающие в ВСМТУ, могут быть разделены на две группы: основные и вспомогательные. К основным относятся развитие и функционирование ВСМТУ. Развитие относится к внешним процессам ВСМТУ в целом, т.е. речь идет о возможных путях увеличения в перспективе его пропускной способности.
Процессы функционирования выделяются с точки зрения выполнения ВСМТУ основной цели – обеспечения контейнерного транзита.
Предлагаемый подход к описанию ВСМТУ и/или ее элементов (МТП, ТУ, ТЗ) по аналогии с [22, 32, 37] устанавливает следующий порядок рассмотрения системных представлений: процессуальное, макроскопическое, иерархическое, функциональное, микроскопическое – и применяется в дальнейшем для создании методологии формирования множеств альтернатив облика и внешней среды ВCМТУ при разработке концепции его инвестиционного проекта. [22]
Системное представление объекта исследования ВCМТУ и/или его основных элементов (МТП, ТУ, ТЗ) позволяет производить декомпозицию этих сложных технико-экономических систем для формирования эффективных стратегий их этапного развития с последующим агрегированием решения по системе в целом.
Рассмотренные системные представления ВCМТУ и их характеристика позволяют приступить к разработке стратегии решения проблемы этапного развития облика и мощности ВСМТУ севера Дальневосточного приморья для реализации контейнерного транзита в условиях недостаточности информации по прогнозу грузовой работы.
1.3. Разработка концепции этапного развития и мощности ВСМТУ для реализации экспорта углеводородов и контейнерного транзита.
Изучение основных системных представлений ВСМТУ, а в частности макро и микроскопического позволяет приступить к разработке искомой концепции.
Как известно и особо подчеркнуто в работе [38] применительно к развитию облика и мощности транспортной системы, концепция определяет стратегию действий лица , принимающего решения при создании инвестиционного проекта развития железнодорожной системы ВСМТУ.
По аналогии с работой [22] рассмотрим три составных этапа концепции.
Первый этап предусматривает проведение мониторинга:
1. Объемов работы исследуемой технико-экономической системы или ее элементов с прогнозом их роста на перспективу в пределах транзитного и местного района тяготения проектируемого объекта ВСМТУ;
2. Технико-экономический показателей, в работе существующей транспортной системы ВСМТУ и её элементов, причин, влияющих на отказы и уровень мощность;
3. Техническое состояние (ТС) элементов системы с установлением «узких мест», оказывающих влияние на реализацию мощности, соответствующей исходным параметрам ВСМТУ;
Реализация первого этапа концепции позволяет получить исходную информационную базу для проведения последующих действий в виде Гп(t) и Гв(t) , т.е. потребной и возможной провозной способности исследуемой системы.
Второй этап направлен на реализацию сопоставительного анализа Гп(t) и Гв(t), с назначением мероприятий, поддерживающих работоспособность системы на требуемом уровне. При Гп(t) < Гв(t) можно улучшать ее технико-экономические показатели за счет модернизации, ремонтов, не требующих больших инвестиций, а при Гп(t) >Гв(t) за счет проведения реконструктивных мероприятий – этапно наращивать мощность ВСМТУ.
Устойчивый во времени прогноз потребной провозной способности Гп(t) определяет расчетный случай, в пределах которого на основе разработанной методики формируется искомая стратегия развития облика и мощности ВСМТУ.
Решение подобной задачи предусматривает создание соответствующего инструментария, который позволил бы реализовать процедуру формирования оптимальной и субоптимальной стратегии этапного изменения облика и мощности исследуемой системы.
Лицо, принимающее решение (ЛПР) на данном этапе анализирует оптимальные и возможные субоптимальные альтернативы и отбирает из них приемлемую альтернативу для эффективной реализации проекта строит ОЭС. При этом в качестве критерия поиска оптимальной и субоптимальной стратегией используются суммарные дисконтированные строительно-эксплуатационные расходы, а для формирования ОЭС интегральный эффект.
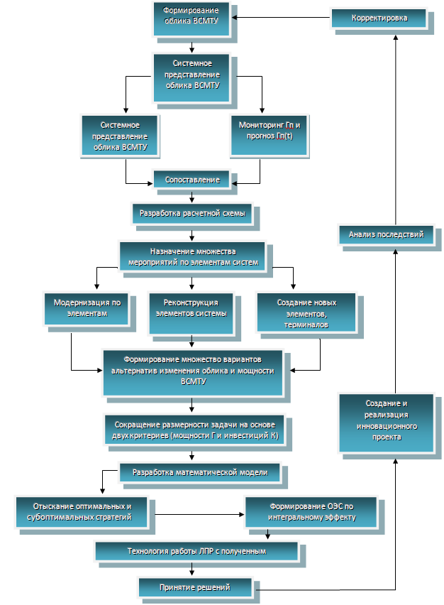
Разработка инвестиционного проекта по принятой ЛПР стратегии и последующей ее реализацией с анализом последствий и корректировкой дальнейших решений в пределах принятого горизонта расчета -это заключительный этап. Блок- схема разработанной концепции приведена на рисунке 1.3.1.
Рисунок 1.3.1 - Блок - схема концепции формирования облика и мощности Ванинско-Совгаванского мультимодального транспортного узла
2. Разработка методики формирования оптимальной стратегии этапного развития облика и мощности ВСМТУ
2.1. Создание информационной основы для формирования множества альтернатив развития облика и мощности ВСМТУ
Разработанная в первой главе концепция, определяющая алгоритм действий формирования области эффективных стратегий (ОЭС) этапного перспективного развития ВСМТУ позволяют преступить к созданию информационной основы для формирования множества возможных альтернатив развития облика и мощности ВСМТУ.
В настоящем исследовании под альтернативой этапного развития облика и мощности ВСМТУ предлагается понимать совокупность множества элементов исследуемой системы с учетом существующего технического состояния и используемого на данный период времени.
В связи с этим техническое состояние (ТС) исследуемой системы приводит к необходимости отбирать для ее функционирования такие мероприятия для ликвидации возможного дефицита пропускной способности, которые позволят этапно осваивать нарастающие объемы перевозок на близкую, среднюю и дальнюю перспективы. В свою очередь это приводит к необходимости формирования возможного множества альтернатив (ТС) с учетом использования различных намеченных мероприятий. При этом необходимо намеченные мероприятия проанализировать с позиции их влияния на работу системы и ее элементов и определить очередность их использования с учетом динамики роста перевозок, этапности развития исследуемой системы и рассредоточения инвестиций во времени (в пределах горизонта расчета).
Изменение параметров любого элемента системы приводит ее к новому облику и мощности, что в свою очередь, подчеркивает большую размерность задачи и необходимость дальнейшей декомпозиции ВСМТУ на элементы в соответствии с принятыми в первой главе системными представлениями.
В следствии этого, рождается необходимость поделить ВСМТУ на элементы: сортировочную станцию (СС), припортовые станции (ПСi), железнодорожные транспортные звенья (ЖТЗi), морские торговые порты (МТПi). При этом необходимо информационную основу для принятия решений готовить с учетом реализации конечной цели освоения перспективного объема транзита контейнеров при агрегировании стратегий развития элементов системы в единое целое.
Формирование информационной основы следует вести в соответствии с принятой в исследовании концепцией. Вначале на основе комплексного системного представления ВМТУ и его элементов, приведенных в первой главе, формируется модель облика исследуемой системы и ее элементов для решения проблемы беспрепятственного пропуска контейнерного транзита.
На рисунке 2.1.1. показан схематический облик исследуемой системы ВСМТУ, представляющий совокупность четырех припортовых станций.















