ДП Старовойтов В.Е (1217717), страница 10
Текст из файла (страница 10)
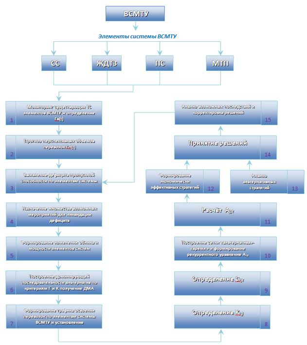
Рисунок 2.4.1 - Блок-схема методики формирования экономически эффективных стратегий этапного развития облика и мощности по элементам и системе ВСМТУ в целом
Таблица 2.4.1
Матрица разрешенных переходов из менее в более мощную альтернативу
| j i | 1 | 2 | 3 | 4 |
| 1 | 1 | 1 | 1 | |
| 2 | 0 | 1 | 1 | |
| 3 | 0 | 0 | 1 | |
| 4 | 0 | 0 | 0 |
Таблица 2.4.2
Матрица стоимости разрешенных переходов, в млн. долл.USA
| j i | 1 | 2 | 3 | 4 |
| 1 | 20 | 55 | 95 | |
| 2 | - | 35 | 75 | |
| 3 | - | - | 40 | |
| 4 | - | - | - |
Таблица 2.4.3
Расчет эксплуатационных расходов при Е = 0,1 , в млн. долл.USA
| t | 1 | 2 | 3 | 4 | 5 | 6 | 7 | 8 | 9 | 10 | 11 |
| at | 0,91 | 0,826 | 0,751 | 0,683 | 0,621 | 0,564 | 0,513 | 0,467 | 0,424 | 0,385 | 0,36 |
| Гп(t) | 0,53 | 0,66 | 0,8 | 0,93 | 1,1 | 1,19 | 1,32 | 1,45 | 1,59 | 1,72 | 1,85 |
| C(t) | 44,52 | 55,44 | 67,2 | 78,12 | 92,4 | 99,96 | 110,88 | 121,8 | 133,56 | 144,48 | 155,4 |
| C(t)αt | 40,51 | 45,793 | 50,46 | 53,355 | 57,38 | 56,377 | 56,881 | 56,88 | 56,629 | 55,62 | 55,94 |
В соответствии с рекомендациями изложенными в работах [40,41,42,43] формирование рекуррентных уравнений для определения оценки узловых точек на сетке «Альтернатива – Время» производится по шагам, которые определяют сроки переходов из менее в более мощные альтернативы. При этом метод и методика, разработанные профессорами Кондратченко А.П. и Турбиным И.В., предусматривают при определении Аj,t формирование рекуррентных уравнений для всех узловых точек, в которые разрешены переходы на основе использования исходной информации, полученной в матрицах 2.4.1, 2.4.2 и таблице 2.4.3.
Рисунок 2.4.2 - Сетка «Альтернатива – Время» и оптимальная стратегия
Поскольку исходное состояние существует, то на первом шаге расчетной процедуры к узловым точкам Аj,t есть только один путь подхода, а все остальные узловые точки имеют два пути подхода.
Покажем методику формирования рекуррентных уравнений экономической оценки узловых точек «Альтернатива – Время» Аj,t на основе использования критерия – суммарные дисконтированные строительно-эксплуатационные расходы.
1 шаг
2 шаг
3 шаг
З*=
648,46
Рисунок 2.4.3 - Сетка «Альтернатива – Время» и оптимальная стратегия
Полученные экономически эффективные стратегии развития облика по элементам исследуемой системы с поэтапным наращиванием их мощности являются базовой основой для последующего агрегирования результатов по системе ВСМТУ в целом, с анализом устойчивости принимаемых решений (в условиях недостаточности информации по прогнозу грузовой работы) на основе формирования области эффективных стратегий позволяющих установить диапазон возможного изменения облика системы ВСМТУ в целом.
В соответствии с требованиями [41,42] для оценки стратегий изменения облика и мощности ВСМТУ и его элементов, принят интегральный эффект, который определяется по формуле (2.6):
(2.6)
где i = 1, 2, 3,…, n – количество элементов системы ВМТУ;
– результат работы i-го элемента системы в t году;
– затраты по i-му элементу в t-ый год, состоящие из
;
Т – горизонт расчета;
– коэффициент дисконтирования затрат во времени;
Е – норма дисконта;
– объем потребных инвестиций в t-ом году по i-му элементу системы;
– затраты на эксплуатацию i-го элемента системы в t-ом году;
– параметр управления формированием облика ВСМТУ, принимающий два значения 0 или 1, что показывает входит или не входит i-й элемент в систему в t-ом году.
По аналогии с работой [40], но с соответствующей модификацией, можно отметить, что суммарный дисконтированный результат в пределах элемента системы ВСМТУ для каждой из множества возможных стратегий изменения его облика и мощности одинаков в пределах рассматриваемого сценария прогноза объемов работы и зависит от тарифа или аккордной ставки и объема грузовой работы на t-ый год расчетного периода. По этой причине в качестве критерия формирования экономически эффективной стратегии этапного развития облика и мощности ВСМТУ можно принять суммарные дисконтированные строительно – эксплуатационные расходы в пределах горизонта расчета:
(2.7)
где
– минимум суммарных дисконтированных строительно-эксплуатационных расходов на этапное развитие облика и мощности ВМТУ в пределах принятого горизонта расчета Т;
– эксплуатационные расходы по переработке контейнерного транзита в исходном состоянии по элементам ВСМТУ;
– срок завершения работы элемента системы в начальном техническом состоянии;
– стоимость перехода из менее в более мощную альтернативу по элементам ВСМТУ;
i = 1, 2, 3,…, n – количество элементов, участвующих в работе ВСМТУ в пределах определенной части расчетного периода времени;
j = 1, 2,…, m – количество альтернатив, входящих в стратегии развития i-го элемента системы;
– сроки переходов от менее к более мощной альтернативе в пределах i-го элемента системы;
– коэффициент дисконтирования;
– функция эксплуатационных расходов для j-ой альтернативыi-го элемента системы.
На основе сформулированной выше содержательной постановки и принятого к расчетам критерия можно сформировать математическую модель поставленной в настоящей диссертации задачи, которая будет выглядеть следующим образом:
Требуется из совокупности множества возможных стратегий, полученных по элементам системы ВСМТУ, сформировать такой агрегированный вариант ее этапного развития в пределах принятого горизонта расчета Т, который будет иметь minЗ*.
Если по аналогии с работами [40, 39] обозначить множество стратегий через ВТ, а экономически эффективную стратегию через b, то искомая стратегия этапного развития облика и мощности ВСМТУ bÎВ может быть получена по критерию minЗ* с учетом следующих ограничений:
-
Любой элемент системы ВСМТУ может быть включен, либо не включен в план b
(2.8)
2. Мероприятие Мi для формирования альтернатив может быть включено, либо не включено в план b
(2.9)
3. Уровень мощности выбранной экономически эффективной стратегии изменения облика ВСМТУ и его элементов должен превышать прогнозируемые объемы перспективных перевозок
(2.10)
где
– прогнозный уровень контейнерного транзита;
– возможная расчетная провозная способность ВМТУ после выполнения плана b.
4. Объем инвестиций требуемых для реализации намеченных мероприятий стратегий не должен превышать суммарного объема инвестиций выделяемых для реализации искомого результата развития ВСМТУ.
(2.11)
(2.12)
где
– инвестиции на реализацию плана b;
,
– минимальная и максимальная величина инвестиций для реализации намеченных стратегий.
5. Расчетный срок окупаемости, зависящий от принятой нормы дисконта Е не должен превышать нормативный
(2.13)
где
– срок окупаемости намеченной стратегии b;
– нормативный срок окупаемости, зависящий от принятой нормы дисконта.
Количество принятых ограничений может меняться в зависимости от постановки локальных задач изменения облика и мощности как отдельных элементов ВСМТУ, так и системы в целом.
Сформулированная в настоящем разделе содержательная и математическая постановка решения задачи этапного развития облика и мощности ВСМТУ позволяет перейти к выбору метода и методики решаемой задачи.
3. Формирование ОЭС этапного развития облика и мощности ВСМТУ для реализации экспорта углеводородов и контейнерного транзита
3.1. Анализ факторов влияющих на формирование области экономически эффективных стратегий
Одним из важнейших вопросов при разработке инновационного проекта этапного развития облика и мощности сложной социо – технико – экономической транспортной системы ВСМТУ является проблема агрегирования локальных решений по элементам системы в единое целое.
Как показали исследования, выполненные в работах [46,45], посвященных развитию МТС и МТУ, наиболее эффективным решением при агрегировании локальных результатов развития элементов системы в единое целое является формирование области эффективных альтернатив, которая позволяет учесть не только различные прогнозы Гп(t), но и влияние работы элементов на конечный результат.















