Диплом (1214458), страница 9
Текст из файла (страница 9)
- В комплект входят защитные крышки, предназначенные для защиты и опломбирования разъёмов и мест подключения – доступ к разъёмам не возможен без вскрытия пломб.
- Три специальных отверстия в защитной крышке для ввода оверля в стандартной гофрированной трубе.
- Множество элементов и вариантов крепления к ТС.
- Разъемы с защитой от самостоятельного разъединения.
- SMA разъемы для подключения GSM и GPS/ГЛОНАСС антенн.
- Разъёмы mini Jack 3,5 мм для подключения голосовой гарнитуры (микрофон и динамик).
- Три световых индикатора на корпусе.
- SIM-карта, доступная без вскрытия основного корпуса.
- Брендированный корпус.
Габариты:
- основного корпуса с креплениями без учета разъемов: 126х80х23,5 мм;
- основного корпуса с креплениями с учётом разъемов: 126х92х23,5 мм;
- всего корпуса с крышками разъёмов: 126х132х26.
Степень защиты:
- IP51 без крышки разъёмов;
- IP54 с крышкой разъёмов и вводе кабеля с использованием гофротрубок.
Питание:
- питание от бортовой сети постоянного тока 9 – 36 В;
- защита от переполюсовки;
- защита от перенапряжения и кратковременных просадок в цепи питания;
- средний ток в режиме накопления: при 12 В – 85 мА, при 24 В – 45 мА;
- ток в режиме гибернации: не более 20 мА;
- средний ток в момент передачи данных (или голосовой связи): при 12 В – 200 мА (400 мА пиковое), при 24 В – 100 мА (200 мА пиковое).
Навигационный приемник:
- тип: MGGS2217;
- спутниковые группировки: GPS и ГЛОНАСС;
- погрешность определения координат: менее 6 м при вероятности 0,95 (2 м CEP);
- погрешность определения скорости: 0,1 м/с;
- точность позиционирования: 4 м (в плане), 6 м (по высоте);
- количество каналов: 80 для поиска, 20 для слежения;
- чувствительность: при отслеживании -161 dBm (-166 дБВт), при приёме -144 dBm(-149 дБВт);
Среднее время до первого определения местоположения:
- холодный старт – 34 с.;
- теплый старт – 32 c.;
- горячий старт – 1 c.
Модем МТ-700 PRO 285:
- тип: Cinterion EHS5;
- диапазоны GSM/GPRS/EDGE: 850/900/1800/1900 MHz;
- диапазоны UMTS/HSPA+: 900/2100 MHz;
- класс GPRS: 12;
- количество SIM-карт: 2. Основная SIM-карта доступна без вскрытия основного корпуса, резервная (SIM-карта или SIM-чип устанавливается внутри корпуса);
- возможность установить в качестве SIM-чип не снимаемую персональную идентификационную карту абонента, эмитированную оператором системы экстренного реагирования при авариях «ЭРА-ГЛОНАСС».
Интерфейсы:
- цифровые интерфейсы: RS-485 и 1wire;
- порт RS-485 для конфигурирования, обновления встраиваемого ПО (прошивки) и подключения дополнительных устройств по протоколу ScoutNet, либо для подключения ДУТ LLS (для оборудования МТ-700 Std режим работы выбирается джампером);
- порт 1-Wire с поддержкой ключей iButton;
- два дискретных выхода типа «открытый коллектор» с нагрузочной способностью 250 мА и с защитой от перегрузки. Напряжение на выходе в открытом состоянии не более 1.2В;
- разъёмы для подключения устройства громкой голосовой связи (микрофон и динамики), со встроенным усилителем на 1 Вт.
Шесть универсальных входов:
- до 4-х счетных входов, максимальная частота импульсов – до 100Гц;
- до 3-х аналоговых входов для МТ-700 Pro 285, 0…36В, 12 бит;
- до 4-х частотных входов, 1Гц – 30кГц;
- до 4-х ШИМ-входов, частота сигнала до 1 кГц;
- до 6-х дискретных входов:
а) порт RS-232;
б) порт USB (для конфигурирования, обновления встраиваемого ПО (прошивки) и подключения дополнительных устройств по протоколу ScoutNet);
в) поддерживает открытый протокол обмена данными ScoutOpen;
г) в наличии контроллер контроллер CAN-шины.
Функциональные возможности:
- передача данных на сервер по каналам GSM/GPRS для МТ-700 Std;
- передача данных на сервер по каналам GSM/GPRS/EDGE/UMTS/HSPA+ для МТ-700 Pro 285;
- для МТ-700 Pro 285 поддержка передачи данных о событии экстренного реагирования при авариях посредством тонального (in-band) модема;
- настраиваемый порог создания записи при изменении входного аналогового сигнала;
- функция «черный ящик» - запись данных о местоположении и состоянии датчиков в энергонезависимую память терминала при потере сигнала сотовой сети и последующая автоматическая передача записанной информации при восстановлении связи;
- емкость памяти (черного ящика) абонентского терминала – до 300 000 записей на прошивках 8.X, и до 215 000 записей на прошивках 9.X.;
- удаленное конфигурирование и обновление встраиваемого ПО (прошивки) по GPRS (GPRS/EDGE/HSPA+ для МТ-700 Pro 285) с рабочей станции администратора;
- оперативная диагностика работоспособности с помощью встроенных светодиодов (индикация режима питания, работы GPS/ГЛОНАСС, GSM и соединения с сервером);
- поддержка SMS-команд для удалённой настройки подключения;
- возможность отправки SMS-сообщений (в том числе удаленной) на произвольный номер;
- возможность удаленного включения/выключения выходов по команде из диспетчерского ПО;
- встроенный 3-х осевой акселерометр и гироскоп для определения факта движения транспортного средства и определения стиля вождения.
- датчик вскрытия корпуса (для МТ-700 Std, Lite один, для МТ-700 Pro 285 – два ) – определение факта вскрытия с привязкой к месту и дате;
- возможность передачи на сервер результатов самодиагностики и отображение обнаруженных ошибок с помощью изменения состояния дискретного выхода;
- выдача отладочной информации в режиме онлайн в порт ScoutNet и сохранение ее в журнал при обнаружении нештатных событий. Журнал может быть запрошен удаленно и локально.
- поддержка SMS с запросом текущего состояния.
- встроенный датчик температуры, с возможностью измерения температуры терминала.
Обмен с сервером:
- настраиваемая детализация трека для экономии GPRS-трафика;
- настраиваемый алгоритм выдачи данных на телематический сервер (по таймауту, по накоплению, по расписанию);
- возможность настроить формирование точки трека по углу поворота (от 1 до 180°);
- возможность настроить формирование точки трека по смещению (от 1 до 65535 м);
- возможность настроить формирование точки трека по времени (от 5 с до 24 ч);
- возможность шифрования трафика по алгоритму AES-128;
- размер минимального сообщения (состояние дискретного входа) – 9 байт, максимального (координаты) – 20 байт. Интенсивность передачи сообщений зависит от настроек терминала и количества подключенных датчиков;
- автоматическая передача на сервер настроек терминала, включая таблицу тарировки ДУТ.
Диапазон рабочих температур:
- -40…+80ºC (без встроенного аккумулятора);
- -20…+65 ºC (со встроенным аккумулятором, отключение заряда ниже 0ºC и выше 45 ºC).
Устойчивость и совместимость:
- встроенная защита от перенапряжения обеспечивает защиту терминала от типовых помех, возникающих в цепях питания автомобилей, длительностью до 400 мс. И амплитудой до 200 вольт. Так же встроенная схема защиты позволяет поддержать временную работу терминала при длительном повышении напряжения в бортовой сети до 60 вольт, в случае выхода из строя электропитающего оборудования ТС. Длительность такой работы определяется напряжением питания и текущим режимом работы терминала, и может составлять от единиц минут до единиц часов;
- соответствует требованиям по устойчивости к электромагнитным помехам по ГОСТ 28751-9;
- соответствует требованиям по устойчивости к электромагнитным и электростатическим помехам по ГОСТ 29157-91 и ГОСТ 50607-93;
- соответствует требованиям по электромагнитной совместимости по ГОСТ 30429-96, ГОСТ 28279-89, ГОСТ Р 51318.22-99 и ГОСТ Р 51318.24-99;
- соответствует требованиям по устойчивости к климатическим и механическим факторам по ГОСТ 16019-2001, ГОСТ 15150-69;
- соответствует требованиям по безопасности ГОСТ Р МЭК 60065-2009.
2 АКЛ-900 (O)
Возможность антенны резко повысить уровень принимаемого и передаваемого сигнала, что обеспечивает надёжное функционирование абонентского оборудования в зонах с плохим радиопокрытием и низким уровнем сигнала увеличивает скорость передачи данных при работе в режиме передачи/приёма данных GPRS/EGPRS/UMTS.
Технические характеристики:
- круговая диаграмма направленности;
- рабочий диапазон частот: 790–990 МГц;
- коэффициент усиления: не хуже 16 dB;
- КСВн: не хуже 1,35;
- масса: не более 250 гр.;
- габаритные размеры (max): 160х80 мм;
- длина кабеля: 2,5 м или 5 м (по отдельному заказу длина может быть увеличена);
- диапазон рабочих температур: -50...+60° С;
- ВЧ-разъем: SMA (m);
- срок службы антенны не ограничен, при соблюдений условий безопасности.
3 UGNA-100
Технические характеристики:
- частота GPS: 1575.42 ±1.023 МГц;
- частота Глонасс: 1602±8 МГц;
- коэффициент усиления (LNA): 28 dB;
- напряжение питания: 2.5 – 5.5В;
- ток потребления: 10 мА;
- коэффициент шума LNA: 2.0 dB;
- КСВ (VSWR): 2.0 макс;
- поляризация: Круговая (RHCP);
- волновое сопротивление: 50 OM;
- тип кабеля: RG174, d=2.7 мм;
- тип разъема: SMA(m);
- габаритные размеры: d=900 x 108 мм;
- рабочий температурный диапазон: -40 °С – +85 °С.
4 БРП-12-1,5/7
Назначение изделия
Блоки резервированного электропитания БРП-12 предназначены для обеспечения бесперебойного питания постоянным током различных устройств в том числе устройств охранной и пожарной сигнализации, систем контроля и управления доступом.
Рекомендуются для питания нагрузок с большим стартовым током.
Блоки представляют собой сетевые источники электропитания с понижающим трансформатором, линейным стабилизатором и АКБ включенными по буферной схеме.
Особенности:
- питание нагрузки номинальным напряжением 12 В;
- заряд АКБ осуществляется с выхода источника питания (буферная схема);
- питание нагрузки от АКБ при пропадании сетевого напряжения;
- индикация наличия сетевого и выходного напряжений;
- шлейф передачи извещения “Норма сеть";
- защита от перегрузки и короткого замыкания по выходу;
- защита АКБ от глубокого разряда;
- защита трансформатора встроенным термопредохранителем;
- тип устройства Источник вторичного электропитания резервированный;
- световая индикация ″Наличие сети″; ″Состояние аккумуляторной батареи″; ″Нагрузка″;
- диагностические выходы тип ″СК″: ″Наличие сети″;
- напряжение питания, B:
а) От сети переменного тока 30 Вт.
- потребляемая мощность:
а) Выходное напряжение, В:
1) При питании от сети переменного тока10.3 – 13.7
б) Выходной ток, А:
1) номинальный при наличии основного питания -1.2;
2) максимальный при наличии основного питания - 1.5.
- тип используемого аккумулятора - 12В 7Ач;
- количество аккумуляторов, 1шт;
- защита от короткого замыкания;
- защита аккумулятора от глубокого разряда;
- напряжение, при котором происходит отключение нагрузки для предотвращения глубокого разряда аккумуляторной батареи, В10.2…10.8;
Степень защиты:
- IP20.
Диапазон рабочих температур:
- °С-10 – +40.
Габаритные размеры (ШхВхГ) мм – 260х215х90.
Приложение Б
(справочное)
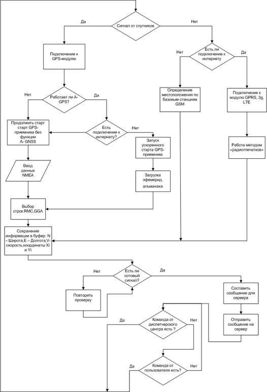
Структурная схема алгоритма
Рисунок Б.1 – Структурная схема алгоритма
Приложение В
(справочное)
Покрытие участка Хабаровск – Владивосток базовыми станциями
Рисунок В.1 – Зона покрытия участка Хабаровск – Владивосток базовыми станциями















