Пояснительная записка (ПЗ) (1206673), страница 3
Текст из файла (страница 3)
Несмотря на то, что эти три вида диаграмм, так или иначе, отображают динамические аспекты системы, они недостаточно формальны для детального описания алгоритмов работы.
В структурном подходе для этого применяются блок-схемы, диаграммы EPC и BPMN. В UML аналогом блок-схем являются диаграммы деятельности (активности), схожие с ними по своей семантике и выразительным средствам (набору элементов).
Диаграммы деятельности можно использовать для моделирования динамических аспектов поведения системы. Как правило, они применяются, чтобы промоделировать последовательные (а иногда и параллельные) шаги вычислительного процесса.
С помощью диаграмм деятельности можно также моделировать жизнь объекта, когда он переходит из одного состояния в другое в разных точках потока управления.
Таким образом, диаграммы деятельности можно считать частным случаем диаграмм состояний. Они позволяют реализовать в языке UML особенности процедурного и синхронного управления, обусловленного завершением внутренних деятельностей и действий. Основным направлением использования диаграмм деятельности является визуализация особенностей реализации операций классов, когда необходимо представить алгоритмы их выполнения.
Диаграммы деятельности состоят из ограниченного количества фигур, соединённых стрелками. Основные фигуры:
-
прямоугольники с закруглениями – действия;
-
ромбы – решения;
-
широкие полосы – начало (разветвление) и окончание (схождение) ветвления действий;
-
чёрный круг – начало процесса (начальный узел);
-
чёрный круг с обводкой – окончание процесса (финальный узел).
Стрелки идут от начала к концу процесса и показывают потоки управления или потоки объектов (данных).
В контексте языка UML деятельность (activity) представляет собой совокупность отдельных вычислений, выполняемых автоматом, приводящих к некоторому результату или действию (action).
На диаграмме деятельности отображается логика и последовательность переходов от одной деятельности к другой, а внимание аналитика фокусируется на результатах.
Результат деятельности может привести к изменению состояния системы или возвращению некоторого значения.
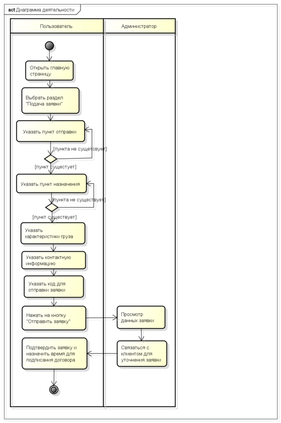
На рисунке 3.12 приведена диаграмма деятельности.
На диаграмме показаны процессы, возникающие при подаче заявки на транспортировку груза. Перед отправкой заявки, пользователь должен, непосредственно, выбрать пункт «Подача заявки на перевозку».
Далее указываются пункты отправки и назначения, характеристики груза и контактные данные. Если одно из обязательных полей указано неправильно, пользователя попросят изменить неправильное поле.
Далее форма с данными отправляется администратору, а тот в свою очередь звонит потенциальному заказчику и для уточнения заявки.
После того, как все условия будут обговорены, с заказчиком согласовывают время для заключения договора.
Рисунок 3.12 – Диаграмма деятельности «Заполнение заявки»
-
Модель реализации
Основная цель, преследуемая при построении данной модели, – получение работоспособной версии системы. Помимо непосредственного написания программного кода будущей системы, на данной стадии окончательно определяется логическая и физическая организация классов в виде компонентов и подсистем, а также топология распределенной информационной системы. Таким образом, при разработке модели преследуются цели:
-
определение окончательного состава, структуры и кода классов;
-
распределение классов по компонентам и подсистемам;
-
определение топологии распределенной системы и распределение подсистем по узлам сети;
-
планирование итераций (версий) сборки системы;
-
сборка версий системы.
Модель реализации представляется диаграммами компонентов и развертывания.
Диаграммы компонентов
Диаграмма компонентов позволяет определить состав программных компонентов, в роли которых может выступать исходный, бинарный и исполняемый код, а также установить зависимости между ними.
При разработке диаграмм компонентов преследуются цели:
-
спецификация общей структуры исходного кода системы;
-
спецификация исполнимого варианта системы.
Данная диаграмма обеспечивает согласованный переход от логического к физическому представлению системы в виде программных компонентов. Одни компоненты могут существовать только на этапе компиляции программного кода, другие – на этапе его исполнения. Основными элементами диаграммы являются компоненты, интерфейсы и зависимости между ними. Кроме этого, на ней могут отображаться ключевые классы, входящие в компоненты.
Диаграмма компонентов разрабатывается для следующих целей:
-
визуализации общей структуры исходного кода программной системы;
-
спецификации исполняемого варианта программной системы;
-
обеспечения многократного использования отдельных фрагментов программного кода;
-
представления концептуальной и физической схем баз данных.
Компонент – это физическая часть системы. Компоненты, представляющие собой файлы с исходным кодом классов, библиотеки, исполняемые модули и т.п., которые должны обладать согласованным набором интерфейсов. Для их графического представления используются следующие графические символы.
Внутри компонента, как и класса, могут быть выделены дополнительные секции, в которых указываются предоставляемые или необходимые для работы интерфейсы и классы, методы, наименование файла-компонента и т.п.
Интерфейс – это внешне видимый, именованный набор операций, который класс, компонент или подсистема может предоставить другому классу, компоненту или подсистеме, для выполнения им своих функций.
Отношение ассоциации отображается между компонентами и их интерфейсами. Отношение зависимости означает зависимость реализации одних компонентов от реализации других.
На рисунке 3.13 представлена диаграмма компонентов Web-приложения Транспортно-логистическая компания. На данной диаграмме компоненты разделены на, связанные между собой пакеты. Это Assest, OpenServer, Site. Данные пакеты служат для качественной работы приложения. Они отвечают за сами HTML страницы, за соединение с сервером, за работу стилей.
Рисунок 3.13 – Диаграмма компонентов
Диаграмма развертывания
Физическое представление информационной системы не может быть полным, если отсутствует информация о ее топологии и необходимых аппаратных средствах.
Помимо сведений о компьютерах, обрабатывающих информацию, необходимо определить, как будет осуществляться связь между ними и какие дополнительные ресурсы (принтеры, модемы, маршрутизаторы и т. д.) должны быть задействованы.
Элементами диаграммы развертывания являются узлы, компоненты и связи между ними.
Узел представляет собой некоторый физически существующий элемент системы. В качестве узла могут рассматриваться компьютеры, датчики, принтеры, модемы, цифровые камеры, сканеры и т.д.
Существует два типа узлов:
-
узел устройства;
-
узел среды выполнения.
Узлы устройств – это физические вычислительные ресурсы со своей памятью и сервисами для выполнения программного обеспечения, такие как обычные ПК, мобильные телефоны.
Узел среды выполнения – это программный вычислительный ресурс, который работает внутри внешнего узла и который предоставляет собой сервис, выполняющий другие исполняемые программные элементы.
Диаграмма развертывания содержит графические изображения процессоров, устройств, процессов и связей между ними.
В отличие от диаграмм логического представления, диаграмма развертывания является единой для системы в целом, поскольку должна всецело отражать особенности ее реализации.
Для обеспечения этих требований диаграмма развертывания разрабатывается совместно системными аналитиками, сетевыми инженерами и системотехникой.
На рисунке 3.14 показана диаграмма развертывания проектируемой информационной системы.
На диаграмме показано, что локальный и web сервера размещаются на хостинге. Администратор и клиент могут подключаться к сайту со своих рабочих станций, достаточно набрать в строке браузера URL сайта.
Рисунок 3.14 – Диаграмма развертывания
-
Практическая часть
4.1 Выбор программного обеспечения
Создание проекта я начал с выбора программного обеспечения. Что бы создать хорошее WEB- приложение, необходимо пользоваться хорошим ПО.
Разработка Web-приложения для транспортно-логистической компании осуществляется на базе технологии MODX.
Для создания сайта будут использоваться шаблон Foundation Framework, в качестве локального сервера для размещения сайта будет использоваться OpenServer.
Редактировать локально код я буду через PhP Storm c подключенной библиотекой jquery и препроцессором less. Для MODX ставиться база данных по умолчанию MySql. Создавать я ее буду через phpMyAdmin.
Foundation Framework
Нужен для быстрого написания адаптивности сайта. Foundation предлагает коллекцию готовых компонент (виджетов), двенадцати колоночную сетку, и другие привычные вещи. Библиотека UI компонент выглядит солидно и ее вполне хватит для работы над реальными прототипами. Сообщество вокруг Foundation сформировалось давно, поэтому проблем с поиском дополнительных плагинов/информации попросту нет.
Foundation является одним из фреймворков с помощью которого можно легко делать красивые адаптивные сайты, приложения и электронные письма, которые смотрятся одинаково хорошо на различных мобильных устройствах. Единственный фреймворк, который имеет профессиональную поддержку со стороны организации ZURB. Foundation создан на основе HTML и CSS, а также языка программирования JavaScript, подвергался тестированию на протяжении многих лет и пережил пять основных итераций и много релизов.
Преимущества Foundation:
-
семантический. Foundation поддерживает все нормы и стандарты семантической разметки. Он позволяет написать «чистый код», который удобно, как использовать, так и редактировать в будущем;
-
«сначала мобильные». С помощью этого инструмента в первую очередь можно создавать адаптивный дизайн для мобильных устройств, начиная с устройств с самым маленьким разрешением и постепенно переходя к большим;
-
параметры настроек. Позволяет настроить фреймворк под нужды индивидуального проекта: включить или удалить отдельные элементы, определить размер столбцов, цвета, размеры шрифтов и многое другое;
-
особенность RTL (right-to-left). Foundation поддерживает написание языков справа налево, что очень здорово помогает дизайнерам во всем мире;
-
SASS. Является основным препроцессором для сердца Foundation.
OpenServer
OpenServer – локальный WAMP сервер, работающий как в стационарном, так и портативном режиме. Данная аббревиатура расшифровывается как сокращение от первых букв софта, входящего в комплектацию платформы.
Выглядит это следующим образом:
-
Windows – современная операционная система с графическим интерфейсом пользователя;
-
Apache – распространенный веб-сервер с открытым исходным кодом;
-
MySQL – система управления базами данных;
-
интерпретатор языка PHP.
OpenServer и его достоинства:
-
легкость установки. Сравнивая установку с тем же Денвером, понимаешь, что его время скорой уйдет;
-
огромная функциональность, которая достигается благодаря массе всевозможных настроек;
-
стабильное обновление системы. Заметно, что разработчики вкладывают душу в свое детище, с каждым новым обновлением делая его шустрее. И это притом, что все это удовольствие абсолютно бесплатно;
-
в отличии от Denvera данная программа не требует установки поскольку является портативной. То есть может быть установлена на внешний накопитель (диск или флешку) и открыта на любом компьютере в любом уголке мира.
MODX Revolution
В качестве движка сайта и панели администратора я использовал MODX.
Это бесплатная профессиональная система управления содержимым (CMS) и фреймворк для веб-приложений, предназначенная для обеспечения и организации совместного процесса создания, редактирования и управления контентом (то есть содержимым) сайтов.















