пояснительная (1190626)
Текст из файла
ВВЕДЕНИЕ
Проектирование общественных зданий – обширное направление проектной деятельности, охватывающее широкий перечень категорий зданий. Главной особенностью данного направления является то, что независимо от целевого назначения, все общественные здания и сооружения проектируются с учетом одновременного пребывания в них большого количества людей.
Современная архитектура представлена различными направлениями, начиная от застройки бизнес – центров и заканчивая малоэтажным строительством. Строительство офисных зданий и бизнес-центров сейчас одна из самых востребованных областей. Но перед любым строительством важно составить продуманный проект. Грамотное проектирование офисных зданий - залог качества будущего строения и его максимально удобной эксплуатации.
Качественное проектирование офисных комплексов, предполагает в дальнейшем наиболее рациональное использование пространства, что гарантирует успешный бизнес и достойный доход для собственников.
Административные и офисные здания, безусловно, являются основой для всего современного делового мира. Проектирование и строительство офисных зданий, которые являются административными центрами, откуда ведется руководство всеми существующими бизнес процессами, достаточно сложны и должны осуществляться компетентными специалистами.
В данной выпускной квалификационной работе мы проектируем офисное здание с зимним садом. С перового по пятый этажи располагаются офисные помещения. На каждом этаже находится санузел, а также помещения для маломобильной группы населения. На шестом этаже запроектирован зимний сад, а также различные помещения для отдыха.
Вокруг здания запроектирована парковка для автомобилей, а также места стоянки для инвалидов. С задней стороны расположен парк отдыха с фонтаном.
При проектировании было учтено местоположение здания, рациональное размещение помещений, планировка, наличие инженерных коммуникаций и систем пожаротушения. Именно от того, насколько профессионально будет проведено проектирование, зависит то, насколько безопасным, комфортным и удобным будет здание в процессе его эксплуатации.
Технические решения соответствуют требованиям экологических, санитарно-гигиенических, противопожарных норм, конструктивные решения и принятые строительные материалы отвечают современному уровню строительного производства и обеспечивают безопасную для здоровья и жизни людей эксплуатацию объекта при соблюдении предусмотренных чертежами мероприятий.
1. Архитектурно-строительный раздел
1.1 Технико-экономическая характеристика района строительства
Офисное здание с зимним садом расположено в г.Хабаровск. Хабаровск - город, административный центр Дальневосточного федерального округа России и Хабаровского края. Один из крупнейших политических, образовательных и культурных центров Дальнего Востока России.
Население на 2016 год составляет 611, 160 тыс. чел. На 1 января 2016 года по численности населения город находился на 24 месте из городов Российской Федерации.
Расположен в центре пересечения международных железнодорожных и воздушных транспортных путей на правом берегу Амур на Среднеамурской низменности, вблизи границы с Китаем (до ближайшего поселка Фуюань около 65 км). Основан в 1858 году как военный пост Хабаровска, назван в честь русского землепроходца с XVII века Ерофея Хабарова, прошедшего на судах по всему Амуру. С 1880 года – город Хабаровска, административный центр Приморской области. В Хабаровск переименован в 1893 году. К началу рыночных преобразований (1990 г.) Хабаровск сформировался как многофункциональный, экономический центр общегосударственного значения. В производственной сфере ключевыми являлись промышленность, транспорт и строительство. В непроизводственной сфере – образование, здравоохранение и наука. Из предприятий и организаций города большая доля приходится на предприятия торговли и общественного питания 41,4 процента, промышленности 10,2 процента, строительство 13,4процента. Наиболее удельный вес в валовом продукте города Хабаровска приходится на отрасль транспорта 35,8 процента. В городе есть два аэропорта, четыре железнодорожные станции, узел автодорог, речной порт. Основными отраслями промышленности являются: энергетика (36,5 процента объема промышленного производства), пищевая 20,8 процента, машиностроения и металлообработка 12,6 процента. Непосредственно в Хабаровске имеются крупные промпредприятия: завод «Дальдизель», «Дальэнергомаш», «Амуркабель» и др., так же деревообрабатывающий, нефтеперерабатывающий, асфальтобетонный, заводы железобетонных конструкций. Хабаровский край занимает первое место на Дальнем Востоке по выпуску извести, кирпича, сборного железобетона и т.д., второе место после Приморья по производству электроэнергии и цемента.
1.2 Природно-климатическая характеристика района строительства
Климатические характеристики района строительства, используемые для технических расчетов, приведены в таблице 1.1.
Таблица 1.1. Природно-климатические характеристики района строительства.
| Наименование характеристики | Характеристика | Источник | ||
| 1. Место строительства | Хабаровск | По заданию | ||
| 2. Климатический район и подрайон строительства | I В | [2] | ||
| 3. Зона влажности | нормальная | [2] | ||
| 4. Температура воздуха наиболее холодной пятидневки, обеспеченностью 0,92, °С | -29 | [2] | ||
| 5. Средняя температура воздуха, °С, периода со средней суточной температурой воздуха ≤ 8 °С | -9,5 | [2] | ||
| 6. Продолжительность, сут, периода со средней суточной температурой воздуха ≤ 8 °С | 204 | [2] | ||
| 7. Средняя температура воздуха, °С, периода со средней суточной температурой воздуха ≤ 0 °С | -13,6 | [2] | ||
| 8. Продолжительность, сут, периода со средней суточной температурой воздуха ≤ 0 °С | 158 | [2] | ||
| 9. Средняя температура воздуха, среднее парциальное давление водяного пара январь февраль март апрель май июнь июль август сентябрь октябрь ноябрь декабрь за год | °С -20,2 -16,1 -6,8 4,5 12,3 18,0 21,3 19,6 13,5 4,9 -7,3 -17,7 2,2 | гПа 0,9 1,2 2,4 4,7 8,1 14,4 19,6 18,6 11,9 5,7 2,5 1,2 7,6 | [2] | |
Окончание таблицы 1.1
| 10. Преобладающее направление ветра за декабрь - февраль | ЮЗ | [2] | ||
| 11. Максимальная из средних скоростей ветра по румбам за январь, м/с | 3,9 | [2] | ||
| 12. Повторяемость и средняя скорость ветра в январе по направлению румбов С СВ В ЮВ Ю ЮЗ З СЗ | Повторя-емость, % 2 7 6 2 2 74 6 1 | Средняя скорость, м/с 3,3 5,7 4,2 2,7 3,5 5,9 4,1 2,2 | [2] | |
| 13. Нормативная глубина промерзания грунта под оголенной поверхностью, м | 2,68 | [2] | ||
| 14. Наличие вечномерзлого грунта | нет | [2] | ||
| 15. Снеговой район, расчетный вес снегового покрова, кПа (кг/м2) | II район 1,2 (120) | [2] | ||
| 16. Ветровой район, нормативное значение ветрового давления, кПа (кг/м2) | III район 0,38 (38) | [2] | ||
| 17. Сейсмичность района, баллы | 6 | [3] | ||
1.3. Функциональная схема проектируемого здания
Объемно-планировочные решения здания включают в себя: расположение (компоновка) помещений заданных размеров и форм в одном комплексе, функциональные, технические, архитектурно-художественные и экономические требования
Как правило, требованиям удобства отвечает наиболее компактное размещение помещений с кратчайшими путями движения людей и средств транспорта, без взаимных их пересечений и встречного движения.
Помещения, связанные функциональным или технологическим процессом, должны располагаться как можно ближе к друг другу. Это условие особенно важно для производственных предприятий, где протяженность путей движения предметов производства влияет не только на объем здания, но и на стоимость продукции. Не менее важно для производственных и общественных зданий отсутствие пересечений людских потоков.
Оптимальная взаимосвязь помещений здания, обеспечивающая основной и сопутствующие ему технологические процессы, является определяющим требованием при объемно-планировочной структуры здания.
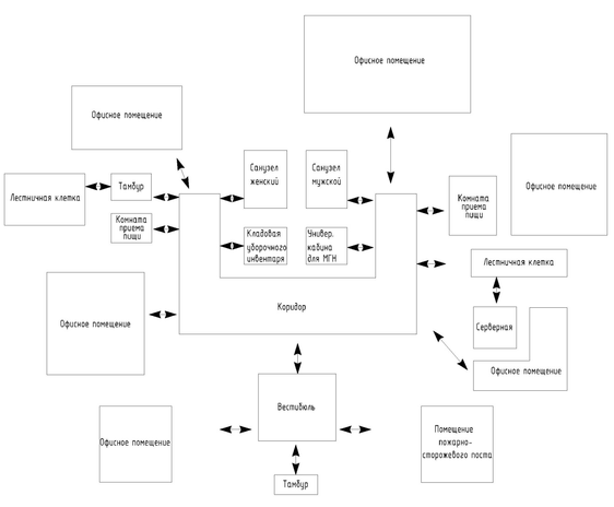
Для правильного расположения помещений в здании целесообразно предварительно составить функциональную или технологическую схему. Она представляет собой условное графическое изображение группировки помещений и связи между ними.
Условное графическое изображение помещений и их взаимосвязь на рисунках 1.1, 1.2.
Рисунок 1.1. Функциональная схема 1-го этажа.
Рисунок 1.2. Функциональная схема 6-го этажа.
1.4. Требования, предъявляемые к зданию
1.4.1. Санитарно-гигиенические требования
Санитарно-гигиенические требования предназначены для предотвращения неблагоприятного воздействия микроклимата рабочих мест, производственных помещений на самочувствие, функциональное состояние, работоспособность и здоровье человека. Данные требования включают комплекс параметров, характеризующих микроклимат помещений: температуру внутреннего воздуха, относительную влажность, кратность воздухообмена, освещенность помещений, характеристики акустического режима помещений, требование звукоизоляции ограждающих конструкций.
Таблица 1.2. Санитарно-гигиенические требования.
| Наименование характеристики | Значение характеристики | Источник информации |
| 1 | 2 | 3 |
| 1. Расчетная температура внутреннего воздуха tв(°С); кратность воздухообмена | Для вестибюлей: 12 °С; кратность воздухообмена 20м3/ч на одно место | [5] |
| Для гардеробных, верхней одежды: 16 °С; кратность воздухообмена не нормируется | [5] | |
| Для раздевальных: 23 °С; по балансу с учетом душевых | [5] | |
| Для душевых: 23 °С; кратность воздухообмена 5. | [5] | |
| Для комнат администрации, обслуживающего персонала, офисных помещений, техничсеких помещений и охраны общественного порядка: 18 °С; кратность воздухообмена 1,5. | [5] | |
| 2. Влажностный режим помещений, относи тельная влажность внутреннего воздуха | 20-60% в офисных помещениях | [5] |
| 3. Требования естественной освещенности помещений | Параметры освещенности на рабочих местах работников в пределах допустимых значений (КЕО) от 1,0 до 1,5% . Требуемая норма освещенности на рабочих местах персонала в пределах допустимых значений (150-300 лк). Для компенсации пониженной освещенности в рабочих помещениях применяются светильники с повышенным коэффициентом освещенности. | [5] [8] |
| Кухня, офисные помещения: 1:8 | [5] | |
| 4. Вентиляции, условия проветривания помещений | В помещениях общественных зданий следует применять воздухораспределители, изменяющие аэродинамические и тепловые характеристики приточных струй, а также радиус обслуживаемой зоны при изменении количества и температуры приточного воздуха. Максимальную скорость притока воздуха определяют акустическим расчетом и расчетом воздухораспределения. | [5] |
| 5. Санитарно-технические устройства | Здание должно быть оборудовано системами холодного и горячего водоснабжения, канализации, водостоков, отопления, вентиляции, кондиционирования воздуха и газоснабжения. Они состоят из трубопроводов, арматуры, различного оборудования (насосы, водонагреватели, кондиционеры, фильтры). | [5] |
Согласно групп производственных процессов все работающие в проектируемом объекте обеспечиваются требуемыми бытовыми помещениями. В комнате технического персонала установлены шкафчики для домашней и рабочей одежды и шкаф для хранения белья.
Хранение предметов уборки предусматривается в помещении кладовых уборочного инвентаря.
Медицинское обслуживание работников осуществляется по медицинским полисам в поликлиниках по месту жительства. Экстренное обслуживание работников осуществляется в ближайшем медицинском учреждении.
Характеристики
Тип файла документ
Документы такого типа открываются такими программами, как Microsoft Office Word на компьютерах Windows, Apple Pages на компьютерах Mac, Open Office - бесплатная альтернатива на различных платформах, в том числе Linux. Наиболее простым и современным решением будут Google документы, так как открываются онлайн без скачивания прямо в браузере на любой платформе. Существуют российские качественные аналоги, например от Яндекса.
Будьте внимательны на мобильных устройствах, так как там используются упрощённый функционал даже в официальном приложении от Microsoft, поэтому для просмотра скачивайте PDF-версию. А если нужно редактировать файл, то используйте оригинальный файл.
Файлы такого типа обычно разбиты на страницы, а текст может быть форматированным (жирный, курсив, выбор шрифта, таблицы и т.п.), а также в него можно добавлять изображения. Формат идеально подходит для рефератов, докладов и РПЗ курсовых проектов, которые необходимо распечатать. Кстати перед печатью также сохраняйте файл в PDF, так как принтер может начудить со шрифтами.















